Exploitation of Key Regulatory Modules and Genes for High-Salt Adaptation in Schizothoracine by Weighted Gene Co-Expression Network Analysis
Simple Summary
Abstract
1. Introduction
2. Materials and Methods
2.1. Material and Data Sources
2.2. Assembly and Analysis of Sequencing Data
2.3. Construction of the Weighted Gene Co-Expression Network (WGCNA) and Potential Association Pathways and Gene Mining
2.4. Structural Analysis
3. Results
3.1. De Novo Transcriptome Data and Assembly
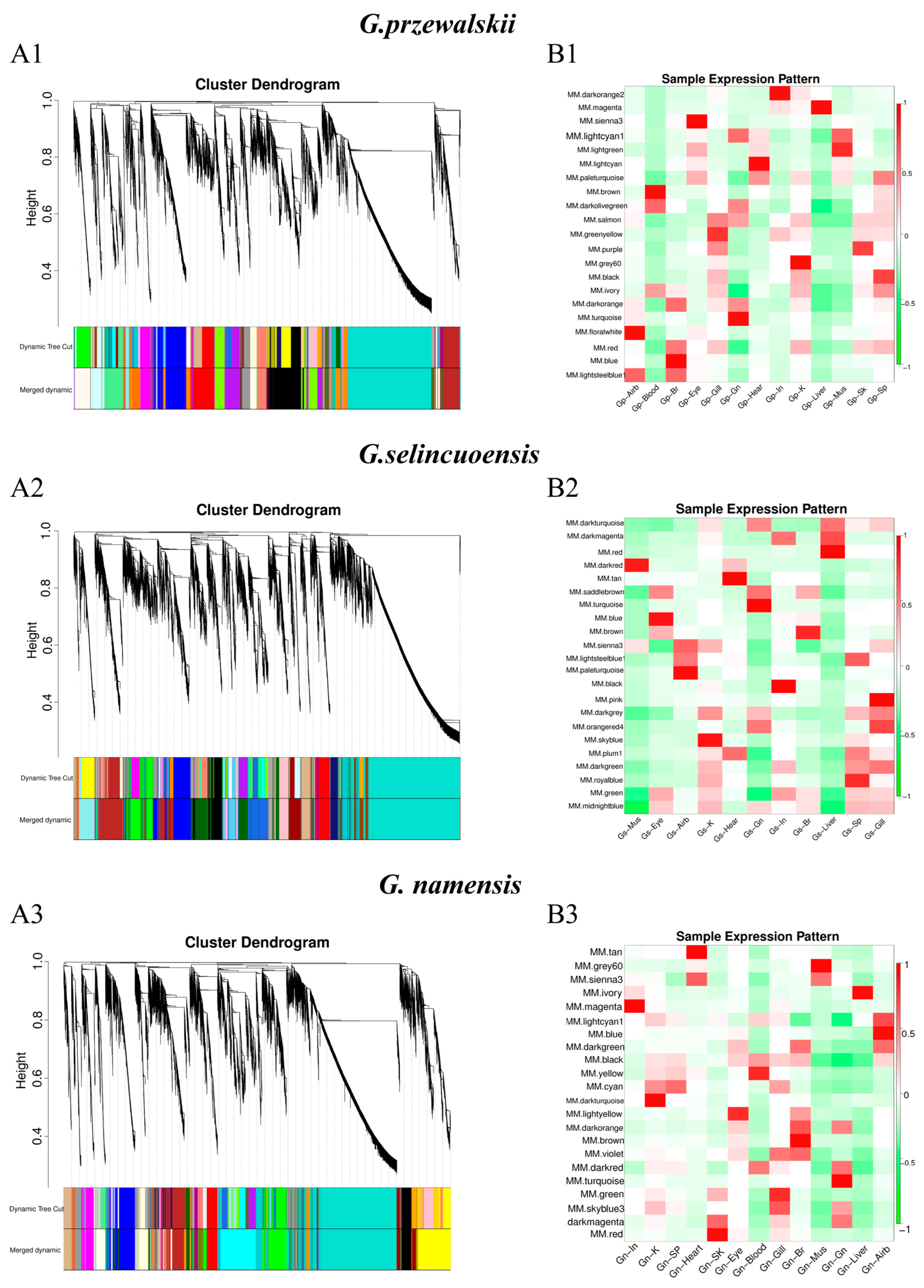
3.2. WGCNA and Identification of Target Modules
3.3. Functional Enrichment Analysis for the Target Modules
3.4. Potential Regulatory Pathways Underlying High-Salt Adaptation
3.4.1. Critical Osmolarity-Regulating Pathways Related to the Gills of Three Schizothoracine Fish
3.4.2. Critical Pathways Involved in Osmotic Pressure Regulation in the Kidneys of Three Schizothoracine Fish
3.4.3. Critical Pathways Regulating Osmotic Pressure in the Liver of Three Schizothoracine Fish
4. Discussion
4.1. Response of Gills of Three Species of Schizothoracine Fishes to High-Salt Stress
4.2. Response of the Kidneys of Three Species of Schizothoracine Fish to High-Salt Stress
4.3. Response of the Liver of Three Schizothoracine Fish to High-Salt Stress
5. Conclusions
Supplementary Materials
Author Contributions
Funding
Institutional Review Board Statement
Informed Consent Statement
Data Availability Statement
Conflicts of Interest
References
- He, J.-S.; Dong, S.; Shang, Z.; Sundqvist, M.K.; Wu, G.; Yang, Y. Above-Belowground Interactions in Alpine Ecosystems on the Roof of the World. Plant Soil 2021, 458, 1–6. [Google Scholar] [CrossRef]
- Huang, X.; Sillanpää, M.; Gjessing, E.T.; Vogt, R.D. Water Quality in the Tibetan Plateau: Major Ions and Trace Elements in the Headwaters of Four Major Asian Rivers. Sci. Total Environ. 2009, 407, 6242–6254. [Google Scholar] [CrossRef] [PubMed]
- Zhang, Q.; Shen, Z.; Pokhrel, Y.; Farinotti, D.; Singh, V.P.; Xu, C.-Y.; Wu, W.; Wang, G. Oceanic Climate Changes Threaten the Sustainability of Asia’s Water Tower. Nature 2023, 615, 87–93. [Google Scholar] [CrossRef] [PubMed]
- Ma, R.; Yang, G.; Duan, H.; Jiang, J.; Wang, S.; Feng, X.; Li, A.; Kong, F.; Xue, B.; Wu, J.; et al. China’s Lakes at Present: Number, Area and Spatial Distribution. Sci. China Earth Sci. 2011, 54, 283–289. [Google Scholar] [CrossRef]
- Li, D.; He, H.; Yang, M.; Zhang, X.; Guan, T.; Dai, W.; Li, Y.; Shao, H.; Ding, S.; Li, X. Arsenic Distribution and Partitioning in Multiple Media in a Typical Catchment in the Qinghai-Tibetan Plateau: A Comparison Between Freshwater and Saltwater Lakes. Environ. Res. 2024, 246, 118132. [Google Scholar] [CrossRef]
- Li, Z.; Gao, Y.; Wang, S.; Lu, Y.; Sun, K.; Jia, J.; Wang, Y. Phytoplankton Community Response to Nutrients Along Lake Salinity and Altitude Gradients on the Qinghai-Tibet Plateau. Ecol. Indic. 2021, 128, 107848. [Google Scholar] [CrossRef]
- Williams, W.; Boulton, A.; Taaffe, R. Salinity as a Determinant of Salt Lake Fauna: A Question of Scale. Hydrobiologia 1990, 197, 257–266. [Google Scholar] [CrossRef]
- Chang, M.; Miao, D. Review of the Cenozoic Fossil Fishes from the Tibetan Plateau and their Bearings on Paleoenvironment. Chin. Sci. Bull. 2016, 61, 981–995. [Google Scholar] [CrossRef]
- Zheng, X.; Zhang, M. Saline Lake Journal of China; M. Science Press: Beijing, China, 2002; pp. 4–31. [Google Scholar]
- Xu, J.; Kang, S. Aquatic Ecology in Lake Nam Co, Tibetan Plateau: Current Awareness and Perspective. Ecol. Sci. 2010, 29, 298–305. [Google Scholar]
- Liu, J.F.; Tian, B.Q.; Wu, C.X.; Ding, Y.Y.; Gao, P.; Mu, X.M. Analysis of Lake Area Changes and Driving Factors in Nam Co and Selin Co from 1976 to 2021. J. Salt Lake Res. 2024, 32, 61–68. [Google Scholar] [CrossRef]
- Chen, D.; Xiong, F.; Shi, J.; Qi, H. Research and Conservation of G. przewalskii; Science Press: Bejing, China, 2011. [Google Scholar]
- Feng, X.; Jia, Y.; Zhu, R.; Kang, C.; Chen, Y. Characterization and Analysis of the Transcriptome in Gymnocypris selincuoensis on the Qinghai-Tibetan Plateau Using Single-Molecule Long-Read Sequencing and RNA-Seq. DNA Res. 2019, 26, 353–363. [Google Scholar] [CrossRef] [PubMed]
- Shangu, G.; Guo, W.; Li, W.; Zhou, X.; Ma, Z.; Xiao, K.; Zhou, S.; Liu, H.; Liu, H. Chromosome Composition and Ploidy Analysis of Endemic Gymnocypris namensis. J. Dalian Ocean Univ. 2022, 37, 251–257. [Google Scholar] [CrossRef]
- Jiang, Z.; Jiang, J.; Wang, Y.; Zhang, E.; Zhang, Y.; Li, L.; Xie, F.; Cai, B.; Cao, L.; Zheng, G.; et al. Red List of China’s Vertebrates. Biodivers. Sci. 2016, 24, 500–551. [Google Scholar] [CrossRef]
- Zhang, H.-X.; Wang, Q.; Jia, S.-W. Genomic Phylogeography of Gymnocarpos przewalskii (caryophyllaceae): Insights into Habitat Fragmentation in Arid Northwestern China. Diversity 2020, 12, 335. [Google Scholar] [CrossRef]
- Tao, J.; Chen, Y.F.; He, D.K.; Ding, C.Z. Relationships Between Climate and Growth of Gymnocypris selincuoensis in the Tibetan Plateau. Ecol. Evol. 2015, 5, 1693–1701. [Google Scholar] [CrossRef]
- Quan, J.Q.; Qu, Y.; Li, Y.Q.; Ren, Y.; Zhao, G.Y.; Li, L.L.; Lu, J.H. Population Genetic Assessment Model Reveals Conservation Priorities for Gymnocypris Species Resources on the Qinghai-Tibetan Plateau. Biology 2024, 13, 259. [Google Scholar] [CrossRef]
- Su, H.H.; Ma, D.M.; Zhu, H.P.; Liu, Z.G.; Gao, F.Y. Transcriptomic Response to Three Osmotic Stresses in Gills of Hybrid Tilapia (Oreochromis mossambicus Female × O. urolepis hornorum Male). BMC Genom. 2020, 21, 110. [Google Scholar] [CrossRef]
- Zhang, X.Y.; Wen, H.S.; Wang, H.L.; Ren, Y.Y.; Zhao, J.; Li, Y. RNA-Seq Analysis of Salinity Stress–Responsive Transcriptome in the Liver of Spotted Sea Bass (Lateolabrax maculatus). PLoS ONE 2017, 12, e0173238. [Google Scholar] [CrossRef]
- Islam, M.J.; Kunzmann, A.; Slater, M.J. Extreme Winter Cold-Induced Osmoregulatory, Metabolic; Physiological Responses in European Seabass (Dicentrarchus labrax) Acclimatized at Different Salinities. Sci. Total Environ. 2021, 771, 145202. [Google Scholar] [CrossRef]
- Evans, D.H.; Piermarini, P.M.; Choe, K.P. The Multifunctional Fish Gill: Dominant Site of Gas Exchange, Osmoregulation, Acid-Base Regulation; Excretion of Nitrogenous Waste. Physiol. Rev. 2005, 85, 97–177. [Google Scholar] [CrossRef]
- Cao, Q.Q.; Giffard-Mena, I.; Blondeau-Bidet, E.; Hermet, S.; Hu, Y.-C.; Lee, T.-H.; Lorin-Nebel, C. Mechanisms of Acclimation to Hypersalinity in Two European Sea Bass Lineages: A Focus on the Kidney Function. Aquaculture 2021, 534, 736305. [Google Scholar] [CrossRef]
- Takvam, M.; Wood, C.M.; Kryvi, H.; Nilsen, T.O. Ion Transporters and Osmoregulation in the Kidney of Teleost Fishes as a Function of Salinity. Front. Physiol. 2021, 12, 664588. [Google Scholar] [CrossRef] [PubMed]
- Varsamos, S.; Wendelaar Bonga, S.E.; Charmantier, G.; Flik, G. Drinking and Na+/K+ ATPase Activity During Early Development of European Sea Bass, Dicentrarchus labrax: Ontogeny and Short-Term Regulation Following Acute Salinity Changes. J. Exp. Mar. Biol. Ecol. 2004, 311, 189–200. [Google Scholar] [CrossRef]
- Wallace, M.A. Anatomy and Physiology of the Kidney. AORN J. 1998, 68, 799–820. [Google Scholar] [CrossRef]
- Bœuf, G.; Payan, P. How Should Salinity Influence Fish Growth? Comp. Biochem. Physiol. Part C Toxicol. Pharmacol. 2001, 130, 411–423. [Google Scholar] [CrossRef]
- Chen, J.Q.; Cai, B.; Tian, C.X.; Jiang, D.N.; Shi, H.J.; Huang, Y.; Zhu, C.H.; Li, G.L.; Deng, S. RNA Sequencing (RNA-Seq) Analysis Reveals Liver Lipid Metabolism Divergent Adaptive Response to Low-and High-Salinity Stress in Spotted Scat (Scatophagus argus). Animals 2023, 13, 1503. [Google Scholar] [CrossRef]
- Dawood, M.A.O.; Noreldin, A.E.; Sewilam, H. Long Term Salinity Disrupts the Hepatic Function, Intestinal Health; Gills Antioxidative Status in Nile Tilapia Stressed with Hypoxia. Ecotoxicol. Environ. Saf. 2021, 220, 112412. [Google Scholar] [CrossRef]
- Si, Y.; Wen, H.; Li, Y.; He, F.; Li, J.; Li, S.; He, H. Liver Transcriptome Analysis Reveals Extensive Transcriptional Plasticity During Acclimation to Low Salinity in Cynoglossus semilaevis. BMC Genom. 2018, 19, 464. [Google Scholar] [CrossRef]
- Zhang, B.; Horvath, S. A General Framework for Weighted Gene Co-Expression Network Analysis. Stat. Appl. Genet. Mol. Biol. 2005, 4, 17. [Google Scholar] [CrossRef]
- Xu, L.; Cao, M.T.; Wang, Q.C.; Xu, J.H.; Liu, C.; Ullah, N.; Li, J.J.; Hou, Z.; Liang, Z.S.; Zhou, W.J.; et al. Insights into the Plateau Adaptation of Salvia castanea by Comparative Genomic and WGCNA Analyses. J. Adv. Res. 2022, 42, 221–235. [Google Scholar] [CrossRef]
- Nomiri, S.; Karami, H.; Baradaran, B.; Javadrashid, D.; Derakhshani, A.; Nourbakhsh, N.S.; Abdoli Shadbad, M.; Solimando, A.G.; Jalili Tabrizi, N.; Brunetti, O.; et al. Exploiting Systems Biology to Investigate the Gene Modules and Drugs in Ovarian Cancer: A Hypothesis Based on the Weighted Gene Co-Expression Network Analysis. Biomed. Pharmacother. 2022, 146, 112537. [Google Scholar] [CrossRef] [PubMed]
- Chengcheng, L.; Raza, S.H.A.; Shengchen, Y.; Mohammedsaleh, Z.M.; Shater, A.F.; Saleh, F.M.; Alamoudi, M.O.; Aloufi, B.H.; Alshammari, A.M.; Schreurs, N.M.; et al. Bioinformatics Role of the WGCNA Analysis and Co-Expression Network Identifies of Prognostic Marker in Lung Cancer. Saudi J. Biol. Sci. 2022, 29, 3519–3527. [Google Scholar] [CrossRef] [PubMed]
- Zhou, C.W.; Xiao, S.J.; Liu, Y.C.; Mou, Z.B.; Zhou, J.S.; Pan, Y.Z.; Zhang, C.; Wang, J.; Deng, X.X.; Zou, M.; et al. Comprehensive Transcriptome Data for Endemic Schizothoracinae Fish in the Tibetan Plateau. Sci. Data 2020, 7, 28. [Google Scholar] [CrossRef] [PubMed]
- Chen, S.; Zhou, Y.Q.; Chen, Y.R.; Gu, J. Fastp: An Ultra-Fast All-In-One FASTQ Preprocessor. Bioinformatics 2018, 34, i884–i890. [Google Scholar] [CrossRef]
- Grabherr, M.G.; Haas, B.J.; Yassour, M.; Levin, J.Z.; Thompson, D.A.; Amit, I.; Adiconis, X.; Fan, L.; Raychowdhury, R.; Zeng, Q.; et al. Full-Length Transcriptome Assembly from RNA-SEQ Data Without a Reference Genome. Nat. Biotechnol. 2011, 29, 644–652. [Google Scholar] [CrossRef]
- Simão, F.A.; Waterhouse, R.M.; Ioannidis, P.; Kriventseva, E.V.; Zdobnov, E.M. BUSCO: Assessing Genome Assembly and Annotation Completeness with Single-Copy Orthologs. Bioinformatics 2015, 31, 3210–3212. [Google Scholar] [CrossRef]
- Wang, Y.X.R.; Huang, H. Review on Statistical Methods for Gene Network Reconstruction Using Expression Data. J. Theor. Biol. 2014, 362, 53–61. [Google Scholar] [CrossRef]
- Luo, F.; Yang, Y.; Zhong, J.; Gao, H.; Khan, L.; Thompson, D.K.; Zhou, J. Constructing Gene Co-Expression Networks and Predicting Functions of Unknown Genes by Random Matrix Theory. BMC Bioinform. 2007, 8, 299. [Google Scholar] [CrossRef]
- Mizrachi, I. GenBank: The Nucleotide Sequence Database. The NCBI Handbook. Updated 2007. Available online: https://www.ncbi.nlm.nih.gov/books/ (accessed on 2 April 2024).
- Wang, K.; Lei, C.; Tan, M.; Wang, J.; Li, C.; Zou, Y. Increased Soluble Sugar Accumulation in Postharvest Peaches in Response to Different Defense Priming Elicitors. Hortic. Environ. Biotechnol. 2023, 64, 115–131. [Google Scholar] [CrossRef]
- Li, S.; Liu, X.; Jiang, W.; Bai, Y.; Huang, T.; Wang, J. The Complete mtDNA Genome of Suspected Natural Bagridae Hybridization (Pelteobagrus olimcorporis sp. nov): Genome Characterization and Phylogenetic Analysis. Mitochondrial DNA Part B. 2016, 1, 623–624. [Google Scholar] [CrossRef]
- Waterhouse, A.; Bertoni, M.; Bienert, S.; Studer, G.; Tauriello, G.; Gumienny, R.; Heer, F.T.; de Beer, T.A.P.; Rempfer, C.; Bordoli, L.; et al. SWISS-MODEL: Homology Modelling of Protein Structures and Complexes. Nucleic Acids Res. 2018, 46, W296–W303. [Google Scholar] [CrossRef] [PubMed]
- Kumar, S.; Stecher, G.; Tamura, K. MEGA7: Molecular Evolutionary Genetics Analysis Version 7.0 for Bigger Datasets. Mol. Biol. Evol. 2016, 33, 1870–1874. [Google Scholar] [CrossRef] [PubMed]
- Hoang, D.T.; Vinh, L.S.; Flouri, T.; Stamatakis, A.; von Haeseler, A.; Minh, B.Q. MPBoot: Fast Phylogenetic Maximum Parsimony Tree Inference and Bootstrap Approximation. BMC Evol. Biol. 2018, 18, 11. [Google Scholar] [CrossRef] [PubMed]
- Dopazo, J. Estimating Errors and Confidence Intervals for Branch Lengths in Phylogenetic Trees by a Bootstrap Approach. J. Mol. Evol. 1994, 38, 300–304. [Google Scholar] [CrossRef]
- Hillis, D.M.; Bull, J.J. An Empirical Test of Bootstraping as a Method for Assessing Confidence in Phylogenetic Analysis. Syst. Biol. 1993, 42, 182–192. [Google Scholar] [CrossRef]
- Bailey, T.L.; Johnson, J.; Grant, C.E.; Noble, W.S. The MEME Suite. Nucleic Acids Res. 2015, 43, W39–W49. [Google Scholar] [CrossRef]
- Marchler-Bauer, A.; Bo, Y.; Han, L.; He, J.; Lanczycki, C.J.; Lu, S.; Chitsaz, F.; Derbyshire, M.K.; Geer, R.C.; Gonzales, N.R.; et al. CDD/SPARCLE: Functional Classification of Proteins via Subfamily Domain Architectures. Nucleic Acids Res. 2017, 45, D200–D203. [Google Scholar] [CrossRef]
- Maetz, J. Fish gills: Mechanisms of Salt Transfer in Fresh Water and Sea Water. Philos. Trans. R. Soc. Lond. B. Biol. Sci. 1971, 262, 209–249. [Google Scholar] [CrossRef]
- Hwang, P.P.; Lin, L.Y. Gill Ionic Transport, Acid-Base Regulation; Nitrogen Excretion. In The Physiology of Fishes; Currie, S., Evans, D.H., Eds.; CRC Press: Boca Raton, FL, USA, 2013; Volume 4, pp. 205–233. ISBN 9781439880319. [Google Scholar]
- Sahoo, S.; Banu, H.; Prakash, A.; Tripathi, G. Immune System of Fish: An Evolutionary Perspective. In Antimicrobial Immune Response; BoD–Books on Demand: Norderstedt, Germany, 2021; Volume 1. [Google Scholar] [CrossRef]
- Sun, Z.; Lou, F.; Zhang, Y.; Song, N. Gill Transcriptome Sequencing and De Novo Annotation of Acanthogobius ommaturus in Response to Salinity Stress. Genes 2020, 11, 631. [Google Scholar] [CrossRef]
- Liang, P.; Saqib, H.S.A.; Lin, Z.; Zheng, R.; Qiu, Y.; Xie, Y.; Ma, D.; Shen, Y. RNA-Seq Analyses of Marine Medaka (Oryzias melastigma) Reveals Salinity Responsive Transcriptomes in the Gills and Livers. Aquat. Toxicol. 2021, 240, 105970. [Google Scholar] [CrossRef]
- Hu, G.; Shu, Y.; Luan, P.; Zhang, T.; Chen, F.; Zheng, X. Genomic Analysis of the Proteasome Subunit Gene Family and Their Response to High Density and Saline-Alkali Stresses in Grass Carp. Fishes 2022, 7, 350. [Google Scholar] [CrossRef]
- Schmitz, M.; Ziv, T.; Admon, A.; Baekelandt, S.; Mandiki, S.N.M.; L’Hoir, M.; Kestemont, P. Salinity Stress, Enhancing Basal and Induced Immune Responses in Striped Catfish Pangasianodon hypophthalmus (Sauvage). J. Proteom. 2017, 167, 12–24. [Google Scholar] [CrossRef] [PubMed]
- Zhang, N.; Yang, R.; Fu, Z.; Yu, G.; Ma, Z. Mechanisms of Digestive Enzyme Response to Acute Salinity Stress in Juvenile Yellowfin Tuna (Thunnus albacares). Animals 2023, 13, 3454. [Google Scholar] [CrossRef]
- Lu, M.; Su, M.; Liu, N.; Zhang, J. Effects of Environmental Salinity on the Immune Response of the Coastal Fish Scatophagus argus During Bacterial Infection. Fish Shellfish Immunol. 2022, 124, 401–410. [Google Scholar] [CrossRef]
- El-Leithy, A.A.A.; Hemeda, S.A.; Abd El Naby, W.S.H.; El Nahas, A.F.; Hassan, S.A.H.; Awad, S.T.; El-Deeb, S.I.; Helmy, Z.A. Optimum Salinity for Nile Tilapia (Oreochromis niloticus) Growth and mRNA Transcripts of Ion-Regulation, Inflammatory, Stress- and Immune-Related Genes. Fish Physiol. Biochem. 2019, 45, 1217–1232. [Google Scholar] [CrossRef]
- Oukka, M. Th17 Cells in Immunity and Autoimmunity. Ann. Rheum. Dis. 2008, 67, iii26–iii29. [Google Scholar] [CrossRef]
- Tangye, S.G.; Puel, A. The Th17/IL-17 Axis and Host Defense Against Fungal Infections. J. Allergy Clin. Immunol. Pract. 2023, 11, 1624–1634. [Google Scholar] [CrossRef]
- Paroli, M.; Caccavale, R.; Fiorillo, M.T.; Spadea, L.; Gumina, S.; Candela, V.; Paroli, M.P. The Double Game Played by Th17 Cells in Infection: Host Defense and Immunopathology. Pathogens 2022, 11, 1547. [Google Scholar] [CrossRef]
- Gong, J.; Zhan, H.; Liang, Y.; He, Q.; Cui, D. Role of Th22 Cells in Human Viral Diseases. Front. Med. 2021, 8, 708140. [Google Scholar] [CrossRef]
- Doulabi, H.; Masoumi, E.; Rastin, M.; Foolady Azarnaminy, A.; Esmaeili, S.A.; Mahmoudi, M. The Role of Th22 Cells, from Tissue Repair to Cancer Progression. Cytokine 2022, 149, 155749. [Google Scholar] [CrossRef]
- Dvorscek, A.R.; McKenzie, C.I.; Robinson, M.J.; Ding, Z.; Pitt, C.; O’Donnell, K.; Zotos, D.; Brink, R.; Tarlinton, D.M.; Quast, I. IL-21 Has a Critical Role in Establishing Germinal Centers by Amplifying Early B Cell Proliferation. EMBO Rep. 2022, 23, e54677. [Google Scholar] [CrossRef] [PubMed]
- Xing, X.; Li, A.; Tan, H.; Zhou, Y. IFN-γ+ IL-17+ Th17 Cells Regulate Fibrosis Through Secreting IL-21 in Systemic Scleroderma. J. Cell. Mol. Med. 2020, 24, 13600–13608. [Google Scholar] [CrossRef] [PubMed]
- Hirshfield, M.F.; Tinkle, D.W. Natural Selection and the Evolution of Reproductive Effort. Proc. Natl. Acad. Sci. USA 1975, 72, 2227–2231. [Google Scholar] [CrossRef]
- Chen, X.Y.; Liu, S.; Ding, Q.W.; Teame, T.; Yang, Y.; Ran, C.; Zhang, Z.; Zhou, Z.G. Research Advances in the Structure, Function; Regulation of the Gill Barrier in Teleost Fish. Water Biol. Secur. 2023, 2, 100139. [Google Scholar] [CrossRef]
- Pishesha, N.; Harmand, T.J.; Ploegh, H.L. A Guide to Antigen Processing and Presentation. Nat. Rev. Immunol. 2022, 22, 751–764. [Google Scholar] [CrossRef]
- Mathis, D.J.; Benoist, C.; Williams, V.E., 2nd; McDevitt, H.O. Several Mechanisms Can Account for Defective E Alpha Gene Expression in Different Mouse Haplotypes. Proc. Natl. Acad. Sci. USA 1983, 80, 273–277. [Google Scholar] [CrossRef]
- Boyman, O.; Sprent, J. The Role of Interleukin-2 During Homeostasis and Activation of the Immune System. Nat. Rev. Immunol. 2012, 12, 180–190. [Google Scholar] [CrossRef]
- Brown, M.A.; Hural, J. Functions of IL-4 and Control of Its Expression. Crit. Rev. Immunol. 1997, 17, 1–32. [Google Scholar] [CrossRef]
- Zhu, X.; Zhu, J. CD4 T Helper Cell Subsets and Related Human Immunological Disorders. Int. J. Mol. Sci. 2020, 21, 8011. [Google Scholar] [CrossRef]
- Rankin, J.; Henderson, I.; Brown, J. Osmoregulation and the Control of Kidney Function. In Control Processes in Fish Physiology; Croom Helm: London, UK, 1983; pp. 66–88. [Google Scholar]
- Gardi Hewage, T.M. Environmentally Sensitive Transcription Factors in the Prolactin Cell.; Gill and Kidney of Mozambique Tilapia (Oreochromis mossambicus). Ph.D. Thesis, University of Hawaiʻi at Mānoa, Honolulu, HI, USA, 2023. Available online: https://hdl.handle.net/10125/106089 (accessed on 2 April 2024).
- Chutia, P.; Das, M.; Saha, N. Transcriptome Analysis of Stinging Catfish (Heteropneustes fossilis) Kidney Reveals Its Role During Adaptation to Hypertonic Environment. Res. Sq. 2024. under review. [Google Scholar] [CrossRef]
- Jiang, Y.; Chen, Y.; Qi, M.; Liu, Q.; Hu, Z. The Effect of Salinity Stress on Enzyme Activities, Histology; Transcriptome of Silver Carp (Hypophthalmichthys molitrix). Biology 2022, 11, 1580. [Google Scholar] [CrossRef] [PubMed]
- Guo, B.; Tang, Z.; Wu, C.; Xu, K.; Qi, P. Transcriptomic Analysis Reveal an Efficient Osmoregulatory System in Siberian Sturgeon Acipenser baeri in Response to Salinity Stress. Sci. Rep. 2018, 8, 14353. [Google Scholar] [CrossRef] [PubMed]
- Stincone, A.; Prigione, A.; Cramer, T.; Wamelink, M.M.C.; Campbell, K.; Cheung, E.; Olin-Sandoval, V.; Grüning, N.-M.; Krüger, A.; Alam, M.T.; et al. The Return of Metabolism: Biochemistry and Physiology of the Pentose Phosphate Pathway. Biol. Rev. 2015, 90, 927–963. [Google Scholar] [CrossRef] [PubMed]
- Menon, S.V.; Kumar, A.; Middha, S.K.; Paital, B.; Mathur, S.; Johnson, R.; Kademan, A.; Usha, T.; Hemavathi, K.N.; Dayal, S.; et al. Water Physicochemical Factors and Oxidative Stress Physiology in Fish, a Review. Front. Environ. Sci. 2023, 11, 1240813. [Google Scholar] [CrossRef]
- TeSlaa, T.; Ralser, M.; Fan, J.; Rabinowitz, J.D. The Pentose Phosphate Pathway in Health and Disease. Nat. Metab. 2023, 5, 1275–1289. [Google Scholar] [CrossRef]
- Horecker, B.L. The pentose phosphate pathway. J. Biol. Chem. 2002, 277, 47965–47971. [Google Scholar] [CrossRef]
- Napolitano, G.; Fasciolo, G.; Venditti, P. Mitochondrial Management of Reactive Oxygen Species. Antioxidants 2021, 10, 1824. [Google Scholar] [CrossRef]
- Yang, H.-C.; Wu, Y.-H.; Liu, H.-Y.; Stern, A.; Chiu, D.T.-Y. What Has Passed Is Prolog: New Cellular and Physiological Roles of G6PD. Free. Radic. Res. 2016, 50, 1047–1064. [Google Scholar] [CrossRef]
- Ghergurovich, J.M.; García-Cañaveras, J.C.; Wang, J.; Schmidt, E.; Zhang, Z.; TeSlaa, T.; Patel, H.; Chen, L.; Britt, E.C.; Piqueras-Nebot, M.; et al. A Small Molecule G6PD Inhibitor Reveals Immune Dependence on Pentose Phosphate Pathway. Nat. Chem. Biol. 2020, 16, 731–739. [Google Scholar] [CrossRef]
- Chandel, N.S. NADPH—The Forgotten Reducing Equivalent. Cold Spring Harb. Perspect. Biol. 2021, 13, a040550. [Google Scholar] [CrossRef]
- Zhang, Y.; Zhang, J.X.; Tan, Y.; Wang, X.; Chen, H.; Yu, H.; Chen, F.; Yan, X.; Sun, J.L.; Luo, J.; et al. Kidney Transcriptome Analysis Reveals the Molecular Responses to Salinity Adaptation in Largemouth Bass (Micropterus salmoides). Comp. Biochem. Physiol. Part D: Genom. Proteom. 2024, 53, 101362. [Google Scholar] [CrossRef] [PubMed]
- Li, P.; Li, T.; Xing, S.; Liu, L.; Li, Z. Physiological Function Disturbances and Adaptive Responses in Nile Tilapia (Oreochromis niloticus) Under Different Salinity Stresses. Fishes 2024, 9, 498. [Google Scholar] [CrossRef]
- Vargas-Chacoff, L.; Moneva, F.; Oyarzún, R.; Martínez, D.; Saavedra, E.; Ruiz-Jarabo, I.; Muñoz, J.L.P.; Bertrán, C.; Mancera, J.M. Metabolic Responses to Salinity Changes in the Subantarctic Notothenioid Teleost Eleginops maclovinus. Polar Biol. 2016, 39, 1297–1308. [Google Scholar] [CrossRef]
- Rudneva, I.I.; Skuratovskaya, E.N.; Kuzminova, N.S.; Kovyrshina, T.B. Age Composition and Antioxidant Enzyme Activities in Blood of Black Sea Teleosts. Comp. Biochem. Physiol. Part C Toxicol. Pharmacol. 2010, 151, 229–239. [Google Scholar] [CrossRef]
- Maxime, V.; Peyraud-Waitzenergger, M.; Claireaux, G.; Peyraud, C. Effects of Rapid Transfer from Sea Water to Fresh Water on Respiratory Variables, Blood Acid-Basestatus and O2 Affinity of Haemoglobin in Atlantic Salmon (Salmo salar L.). J. Comp. Physiol. B 1990, 160, 31–39. [Google Scholar] [CrossRef]
- Liu, Z.F.; Ma, A.J.; Yuan, C.H.; Zhao, T.T.; Chang, H.W.; Zhang, J.S. Transcriptome Analysis of Liver Lipid Metabolism Disorders of the Turbot Scophthalmus maximus in Response to Low Salinity Stress. Aquaculture 2021, 534, 736273. [Google Scholar] [CrossRef]
- Ru, X.Y.; Huang, Y.; Shi, H.J.; Peng, Y.H.; Hao, R.J.; Yang, T.L.; Zhu, K.F.; Li, G.L.; Zhu, C.H. RNA-Seq of Hypo- and Hyper-Salinity Stress-Response Transcriptome in the Liver of Greater Amberjack (Seriola dumerili) Juveniles. Aquac. Rep. 2023, 29, 101498. [Google Scholar] [CrossRef]
- Pronk, J.T.; van der Linden-Beuman, A.; Verduyn, C.; Scheffers, W.A.; van Dijken, J.P. Propionate Metabolism in Saccharomyces cerevisiae: Implications for the Metabolon Hypothesis. Microbiology 1994, 140, 717–722. [Google Scholar] [CrossRef]
- Kanehisa, M.; Goto, S. KEGG: Kyoto Encyclopedia of Genes and Genomes. Nucleic Acids Res. 2000, 28, 27–30. [Google Scholar] [CrossRef]
- Kültz, D. Physiological Mechanisms Used by Fish to Cope with Salinity Stress. J. Exp. Biol. 2015, 218, 1907–1914. [Google Scholar] [CrossRef]
- Molaei Ramsheh, S.; Erfanian Omidvar, M.; Tabasinezhad, M.; Alipoor, B.; Salmani, T.A.; Ghaedi, H. SUCLG1 Mutations and Mitochondrial Encephalomyopathy: A Case Study and Review of the Literature. Mol. Biol. Rep. 2020, 47, 9699–9714. [Google Scholar] [CrossRef] [PubMed]
- Miller, C.; Wang, L.; Ostergaard, E.; Dan, P.; Saada, A. The Interplay Between SUCLA2, SUCLG2; Mitochondrial DNA Depletion. Biochim. Biophys. Acta (BBA) Mol. Basis Dis. 2011, 1812, 625–629. [Google Scholar] [CrossRef] [PubMed]
- Ostergaard, E. Disorders Caused by Deficiency of Succinate-CoA Ligase. J. Inherit. Metab. Dis. 2008, 31, 226–229. [Google Scholar] [CrossRef]
- Krebs, H. The History of the Tricarboxylic Acid Cycle. Perspect. Biol. Med. 1970, 14, 154–172. [Google Scholar] [CrossRef]
- Wu, B.; Qiu, J.; Zhao, T.V.; Wang, Y.; Maeda, T.; Goronzy, I.N.; Akiyama, M.; Ohtsuki, S.; Jin, K.; Tian, L.; et al. Succinyl-CoA Ligase Deficiency in Pro-Inflammatory and Tissue-Invasive T Cells. Cell Metab. 2020, 32, 967–980.E5. [Google Scholar] [CrossRef]
- Krebs, H. The Tricarboxylic Acid Cycle. In Chemical Pathways of Metabolism; Elsevier: Amsterdam, The Netherlands, 1954; pp. 109–171. [Google Scholar] [CrossRef]
- Arnold, P.K.; Finley, L.W. Regulation and Function of the Mammalian Tricarboxylic Acid Cycle. J. Biol. Chem. 2023, 299, 102838. [Google Scholar] [CrossRef]
- Bridger, W.A. 18. Succinyl-Coa Synthetase. In The Enzymes; Elsevier: Amsterdam, The Netherlands, 1974; pp. 581–606. [Google Scholar] [CrossRef]
- Anufriieva, E.; Shadrin, N. General Patterns of Salinity Influence on the Energy Balance of Aquatic Animals in Hypersaline Environment. Biol. Bull. Rev. 2023, 13, 420–430. [Google Scholar] [CrossRef]













Disclaimer/Publisher’s Note: The statements, opinions and data contained in all publications are solely those of the individual author(s) and contributor(s) and not of MDPI and/or the editor(s). MDPI and/or the editor(s) disclaim responsibility for any injury to people or property resulting from any ideas, methods, instructions or products referred to in the content. |
© 2024 by the authors. Licensee MDPI, Basel, Switzerland. This article is an open access article distributed under the terms and conditions of the Creative Commons Attribution (CC BY) license (https://creativecommons.org/licenses/by/4.0/).
Share and Cite
Lei, L.; Deng, X.; Liu, F.; Gao, H.; Duan, Y.; Li, J.; Fu, S.; Li, H.; Zhou, Y.; Liao, R.; et al. Exploitation of Key Regulatory Modules and Genes for High-Salt Adaptation in Schizothoracine by Weighted Gene Co-Expression Network Analysis. Animals 2025, 15, 56. https://doi.org/10.3390/ani15010056
Lei L, Deng X, Liu F, Gao H, Duan Y, Li J, Fu S, Li H, Zhou Y, Liao R, et al. Exploitation of Key Regulatory Modules and Genes for High-Salt Adaptation in Schizothoracine by Weighted Gene Co-Expression Network Analysis. Animals. 2025; 15(1):56. https://doi.org/10.3390/ani15010056
Chicago/Turabian StyleLei, Luo, Xingxing Deng, Fei Liu, He Gao, Yuting Duan, Junting Li, Suxing Fu, Hejiao Li, Yinhua Zhou, Rongrong Liao, and et al. 2025. "Exploitation of Key Regulatory Modules and Genes for High-Salt Adaptation in Schizothoracine by Weighted Gene Co-Expression Network Analysis" Animals 15, no. 1: 56. https://doi.org/10.3390/ani15010056
APA StyleLei, L., Deng, X., Liu, F., Gao, H., Duan, Y., Li, J., Fu, S., Li, H., Zhou, Y., Liao, R., Liu, H., & Zhou, C. (2025). Exploitation of Key Regulatory Modules and Genes for High-Salt Adaptation in Schizothoracine by Weighted Gene Co-Expression Network Analysis. Animals, 15(1), 56. https://doi.org/10.3390/ani15010056

