Modeling Mastitis Risk Management Effects on Dairy Milk Yield and Global Warming Potential
Simple Summary
Abstract
1. Introduction
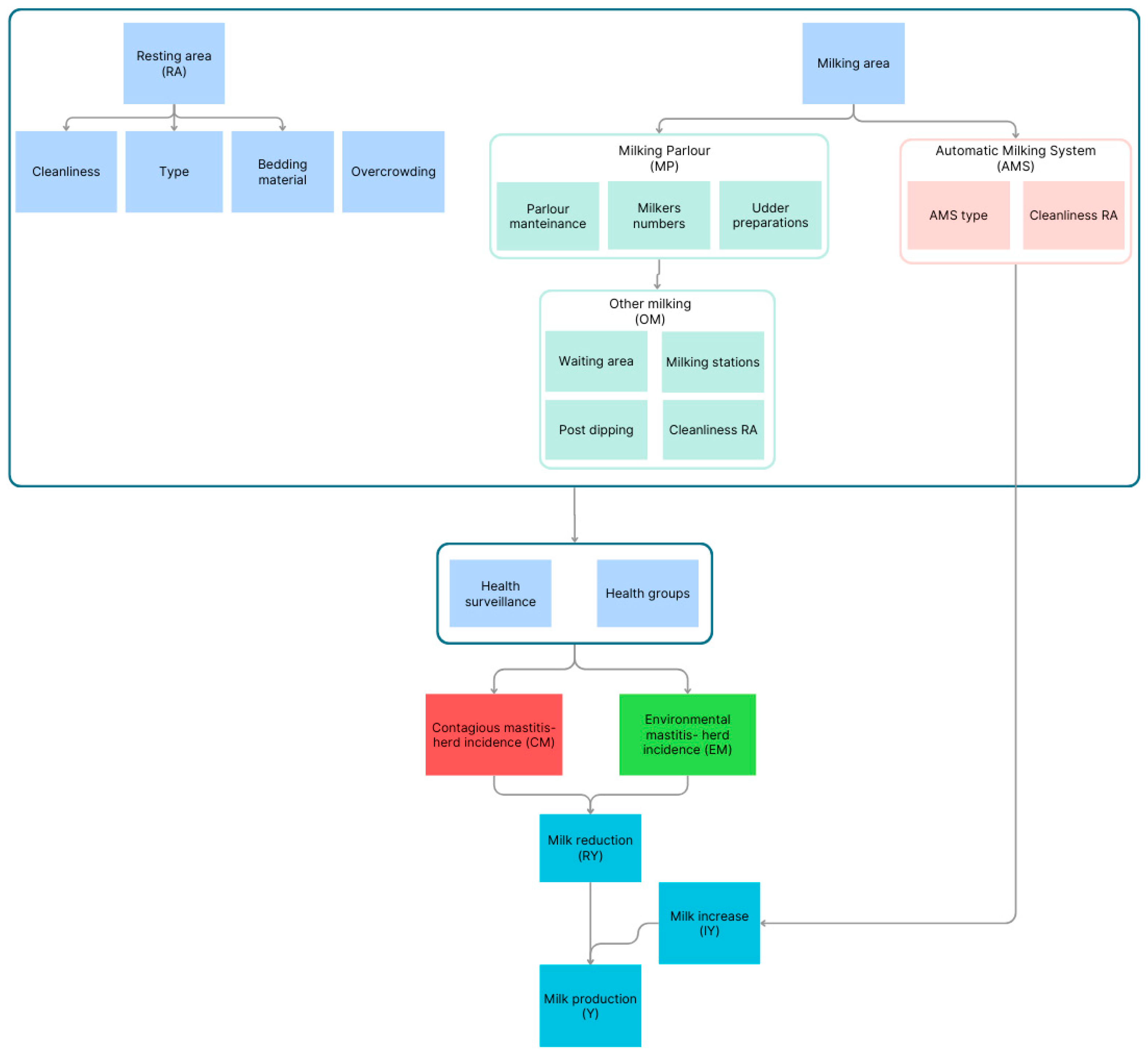
2. Materials and Methods
2.1. Resting Area (RA)
2.2. Milking Area (MA) and Other Milking System Characteristics (OM)
2.3. Global Warming Potential (GWP)
2.4. Scenario Analysis
2.5. Statistical Analysis
3. Results
3.1. Milking Parlor
3.2. Automatic Milking System
4. Discussion
5. Conclusions
Supplementary Materials
Author Contributions
Funding
Institutional Review Board Statement
Informed Consent Statement
Data Availability Statement
Acknowledgments
Conflicts of Interest
References
- Mushtaq, S.; Shah, A.; Shah, A.; Lone, S.; Ali, M.N. Bovine Mastitis: An Appraisal of Its Alternative Herbal Cure; Elsevier: Amsterdam, The Netherlands, 2018. [Google Scholar]
- Cheng, W.N.; Han, S.G. Bovine Mastitis: Risk Factors, Therapeutic Strategies, and Alternative Treatments—A Review. Asian-Australas J. Anim. Sci. 2020, 33, 1699. [Google Scholar] [CrossRef] [PubMed]
- Jamali, H.; Barkema, H.W.; Jacques, M.; Lavallée-Bourget, E.M.; Malouin, F.; Saini, V.; Stryhn, H.; Dufour, S. Invited Review: Incidence, Risk Factors, and Effects of Clinical Mastitis Recurrence in Dairy Cows. J. Dairy Sci. 2018, 101, 4729–4746. [Google Scholar] [CrossRef] [PubMed]
- Green, M.J.; Leach, K.A.; Breen, J.E.; Green, L.E.; Bradley, A.J. National Intervention Study of Mastitis Control in Dairy Herds in England and Wales. Vet. Rec. 2007, 160, 287–293. [Google Scholar] [CrossRef] [PubMed]
- Fox, L.K.; Chester, S.T.; Hallberg, J.W.; Nickerson, S.C.; Pankey, J.W.; Weaver, L.D. Survey of Intramammary Infections in Dairy Heifers at Breeding Age and First Parturition. J. Dairy Sci. 1995, 78, 1619–1628. [Google Scholar] [CrossRef]
- Hogan, J.; Smith, K.L. Coliform Mastitis. Vet. Res. 2003, 34, 507–519. [Google Scholar] [CrossRef]
- Smith, K.L.; Todhunter, D.A.; Schoenberger, P.S. Environmental Mastitis: Cause, Prevalence, Prevention. J. Dairy Sci. 1985, 68, 1531–1553. [Google Scholar] [CrossRef]
- Zecconi, A. Contagious Mastitis Control. FIL-IDF Bull. 2007, 416, 34–40. [Google Scholar]
- NMC. Current Concepts of Bovine Mastitis; National Mastitis Council: Madison, WI, USA, 1996. [Google Scholar]
- Barkema, H.W.; Green, M.J.; Bradley, A.J.; Zadoks, R.N. Invited Review: The Role of Contagious Disease in Udder Health. J. Dairy Sci. 2009, 92, 4717–4729. [Google Scholar] [CrossRef]
- Cobirka, M.; Tancin, V.; Slama, P. Epidemiology and Classification of Mastitis. Animals 2020, 10, 2212. [Google Scholar] [CrossRef]
- International Dairy Federation. Bulletin of the IDF No. 416/2007 Animal Health: Management and Control of Infectious and Production Diseases; International Dairy Federation: Schaerbeek, Belgium, 2007. [Google Scholar]
- Bradley, A.J. Bovine Mastitis: An Evolving Disease. Vet. J. 2002, 164, 116–128. [Google Scholar] [CrossRef]
- Seegers, H.; Fourichon, C.; Beaudeau, F. Production Effects Related to Mastitis and Mastitis Economics in Dairy Cattle Herds. Vet. Res. 2003, 34, 475–491. [Google Scholar] [CrossRef] [PubMed]
- Sepúlveda-Varas, P.; Proudfoot, K.L.; Weary, D.M.; von Keyserlingk, M.A.G. Changes in Behaviour of Dairy Cows with Clinical Mastitis. Appl. Anim. Behav. Sci. 2016, 175, 8–13. [Google Scholar] [CrossRef]
- Hospido, A.; Sonesson, U. The Environmental Impact of Mastitis: A Case Study of Dairy Herds. Sci. Total Environ. 2005, 343, 71–82. [Google Scholar] [CrossRef]
- Mostert, P.F.; Bokkers, E.A.M.; de Boer, I.J.M.; van Middelaar, C.E. Estimating the Impact of Clinical Mastitis in Dairy Cows on Greenhouse Gas Emissions Using a Dynamic Stochastic Simulation Model: A Case Study. Animal 2019, 13, 2913–2921. [Google Scholar] [CrossRef]
- Özkan Gülzari, Ş.; Vosough Ahmadi, B.; Stott, A.W. Impact of Subclinical Mastitis on Greenhouse Gas Emissions Intensity and Profitability of Dairy Cows in Norway. Prev. Vet. Med. 2018, 150, 19–29. [Google Scholar] [CrossRef]
- Williams, A.; Chatterton, J.; Hateley, G.; Curwen, A.; Elliott, J. A Systems-Life Cycle Assessment Approach to Modelling the Impact of Improvements in Cattle Health on Greenhouse Gas Emissions. Adv. Anim. Biosci. 2015, 6, 29–31. [Google Scholar] [CrossRef]
- Guzmán-Luna, P.; Nag, R.; Martínez, I.; Mauricio-Iglesias, M.; Hospido, A.; Cummins, E. Quantifying Current and Future Raw Milk Losses Due to Bovine Mastitis on European Dairy Farms under Climate Change Scenarios. Sci. Total Environ. 2022, 833, 155149. [Google Scholar] [CrossRef]
- Luo, T.; Steeneveld, W.; Nielen, M.; Zanini, L.; Zecconi, A. Linear Mixed-Effects Model to Quantify the Association between Somatic Cell Count and Milk Production in Italian Dairy Herds. Animals 2023, 13, 80. [Google Scholar] [CrossRef]
- FAO. Factsheets on the 21 SDG Indicators Under FAO Custodianship a Highlight of the Main Indicators with the Greatest Gaps in Country Reporting; FAO: Rome, Italy, 2020. [Google Scholar]
- Gasqui, P.; Barnouin, J. Statistical Modelling for Clinical Mastitis in the Dairy Cow: Problems and Solutions. Vet. Res. 2003, 34, 493–505. [Google Scholar] [CrossRef][Green Version]
- Allore, H.G.; Schruben, L.W.; Erb, H.N.; Oltenacu, P.A. Design and Validation of a Dynamic Discrete Event Stochastic Simulation Model of Mastitis Control in Dairy Herds. J. Dairy Sci. 1998, 81, 703–717. [Google Scholar] [CrossRef]
- Force, C.; Pérochon, L.; Hill, D.R.C. Design of a Multimodel of a Dairy Cows Herd Attacked by Mastitis. Simul. Model. Pr. Theory 2002, 10, 543–554. [Google Scholar] [CrossRef]
- Lescourret, F.; Coulon, J.B. Modeling the Impact of Mastitis on Milk Production by Dairy Cows. J. Dairy Sci. 1994, 77, 2289–2301. [Google Scholar] [CrossRef] [PubMed]
- Chagunda, M.G.G.; Friggens, N.C.; Rasmussen, M.D.; Larsen, T. A Model for Detection of Individual Cow Mastitis Based on an Indicator Measured in Milk. J. Dairy Sci. 2006, 89, 2980–2998. [Google Scholar] [CrossRef] [PubMed]
- Jensen, D.B.; Hogeveen, H.; De Vries, A. Bayesian Integration of Sensor Information and a Multivariate Dynamic Linear Model for Prediction of Dairy Cow Mastitis. J. Dairy Sci. 2016, 99, 7344–7361. [Google Scholar] [CrossRef]
- Lescourret, F.; Coulon, J.B.; Faye, B. Predictive Model of Mastitis Occurrence in the Dairy Cow. J. Dairy Sci. 1995, 78, 2167–2177. [Google Scholar] [CrossRef]
- Detilleux, J.; Theron, L.; Duprez, J.N.; Reding, E.; Humblet, M.F.; Planchon, V.; Delfosse, C.; Bertozzi, C.; Mainil, J.; Hanzen, C. Structural Equation Models to Estimate Risk of Infection and Tolerance to Bovine Mastitis. Genet. Sel. Evol. 2013, 45, 6. [Google Scholar] [CrossRef]
- Zecconi, A.; Piccinini, R.; Fox, L.K. Epidemiologic Study of Intramammary Infections with Staphylococcus Aureus during a Control Program in Nine Commercial Dairy Herds. J. Am. Vet. Med. Assoc. 2003, 223, 684–688. [Google Scholar] [CrossRef]
- John, A.J.; Clark, C.E.F.; Freeman, M.J.; Kerrisk, K.L.; Garcia, S.C.; Halachmi, I. Review: Milking Robot Utilization, a Successful Precision Livestock Farming Evolution. Animal 2016, 10, 1484–1492. [Google Scholar] [CrossRef]
- Hogan, J.; Smith, K.L. Managing Environmental Mastitis. Vet. Clin. North Am.-Food Anim. Pract. 2012, 28, 217–224. [Google Scholar] [CrossRef]
- Milanesi, S.; Donina, D.; Guido, V.C.; Zaghen, F.; Sora, V.M.; Zecconi, A. Comparing the Performance of Automatic Milking Systems through Dynamic Testing Also Helps to Identify Potential Risk Factors for Mastitis. Animals 2024, 14, 2789. [Google Scholar] [CrossRef]
- Hogan, J.; Smith, K.; Hoblet, K.; Todhunter, D. Bacterial Counts in Bedding Materials Used on Nine Commercial Dairies. J. Dairy Sci. 1989, 72, 250–258. [Google Scholar] [CrossRef] [PubMed]
- Godden, S.; Bey, R.; Lorch, K.; Farnsworth, R.; Rapnicki, P. Ability of Organic and Inorganic Bedding Materials to Promote Growth of Environmental Bacteria. J. Dairy Sci. 2008, 91, 151–159. [Google Scholar] [CrossRef] [PubMed]
- Rasmussen, M.D.; Frimer, E.S.; Horvath, Z.; Jensen, N.E. Comparison of a Standardized and Variable Milking Routine. J. Dairy Sci. 1990, 73, 3472–3480. [Google Scholar] [CrossRef]
- ISO 14040; Environmental Management–Life Cycle Assessment—Principles and Framework. International Organization for Standardization: Geneva, Switzerland, 2006.
- Associazione Italian Allevatori—AIA Bollettino, Situazione dei Controlli Nelle Diverse Razze. Available online: http://bollettino.aia.it/Contenuti.aspx?CD_GruppoStampe=RS&CD_Specie=C4 (accessed on 7 August 2024).
- Sora, V.M.; Panseri, S.; Nobile, M.; Di Cesare, F.; Meroni, G.; Chiesa, L.M.; Zecconi, A. Milk Quality and Safety in a One Health Perspective: Results of a Prevalence Study on Dairy Herds in Lombardy (Italy). Life 2022, 12, 786. [Google Scholar] [CrossRef]
- Gavrilova, O.; Leip, A.; Dong, H.; Douglas MacDonald, J.; Alfredo Gomez Bravo, C.; Amon, B.; Barahona Rosales, R.; del Prado, A.; Aparecida de Lima, M.; Oyhantçabal, W.; et al. IPCC Chapter 10—Emissions from Livestock and Manure Management. 2019 Refinement to the 2006 IPCC Guidelines for National Greenhouse Gas Inventories; Intergovernmental Panel on Climate Change: Geneva, Switzerland, 2019. [Google Scholar]
- Gislon, G.; Bava, L.; Colombini, S.; Zucali, M.; Crovetto, G.M.; Sandrucci, A. Looking for High-Production and Sustainable Diets for Lactating Cows: A Survey in Italy. J. Dairy Sci. 2020, 103, 4863–4873. [Google Scholar] [CrossRef]
- IPCC. Chapter 7: Agriculture, Forestry and Other Land Uses; Intergovernmental Panel on Climate Change: Geneva, Switzerland, 2021. [Google Scholar]
- Oberti, R.; Calcante, A.; Finzi, A.; Provolo, G. La Meccanica Agraria Oggi: Un Confronto Aperto Su Concetti, Idee e Aspettative Di Una Disciplina in Continua Evoluzione; Cleup: Padova, Italy, 2018; pp. 153–158. [Google Scholar] [CrossRef]
- Fazio, S.; Pennington, D. Electricity Mix; AC; Consumption Mix, at Consumer; 1 kV–60 kV (Location: UCTE). European Commission, Joint Research Centre (JRC) [Dataset] PID. 2002. Available online: http://data.europa.eu/89h/jrc-eplca-356ce2fc-0df1-469a-9c15-9646b2c1ec2a (accessed on 25 December 2024).
- Gonzalez, R.N.; Jasper, D.E.; Kronlund, N.C.; Farver, T.B.; Cullor, J.S.; Bushnell, R.B.; Dellinger, J.D. Clinical Mastitis in Two California Dairy Herds Participating In Contagious Mastitis Control Programs. J. Dairy Sci. 1990, 73, 648–660. [Google Scholar] [CrossRef]
- Sharif, A.; Umer, M.; Muhammad, G. Mastitis Control in Dairy Production. J. Agric. Soc. Sci. 2009, 5, 102–105. [Google Scholar]
- Garcia, A. Contagious vs. Environmental Mastitis. SDSU Extension Extra Archives. 126. 2004. Available online: https://openprairie.sdstate.edu/extension_extra/126 (accessed on 25 December 2024).
- Ray, T.; Gaire, T.N.; Dean, C.J.; Rowe, S.; Godden, S.M.; Noyes, N.R. The Microbiome of Common Bedding Materials before and after Use on Commercial Dairy Farms. Anim. Microbiome 2022, 4, 18. [Google Scholar] [CrossRef]
- Huzzey, J.M.; von Keyserlingk, M.A.G.; Overton, T.R. The Behavioral and Physiological Consequences of Overstocking Dairy Cattle. Am. Assoc. Bov. Pract. Conf. Proc. 2012, 45, 92–97. [Google Scholar] [CrossRef]
- Bowell, V.A.; Rennie, L.J.; Tierney, G.; Lawrence, A.B.; Haskell, M.J. Relationships Between Building Design, Management System and Dairy Cow Welfare. Anim. Welf. 2003, 12, 547–552. [Google Scholar] [CrossRef]
- Rushen, J. Assessing the Welfare of Dairy Cattle. J. Appl. Anim. Welf. Sci. 2001, 4, 223–234. [Google Scholar] [CrossRef]
- Wierenga, H.K.; Hopster, H. The Significance of Cubicles for the Behaviour of Dairy Cows. Appl. Anim. Behav. Sci. 1990, 26, 309–337. [Google Scholar] [CrossRef]
- O’Brien, B.; Jago, J.; Edwards, J.P.; Lopez-Villalobos, N.; McCoy, F. Milking Parlour Size, Pre-Milking Routine and Stage of Lactation Affect Efficiency of Milking in Single-Operator Herringbone Parlours. J. Dairy Res. 2012, 79, 216–223. [Google Scholar] [CrossRef] [PubMed]
- Odorčić, M.; Rasmussen, M.D.; Paulrud, C.O.; Bruckmaier, R.M. Review: Milking Machine Settings, Teat Condition and Milking Efficiency in Dairy Cows. Animal 2019, 13, s94–s99. [Google Scholar] [CrossRef]
- Wieland, M.; Spellman, M.E.; Somula, H.; Singh, A. The Association between Teat Shape and Bimodal Milk Ejection in Holstein Dairy Cows. J. Dairy Sci. 2024, 107, 6278–6287. [Google Scholar] [CrossRef]
- Fernandes, S.; Pereira, G.; Bexiga, R. Bimodal Milk Flow and Overmilking in Dairy Cattle: Risk Factors and Consequences. Animal 2023, 17, 100716. [Google Scholar] [CrossRef]
- Jacobs, J.A.; Siegford, J.M. Invited Review: The Impact of Automatic Milking Systems on Dairy Cow Management, Behavior, Health, and Welfare. J. Dairy Sci. 2012, 95, 2227–2247. [Google Scholar] [CrossRef]
- Dohmen, W.; Neijenhuis, F.; Hogeveen, H. Relationship between Udder Health and Hygiene on Farms with an Automatic Milking System. J. Dairy Sci. 2010, 93, 4019–4033. [Google Scholar] [CrossRef]
- Džermeikaitė, K.; Krištolaitytė, J.; Antanaitis, R. Relationship between Dairy Cow Health and Intensity of Greenhouse Gas Emissions. Animals 2024, 14, 829. [Google Scholar] [CrossRef]
- Hockstad, L.; Hanel, L. Inventory of U.S. Greenhouse Gas Emissions and Sinks; The United States Environmental Protection Agency (EPA): Washington, DC, USA, 2018. [CrossRef]
- Potter, T.L.; Arndt, C.; Hristov, A.N. Short Communication: Increased Somatic Cell Count Is Associated with Milk Loss and Reduced Feed Efficiency in Lactating Dairy Cows. J. Dairy Sci. 2018, 101, 9510–9515. [Google Scholar] [CrossRef]
- Ezenwa, V.O.; Civitello, D.J.; Barton, B.T.; Becker, D.J.; Brenn-White, M.; Classen, A.T.; Deem, S.L.; Johnson, Z.E.; Kutz, S.; Malishev, M.; et al. Infectious Diseases, Livestock, and Climate: A Vicious Cycle? Trends Ecol. Evol. 2020, 35, 959–962. [Google Scholar] [CrossRef] [PubMed]
- Gislon, G.; Colombini, S.; Borreani, G.; Crovetto, G.M.; Sandrucci, A.; Galassi, G.; Tabacco, E.; Rapetti, L. Milk Production, Methane Emissions, Nitrogen, and Energy Balance of Cows Fed Diets Based on Different Forage Systems. J. Dairy Sci. 2020, 103, 8048–8061. [Google Scholar] [CrossRef] [PubMed]
- Froldi, F.; Lamastra, L.; Corrado, S.; Moschini, M. Carbon Footprint of Raw Milk for Direct Human Consumption Produced in Po Valley: Data Input Uncertainties and Effect on Output Variance. Environ. Chall. 2022, 8, 100536. [Google Scholar] [CrossRef]
- Froldi, F.; Lamastra, L.; Trevisan, M.; Mambretti, D.; Moschini, M. Environmental Impacts of Cow’s Milk in Northern Italy: Effects of Farming Performance. J. Clean. Prod. 2022, 363, 132600. [Google Scholar] [CrossRef]
- Klaas, I.; Zadoks, R.N. An Update on Environmental Mastitis: Challenging Perceptions. Transbound. Emerg. Dis. 2017, 65, 166–185. [Google Scholar] [CrossRef]
- Mader, F.; Schmithausen, A.; Trimborn, M.; Hoppe, S. Evaluation of different bedding materials for cubicles in dairy farm systems. Landtechnik 2017, 72, 293–304. [Google Scholar] [CrossRef]
- Novak, S.M.; Fiorelli, J.L. Greenhouse Gases and Ammonia Emissions from Organic Mixed Crop-Dairy Systems: A Critical Review of Mitigation Options. Agron. Sustain. Dev. 2012, 30, 215–236. [Google Scholar] [CrossRef]
- Wattiaux, M.A.; Uddin, M.E.; Letelier, P.; Jackson, R.D.; Larson, R.A. Invited Review: Emission and Mitigation of Greenhouse Gases from Dairy Farms: The Cow, the Manure, and the Field. Appl. Anim. Sci. 2019, 35, 238–254. [Google Scholar] [CrossRef]
- Winckler, C.; Tucker, C.B.; Weary, D.M. Effects of Under- and Overstocking Freestalls on Dairy Cattle Behaviour. Appl. Anim. Behav. Sci. 2015, 170, 14–19. [Google Scholar] [CrossRef]
- Herzog, A.; Winckler, C.; Zollitsch, W. In Pursuit of Sustainability in Dairy Farming: A Review of Interdependent Effects of Animal Welfare Improvement and Environmental Impact Mitigation. Agric. Ecosyst. Environ. 2018, 267, 174–187. [Google Scholar] [CrossRef]
- Jensen, K.C.; Frömke, C.; Schneider, B.; Do Duc, P.; Gundling, F.; Birnstiel, K.; Schönherr, F.; Scheu, T.; Kaiser-Wichern, A.; Woudstra, S.; et al. Case-Control Study on Factors Associated with a Decreased Milk Yield and a Depressed Health Status of Dairy Herds in Northern Germany. BMC Vet. Res. 2019, 15, 442. [Google Scholar] [CrossRef] [PubMed]
- Wang, F.X.; Shao, D.F.; Li, S.L.; Wang, Y.J.; Azarfar, A.; Cao, Z.J. Effects of Stocking Density on Behavior, Productivity, and Comfort Indices of Lactating Dairy Cows. J. Dairy Sci. 2016, 99, 3709–3717. [Google Scholar] [CrossRef] [PubMed]
- Capper, J.L.; Williams, P. Investing in Health to Improve the Sustainability of Cattle Production in the United Kingdom: A Narrative Review. Vet. J. 2023, 296–297, 105988. [Google Scholar] [CrossRef] [PubMed]

| Milking Parlor (MP) | FPCM 1 | FPCM | CM 2 Herd | EM 3 Herd | GWP 4 | GWP | Enteric Methane Emissions | Feed Consumption | Bedding Materials | Energy Consumption | Manure STORAGE | ||||||||
|---|---|---|---|---|---|---|---|---|---|---|---|---|---|---|---|---|---|---|---|
| Scenario | Incidence | Incidence | |||||||||||||||||
| kg | ∆ | p-Value | % | % | kg CO2eq/kg FPCM | ∆ | p- Value | ∆ | p- Value | ∆ | p- Value | ∆ | p- Value | ∆ | p-Value | ∆ | p- Value | ||
| Resting area | Deep litter | 29.91 ± 2.00 | −13.37% | <0.001 | 19.76% ± 0.12% | 8.39% ± 0.09% | 1.63 ± 0.29 | 2.31% | <0.001 | 0.11% | <0.001 | 0.30% | <0.001 | 48.46% | <0.001 | 0.00% | <0.001 | 3.88% | <0.001 |
| Cubicle | 30.07 ± 1.93 | −12.91% | 19.69% ± 0.12% | 6.86% ± 0.08% | 1.55 ± 0.19 | −2.35% | −0.11% | −0.30% | −49.14% | 0.00% | −3.94% | ||||||||
| Overcrowding | Absent | 31.05 ± 1.72 | −10.06% | <0.001 | 18.70% ± 0.12% | 6.54% ± 0.08% | 1.47 ± 0.22 | −7.46% | <0.001 | −1.33% | <0.001 | −3.56% | <0.001 | −3.89% | <0.001 | −0.01% | <0.001 | −12.48% | <0.001 |
| Presence | 28.91 ± 1.57 | −16.26% | 20.77% ± 0.11% | 8.74% ± 0.09% | 1.71 ± 0.22 | 7.56% | 1.35% | 3.61% | 3.95% | 0.01% | 12.65% | ||||||||
| Resting area cleanliness | Clean | 30.71 ± 1.90 | −11.06% | <0.001 | 18.70% ± 0.12% | 6.54% ± 0.08% | 1.52 ± 0.24 | −4.51% | <0.001 | −0.89% | <0.001 | −2.41% | <0.001 | −3.31% | <0.001 | −0.01% | <0.001 | −7.38% | <0.001 |
| Not clean | 29.26 ± 1.75 | −15.26% | 20.77% ± 0.11% | 8.74% ± 0.09% | 1.66 ± 0.24 | 4.58% | 0.91% | 2.44% | 3.36% | 0.01% | 7.48% | ||||||||
| Bedding material | Sand | 30.16 ± 1.89 | −12.64% | <0.001 | 19.73% ± 0.12% | 5.55% ± 0.07% | 1.37 ± 0.16 | −13.72% | <0.001 | −0.23% | <0.001 | −0.65% | <0.001 | −74.15% | <0.001 | −0.01% | <0.001 | −26.04% | <0.001 |
| Straw, sawdust | 30.09 ± 1.92 | −12.85% | 19.73% ± 0.12% | 6.36% ± 0.07% | 1.47 ± 0.16 | −7.32% | −0.13% | −0.38% | 142.67% | 0.00% | −15.85% | ||||||||
| Composted manure-based materials | 29.89 ± 2.00 | −13.43% | 19.73% ± 0.12% | 8.68% ± 0.09% | 1.77 ± 0.22 | 11.45% | 0.13% | 0.37% | −100.00% | 0.00% | 23.60% | ||||||||
| Manure-based materials with straw | 29.98 ± 1.97 | −13.18% | 19.73% ± 0.12% | 7.98% ± 0.08% | 1.69 ± 0.19 | 6.29% | 0.02% | 0.05% | 0.28% | 0.00% | 12.45% | ||||||||
| Not composted manure-based materials | 29.80 ± 2.03 | −13.69% | 19.73% ± 0.12% | 10.04% ± 0.09% | 1.78 ± 0.22 | 11.82% | 0.25% | 0.72% | −100.00% | 0.01% | 24.10% | ||||||||
| Other materials | 30.02 ± 1.95 | −13.07% | 19.73% ± 0.12% | 7.25% ± 0.08% | 1.46 ± 0.16 | −8.13% | −0.03% | −0.10% | 129.13% | 0.00% | −17.49% | ||||||||
| Waiting area | Suitable | 30.06 ± 1.98 | −12.96% | <0.001 | 19.73% ± 0.12% | 7.63% ± 0.08% | 1.58 ± 0.25 | −0.48% | <0.001 | −0.08% | <0.001 | −0.21% | <0.001 | −0.21% | 0.62 | 0.00% | 0.493 | −0.82% | <0.001 |
| Not suitable | 29.93 ± 1.94 | −13.33% | 19.73% ± 0.12% | 7.63% ± 0.08% | 1.60 ± 0.25 | 0.48% | 0.08% | 0.21% | 0.21% | 0.00% | 0.82% | ||||||||
| Health groups | Separated | 30.91 ± 1.99 | −10.47% | <0.001 | 9.31% ± 0.08% | 7.55% ± 0.08% | 1.55 ± 0.24 | −2.67% | <0.001 | −1.12% | <0.001 | −2.98% | <0.001 | −2.34% | <0.001 | −0.02% | <0.001 | −3.34% | <0.001 |
| Single | 29.08 ± 1.45 | −15.77% | 30.00% ± 0.00% | 7.71% ± 0.08% | 1.63 ± 0.25 | 2.63% | 1.11% | 2.94% | 2.31% | 0.02% | 3.29% | ||||||||
| Health surveillance | Absent | 29.02 ± 1.87 | −15.95% | <0.001 | 22.66% ± 0.09% | 16.05% ± 0.07% | 1.64 ± 0.26 | 2.90% | <0.001 | 1.25% | <0.001 | 3.48% | <0.001 | 4.44% | <0.001 | 0.03% | <0.001 | 3.49% | <0.001 |
| Continuous | 30.88 ± 1.70 | −10.57% | 16.77% ± 0.14% | 0.29% ± 0.01% | 1.55 ± 0.23 | −2.70% | −1.13% | −3.14% | −3.45% | −0.02% | −3.32% | ||||||||
| Discontinuous | 30.05 ± 1.87 | −12.96% | 19.81% ± 0.11% | 6.74% ± 0.06% | 1.59 ± 0.25 | −0.14% | −0.09% | −0.27% | −0.90% | 0.00% | −0.10% | ||||||||
| Milking stations | Suitable | 30.12 ± 2.00 | −12.77% | <0.001 | 19.73% ± 0.12% | 7.63% ± 0.08% | 1.57 ± 0.25 | −0.97% | <0.001 | −0.16% | <0.001 | −0.42% | <0.001 | −0.42% | 0.32 | 0.00% | 0.057 | −1.66% | <0.001 |
| Not suitable | 29.86 ± 1.92 | −13.51% | 19.73% ± 0.12% | 7.63% ± 0.08% | 1.61 ± 0.24 | 0.97% | 0.16% | 0.42% | 0.42% | 0.00% | 1.66% | ||||||||
| Parlor maintenance | Suitable | 30.12 ± 1.97 | −12.76% | <0.001 | 19.42% ± 0.12% | 7.07% ± 0.08% | 1.58 ± 0.25 | −0.64% | <0.001 | −0.16% | <0.001 | −0.44% | <0.001 | −0.37% | 0.33 | 0.00% | <0.001 | −0.98% | <0.001 |
| Not suitable | 29.86 ± 1.95 | −13.52% | 20.03% ± 0.12% | 8.20% ± 0.08% | 1.60 ± 0.25 | 0.64% | 0.16% | 0.44% | 0.37% | 0.00% | 0.98% | ||||||||
| Milkers number | Very good | 30.15 ± 1.95 | −12.69% | <0.001 | 19.41% ± 0.12% | 6.78% ± 0.08% | 1.58 ± 0.25 | −0.72% | <0.001 | −0.20% | <0.001 | −0.54% | <0.001 | −0.44% | 0.48 | 0.00% | <0.001 | −1.08% | <0.001 |
| Good | 30.06 ± 1.96 | −12.94% | 19.66% ± 0.12% | 7.16% ± 0.08% | 1.58 ± 0.25 | −0.31% | −0.09% | −0.24% | −0.19% | 0.00% | −0.46% | ||||||||
| Insufficient | 29.77 ± 1.97 | −13.79% | 20.11% ± 0.12% | 8.96% ± 0.09% | 1.61 ± 0.25 | 1.03% | 0.28% | 0.78% | 0.63% | 0.00% | 1.55% | ||||||||
| Udder preparation | Suitable | 30.31 ± 1.96 | −12.23% | <0.001 | 19.18% ± 0.12% | 6.41% ± 0.08% | 1.56 ± 0.25 | −1.70% | <0.001 | −0.39% | <0.001 | −1.07% | <0.001 | −0.91% | 0.02 | 0.00% | <0.001 | −2.67% | <0.001 |
| Not suitable | 29.68 ± 1.91 | −14.05% | 20.27% ± 0.11% | 8.85% ± 0.09% | 1.62 ± 0.24 | 1.70% | 0.39% | 1.07% | 0.91% | 0.00% | 2.67% | ||||||||
| Post dipping | Suitable | 30.48 ± 1.88 | −11.73% | <0.001 | 16.99% ± 0.13% | 4.75% ± 0.06% | 1.57 ± 0.24 | −1.49% | <0.001 | −0.62% | <0.001 | −1.71% | <0.001 | −1.72% | <0.001 | −0.01% | <0.001 | −1.85% | <0.001 |
| Not suitable | 29.50 ± 1.92 | −14.56% | 22.46% ± 0.09% | 10.51% ± 0.09% | 1.61 ± 0.25 | 1.49% | 0.62% | 1.71% | 1.72% | 0.01% | 1.85% | ||||||||
| Mean | 29.99 ± 1.96 | −13.14% | 19.73% ± 0.12% | 7.63% ± 0.08% | 1.59 ± 0.25 | ||||||||||||||
| Automatic Milking System (AMS) | FPCM 1 | FPCM | CM 2 Herd | EM 3 Herd | GWP 4 | GWP | Enteric Methane Emissions | Feed Consumption | Bedding Materials | Energy Consumption | Manure Storage | ||||||||
|---|---|---|---|---|---|---|---|---|---|---|---|---|---|---|---|---|---|---|---|
| Scenario | Incidence | Incidence | |||||||||||||||||
| Kg | ∆ | p- Value | % | % | kg CO2eq/kg FPCM | ∆ | p- Value | ∆ | p- Value | ∆ | p- Value | ∆ | p- Value | ∆ | p- Value | ∆ | p- Value | ||
| Resting area | Deep litter | 34.56 ± 4.32 | −0.57% | 0.027 | 19.42% ± 0.12% | 10.75% ± 0.11% | 1.47 ± 0.29 | 2.88% | <0.001 | 0.21% | 0.028 | 0.56% | 0.046 | 49.47% | <0.001 | 0.00% | 0.022 | 29.32% | <0.001 |
| Cubicle | 34.95 ± 4.20 | 0.57% | 19.31% ± 0.12% | 8.55% ± 0.10% | 1.39 ± 0.21 | −2.88% | −0.21% | −0.56% | −49.47% | 0.00% | 16.65% | ||||||||
| Overcrowding | Absent | 36.35 ± 4.20 | 4.60% | <0.001 | 18.25% ± 0.13% | 8.13% ± 0.10% | 1.31 ± 0.22 | −8.74% | <0.001 | −1.56% | <0.001 | −4.34% | <0.001 | −4.58% | 0.135 | −0.01% | <0.001 | 4.01% | <0.001 |
| Presence | 33.16 ± 3.69 | −4.60% | 20.48% ± 0.11% | 11.17% ± 0.11% | 1.56 ± 0.24 | 8.74% | 1.56% | 4.34% | 4.58% | 0.01% | 41.96% | ||||||||
| Resting area cleanliness | Clean | 36.93 ± 4.06 | 6.27% | <0.001 | 16.94% ± 0.13% | 4.02% ± 0.05% | 1.31 ± 0.21 | −8.08% | <0.001 | −2.11% | <0.001 | −5.70% | <0.001 | −6.45% | 0.037 | −0.02% | <0.001 | 6.94% | <0.001 |
| Not clean | 32.58 ± 3.21 | −6.27% | 21.79% ± 0.10% | 15.28% ± 0.11% | 1.55 ± 0.25 | 8.08% | 2.11% | 5.70% | 6.45% | 0.02% | 39.03% | ||||||||
| Bedding material | Sand | 35.24 ± 4.23 | 1.39% | 0.048 | 19.37% ± 0.12% | 6.84% ± 0.09% | 1.23 ± 0.18 | −13.89% | <0.001 | −0.49% | 0.048 | −1.29% | 0.058 | −74.17% | <0.001 | −0.01% | 0.024 | −11.01% | <0.001 |
| Straw. sawdust | 34.98 ± 4.24 | 0.64% | 19.37% ± 0.12% | 7.90% ± 0.10% | 1.32 ± 0.18 | −7.44% | −0.23% | −0.65% | 143.67% | 0.00% | 2.23% | ||||||||
| Others | 34.85 ± 4.30 | 0.29% | 19.37% ± 0.12% | 9.04% ± 0.10% | 1.31 ± 0.19 | −8.13% | −0.10% | −0.26% | 130.48% | 0.00% | 0.28% | ||||||||
| Composted manure-based materials | 34.52 ± 4.24 | −0.67% | 19.37% ± 0.12% | 10.90% ± 0.11% | 1.59 ± 0.25 | 11.25% | 0.23% | 0.60% | −100.00% | 0.00% | 53.09% | ||||||||
| Manure-based materials with straw | 34.68 ± 4.29 | −0.20% | 19.37% ± 0.12% | 10.25% ± 0.11% | 1.52 ± 0.22 | 6.18% | 0.07% | 0.21% | 0.03% | 0.00% | 38.86% | ||||||||
| Not composted manure-based materials | 34.26 ± 4.26 | −1.44% | 19.37% ± 0.12% | 12.96% ± 0.12% | 1.60 ± 0.25 | 12.03% | 0.51% | 1.39% | −100.00% | 0.01% | 54.46% | ||||||||
| Health groups | Separated | 36.38 ± 4.99 | 4.68% | <0.001 | 8.73% ± 0.08% | 9.65% ± 0.11% | 1.39 ± 0.26 | −3.15% | <0.001 | −1.40% | <0.001 | −3.63% | <0.001 | −4.03% | 0.461 | −0.02% | <0.001 | −73.92% | <0.001 |
| Single | 33.13 ± 2.48 | −4.68% | 30.00% ± 0.00% | 9.65% ± 0.11% | 1.48 ± 0.25 | 3.15% | 1.40% | 3.63% | 4.03% | 0.02% | −73.18% | ||||||||
| Health surveillance | Absent | 33.17 ± 2.75 | −4.56% | <0.001 | 22.16% ± 0.10% | 12.60% ± 0.11% | 1.47 ± 0.25 | 3.08% | <0.001 | 1.39% | <0.001 | 3.39% | <0.001 | 4.07% | 0.367 | 0.01% | <0.001 | −73.19% | <0.001 |
| Continuous | 37.28 ± 4.81 | 7.26% | 16.57% ± 0.14% | 3.74% ± 0.06% | 1.36 ± 0.25 | −5.01% | −2.25% | −5.47% | −6.51% | −0.02% | −74.15% | ||||||||
| Discontinuous | 33.82 ± 3.75 | −2.70% | 19.37% ± 0.12% | 12.60% ± 0.11% | 1.46 ± 0.26 | 1.93% | 0.85% | 2.08% | 2.44% | 0.01% | −73.33% | ||||||||
| AMS type | Type A | 36.31 ± 4.13 | 4.47% | <0.001 | 17.14% ± 0.13% | 2.72% ± 0.05% | 1.38 ± 0.24 | −3.57% | <0.001 | −1.53% | <0.001 | −4.04% | <0.001 | −4.02% | 0.691 | −0.02% | <0.001 | 17.24% | 0.004 |
| Type B | 35.59 ± 4.23 | 2.41% | 18.08% ± 0.13% | 5.30% ± 0.06% | 1.40 ± 0.25 | −1.96% | −0.84% | −2.28% | −2.41% | −0.01% | 19.88% | ||||||||
| Type C | 33.33 ± 3.91 | −4.09% | 21.50% ± 0.11% | 16.56% ± 0.11% | 1.48 ± 0.27 | 3.31% | 1.41% | 3.79% | 3.87% | 0.02% | 28.28% | ||||||||
| Type D | 33.79 ± 4.07 | −2.78% | 20.75% ± 0.11% | 14.01% ± 0.11% | 1.46 ± 0.26 | 2.22% | 0.95% | 2.52% | 2.57% | 0.01% | 26.54% | ||||||||
| Mean | 34.75 ± 4.26 | 0.00% | 19.37% ± 0.12% | 9.65% ± 0.11% | 1.43 ± 0.26 | ||||||||||||||
Disclaimer/Publisher’s Note: The statements, opinions and data contained in all publications are solely those of the individual author(s) and contributor(s) and not of MDPI and/or the editor(s). MDPI and/or the editor(s) disclaim responsibility for any injury to people or property resulting from any ideas, methods, instructions or products referred to in the content. |
© 2024 by the authors. Licensee MDPI, Basel, Switzerland. This article is an open access article distributed under the terms and conditions of the Creative Commons Attribution (CC BY) license (https://creativecommons.org/licenses/by/4.0/).
Share and Cite
Ferronato, G.; Simonetto, A.; Gilioli, G.; Zecconi, A. Modeling Mastitis Risk Management Effects on Dairy Milk Yield and Global Warming Potential. Animals 2025, 15, 50. https://doi.org/10.3390/ani15010050
Ferronato G, Simonetto A, Gilioli G, Zecconi A. Modeling Mastitis Risk Management Effects on Dairy Milk Yield and Global Warming Potential. Animals. 2025; 15(1):50. https://doi.org/10.3390/ani15010050
Chicago/Turabian StyleFerronato, Giulia, Anna Simonetto, Gianni Gilioli, and Alfonso Zecconi. 2025. "Modeling Mastitis Risk Management Effects on Dairy Milk Yield and Global Warming Potential" Animals 15, no. 1: 50. https://doi.org/10.3390/ani15010050
APA StyleFerronato, G., Simonetto, A., Gilioli, G., & Zecconi, A. (2025). Modeling Mastitis Risk Management Effects on Dairy Milk Yield and Global Warming Potential. Animals, 15(1), 50. https://doi.org/10.3390/ani15010050

