Biological Mechanisms of Aflatoxin B1-Induced Bile Metabolism Abnormalities in Ducklings
Abstract
Simple Summary
Abstract
1. Introduction
2. Materials and Methods
2.1. Ducklings, Treatments, and Sample Acquisition
2.2. Performance Testing
2.3. Determination of Serum Biochemical Indicators
2.4. Determination of Bile Acid and Antioxidant Enzyme Content in Liver
2.5. Haematoxylin and Eosin (H&E) Staining Method
2.6. Oil Red O Staining Method
2.7. Observation and Analysis of Liver Ultrastructure
2.8. Liver Transcriptome Sequencing
2.9. Real-Time qPCR
2.10. Statistical Analysis
3. Results
3.1. Changes in Growth Performance and Organ Weight
3.2. Changes in Serum Biochemical Indicators
3.3. Changes in Liver Bile Acid and Antioxidant Enzyme Content
3.4. Changes in Liver Health and Liver Tissue Structure
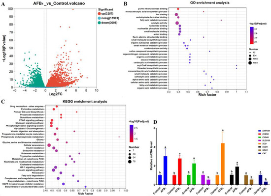
3.5. Statistical Results of Transcriptome Dataset
3.6. Differential Analysis of Gene Expression Levels
4. Discussion
4.1. The Effect of AFB1 on the Production Traits of Ducklings
4.2. The Effect of AFB1 on the Serum Biochemistry of Ducklings
4.3. The Effect of AFB1 on Organelle Structure and Antioxidant Indicators in Ducklings
4.4. The Effect of AFB1 on Bile Acid Metabolism in Duckling Liver
4.5. Changes in Liver Transcriptome
4.6. Changes in Bile Acid Synthesis Genes
4.7. Changes in Cholesterol Synthesis Genes
4.8. Changes in Lipid Synthesis Genes
4.9. Changes in Antioxidant-Related Genes
4.10. Biological Mechanism of AFB1-Induced Poisoning in Ducklings
5. Conclusions
Supplementary Materials
Author Contributions
Funding
Institutional Review Board Statement
Informed Consent Statement
Data Availability Statement
Acknowledgments
Conflicts of Interest
References
- Pickova, D.; Ostry, V.; Malir, F. A Recent Overview of Producers and Important Dietary Sources of Aflatoxins. Toxins 2021, 13, 186. [Google Scholar] [CrossRef]
- Tumukunde, E.; Xie, R.; Wang, S. Updates on the Functions and Molecular Mechanisms of the Genes Involved in Aspergillus flavus Development and Biosynthesis of Aflatoxins. J. Fungi. 2021, 7, 666. [Google Scholar] [CrossRef]
- Wu, K.; Liu, M.; Wang, H.; Rajput, S.A.; Shan, Y.; Qi, D.; Wang, S. The Mechanism Underlying the Extreme Sensitivity of Duck to Aflatoxin B1. Oxid. Med. Cell. Longev. 2021, 2021, 9996503. [Google Scholar] [CrossRef]
- Arafa, A.S.; Bloomer, R.J.; Wilson, H.R.; Simpson, C.F.; Harms, R.H. Susceptibility of various poultry species to dietary aflatoxin. Br. Poult. Sci. 1981, 22, 431–436. [Google Scholar] [CrossRef]
- Coucke, E.M.; Akbar, H.; Kahloon, A.; Lopez, P.P. Biliary Obstruction. In StatPearls; StatPearls Publishing: Treasure Island, FL, USA, 2024. [Google Scholar] [PubMed]
- Ceci, L.; Han, Y.; Krutsinger, K.; Baiocchi, L.; Wu, N.; Kundu, D.; Kyritsi, K.; Zhou, T.; Gaudio, E.; Francis, H.; et al. Gallstone and Gallbladder Disease: Biliary Tract and Cholangiopathies. Compr. Physiol. 2023, 13, 4909–4943. [Google Scholar] [CrossRef]
- Yu, A.; Wang, H.; Cheng, Q.; Rajput, S.A.; Qi, D. The Effects of Aflatoxin B1 on Liver Cholestasis and Its Nutritional Regulation in Ducks. Toxins 2024, 16, 239. [Google Scholar] [CrossRef]
- Shen, H.M.; Shi, C.Y.; Lee, H.P.; Ong, C.N. Aflatoxin B1-induced lipid peroxidation in rat liver. Toxicol. Appl. Pharmacol. 1994, 127, 145–150. [Google Scholar] [CrossRef]
- Deng, J.; Zhao, L.; Zhang, N.Y.; Karrow, N.A.; Krumm, C.S.; Qi, D.S.; Sun, L.H. Aflatoxin B1 metabolism: Regulation by phase I and II metabolizing enzymes and chemoprotective agents. Mutat. Res. Rev. Mutat. Res. 2018, 778, 79–89. [Google Scholar] [CrossRef]
- Benkerroum, N. Chronic and Acute Toxicities of Aflatoxins: Mechanisms of Action. Int. J. Environ. Res. Public Health 2020, 17, 423. [Google Scholar] [CrossRef]
- Vakifahmetoglu-Norberg, H.; Ouchida, A.T.; Norberg, E. The role of mitochondria in metabolism and cell death. Biochem. Biophys. Res. Commun. 2017, 482, 426–431. [Google Scholar] [CrossRef]
- Erdelyi, M.; Balogh, K.; Pelyhe, C.; Kovesi, B.; Nakade, M.; Zandoki, E.; Mezes, M.; Kovacs, B. Changes in the regulation and activity of glutathione redox system, and lipid peroxidation processes in short-term aflatoxin B1 exposure in liver of laying hens. J. Anim. Physiol. Anim. Nutr. 2018, 102, 947–952. [Google Scholar] [CrossRef]
- di Gregorio, M.C.; Cautela, J.; Galantini, L. Physiology and Physical Chemistry of Bile Acids. Int. J. Mol. Sci. 2021, 22, 1780. [Google Scholar] [CrossRef]
- Yu, C.L.M.; Kiat, H.H. Pharmacological modulation of cholesterol 7alpha-hydroxylase (CYP7A1) as a therapeutic strategy for hypercholesterolemia. Biochem. Pharmacol. 2024, 220, 115985. [Google Scholar] [CrossRef]
- Wang, H.; Wu, K.; Mi, X.; Rajput, S.A.; Qi, D. Effects of 3-Hydroxy-3-methylglutaryl-CoA Reductase Inhibitors on Cholesterol Metabolism in Laying Hens. Animals 2023, 13, 1868. [Google Scholar] [CrossRef]
- Chen, W.; Xu, J.; Wu, Y.; Liang, B.; Yan, M.; Sun, C.; Wang, D.; Hu, X.; Liu, L.; Hu, W.; et al. The potential role and mechanism of circRNA/miRNA axis in cholesterol synthesis. Int. J. Biol. Sci. 2023, 19, 2879–2896. [Google Scholar] [CrossRef]
- Reshetnyak, V.I. Physiological and molecular biochemical mechanisms of bile formation. World J. Gastroenterol. 2013, 19, 7341–7360. [Google Scholar] [CrossRef]
- Telbisz, A.; Homolya, L. Recent advances in the exploration of the bile salt export pump (BSEP/ABCB11) function. Expert Opin. Ther. Targets 2016, 20, 501–514. [Google Scholar] [CrossRef]
- Luo, J.J.; Zhang, Y.; Sun, H.; Wei, J.T.; Khalil, M.M.; Wang, Y.W.; Dai, J.F.; Zhang, N.Y.; Qi, D.S.; Sun, L.H. The response of glandular gastric transcriptome to T-2 toxin in chicks. Food Chem. Toxicol. 2019, 132, 110658. [Google Scholar] [CrossRef]
- Wang, H.; An, Y.; Rajput, S.A.; Qi, D. Resveratrol and (-)-Epigallocatechin-3-gallate Regulate Lipid Metabolism by Activating the AMPK Pathway in Hepatocytes. Biology 2024, 13, 368. [Google Scholar] [CrossRef]
- Sumantri, I.; Sulaiman, A.; Gulo, N.; Wahyuni, P. Effects of curcumin supplementation in aflatoxin B1-contaminated diet on the performance and egg quality of laying duck. IOP Conf. Ser. Earth Environ. Sci. 2019, 387, 012102. [Google Scholar] [CrossRef]
- Wang, Y.; Wu, J.; Wang, L.; Yang, P.; Liu, Z.; Rajput, S.A.; Hassan, M.; Qi, D. Epigallocatechin Gallate and Glutathione Attenuate Aflatoxin B1-Induced Acute Liver Injury in Ducklings via Mitochondria-Mediated Apoptosis and the Nrf2 Signalling Pathway. Toxins 2022, 14, 876. [Google Scholar] [CrossRef]
- Feng, G.D.; He, J.; Ao, X.; Chen, D.W. Effects of maize naturally contaminated with aflatoxin B1 on growth performance, intestinal morphology, and digestive physiology in ducks. Poult. Sci. 2017, 96, 1948–1955. [Google Scholar] [CrossRef]
- Wang, X.; Wang, Y.; Wang, Q.; Dai, C.; Li, J.; Huang, P.; Li, Y.; Ding, X.; Huang, J.; Hussain, T.; et al. Effect of dietary protein on growth performance, and serum biochemical index in late pregnant Hu ewes and their offspring. Anim. Biotechnol. 2023, 34, 97–105. [Google Scholar] [CrossRef]
- Mojgani, N.; Razmgah, N.; Torshizi, M.A.K.; Sanjabi, M.R. Effects of three Bacillus specious on hatchability, growth performance and serum biochemistry in Japanese quails fed diet contaminated with Aflatoxin B1. Acta Sci. Anim. Sci. 2020, 42, e50184. [Google Scholar] [CrossRef]
- Salem, R.; El-Habashi, N.; Fadl, S.E.; Sakr, O.A.; Elbialy, Z.I. Effect of probiotic supplement on aflatoxicosis and gene expression in the liver of broiler chicken. Environ. Toxicol. Pharmacol. 2018, 60, 118–127. [Google Scholar] [CrossRef]
- Altyar, A.E.; Kensara, O.A.; Sayed, A.A.; Aleya, L.; Almutairi, M.H.; Zaazouee, M.S.; Elshanbary, A.A.; El-Demerdash, F.M.; Abdel-Daim, M.M. Acute aflatoxin B1-induced hepatic and cardiac oxidative damage in rats: Ameliorative effects of morin. Heliyon 2023, 9, e21837. [Google Scholar] [CrossRef]
- Walker, B.R.; Moraes, C.T. Nuclear-Mitochondrial Interactions. Biomolecules 2022, 12, 427. [Google Scholar] [CrossRef]
- Huang, C.; Deng, K.; Wu, M. Mitochondrial cristae in health and disease. Int. J. Biol. Macromol. 2023, 235, 123755. [Google Scholar] [CrossRef]
- Lightowlers, R.N.; Rozanska, A.; Chrzanowska-Lightowlers, Z.M. Mitochondrial protein synthesis: Figuring the fundamentals, complexities and complications, of mammalian mitochondrial translation. FEBS Lett. 2014, 588, 2496–2503. [Google Scholar] [CrossRef]
- Li, C.; Liu, W.; Wang, F.; Hayashi, T.; Mizuno, K.; Hattori, S.; Fujisaki, H.; Ikejima, T. DNA damage-triggered activation of cGAS-STING pathway induces apoptosis in human keratinocyte HaCaT cells. Mol. Immunol. 2021, 131, 180–190. [Google Scholar] [CrossRef]
- Yang, Y.; Zhang, J. Bile acid metabolism and circadian rhythms. Am. J. Physiol. Gastrointest. Liver Physiol. 2020, 319, G549–G563. [Google Scholar] [CrossRef]
- Yuan, Y.; Fang, A.; Wang, Z.; Wang, Z.; Sui, B.; Zhu, Y.; Zhang, Y.; Wang, C.; Zhang, R.; Zhou, M.; et al. The CH24H metabolite, 24HC, blocks viral entry by disrupting intracellular cholesterol homeostasis. Redox Biol. 2023, 64, 102769. [Google Scholar] [CrossRef]
- Choi, W.S.; Lee, G.; Song, W.H.; Koh, J.T.; Yang, J.; Kwak, J.S.; Kim, H.E.; Kim, S.K.; Son, Y.O.; Nam, H.; et al. The CH25H-CYP7B1-RORalpha axis of cholesterol metabolism regulates osteoarthritis. Nature 2019, 566, 254–258. [Google Scholar] [CrossRef]
- Kubitz, R.; Droge, C.; Stindt, J.; Weissenberger, K.; Haussinger, D. The bile salt export pump (BSEP) in health and disease. Clin. Res. Hepatol. Gastroenterol. 2012, 36, 536–553. [Google Scholar] [CrossRef]
- Zein, A.A.; Kaur, R.; Hussein, T.; Graf, G.A.; Lee, J.Y. ABCG5/G8: A structural view to pathophysiology of the hepatobiliary cholesterol secretion. Biochem. Soc. Trans. 2019, 47, 1259–1268. [Google Scholar] [CrossRef]
- Liu, Y.; Li, J.; Kang, W.; Liu, S.; Liu, J.; Shi, M.; Wang, Y.; Liu, X.; Chen, X.; Huang, K. Aflatoxin B1 induces liver injury by disturbing gut microbiota-bile acid-FXR axis in mice. Food Chem. Toxicol. 2023, 176, 113751. [Google Scholar] [CrossRef]
- Carrillo, M.C.; Rodriguez, J.V.; Monti, J.A.; Pellegrino, J.M.; Rodriguez, G.E. Impairment of bile secretion induced by aflatoxin B1 in the rat. Res. Commun. Chem. Pathol. Pharmacol. 1982, 38, 521–524. [Google Scholar] [PubMed]
- Zhou, R.; Liu, M.; Liang, X.; Su, M.; Li, R. Clinical features of aflatoxin B1-exposed patients with liver cancer and the molecular mechanism of aflatoxin B1 on liver cancer cells. Environ. Toxicol. Pharmacol. 2019, 71, 103225. [Google Scholar] [CrossRef]
- Ismail, I.E.; Farag, M.R.; Alagawany, M.; Mahmoud, H.K.; Reda, F.M. Efficacy of some feed additives to attenuate the hepato-renal damage induced by aflatoxin B1 in rabbits. J. Anim. Physiol. Anim. Nutr. 2020, 104, 1343–1350. [Google Scholar] [CrossRef]
- Nguyen, P.; Leray, V.; Diez, M.; Serisier, S.; Le Bloc’H, J.; Siliart, B.; Dumon, H. Liver lipid metabolism. J. Anim. Physiol. Anim. Nutr. 2008, 92, 272–283. [Google Scholar] [CrossRef]
- Xu, S.S.; Li, Y.; Wang, H.P.; Chen, W.B.; Wang, Y.Q.; Song, Z.W.; Liu, H.; Zhong, S.; Sun, Y.H. Depletion of stearoyl-CoA desaturase (scd) leads to fatty liver disease and defective mating behavior in zebrafish. Zool. Res. 2023, 44, 63–77. [Google Scholar] [CrossRef]
- Liu, X.L.; Cao, H.X.; Wang, B.C.; Xin, F.Z.; Zhang, R.N.; Zhou, D.; Yang, R.X.; Zhao, Z.H.; Pan, Q.; Fan, J.G. miR-192-5p regulates lipid synthesis in non-alcoholic fatty liver disease through SCD-1. World J. Gastroenterol. 2017, 23, 8140–8151. [Google Scholar] [CrossRef]
- Costa, C.F.; Lismont, C.; Chornyi, S.; Li, H.; Hussein, M.A.F.; Waterham, H.R.; Fransen, M. Functional Analysis of GSTK1 in Peroxisomal Redox Homeostasis in HEK-293 Cells. Antioxidants 2023, 12, 1236. [Google Scholar] [CrossRef]
- Zhao, G.; Zhao, W.; Cui, X.; Xu, B.; Liu, Q.; Li, H.; Guo, X. Identification of an MGST2 gene and analysis of its function in antioxidant processes in Apis cerana cerana. Arch. Insect Biochem. Physiol. 2021, 106, e21770. [Google Scholar] [CrossRef]



| Ingredient | Percentage (%) | Nutrient Level | Content |
|---|---|---|---|
| Corn | 65.50 | ME (kcal/kg) | 2800 |
| Soybean meal | 30.30 | Crude protein (%) | 19.00 |
| Soybean oil | 1.00 | Calcium (%) | 0.80 |
| Limestone | 1.20 | Available phosphorus (%) | 0.28 |
| Salt | 0.3 | Met (%) | 0.50 |
| Choline chloride | 0.1 | Lys (%) | 1.12 |
| Lys | 0.36 | Met + Cys (%) | 0.85 |
| Met | 0.24 | ||
| Premix 1 | 1.00 |
| Gene Name | Accession | Primer Sequence (5′-3′) | Product Size |
|---|---|---|---|
| CYP7A1 | NM_001310351.1 | F: CAAAGCAGGAGACCGAGAGA | 216 bp |
| R: CATTCAGGAACATGCGGAGG | |||
| CH24H | XM_027458607.2 | F: TGAAAGGAGACGCTCTGGAG | 160 bp |
| R: TCGGCCTGAACTCTTTCCAT | |||
| CH25H | XM_005029425.5 | F: CTACGCAATGGACAGACAGC | 216 bp |
| R: GTTGGATAGTTCTGCGGCTG | |||
| SLC51B | XM_005025513.5 | F: ATTACTCTGTCCTCGCGCTT | 295 bp |
| R: ATGGCATCCTCTGAGCTCTC | |||
| SCD | XM_027460089.2 | F: GGCCATATTCGGGTTGACAC | 253 bp |
| R: GTCTGCATCTGTCTCGGAGA | |||
| SCD5 | XM_038177997.1 | F: AAGTACATCAACCCCAGGCA | 166 bp |
| R: CCAACCCCAACCAGAACATG | |||
| SOD1 | XM_027449207.2 | F: TGGACCAAAGGATGCAGAGA | 200 bp |
| R: CATTCCCAGTTAGCGTGCTC | |||
| CAT | XM_027458335.2 | F: AATGTGCGTGACTGACAACC | 196 bp |
| R: ACGTTCATCCTCCTTCAGCA | |||
| GAPDH | XM_038180584.1 | F: TGAAAGTCGGAGTCAACGGA | 249 bp |
| R: CACTTGATGTTGCTGGGGTC |
| Item | Control | AFB1 | p |
|---|---|---|---|
| Initial weight (g) | 50.70 ± 2.15 | 50.92 ± 2.38 | 0.87 |
| First week | |||
| Body weight (g) | 178.13 ± 13.71 a | 161.46 ± 8.27 b | 0.03 |
| Average daily weight gain (g) | 18.20 ± 2.03 a | 15.79 ± 1.01 b | 0.03 |
| Average daily feed intake (g) | 29.57 ± 2.34 | 28.19 ± 1.56 | 0.26 |
| Feed conversion rate | 1.63 ± 0.06 b | 1.79 ± 0.07 a | <0.01 |
| Liver weight (g) | 5.03 ± 0.46 | 5.32 ± 1.88 | 0.73 |
| Heart weight (g) | 1.15 ± 0.21 | 1.17 ± 0.33 | 0.92 |
| Second week | |||
| Body weight (g) | 412.92 ± 16.08 a | 367.08 ± 23.31 b | <0.01 |
| Average daily weight gain (g) | 33.54 ± 0.73 a | 28.90 ± 3.45 b | 0.01 |
| Average daily feed intake (g) | 60.50 ± 3.64 | 57.50 ± 5.77 | 0.31 |
| Feed conversion rate | 1.80 ± 0.12 b | 1.99 ± 0.08 a | 0.01 |
| Liver weight (g) | 12.67 ± 1.41 | 11.47 ± 1.66 | 0.21 |
| Heart weight (g) | 3.12 ± 0.28 | 2.98 ± 0.32 | 0.46 |
| Item | Control | AFB1 | p |
|---|---|---|---|
| First week | |||
| ALT (U/L) | 34.15 ± 1.98 b | 51.05 ± 12.85 a | 0.01 |
| AST (U/L) | 24.23 ± 8.88 b | 45.85 ± 10.53 a | <0.01 |
| ALP (U/L) | 852.05 ± 227.78 | 1114.58 ± 785.40 | 0.45 |
| TP (g/L) | 25.03 ± 3.83 a | 17.65 ± 4.27 b | 0.01 |
| ALB (g/L) | 8.47 ± 1.34 a | 5.92 ± 2.26 b | 0.04 |
| TG (mmol/L) | 2.33 ± 1.02 | 1.36 ± 0.54 | 0.07 |
| CHOL (mmol/L) | 4.79 ± 1.13 | 4.66 ± 1.43 | 0.86 |
| TBA (μmol/L) | 36.50 ± 13.94 | 33.42 ± 18.86 | 0.75 |
| TBiL (μmol/L) | 11.10 ± 4.68 | 11.90 ± 6.36 | 0.81 |
| DBiL (μmol/L) | 0.35 ± 0.25 | 0.37 ± 0.24 | 0.85 |
| Second week | |||
| ALT (U/L) | 37.20 ± 6.53 b | 55.58 ± 10.88 a | <0.01 |
| AST (U/L) | 27.48 ± 15.94 b | 52.55 ± 11.15 a | 0.01 |
| ALP (U/L) | 728.77 ± 108.79 b | 1035.43 ± 134.09 a | <0.01 |
| TP (g/L) | 31.65 ± 10.34 a | 19.52 ± 5.66 b | 0.03 |
| ALB (g/L) | 8.85 ± 1.86 a | 5.90 ± 2.19 b | 0.03 |
| TG (mmol/L) | 1.23 ± 0.28 a | 0.50 ± 0.19 b | <0.01 |
| CHOL (mmol/L) | 5.02 ± 1.15 a | 3.70 ± 0.88 b | 0.04 |
| TBA (μmol/L) | 13.15 ± 4.04 b | 26.97 ± 5.82 a | <0.01 |
| TBiL (μmol/L) | 6.68 ± 2.05 | 12.00 ± 6.65 | 0.09 |
| DBiL (μmol/L) | 0.40 ± 0.12 | 0.63 ± 0.48 | 0.27 |
| Item | Control | AFB1 | p |
|---|---|---|---|
| First week | |||
| TBA (μmol/L) | 14.25 ± 1.80 | 14.70 ± 3.93 | 0.80 |
| T-SOD (U/mg protein) | 182.53 ± 11.63 a | 140.96 ± 21.73 b | <0.01 |
| MDA (nmol/mg protein) | 1.68 ± 0.21 | 1.96 ± 0.33 | 0.11 |
| GSH-Px (U/mg protein) | 89.25 ± 8.53 a | 67.23 ± 8.86 b | <0.01 |
| GSH (U/mg protein) | 46.75 ± 5.78 a | 38.48 ± 4.19 b | 0.02 |
| Second week | |||
| TBA (μmol/L) | 15.84 ± 3.66 b | 23.61 ± 3.59 a | <0.01 |
| T-SOD (U/mg protein) | 177.71 ± 24.95 a | 137.97 ± 15.58 b | <0.01 |
| MDA (nmol/mg protein) | 1.59 ± 0.20 b | 2.01 ± 0.16 a | <0.01 |
| GSH-Px (U/mg protein) | 87.13 ± 11.67 a | 64.38 ± 6.78 b | <0.01 |
| GSH (U/mg protein) | 45.26 ± 5.78 a | 36.53 ± 3.37 b | 0.01 |
| Sample | Raw Reads | Q30(%) Value 1 | Clean Reads | Total Mapped |
|---|---|---|---|---|
| Control-1 | 43,696,008 | 96.29 | 43,407,312 | 37,874,240 (87.25%) |
| Control-2 | 42,541,812 | 95.70 | 42,087,594 | 32,070,452 (76.20%) |
| Control-3 | 41,682,592 | 95.76 | 41,254,000 | 32,749,563 (79.39%) |
| Control-4 | 44,565,508 | 95.58 | 44,055,108 | 34,348,062 (77.97%) |
| Control-5 | 37,918,248 | 95.69 | 37,557,418 | 29,587,206 (78.78%) |
| Control-6 | 40,055,144 | 95.55 | 39,694,084 | 31,527,638 (79.43%) |
| AFB1-1 | 42,201,282 | 95.42 | 41,738,988 | 31,248,957 (74.87%) |
| AFB1-2 | 43,191,696 | 95.63 | 42,735,964 | 32,396,410 (75.81%) |
| AFB1-3 | 42,490,296 | 95.55 | 42,111,914 | 31,652,071 (75.16%) |
| AFB1-4 | 39,233,296 | 95.50 | 38,850,434 | 29,469,930 (75.85%) |
| AFB1-5 | 39,513,334 | 95.54 | 39,141,620 | 30,590,468 (78.15%) |
| AFB1-6 | 39,724,756 | 95.44 | 39,293,828 | 29,774,682 (75.77%) |
| Gene ID | Gene Symbol | Log2 (Fold Change) | Gene Description |
|---|---|---|---|
| Bile acid synthesis pathway | |||
| 16440 | HSD17B4 | −1.16 | hydroxysteroid 17-beta dehydrogenase 4 |
| 19755 | CH25H | 1.43 | cholesterol 25-hydroxylase |
| 3365 | CYP7A1 | 2.18 | cholesterol 7-alpha-monooxygenase |
| 1859 | HSD3B7 | −0.92 | hydroxy-delta-5-steroid dehydrogenase, 3 beta- and steroid delta-isomerase 7 |
| 20691 | LOC101805427 | −1.13 | 24-hydroxycholesterol 7-alpha-hydroxylase |
| 12643 | LOC101797844 | 0.60 | acyl-coenzyme A amino acid N-acyltransferase 2 |
| 16937 | AMACR | −1.21 | alpha-methylacyl-CoA racemase |
| 17396 | ACOX2 | −1.00 | acyl-CoA oxidase 2 |
| 679 | LOC101791081 | −1.98 | 25-hydroxycholesterol 7-alpha-hydroxylase |
| 17705 | SCP2 | −0.89 | sterol carrier protein 2 |
| 11512 | CH24H | 0.95 | cholesterol 24-hydroxylase |
| 11839 | LOC101802865 | −1.47 | sterol 26-hydroxylase, mitochondrial |
| Bile secretion signaling pathway | |||
| 9766 | BSEP | −1.05 | ATP binding cassette subfamily B member 11 |
| 12806 | ATP1B4 | −1.45 | ATPase Na+/K+ transporting family member beta 4 |
| 2095 | ATP1B3 | 0.95 | ATPase Na+/K+ transporting subunit beta 3 |
| 8315 | NCEH1 | 1.27 | neutral cholesterol ester hydrolase 1 |
| 16116 | SLC51B | −0.53 | solute carrier family 51 beta subunit |
| 11264 | ABCB5 | 1.73 | ATP binding cassette subfamily B member 5 |
| 15489 | ADCY2 | −1.67 | adenylate cyclase 2 |
| 17247 | SLC51A | 0.81 | solute carrier family 51 alpha subunit |
| 14631 | ADCY3 | 2.20 | adenylate cyclase 3 |
| 14939 | KCNN2 | −0.65 | potassium calcium-activated channel subfamily N member 2 |
| 19874 | ATP1B1 | −1.13 | ATPase Na+/K+ transporting subunit beta 1 |
| 6195 | ABCG8 | −3.41 | ATP binding cassette subfamily G member 8 |
| 6196 | ABCG5 | −4.00 | ATP binding cassette subfamily G member 5 |
| 11334 | SCTR | 3.24 | secretin receptor, transcript variant X1 |
| 15107 | NR1H4 | −0.52 | nuclear receptor subfamily 1 group H member 4 |
| Lipid synthesis metabolic pathway | |||
| 6139 | ACSL4 | 1.02 | acyl-CoA synthetase long-chain family member 4 |
| 12495 | ACADL | −0.34 | acyl-CoA dehydrogenase, long chain |
| 14836 | FADS2 | −0.79 | fatty acid desaturase 2 |
| 15821 | SCD | 2.34 | stearoyl-CoA desaturase |
| 7095 | ACOX3 | −1.12 | acyl-CoA oxidase 3 |
| 5424 | ACSL5 | −1.46 | acyl-CoA synthetase long-chain family member 5 |
| 6369 | FABP3 | 2.87 | fatty acid binding protein 3 |
| 7566 | CD36 | −1.63 | CD36 molecule, transcript variant X6 |
| 1228 | PPARA | −0.94 | peroxisome proliferator activated receptor alpha |
| 4591 | SCD5 | 1.72 | stearoyl-CoA desaturase 5 |
| 17466 | HMGCS1 | −0.81 | 3-hydroxy-3-methylglutaryl-CoA synthase 1 |
| 2844 | HMGCR | −0.56 | 3-hydroxy-3-methylglutaryl-CoA reductase |
| 2806 | FASN | −1.81 | fatty acid synthase |
| 17756 | ACAA1 | −0.47 | acetyl-CoA acyltransferase 1 |
| Liver oxidative damage pathway | |||
| 13087 | MGST2 | −0.74 | microsomal glutathione S-transferase 2 |
| 7302 | GSTK1 | −1.01 | glutathione S-transferase kappa 1 |
| 14244 | GGT1 | 1.31 | gamma-glutamyltransferase 1 |
| 1745 | GPX3 | 1.26 | glutathione peroxidase 3 |
| 386 | GCLC | 1.32 | glutamate-cysteine ligase catalytic subunit |
| 392 | LOC101797138 | 3.32 | glutathione S-transferase, transcript variant X2 |
| 394 | LOC101798048 | 0.77 | glutathione S-transferase, transcript variant X1 |
| 19681 | GPX4 | 1.20 | glutathione peroxidase 4 |
| 17700 | GPX7 | 2.19 | glutathione peroxidase 7 |
| 10599 | GPX8 | 0.97 | glutathione peroxidase 8 |
| 8664 | SOD1 | −0.36 | superoxide dismutase 1 |
| 2543 | CAT | −1.38 | catalase |
| 9868 | PXMP4 | −1.25 | peroxisomal membrane protein 4 |
| 19397 | PEX6 | −0.42 | peroxisomal biogenesis factor 6 |
| 8522 | PEX7 | −0.80 | peroxisomal biogenesis factor 7 |
| Cancer pathway | |||
| 9473 | MAP2K2 | −0.48 | mitogen-activated protein kinase kinase 2 |
| 5570 | LRP5L | −1.27 | LDL receptor related protein 5 like |
| 13087 | MGST2 | −0.74 | microsomal glutathione S-transferase 2 |
| 1418 | WNT5B | 1.41 | Wnt family member 5B |
| 13470 | CCND1 | 1.29 | cyclin D1 |
| 6331 | PIK3CD | −2.21 | phosphatidylinositol-4,5-bisphosphate 3-kinase catalytic subunit delta |
| 9391 | PRKCB | −0.44 | protein kinase C beta |
| 14575 | CDKN1A | 2.95 | cyclin dependent kinase inhibitor 1A |
| 8778 | AKT3 | 0.79 | AKT serine/threonine kinase 3 |
| 11885 | FGFR2 | 1.00 | fibroblast growth factor receptor 2 |
| 13263 | IGF1 | −1.53 | insulin like growth factor 1 |
| 16734 | IGF2 | −0.55 | insulin like growth factor 2 |
| 6458 | FGF2 | 1.18 | fibroblast growth factor 2 |
| 12322 | PTK2 | −0.77 | protein tyrosine kinase 2 |
Disclaimer/Publisher’s Note: The statements, opinions and data contained in all publications are solely those of the individual author(s) and contributor(s) and not of MDPI and/or the editor(s). MDPI and/or the editor(s) disclaim responsibility for any injury to people or property resulting from any ideas, methods, instructions or products referred to in the content. |
© 2024 by the authors. Licensee MDPI, Basel, Switzerland. This article is an open access article distributed under the terms and conditions of the Creative Commons Attribution (CC BY) license (https://creativecommons.org/licenses/by/4.0/).
Share and Cite
Chu, Y.; Yu, A.; Wang, H.; Rajput, S.A.; Yu, Q.; Qi, D. Biological Mechanisms of Aflatoxin B1-Induced Bile Metabolism Abnormalities in Ducklings. Animals 2024, 14, 2996. https://doi.org/10.3390/ani14202996
Chu Y, Yu A, Wang H, Rajput SA, Yu Q, Qi D. Biological Mechanisms of Aflatoxin B1-Induced Bile Metabolism Abnormalities in Ducklings. Animals. 2024; 14(20):2996. https://doi.org/10.3390/ani14202996
Chicago/Turabian StyleChu, Yihong, Aimei Yu, Huanbin Wang, Shahid Ali Rajput, Qianqian Yu, and Desheng Qi. 2024. "Biological Mechanisms of Aflatoxin B1-Induced Bile Metabolism Abnormalities in Ducklings" Animals 14, no. 20: 2996. https://doi.org/10.3390/ani14202996
APA StyleChu, Y., Yu, A., Wang, H., Rajput, S. A., Yu, Q., & Qi, D. (2024). Biological Mechanisms of Aflatoxin B1-Induced Bile Metabolism Abnormalities in Ducklings. Animals, 14(20), 2996. https://doi.org/10.3390/ani14202996

