Simple Summary
Skeletal muscle satellite cells (SMSCs) serve as the source of myogenic cells and can afford to differentiate into myotubes as well as act as a model for exploring myogenesis in vitro. In this study, the transcriptional profile of ovine skeletal muscle satellite cells was constructed via the RNA-Seq method. A total of 1954 DEGs, 1479 AS, and 253 TFs were detected during the proliferation and differentiation of SMSCs. GO and KEGG analyses showed that the MAPK signaling pathway, PI3K-Akt signaling pathway, Wnt signaling pathway, and Ras signaling pathway were enriched. Together, our study provides novel insights into the transcription regulation of SMSCs during proliferation and differentiation at the transcriptional level, and provides a valuable resource for understanding the molecular mechanism of myogenesis and muscle development.
Abstract
Skeletal muscle satellite cells (SMSCs), which are highly multifunctional muscle-derived stem cells, play an essential role in myogenesis and regeneration. Here, the transcriptional profile of SMSCs during proliferation and differentiation were constructed using the RNA-Seq method. A total of 1954 differentially expressed genes (DEGs) and 1092 differentially alternative splicing genes (DAGs) were identified including 1288 upregulated genes as well as 666 downregulated genes. GO and KEGG analyses showed that the DEGs and DAGs were enriched in the MAPK (mitogen-activated protein kinase) signaling pathway, the PI3K-Akt (phosphatidylinositol-tris-phosphate kinase 3/protein kinase B) signaling pathway, the Wnt signaling pathway, and the Ras signaling pathway. In total, 1479 alternative splice events (AS) were also identified during SMSC proliferation and differentiation. Among them, a unique AS event was the major per-mRNA splicing type, and SE was the predominant splicing pattern. Furthermore, transcription factors with AS were scanned during SMSC differentiation such as myocyte enhancer factor-2C (MEF2C) and the nuclear receptor subfamily 4 group A member 2 (NR4A2). Our results imply that MEF2C and NR4A2 can interact, and we speculate that NR4A2 and MEF2C might regulate the myogenesis of ovine SMSCs through interaction. Together, our study provides useful information on the transcriptional regulation of SMSCs during proliferation and differentiation at the transcriptional level, and provides a valuable resource for understanding the molecular mechanism of myogenesis and muscle development.
1. Introduction
Skeletal muscle is composed of multinucleated and nondividing muscle cells (fibers). Myogenesis is a highly ordered and complex process, whereby myoblasts fuse in a manner finely regulated by various myogenic regulatory factors (MRFs) such as Myf5, MyoD, MRF4, and myogenin [1,2]. MRFs serve as master transcription factors that are upregulated during myogenesis and cause stem cells to differentiate into myogenic lineage cells [1,3,4,5,6]. Skeletal muscle satellite cells are a type of muscle-derived stem cell lying between the myofiber sarcolemma and basal lamina, which are generally quiescent and can be induced to differentiate into adipocytes, osteocytes, and myoblasts in vitro [7,8,9]. Satellite cells serving as the only source of myogenic cells can afford to differentiate into myotubes [10]. It has been shown that damage to muscles or muscle diseases can activate skeletal muscle satellite cells [11,12,13]. The absence of satellite cells severely hampers myogenic differentiation during the initial wave of muscle regeneration [14]. Furthermore, studies have been reported on myoblast proliferation and differentiation study of the transcriptome of many species such as mice [15,16], geese [17], goats [18], and pigs [19], but there are few transcriptome studies involving ovine skeletal muscle satellite cells.
Alternative splicing (AS) is one of the most important contributors of different protein isoforms produced from the same gene, resulting in the high complexity of eukaryotic transcriptomes [20]. The AS events of precursor messenger RNA (pre-mRNA) occur due to the involvement of five small nuclear ribonucleoprotein (snRNP) complexes in the removal of introns [21]. In general, AS events display five patterns: exon skipping (ES), intron retention (IR), mutually exclusive exons (MEE), alternative acceptor site (AAS), and alternative donor site (ADS) [22]. Previous studies have indicated that the AS is associated with the regulation of proliferation [23], differentiation [24,25], and apoptosis [26] of the cell. In addition, a recent report has demonstrated that AS events result in the proliferation and differentiation of myoblasts. A typical example is the gene encoding the myocyte enhancer factor 2 (MEF2) family of transcription factors that form isoforms by extensive alternative splicing. There are four isoforms (MEF2A, MEF2B, MEF2C, and MEF2D) in the MEF2 family, which play an important role in cell proliferation and differentiation [27].
In this study, we performed RNA-Seq analysis on ovine skeletal muscle satellite cells at the proliferation and differentiation stages (7 days of differentiation), and screened differentially expressed genes, alternative splice events, and transcription factors associated with muscle development. This study identified potential DEGs and DAGs associated with proliferation and differentiation in SMCSs, and suggests their potential roles in the skeletal muscle development of sheep. These results will provide new insights that are useful for further studies on the molecular mechanism of myogenesis.
2. Materials and Methods
2.1. Culture and Induced Differentiation of Sheep Muscle Satellite Cells
As previously described, ovine skeletal muscle satellite cells (SMSCs) were isolated from the gastrocnemius muscle of fetal sheep via the 2-step digestion method [9]. In the proliferation stage, the SMSCs were cultured in growth media containing DMEM/F12 (Invitrogen, Carlsbad, CA, USA) with 20% fetal bovine serum (Invitrogen, Carlsbad, CA, USA), 10% horse serum (Invitrogen, Carlsbad, CA, USA), and 1% penicillin-streptomycin (Invitrogen, Carlsbad, CA, USA). In the differentiation stage, the SMSCs were treated with differentiation medium including 2% horse serum upon reaching about 60% confluence. The SMSC samples from the proliferation stage and after 7 days of differentiation were collected for subsequent experiments. All of the samples were kept at −80 °C before RNA extraction.
2.2. Immunofluorescent Analysis
The SMSCs were fixed immediately with 4% paraformaldehyde for 1 h at room temperature, then washed with cold PBS (Thermo Fisher, Waltham, MA, USA) three times. Next, the SMSCs were permeabilized with 0.25% Triton-X (Sigma-Aldrich, St. Louis, MO, USA) for 1 h and then blocked with 3% normal goat serum (Bioss, Wuhan, China) for 1 h and stained with the indicated anti-Pax7 (1:100, Bioss, Wuhan, China) and anti-MyHC (1:100, Abmart, Shanghai, China) at 37 °C for 1 h. The secondary antibody (1:200, Abcam, Cambridge, UK) was incubated for 1 h after washing with cold PBS three times. Finally, the slides were repeatedly rinsed with cold PBS and counterstained with DAPI for 15 min. The slides were imaged under a confocal microscope.
2.3. Library Construction and Sequencing
The total RNA of six samples was extracted from the SMSCs using the Trizol reagent (Invitrogen) following the manufacturer’s instructions. The concentrations of RNAs were detected by NanoDrop 2000 and the integrity and RNA Integrity Number (RIN) of RNA were assessed by RNase-free agarose gel electrophoresis and an Agilent 2100 Bioanalyzer, respectively. After the rRNA-depleted RNA was fragmented, the RNA-Seq library was constructed using enriched poly (A)-tailed of messenger RNA (mRNA) by magnetic beads with Oligo (dT) (Invitrogen). The enriched mRNA was broken into the fragments and reversely transcribed into first-strand cDNAs. Second-strand cDNAs were obtained using DNA polymerase I (Thermo Fisher) and RNase H (Thermo Fisher). The fragmented mRNA was purified and PCR amplification was performed. Finally, six libraries were sequenced on the lllumina NovaSeq 6000 platform with the PE150 model.
2.4. Transcripts Assembly
First, the adaptor, contaminated reads, ploy-N reads (with quality less than 3), low-quality reads, the reads with a length less than 50 bp, and duplicated reads were removed from the raw data using the fastp software. Then, the rRNA was removed from the clean data by mapping the silva database using bowtie2 software [28], and clean data with removed rRNA were mapped to the ovine reference genome (Oar_rambouillet_v1.0) by hisat2 software [29]. The fragments per kilobase of transcript per million mapped reads (FPKM) value of the six samples were calculated to determine the gene expression level using StringTie software [30].
2.5. RT-qPCR Validation
The total RNA of the six samples was reverse transcribed to cDNA using the HiScript® III All-in-one RT SuperMix Perfect for qPCR (Vazyme, Nanjing, China) following the manufacturer’s instructions. Then, qPCR was performed using the Taq Pro Universal SYBR qPCR Master Mix (Vazyme, Nanjing, China) according to the manufacturer’s instructions. Six genes were randomly selected for the validation of the RNA-Seq results including THBS2, SACS, MCM4, COL1A1, ACTC1, and MFAP4; the GAPHD and ꞵ-Actin genes were used as the internal reference gene and then calculated using the 2−∆∆Ct method. Each qPCR reaction was performed in a 20 μL reaction mixture that included 2 μL template cDNA, 0.8 μL of 10 uM forward and reverse primers, 10 μL Taq Pro Universal SYBR qPCR Master Mix, and 6 μL RNase-free water. The qPCR amplification contained an initial denaturation step (95 °C for 10 s) and 40 cycle stages of 10 s at 95 °C and 30 s at 60 °C. All primers used in the RT-qPCR are shown in Table 1.
Table 1.
Primer sequence for real-time quantitative PCR.
2.6. Alternative Splicing Gene Analysis
Alternative splice events were identified using the rMATS software [31]. In brief, five major AS events were identified in the aligned BAM file and merged with the reference GTF file including skipped exon (SE), alternative 5′ splice site (A5SS), alternative 3′ splice site (A3SS), mutually exclusive exons (MXE), and retained intron (RI). The differentially expressed genes with alternative splice (DAGs) were screened into two groups with a false discovery rate (FDR) of <0.01.
2.7. Differential Expression and Functional Enrichment Analysis
The differentially expressed mRNAs were identified according to a |log2 (Fold Change)| > 2 and q-value < 0.01 using the R package in edgeR. To explore the functions of differentially expressed mRNAs, we performed Gene Ontology (GO, https://biit.cs.ut.ee/gprofiler/gost accessed on 8 January 2023) and Kyoto Encyclopedia of Genes and Genomes (KEGG, http://kobas.cbi.pku.edu.cn/genelist accessed on 8 January 2023) analyses. GO terms and KEGG pathways with a p-value (p < 0.05) were considered significantly enriched terms and pathways.
2.8. PPI Analysis
The top 50 most upregulated genes and downregulated genes were calculated using the STRING database (https://cn.string-db.org accessed on 26 February 2023), and the protein−protein interaction (PPI) network was inferred and visualized using Cytoscape (v3.9.1). The node colors represent the corresponding interaction genes, and the node sizes represent the upregulated and downregulated DEGs.
3. Results
3.1. Identification and Overview of Transcriptome Sequencing of Ovine Skeletal Muscle Satellite Cell at Different Stages
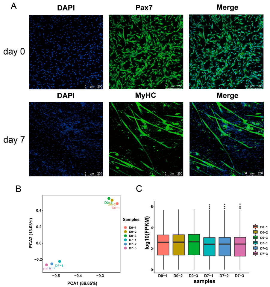
Ovine skeletal muscle satellite cells (SMSCs) were isolated from fetal sheep skeletal muscles by the collagenase digestion method. As expected, a 90% proliferation confluence of ovine SMSCs was observed by day 2 in the in vitro culture (Figure 1A). When the cell density reached about 70%, they were induced into differentiation by a 2% horse serum medium, which resulted in myotubes (Figure 1A). To further characterize the cell proliferation and differentiation, we performed an immunofluorescent assay on SMSCs during the proliferation and differentiation phases. The results showed that Pax7 was positive in the satellite cells at the proliferation stage and MyHC was highly expressed at the differentiation stage (Figure 1A), which indicates that the ovine SMSCs were successfully induced into differentiation.
Figure 1.
Ovine skeletal muscle satellite cell isolation and gene expression levels. (A) Immunofluorescent staining results at the proliferation and differentiation stages; (B) principal component analysis of six samples; (C) the expression level of mRNAs; FPKM represents the fragments per kilobase of transcript per million mapped reads.
Next, to investigate the gene expression profiles in the proliferation and differentiation stages of SMSCs, transcriptome sequencing analysis was performed. More than 69.57 million clean reads were acquired for the sequencing analysis, and above 92% of the clean reads were successfully aligned on the sheep reference genome for each sample. The Q20 and Q30 values of samples were higher than 90%, and the GC content ranged from 47% to 48% (Table 2). Additionally, the principal component analysis (PCA) demonstrated that the SMSC samples in the proliferation stage were distinct from those in the differentiation stage (Figure 1B). The box diagram shows that higher gene expression levels were observed in the proliferation stage than in the differentiation stage (Figure 1C).
Table 2.
Summary of the RNA-Seq data for each sample.
3.2. Transcriptional Profiling of mRNA Expression in SMSCs at Proliferation and Differentiation Stages
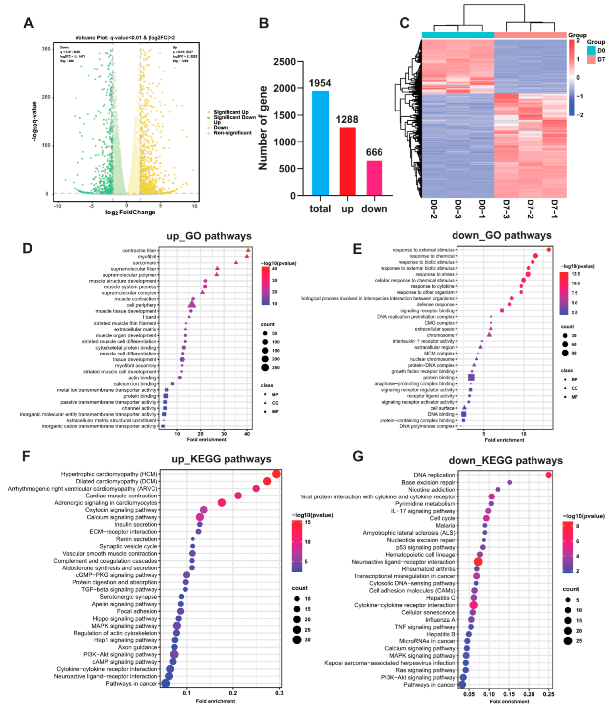
In total, 1954 differently expressed mRNAs (DEGs) were identified in SMSCs at the proliferation and differentiation stages including 1288 upregulated and 666 downregulated DEGs (Figure 2A,B). The clustered heatmap shows that the DEGs were clearly distinct between the differentiation and proliferation stages (Figure 2C), indicating that dynamic changes in the genes occurred during the proliferation and differentiation periods. The results showed that the DEGs weakly expressed in the cell proliferation stage were highly expressed to regulate cell differentiation such as MYH1, MYBPC1, ACTC1, MEF2C, and IGFBP5. Downregulated DEGs were highly expressed during proliferation and expressed at low levels in differentiation such as AREG and IL11 (Supplementary Table S1). Therefore, we speculated that the majority of upregulated DEGs might promote ovine skeletal muscle satellite cell differentiation.
Figure 2.
The expressions and functional analyses of the DEGs in SMSCs at the proliferation and differentiation stages. The schemes follow the same formatting. (A) The volcano plot of DEGs between groups D0 and D7 groups |Log2 fold change| > 2, q < 0.01; the q value was adjusted to the p value by multiple hypothesis testing. (B) The number of DEGs. (C) Heat maps showing DEGs were expressed between the D0 and D7 groups, red denotes a high level of expression, whereas blue denotes a low level of expression. (D) GO analysis showing the top 30 pathways of the upregulated DEGs. (E) GO analysis showing the top 30 pathways of the downregulated DEGs. (F) KEGG analysis showing the top 30 pathways of upregulated DEGs. (G) KEGG analysis showing the top 30 pathways of downregulated DEGs (p < 0.05). Note: The size of the circle indicates the number of annotated differentially expressed genes, and the color represents the −log p value.
Next, the GO and KEGG pathway enrichment analyses were performed on the DEGs. Regarding the upregulated DEGs, the GO analysis showed that the DEGs were mainly enriched in the biological processes related to muscle development such as muscle system processes, cell periphery, muscle tissue development, actin binding, and muscle cell differentiation (Figure 2D). The KEGG pathways of DEGs mainly included cardiac muscle contraction, the TGF-beta signaling pathway, MAPK signaling pathway, Hippo signaling pathway, Rap1 signaling pathway, PI3K-Akt signaling pathway, and cAMP signaling pathway (Figure 2F, Supplementary Table S2). For the downregulated DEGs, the GO results show that DEGs were enriched in protein binding and DNA binding (Figure 2E). The KEGG pathways of DEGs included cell cycle, the MAPK signaling pathway, PI3K-Akt signaling pathway, and the Ras signaling pathway (Figure 2G, Supplementary Table S3).
3.3. Protein–Protein Interaction (PPI) Network of Differentially Expressed Genes in SMSCs at Proliferation and Differentiation Stages
As shown in Figure 3, the PPI network based on the top 50 most upregulated DEGs and the top 50 most downregulated DEGs consisted of 28 nodes and 29 interaction pairs. The PPI network included eight interaction pairs for downregulated DEGs, 10 interaction pairs for upregulated DEGs, and 11 interaction pairs between the upregulated and downregulated DEGs. The results showed that IL6 correlated with nine other genes including IGF1, IL11, and AREG, and MYBPC1 correlated with three other genes including MYH1, which is involved in the proliferation and differentiation of SMSCs.
Figure 3.
Top 50 most upregulated and downregulated DEGs from the protein–protein interaction (PPI) network. Blue nodes represent the downregulated DEGs, and the yellow nodes represent the upregulated DEGs.
3.4. Validation of the Differentially Expressed Genes
In order to determine the accuracy and validity of the RNA-Seq results, six differentially expressed genes (four upregulated and two downregulated genes) including THBS2, COL1A1, MFAP4, ACTC1, SACS, and MCM4 were detected using the RT-qPCR method. The GAPDH and ꞵ-ACTIN genes were used as the internal reference gene. Consistent with the RNA-Seq results, THBS2, COL1A1, MFAP4, and ACTC1 were upregulated at the differentiation stage, and SACS and MCM4 were downregulated at the differentiation stage (Figure 4).
Figure 4.
RT-qPCR validation of six differentially expressed genes. The left Y-axis displays the FPKM derived from the RNA-Seq, while the data from RT-qPCR are shown on the Y-axis on the right. Note: The data are represented as the means ± SED; blue represents the FPKM value of RNA-Seq, pink represents the RT-qPCR with GAPDH as the internal reference gene, and yellow represents the RT-qPCR with ꞵ-ACTIN as the internal reference gene; **** means p < 0.001.
3.5. Alternative Splicing Analysis of mRNA in SMSCs during Proliferation and Differentiation
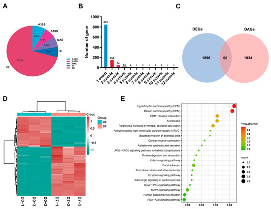
Most of the multi-exon genes underwent alternative splicing, generating complex and diverse transcripts [32,33]. It has been extensively demonstrated that alternative splicing events in myogenesis are important to proper skeletal muscle development [34,35]. To evaluate the extent and significance of AS in myogenesis, we performed alternative splicing analysis on SMSCs during proliferation and differentiation. A total of 1479 differentially expressed AS events were identified in 1092 genes including 1050 skipped exons (SE), 98 remained introns (RI), 128 alternative 3′ splice sites (A3SS), 100 alternative 5′ splice sites (A5SS), and 103 (MXE) mutually exclusive exons, of which SE accounted for 70.99% of these AS (Figure 5A). Furthermore, genes showing a unique AS event accounted for 78.3% of the total, making this major type of AS event during myogenesis differentiation, followed by 154, 54, 16, and six genes displaying two, three, four, and five AS events, respectively (Figure 5B). Among these, 58 genes were significantly differentially expressed in the genes with alternative splice sites (Figure 5C,D), of which several genes have been reported to be related to myogenesis or muscle development such as MEF2C, MYOM3, MYO5B, CEMIP, and ITGB6 (Supplementary Table S4). To further understand the function of these differentially expressed genes with alternative splice sites arising in SMSCs during proliferation and differentiation, we performed GO and KEGG analyses of 58 overlapping genes. KEGG analysis showed that these overlapping genes were most significantly enriched in cardiac muscle contraction, the MAPK signing pathway, PI3K-Akt signing pathway, and the processes of hormones (Figure 5E). Collectively, these results revealed that the unique AS event was the major per-mRNA splicing type and SE was the predominant splicing pattern, which may be involved in regulating the proliferation and differentiation of SMSCs.
Figure 5.
Differential splicing analysis of DEGs between the proliferation stage and differentiation stage of SMSCs. (A) Distribution of five AS events. SE: skipped exon, A3SS: alternative 3′ splice site, A5SS: alternative 5′ splice site, RI: retained intron, MXE: mutually exclusive exons. (B) Differential splicing events between proliferation stage and differentiation stage; (C) Venn diagram depicting DEGs and DAGs. (D) The heatmap of 58 overlapped genes, where red denotes a high level of expression, whereas green denotes a low level of expression; (E) KEGG pathways of the overlapping DEGs and DAGs, where the size of the circle indicates the number of annotated differentially expressed genes, and the color represents the −log p value.
3.6. Transcription Factors Identified during SMSCs Proliferation and Differentiation Stages
As transcription factors play important roles in the regulation of gene transcription, we identified those that were differentially expressed transcription factors. A total of 253 DEGs were defined as transcription factors (TFs), comprising 132 up-regulated and 121 down-regulated TFs in myoblasts and myotubes (Figure 6A). In addition, we found 10 TFs (including 5 up-regulated and 5 down-regulated) with alternative splice sites, of which SSRP1 (structure-specific recognition protein 1) and MEF2C (Myocyte enhancer factor 2C) were most significantly differentially expressed (Figure 6B,C). Among the TFs, MEF2C and NR4A2 (nuclear receptor subfamily 4 group A member 2) belonged to significantly differentially expressed genes showing alternative splicing. Further analysis of the PPI network of overlapping DAGs and TFs genes analysis demonstrated that transcription factors interact with DAGs. Among these, SSRP1, FOXM1 (Forkhead box protein M1) and MEF2C can be identified as hub genes (Figure 6D).
Figure 6.
Transcription factor analysis of DEGs in SMSCs between the myoblasts and myotubes. (A) The number of TFs in upregulated and downregulated TFs (|log2 Fold Change| > 1). (B) Venn diagram of DAGs and TFs. (C) Heatmap of the nine transcription factors. (D) The protein–protein analysis of DAGs and TFs with differentially expressed genes split into two groups. Red, transcription factor; blue, upregulated genes; yellow, downregulated genes.
4. Discussion
Myogenesis is a complex biological process that involves multiple gene regulation mechanisms. Transcriptomic analyses of muscles across multiple developmental stages and myoblasts during proliferation and differentiation have also been reported in different species [18,36]. However, there have been a few reports addressing the regulation mechanism at play in ovine skeletal muscle satellite cells. In this study, we constructed the expression profiles of SMSCs in the proliferation and differentiation stages using the RNA-Seq method. The differentially expressed genes (DEGs), alternative splices (AS), and transcription factors (TFs) involved in ovine skeletal muscle satellite cell proliferation and differentiation were identified. A total of 1954 DEGs, 1479 AS, and 253 TFs were detected during the proliferation and differentiation of SMSCs. We found that the expression levels of all genes during proliferation were higher than those during the differentiation of SMSCs, which is consistent with the results of previous studies [17].
Compared with the proliferation stage, we found 1288 upregulated mRNAs and 666 downregulated mRNAs in SMSCs during the differentiation stage including MYH1, MYBPC1, ACTC1, THBS2, COL1A1, IL11, AREG, and IL6. Consistent with previous studies, our results showed that these mRNAs were enriched in multiple signaling pathways that are relevant to muscle development including the Hippo signaling pathway [37,38], MAPK signaling pathway [39], PI3K-Akt signaling pathway [40], and Ras signaling pathway [41]. Among these, we also observed two KEGG pathways, the MAPK signaling pathway and PI3K-Akt signaling pathway, as the most commonly enriched pathways in the upregulated and downregulated genes. It has been reported that the MAPK pathway is composed of a series that operates in the protein kinase cascade, which plays an important roles in the regulation of cell proliferation [42] and differentiation [43]. Furthermore, these DEGs are closely related to the proliferation and differentiation of muscle cells such as ACTC1. Several studies have demonstrated that these genes may profoundly contribute to the expansion and differentiation of SMSCs. For instance, ACTC1 (actin alpha cardiac muscle 1) is involved in the differentiation of myoblasts, and ACTC1 deficiency led to severe structural and functional perturbations in the heart [44,45]. The knockdown of COL1A1 inhibits the proliferation of bovine skeletal muscle satellite cells [46]. Therefore, these DEGs are indispensable to the proliferation and differentiation of SMSCs and to muscle development.
In our study, protein–protein interaction (PPI) network analyses of the top 50 most upregulated and downregulated genes showed that DEGs played a significant role in the proliferation and differentiation of SMSCs. For example, interleukin (IL)6 and MYBPC1 (slow skeletal muscle myosin-binding protein-C) have been found to be significantly associated with the proliferation and differentiation of SMSCs. Although IL6 is principally defined as a proinflammatory cytokine, it also potentially triggers and controls the distinct activities of satellite cells throughout the myogenic process [47]. The knockout of IL6 in differentiated C2C12 myoblasts can impair the myotube fusion [48]. Among them, IGF1, AREG, and IL11 were predicted to interact with IL6, which is reportedly involved in satellite cell proliferation and differentiation [49,50,51]. With regard to the upregulated genes, MYBPC1 has been reported to play an important role in normal muscle growth and development processes [52,53,54]. For example, MYBPC1 mutations exert negative effects on muscle function, resulting in an embryo with mild curvature and impaired mobility [55].
Moreover, this study also analyzed the AS events at play during ovine myoblast proliferation and differentiation based on transcriptomic data. In order to more effectively explore the AS events involved in regulation during myoblast differentiation, we highlighted the overlapping genes between DEGs and DAGs such as MEF2C [56]. Two main isoforms of MEF2C have been found. In zebrafish, MEF2Cb is a MEF2C paralogue that predominates during somitogenesis, and the overexpression of MEF2Cb leads to the ectopic expression of both cardiac and skeletal muscle related genes [57,58]. The MEF2C isoform is reported to induce cell cycle reentry and the development of heart failure in cardiomyocytes [59]. Additionally, these overlapping genes are mainly enriched in the MAPK signaling pathway. Previous studies have demonstrated that some pathways can indirectly impact the biological functions of cells though affecting splicing factors such as the MAPK signaling pathway [60]. For example, MEK1b and ERK1c are the alternatively spliced isoforms of MAPKKs and MAPKs, and MEK1b and ERK1c can form an independent signaling pathway to regulate cell fate [60].
In the development of multicellular organisms, transcription factors determine the fate of individual cells. For the PPI network with the overlap in DAGs and transcription factor, we identified MEF2C, SSRP1, NR4A2, FOXM1, FANCA, and KLHL13 as hub genes in networks, which may be related to myogenesis. Previous studies have shown that hub genes are essential for regulation of the cell cycle [61], skeletal muscle differentiation, and growth [62]. For example, the loss of FOXM1 contributes to cell communication and non-autonomous satellite cell activation in zebrafish skeletal muscle [61]. The interaction of SSRP1 with SRF dramatically increases the DNA binding activity of SRF, and SSRP1 interacts with myogenin and promotes myoblast differentiation-specific muscle gene expression [63,64]. Additionally, we also found that MEF2C and NR4A2 were overlapped in DEGs, DAGs, and TFs. Among these, MEF2C, a member of the MEF2 family, exhibits a strong interaction and co-expression pattern with other genes, and it can promote myogenic differentiation [65,66]. NR4A2 (also known as NURR1) is upregulated in response to muscle exercise. It was been reported that NURR1 binds to a site on the MEF2, and Nurr1 activation controls systemic energy homeostasis in skeletal muscle [67]. Our results showed an interaction between MEF2C and NR4A2, indicating that there might be a NR4A2 binding sites on the MEF2C gene, which is involved in myogenesis regulation. However, the potential functions and molecular mechanisms of MEF2C and NR4A2 should be investigated in future studies.
5. Conclusions
In conclusion, our study provides the expression profiles of the mRNA, alternative splice, and transcription factors of the ovine skeletal muscle satellite cells during proliferation and differentiation. Moreover, we elaborated the roles played by many important gene such as MEF2C, ACTC1, FOXM1, SSRP1, IL6, IL11, and NR4A2 in muscle growth or the proliferation and differentiation of satellite cells, and we speculated that NR4A2 and MEF2C might regulate the myogenesis of ovine SMSCs through interaction. In future, these genes should be assessed to explore the function and regulatory mechanisms of myogenic differentiation in vivo and in vitro. The present study helps to improves our understanding of the differences in gene expression during myoblast proliferation and differentiation, and provides insights into muscle development, which can offer guidance to meat production in the future.
Supplementary Materials
The following supporting information can be downloaded at: https://www.mdpi.com/article/10.3390/ani13061076/s1, Supplementary Table S1: The q value and fold changes of differentially expressed genes of the proliferation and differentiation stage of sheep skeletal muscle satellite cell; Supplementary Table S2: KEGG enrichment annotation for the up-regulated differentially expressed genes in the proliferation and differentiation stage of ovine skeletal muscle satellite cells; Supplementary Table S3: KEGG enrichment annotation for the down-regulated differentially expressed genes in the proliferation and differentiation stage of ovine skeletal muscle satellite cells; Supplementary Table S4: The q value and fold changes of 58 overlapping genes of differentially expressed genes and differentially alternative splicing genes in the proliferation and differentiation of ovine skeletal muscle satellite cells.
Author Contributions
Conceptualization, Q.Z. (Qianjun Zhao) and S.Y.; Data curation, Q.C. and S.Y.; Formal analysis, Q.C.; Funding acquisition, Q.Z. (Qianjun Zhao) and S.Y.; Investigation, Q.Z. (Qianjun Zhao), Y.M., L.J. and S.Y.; Methodology, C.H., Y.S. and Q.Z. (Qian Zhao); Project administration, Q.Z. (Qianjun Zhao) and S.Y.; Resources, C.H., Y.S., Q.Z. (Qian Zhao), Y.P., X.H. and L.J.; Writing—original draft, Q.C.; Writing—review & editing, Q.C., Q.Z. (Qianjun Zhao) and S.Y. All authors have read and agreed to the published version of the manuscript.
Funding
This research was funded by the National Natural Science Foundation of China (32172701) and the Ministry of Agriculture and Rural of the People’s Republic of China (19221953).
Institutional Review Board Statement
All research involving animals was conducted according to ethical approval for animal studies provided by the animal ethics committee of the Institute of Animal Science, Chinese Academy of Agricultural Sciences (IAS-CAAS) with the following reference number: IASCAAS-AE-03. Approval was given on 1 September 2014.
Informed Consent Statement
Not applicable.
Data Availability Statement
The RNA-Seq data generated and analyzed in this study are available in the NCBI Sequence Read Archive database: PRJNA924666.
Acknowledgments
We gratefully thank all participants for their advice and support of this study.
Conflicts of Interest
The authors declare no conflict of interest.
References
- Shirakawa, T.; Toyono, T.; Inoue, A.; Matsubara, T.; Kawamoto, T.; Kokabu, S. Factors regulating or regulated by myogenic regulatory factors in skeletal muscle stem cells. Cells 2022, 11, 1493. [Google Scholar] [CrossRef]
- Zammit, P.S. Function of the myogenic regulatory factors Myf5, MyoD, Myogenin and MRF4 in skeletal muscle, satellite cells and regenerative myogenesis. Semin. Cell Dev. Biol. 2017, 72, 19–32. [Google Scholar] [CrossRef]
- Braun, T.; Buschhausen-Denker, G.; Bober, E.; Tannich, E.; Arnold, H.H. A novel human muscle factor related to but distinct from MyoD1 induces myogenic conversion in 10T1/2 fibroblasts. Embo J. 1989, 8, 701–709. [Google Scholar] [CrossRef]
- Edmondson, D.G.; Olson, E.N. A gene with homology to the myc similarity region of MyoD1 is expressed during myogenesis and is sufficient to activate the muscle differentiation program. Genes Dev. 1990, 4, 1450. [Google Scholar] [CrossRef]
- Braun, T.; Rudnicki, M.A.; Arnold, H.-H.; Jaenisch, R. Targeted inactivation of the muscle regulatory gene Myf-5 results in abnormal rib development and perinatal death. Cell 1992, 71, 369–382. [Google Scholar] [CrossRef] [PubMed]
- Rhodes, S.J.; Konieczny, S.F. Identification of MRF4: A new member of the muscle regulatory factor gene family. Genes Dev. 1989, 3, 2050–2061. [Google Scholar] [CrossRef] [PubMed]
- Relaix, F.; Zammit, P.S. Satellite cells are essential for skeletal muscle regeneration: The cell on the edge returns centre stage. Development 2012, 139, 2845–2856. [Google Scholar] [CrossRef] [PubMed]
- Qiu, X.; Gao, G.; Du, L.; Wang, J.; Wang, Q.; Yang, F.; Zhou, X.; Long, D.; Huang, J.; Liu, Z.J.; et al. Time-Series Clustering of lncRNA-mRNA Expression during the Adipogenic Transdifferentiation of Porcine Skeletal Muscle Satellite Cells. Curr. Issues Mol. Biol. 2022, 44, 2038–2053. [Google Scholar] [CrossRef]
- Wu, H.; Ren, Y.; Li, S.; Wang, W.; Yuan, J.; Guo, X.; Liu, D.; Cang, M. In vitro culture and induced differentiation of sheep skeletal muscle satellite cells. Cell Biol. Int. 2012, 36, 579–587. [Google Scholar] [CrossRef]
- Gonzalez, M.L.; Busse, N.I.; Waits, C.M.; Johnson, S.E. Satellite cells and their regulation in livestock. J. Anim. Sci. 2020, 98, skaa081. [Google Scholar] [CrossRef]
- Sincennes, M.-C.; Brun, C.E.; Rudnicki, M.A. Concise review: Epigenetic regulation of myogenesis in health and disease. Stem Cells Transl. Med. 2016, 5, 282–290. [Google Scholar] [CrossRef]
- Soleimani, V.D.; Punch, V.G.; Kawabe, Y.-i.; Jones, A.E.; Palidwor, G.A.; Porter, C.J.; Cross, J.W.; Carvajal, J.J.; Kockx, C.E.; van IJcken, W.F.; et al. Transcriptional dominance of Pax7 in adult myogenesis is due to high-affinity recognition of homeodomain motifs. Dev. Cell 2012, 22, 1208–1220. [Google Scholar] [CrossRef] [PubMed]
- Dumont, N.A.; Rudnicki, M.A. Characterizing satellite cells and myogenic progenitors during skeletal muscle regeneration. Methods Mol. Biol. 2017, 1560, 179–188. [Google Scholar] [PubMed]
- Lepper, C.; Partridge, T.A.; Fan, C.-M. An absolute requirement for Pax7-positive satellite cells in acute injury-induced skeletal muscle regeneration. Development 2011, 138, 3639–3646. [Google Scholar] [CrossRef] [PubMed]
- Lyu, P.; Jiang, H. RNA-Sequencing Reveals Upregulation and a Beneficial Role of Autophagy in Myoblast Differentiation and Fusion. Cells 2022, 11, 3549. [Google Scholar] [CrossRef] [PubMed]
- Hinkle, E.R.; Blue, R.E.; Tsai, Y.-H.; Combs, M.; Davi, J.; Coffey, A.R.; Boriek, A.M.; Taylor, J.M.; Parker, J.S.; Giudice, J. Stretching muscle cells induces transcriptional and splicing transitions and changes in SR proteins. Commun. Biol. 2022, 5, 1080. [Google Scholar] [CrossRef]
- Chen, J.; Zhang, S.; Chen, G.; Deng, X.; Zhang, D.; Wen, H.; Yin, Y.; Lin, Z.; Zhang, X.; Luo, W. Transcriptome Sequencing Reveals Pathways Related to Proliferation and Differentiation of Shitou Goose Myoblasts. Animals 2022, 12, 2956. [Google Scholar] [CrossRef]
- Zhan, S.; Zhai, H.; Tang, M.; Xue, Y.; Li, D.; Wang, L.; Zhong, T.; Dai, D.; Cao, J.; Guo, J.; et al. Profiling and Functional Analysis of mRNAs during Skeletal Muscle Differentiation in Goats. Animals 2022, 12, 1048. [Google Scholar] [CrossRef] [PubMed]
- Wang, S.; Sun, Y.; Ren, R.; Xie, J.; Tian, X.; Zhao, S.; Li, X.; Cao, J. H3K27me3 depletion during differentiation promotes myogenic transcription in porcine satellite cells. Genes 2019, 10, 231. [Google Scholar] [CrossRef]
- Marasco, L.E.; Kornblihtt, A.R. The physiology of alternative splicing. Nat. Rev. Mol. Cell Biol. 2022, 10, 1038. [Google Scholar] [CrossRef]
- Lee, Y.; Rio, D.C. Mechanisms and regulation of alternative pre-mRNA splicing. Annu. Rev. Biochem. 2015, 84, 291–323. [Google Scholar] [CrossRef]
- Hao, W.; Yang, Z.; Sun, Y.; Li, J.; Zhang, D.; Liu, D.; Yang, X. Characterization of alternative splicing events in porcine skeletal muscles with different intramuscular Fat contents. Biomolecules 2022, 12, 154. [Google Scholar] [CrossRef]
- Prinos, P.; Garneau, D.; Lucier, J.-F.; Gendron, D.; Couture, S.; Boivin, M.; Brosseau, J.-P.; Lapointe, E.; Thibault, P.; Durand, M.; et al. Alternative splicing of SYK regulates mitosis and cell survival. Nat. Struct. Mol. Biol. 2011, 18, 673–679. [Google Scholar] [CrossRef] [PubMed]
- Qin, J.; Huang, T.; Wang, Z.; Zhang, X.; Wang, J.; Dang, Q.; Cui, D.; Wang, X.; Zhai, Y.; Zhao, L.; et al. Bud31-mediated alternative splicing is required for spermatogonial stem cell self-renewal and differentiation. Cell Death Differ. 2022, 30, 184–194. [Google Scholar] [CrossRef] [PubMed]
- Bland, C.S.; Wang, E.T.; Vu, A.; David, M.P.; Castle, J.C.; Johnson, J.M.; Burge, C.B.; Cooper, T.A. Global regulation of alternative splicing during myogenic differentiation. Nucleic Acids Res. 2010, 38, 7651–7664. [Google Scholar] [CrossRef] [PubMed]
- Malki, I.; Liepina, I.; Kogelnik, N.; Watmuff, H.; Robinson, S.; Lightfoot, A.; Gonchar, O.; Bottrill, A.; Fry, A.M.; Dominguez, C. Cdk1-mediated threonine phosphorylation of Sam68 modulates its RNA binding, alternative splicing activity and cellular functions. Nucleic Acids Res. 2022, 50, 13045–13062. [Google Scholar] [CrossRef] [PubMed]
- Madugula, K.; Mulherkar, R.; Khan, Z.K.; Chigbu, D.I.; Patel, D.; Harhaj, E.W.; Jain, P. MEF-2 isoforms’(AD) roles in development and tumorigenesis. Oncotarget 2019, 10, 2755–2787. [Google Scholar] [CrossRef] [PubMed]
- Langmead, B.; Salzberg, S.L. Fast gapped-read alignment with Bowtie 2. Nat. Methods 2012, 9, 357–359. [Google Scholar] [CrossRef]
- Kim, D.; Langmead, B.; Salzberg, S.L. HISAT: A fast spliced aligner with low memory requirements. Nat. Methods 2015, 12, 357–360. [Google Scholar] [CrossRef]
- Pertea, M.; Pertea, G.M.; Antonescu, C.M.; Chang, T.-C.; Mendell, J.T.; Salzberg, S.L. StringTie enables improved reconstruction of a transcriptome from RNA-seq reads. Nat. Biotechnol. 2015, 33, 290–295. [Google Scholar] [CrossRef]
- Shen, S.; Park, J.W.; Lu, Z.-X.; Lin, L.; Henry, M.D.; Wu, Y.N.; Zhou, Q.; Xing, Y. rMATS: Robust and flexible detection of differential alternative splicing from replicate RNA-Seq data. Proc. Natl. Acad. Sci. USA 2014, 111, E5593–E5601. [Google Scholar] [CrossRef]
- Paterson, H.A.; Yu, S.; Artigas, N.; Prado, M.A.; Haberman, N.; Wang, Y.-F.; Jobbins, A.M.; Pahita, E.; Mokochinski, J.; Hall, Z.; et al. Liver RBFOX2 regulates cholesterol homeostasis via Scarb1 alternative splicing in mice. Nat. Metab. 2022, 4, 1812–1829. [Google Scholar] [CrossRef] [PubMed]
- Wang, E.T.; Sandberg, R.; Luo, S.; Khrebtukova, I.; Zhang, L.; Mayr, C.; Kingsmore, S.F.; Schroth, G.P.; Burge, C.B. Alternative isoform regulation in human tissue transcriptomes. Nature 2008, 456, 470–476. [Google Scholar] [CrossRef] [PubMed]
- Jeanplong, F.; Falconer, S.J.; Oldham, J.M.; Thomas, M.; Gray, T.S.; Hennebry, A.; Matthews, K.G.; Kemp, F.C.; Patel, K.; Berry, C.; et al. Discovery of a mammalian splice variant of myostatin that stimulates myogenesis. PLoS ONE 2013, 8, e81713. [Google Scholar] [CrossRef] [PubMed]
- Matheny, R.W., Jr.; Nindl, B.C. Loss of IGF-IEa or IGF-IEb impairs myogenic differentiation. Endocrinology 2011, 152, 1923–1934. [Google Scholar] [CrossRef]
- Zhang, R.; Wang, J.; Xiao, Z.; Zou, C.; An, Q.; Li, H.; Zhou, X.; Wu, Z.; Shi, D.; Deng, Y.; et al. The Expression Profiles of mRNAs and lncRNAs in Buffalo Muscle Stem Cells Driving Myogenic Differentiation. Front. Genet. 2021, 12, 643497. [Google Scholar] [CrossRef]
- Yatsenko, A.S.; Kucherenko, M.M.; Xie, Y.; Aweida, D.; Urlaub, H.; Scheibe, R.J.; Cohen, S.; Shcherbata, H.R. Profiling of the muscle-specific dystroglycan interactome reveals the role of Hippo signaling in muscular dystrophy and age-dependent muscle atrophy. BMC Med. 2020, 18, 8. [Google Scholar] [CrossRef]
- Sun, C.; De Mello, V.; Mohamed, A.; Ortuste Quiroga, H.P.; Garcia-Munoz, A.; Al Bloshi, A.; Tremblay, A.M.; von Kriegsheim, A.; Collie-Duguid, E.; Vargesson, N.; et al. Common and distinctive functions of the Hippo effectors Taz and Yap in skeletal muscle stem cell function. Stem Cells 2017, 35, 1958–1972. [Google Scholar] [CrossRef]
- Keren, A.; Tamir, Y.; Bengal, E. The p38 MAPK signaling pathway: A major regulator of skeletal muscle development. Mol. Cell. Endocrinol. 2006, 252, 224–230. [Google Scholar] [CrossRef]
- Jin, J.; Li, F.; Fan, C.; Wu, Y.; He, C. Elevated mir-145-5p is associated with skeletal muscle dysfunction and triggers apoptotic cell death in C2C12 myotubes. J. Muscle Res. Cell Motil. 2022, 43, 135–145. [Google Scholar] [CrossRef]
- Li, S.-Z.; Zhang, Z.-Y.; Chen, J.; Dong, M.-Y.; Du, X.-H.; Gao, J.; Shu, Q.-P.; Li, C.; Liang, X.-Y.; Ding, Z.-H.; et al. NLK is required for Ras/ERK/SRF/ELK signaling to tune skeletal muscle development by phosphorylating SRF and antagonizing the SRF/MKL pathway. Cell Death Discov. 2022, 8, 4. [Google Scholar] [CrossRef] [PubMed]
- Zhang, W.; Liu, H.T. MAPK signal pathways in the regulation of cell proliferation in mammalian cells. Cell Res. 2002, 12, 9–18. [Google Scholar] [CrossRef] [PubMed]
- Rodríguez-Carballo, E.; Gámez, B.; Ventura, F. p38 MAPK signaling in osteoblast differentiation. Front. Cell Dev. Biol. 2016, 4, 40. [Google Scholar] [CrossRef]
- Rangrez, A.Y.; Kilian, L.; Stiebeling, K.; Dittmann, S.; Schulze-Bahr, E.; Frey, N.; Frank, D. A cardiac α-actin (ACTC1) p. Gly247Asp mutation inhibits SRF-signaling in vitro in neonatal rat cardiomyocytes. Biochem. Biophys. Res. Commun. 2019, 518, 500–505. [Google Scholar] [CrossRef]
- Li, A.; Su, X.; Tian, Y.; Song, G.; Zan, L.; Wang, H. Effect of actin alpha cardiac Muscle 1 on the proliferation and differentiation of bovine myoblasts and preadipocytes. Animals 2021, 11, 3468. [Google Scholar] [CrossRef]
- Sheng, H.; Guo, Y.; Zhang, L.; Zhang, J.; Miao, M.; Tan, H.; Hu, D.; Li, X.; Ding, X.; Li, G.; et al. Proteomic Studies on the Mechanism of Myostatin Regulating Cattle Skeletal Muscle Development. Front. Genet. 2021, 12, 752129. [Google Scholar] [CrossRef]
- Muñoz-Cánoves, P.; Scheele, C.; Pedersen, B.K.; Serrano, A.L. Interleukin-6 myokine signaling in skeletal muscle: A double-edged sword? FEBS J. 2013, 280, 4131–4148. [Google Scholar] [CrossRef]
- Hoene, M.; Runge, H.; Häring, H.U.; Schleicher, E.D.; Weigert, C. Interleukin-6 promotes myogenic differentiation of mouse skeletal muscle cells: Role of the STAT3 pathway. Am. J. Physiol. Cell Physiol. 2013, 304, C128–C136. [Google Scholar] [CrossRef] [PubMed]
- Drinkwater, K.; Anderson, B.; Seangmany, N.; Hampel, D.; Mody, A.; Shim, M. Interleukin-11 (IL11) inhibits myogenic differentiation of C2C12 cells through activation of extracellular signal-regulated kinase (ERK). Cell. Signal. 2023, 101, 110509. [Google Scholar] [CrossRef] [PubMed]
- Burzyn, D.; Kuswanto, W.; Kolodin, D.; Shadrach, J.L.; Cerletti, M.; Jang, Y.; Sefik, E.; Tan, T.G.; Wagers, A.J.; Benoist, C.; et al. A special population of regulatory T cells potentiates muscle repair. Cell 2013, 155, 1282–1295. [Google Scholar] [CrossRef]
- Li, B.; Feng, L.; Wu, X.; Cai, M.; Yu, J.J.; Tian, Z. Effects of different modes of exercise on skeletal muscle mass and function and IGF-1 signaling during early aging in mice. J. Exp. Biol. 2022, 225, jeb244650. [Google Scholar] [CrossRef] [PubMed]
- Hauserman, J.G.; Stavusis, J.; Joca, H.C.; Robinett, J.C.; Hanft, L.; Vandermeulen, J.; Zhao, R.; Stains, J.P.; Konstantopoulos, K.; McDonald, K.S.; et al. Sarcomeric deficits underlie MYBPC1-associated myopathy with myogenic tremor. JCI. Insight 2021, 6, e147612. [Google Scholar] [CrossRef] [PubMed]
- Shashi, V.; Geist, J.; Lee, Y.; Yoo, Y.; Shin, U.; Schoch, K.; Sullivan, J.; Stong, N.; Smith, E.; Jasien, J.; et al. Heterozygous variants in MYBPC1 are associated with an expanded neuromuscular phenotype beyond arthrogryposis. Hum. Mutat. 2019, 40, 1115–1126. [Google Scholar] [CrossRef] [PubMed]
- Stavusis, J.; Lace, B.; Schäfer, J.; Geist, J.; Inashkina, I.; Kidere, D.; Pajusalu, S.; Wright, N.T.; Saak, A.; Weinhold, M.; et al. Novel mutations in MYBPC1 are associated with myogenic tremor and mild myopathy. Ann. Neurol. 2019, 86, 129–142. [Google Scholar] [CrossRef]
- Ha, K.; Buchan, J.G.; Alvarado, D.M.; Mccall, K.; Vydyanath, A.; Luther, P.K.; Goldsmith, M.I.; Dobbs, M.B.; Gurnett, C.A. MYBPC1 mutations impair skeletal muscle function in zebrafish models of arthrogryposis. Hum. Mol. Genet. 2013, 22, 4967–4977. [Google Scholar] [CrossRef]
- Wang, L.; Huang, P.; Near, D.; Ravi, K.; Xu, Y.; Liu, J.; Qian, L. Isoform specific effects of Mef2C during direct cardiac reprogramming. Cells 2020, 9, 268. [Google Scholar] [CrossRef]
- Ganassi, M.; Badodi, S.; Polacchini, A.; Baruffaldi, F.; Battini, R.; Hughes, S.; Hinits, Y.; Molinari, S. Distinct functions of alternatively spliced isoforms encoded by zebrafish mef2ca and mef2cb. Biochim. Biophys. Acta 2014, 1839, 559–570. [Google Scholar] [CrossRef]
- Hinits, Y.; Pan, L.; Walker, C.; Dowd, J.; Moens, C.B.; Hughes, S.M. Zebrafish Mef2ca and Mef2cb are essential for both first and second heart field cardiomyocyte differentiation. Dev. Biol. 2012, 369, 199–210. [Google Scholar] [CrossRef]
- Pereira, A.H.M.; Cardoso, A.C.; Consonni, S.R.; Oliveira, R.R.; Saito, A.; Vaggione, M.L.B.; Matos-Souza, J.R.; Carazzolle, M.F.; Gonçalves, A.; Fernandes, J.L.; et al. MEF2C repressor variant deregulation leads to cell cycle re-entry and development of heart failure. EBioMedicine 2020, 51, 102571. [Google Scholar] [CrossRef]
- Maik-Rachline, G.; Wortzel, I.; Seger, R. Alternative splicing of MAPKs in the regulation of signaling specificity. Cells 2021, 10, 3466. [Google Scholar] [CrossRef]
- Ferreira, F.J.; Carvalho, L.; Logarinho, E.; Bessa, J. foxm1 modulates cell non-autonomous response in Zebrafish skeletal muscle homeostasis. Cells 2021, 10, 1241. [Google Scholar] [CrossRef] [PubMed]
- Piasecka, A.; Sekrecki, M.; Szcześniak, M.W.; Sobczak, K. MEF2C shapes the microtranscriptome during differentiation of skeletal muscles. Sci. Rep. 2021, 11, 3476. [Google Scholar] [CrossRef] [PubMed]
- Lolis, A.A.; Londhe, P.; Beggs, B.C.; Byrum, S.D.; Tackett, A.J.; Davie, J.K. Myogenin recruits the histone chaperone facilitates chromatin transcription (FACT) to promote nucleosome disassembly at muscle-specific genes. J. Biol. Chem. 2013, 288, 7676–7687. [Google Scholar] [CrossRef] [PubMed]
- Spencer, J.A.; Baron, M.H.; Olson, E.N. Cooperative transcriptional activation by serum response factor and the high mobility group protein SSRP1. J. Biol. Chem. 1999, 274, 15686–15693. [Google Scholar] [CrossRef]
- Estrella, N.L.; Desjardins, C.A.; Nocco, S.E.; Clark, A.L.; Maksimenko, Y.; Naya, F.J. MEF2 transcription factors regulate distinct gene programs in mammalian skeletal muscle differentiation. J. Biol. Chem. 2015, 290, 1256–1268. [Google Scholar] [CrossRef]
- Yang, X.; Ning, Y.; Raza, S.H.A.; Mei, C.; Zan, L. MEF2C Expression Is Regulated by the Post-transcriptional Activation of the METTL3-m6A-YTHDF1 Axis in Myoblast Differentiation. Front. Vet. Sci. 2022, 9, 900924. [Google Scholar] [CrossRef]
- Amoasii, L.; Sanchez-Ortiz, E.; Fujikawa, T.; Elmquist, J.K.; Bassel-Duby, R.; Olson, E.N. NURR1 activation in skeletal muscle controls systemic energy homeostasis. Proc. Natl. Acad. Sci. USA 2019, 116, 11299–11308. [Google Scholar] [CrossRef]
Disclaimer/Publisher’s Note: The statements, opinions and data contained in all publications are solely those of the individual author(s) and contributor(s) and not of MDPI and/or the editor(s). MDPI and/or the editor(s) disclaim responsibility for any injury to people or property resulting from any ideas, methods, instructions or products referred to in the content. |
© 2023 by the authors. Licensee MDPI, Basel, Switzerland. This article is an open access article distributed under the terms and conditions of the Creative Commons Attribution (CC BY) license (https://creativecommons.org/licenses/by/4.0/).





