Fermented Chinese Herbs Improve the Growth and Immunity of Growing Pigs through Regulating Colon Microbiota and Metabolites
Abstract
Simple Summary
Abstract
1. Introduction
2. Materials and Methods
2.1. Preparation of FCH Feed
2.2. Animals and Experimental Design
2.3. Determination of Growth Performance
2.4. Determination of Serum Biochemical, Immune, and Antioxidant Indicators
2.5. Colon Microbiota Analysis
2.6. Non-Target Metabolomics Analysis
2.7. Data Analysis
3. Results
3.1. Effects of FCHs on the Growth Performance and Serum Physiological and Biochemical Indicators of Growing Pigs
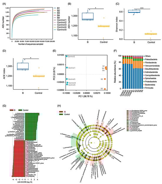
3.2. Effect of FCHs on the Colonic Microbiota of Growing Pigs
3.3. Effect of FCHs on the Metabolomes of the Colonic Contents of Growing Pigs
4. Discussion
5. Conclusions
Supplementary Materials
Author Contributions
Funding
Institutional Review Board Statement
Data Availability Statement
Conflicts of Interest
References
- Walker, P.; Rhubart-Berg, P.; McKenzie, S.; Kelling, K.; Lawrence, R.S. Public Health Implications of Meat Production and Consumption. Public Health Nutr. 2005, 8, 348–356. [Google Scholar] [CrossRef] [PubMed]
- Daniel, C.R.; Cross, A.J.; Koebnick, C.; Sinha, R. Trends in Meat Consumption in the USA. Public Health Nutr. 2011, 14, 575–583. [Google Scholar] [CrossRef] [PubMed]
- OECD-FAO. Agricultural Outlook 2019–2028. Special Focus: Latin America; OECD Publishing: Rome, Italy, 2019. [Google Scholar]
- Zhou, K.; Wang, H.; Wu, J.; Li, J. Effect of Digital Economy on Large-Scale Pig Farming: An Empirical Study from China. Cogent Food Agric. 2023, 9, 2238985. [Google Scholar] [CrossRef]
- Delsart, M.; Pol, F.; Dufour, B.; Rose, N.; Fablet, C. Pig Farming in Alternative Systems: Strengths and Challenges in Terms of Animal Welfare, Biosecurity, Animal Health and Pork Safety. Agriculture 2020, 10, 261. [Google Scholar] [CrossRef]
- Tzanidakis, C.; Simitzis, P.; Arvanitis, K.; Panagakis, P. An Overview of the Current Trends in Precision Pig Farming Technologies. Livest. Sci. 2021, 249, 104530. [Google Scholar] [CrossRef]
- Thacker, P.A. Alternatives to Antibiotics as Growth Promoters for Use in Swine Production: A Review. J. Anim. Sci. Biotechnol. 2013, 4, 35. [Google Scholar] [CrossRef]
- Lillehoj, H.; Liu, Y.; Calsamiglia, S.; Fernandez-Miyakawa, M.E.; Chi, F.; Cravens, R.L.; Oh, S.; Gay, C.G. Phytochemicals as Antibiotic Alternatives to Promote Growth and Enhance Host Health. Vet. Res. 2018, 49, 76. [Google Scholar] [CrossRef]
- Li, L.; Sun, X.; Zhao, D.; Dai, H. Pharmacological Applications and Action Mechanisms of Phytochemicals as Alternatives to Antibiotics in Pig Production. Front. Immunol. 2021, 12, 798553. [Google Scholar] [CrossRef]
- Silveira, R.F.; Roque-Borda, C.A.; Vicente, E.F. Antimicrobial Peptides as a Feed Additive Alternative to Animal Production, Food Safety and Public Health Implications: An Overview. Anim. Nutr. 2021, 7, 896–904. [Google Scholar] [CrossRef]
- Xu, B.; Fu, J.; Zhu, L.; Li, Z.; Jin, M.; Wang, Y. Overall Assessment of Antibiotic Substitutes for Pigs: A Set of Meta-Analyses. J. Anim. Sci. Biotechnol. 2021, 12, 3. [Google Scholar] [CrossRef]
- Liu, N.; Shen, H.; Zhang, F.; Liu, X.; Xiao, Q.; Jiang, Q.; Tan, B.; Ma, X. Applications and Prospects of Functional Oligosaccharides in Pig Nutrition: A Review. Anim. Nutr. 2023, 13, 206–215. [Google Scholar] [CrossRef] [PubMed]
- Han, C.; Guo, J. Antibacterial and Anti-Inflammatory Activity of Traditional Chinese Herb Pairs, Angelica Sinensis and Sophora Flavescens. Inflamm. 2012, 35, 913–919. [Google Scholar] [CrossRef] [PubMed]
- Liu, H.; Zheng, Y.; Li, C.; Zheng, Y.; Wang, D.; Wu, Z.; Huang, L.; Wang, Y.; Li, P.; Peng, W.; et al. Discovery of Anti-Inflammatory Ingredients in Chinese Herbal Formula Kouyanqing Granule Based on Relevance Analysis between Chemical Characters and Biological Effects. Sci. Rep. 2015, 5, 18080. [Google Scholar] [CrossRef] [PubMed]
- Guan, F.; Lam, W.; Hu, R.; Kim, Y.K.; Han, H.; Cheng, Y.-C. Majority of Chinese Medicine Herb Category “Qing Re Yao” Have Multiple Mechanisms of Anti-Inflammatory Activity. Sci. Rep. 2018, 8, 7416. [Google Scholar] [CrossRef] [PubMed]
- Prieto, J.M.; Schinella, G.R. Anti-Inflammatory and Antioxidant Chinese Herbal Medicines: Links between Traditional Characters and the Skin Lipoperoxidation “Western” Model. Antioxidants 2022, 11, 611. [Google Scholar] [CrossRef] [PubMed]
- Sun, K.; Wu, L.; Wang, S.; Deng, W. Antitumor Effects of Chinese Herbal Medicine Compounds and Their Nano-Formulations on Regulating the Immune System Microenvironment. Front. Oncol. 2022, 12, 949332. [Google Scholar] [CrossRef]
- Sankararaman, S.; Velayuthan, S.; Chen, Y.; Robertson, J.; Sferra, T.J. Role of Traditional Chinese Herbal Medicines in Functional Gastrointestinal and Motility Disorders. Curr. Gastroenterol. Rep. 2022, 24, 43–51. [Google Scholar] [CrossRef]
- Chen, W.; Zhang, Y.-Y.; Wang, Z.; Luo, X.-H.; Sun, W.-C.; Wang, H.-B. Phenolic Derivatives from Radix Astragali and Their Anti-Inflammatory Activities. Nat. Prod. Commun. 2014, 9, 1934578X1400901. [Google Scholar] [CrossRef]
- Chen, L.-L.; Zhang, H.-J.; Chao, J.; Liu, J.-F. Essential Oil of Artemisia argyi Suppresses Inflammatory Responses by Inhibiting JAK/STATs Activation. J. Ethnopharmacol. 2017, 204, 107–117. [Google Scholar] [CrossRef]
- Dai, X.; Feng, J.; Chen, Y.; Huang, S.; Shi, X.; Liu, X.; Sun, Y. Traditional Chinese Medicine in Nonalcoholic Fatty Liver Disease: Molecular Insights and Therapeutic Perspectives. Chin. Med. 2021, 16, 68. [Google Scholar] [CrossRef]
- Li, L.; Gao, X.; Liu, J.; Chitrakar, B.; Wang, B.; Wang, Y. Hawthorn Pectin: Extraction, Function and Utilization. Curr. Res. Food Sci. 2021, 4, 429–435. [Google Scholar] [CrossRef] [PubMed]
- Zhang, H.; Cui, J.; Tian, G.; DiMarco-Crook, C.; Gao, W.; Zhao, C.; Li, G.; Lian, Y.; Xiao, H.; Zheng, J. Efficiency of Four Different Dietary Preparation Methods in Extracting Functional Compounds from Dried Tangerine Peel. Food Chem. 2019, 289, 340–350. [Google Scholar] [CrossRef] [PubMed]
- Zhang, X.; Miao, Q.; Pan, C.; Yin, J.; Wang, L.; Qu, L.; Yin, Y.; Wei, Y. Research advances in probiotic fermentation of Chinese herbal medicines. iMeta 2023, 2, e93. [Google Scholar] [CrossRef]
- Li, L.; Wang, L.; Fan, W.; Jiang, Y.; Zhang, C.; Li, J.; Peng, W.; Wu, C. The application of fermentation technology in traditional Chinese medicine: A review. Am. J. Chin. Med. 2020, 48, 899–921. [Google Scholar] [CrossRef] [PubMed]
- Wang, J.; Zhou, H. Comparison of the effects of Chinese herbs, probiotics and prebiotics with those of antibiotics in diets on the performance of meat ducks. J. Anim. Feed. Sci. 2007, 16, 96–103. [Google Scholar] [CrossRef]
- Li, Y.; Sun, T.; Hong, Y.; Qiao, T.; Wang, Y.; Li, W.; Tang, S.; Yang, X.; Li, J.; Li, X.; et al. Mixture of five fermented herbs (Zhihuasi Tk) alters the intestinal microbiota and promotes the growth performance in piglets. Front. Microbiol. 2021, 12, 725196. [Google Scholar] [CrossRef] [PubMed]
- Shan, C.H.; Guo, J.; Sun, X.; Li, H.; Yang, X.; Gao, Y.; Qiu, D.; Li, X.; Wang, Y.; Feng, M.; et al. Effects of fermented Chinese herbal medicines on milk performance and immune function in late-lactation cows under heat stress conditions. J. Anim. Sci. 2018, 96, 4444–4457. [Google Scholar] [CrossRef]
- Li, X.; Yan, Q.; Xie, S.; Hu, W.; Yu, Y.; Hu, Z. Gut Microbiota Contributes to the Growth of Fast-Growing Transgenic Common Carp (Cyprinus carpio L.). PLoS ONE 2013, 8, e64577. [Google Scholar] [CrossRef]
- Hooper, L.V.; Littman, D.R.; Macpherson, A.J. Interactions between the Microbiota and the Immune System. Science 2012, 336, 1268–1273. [Google Scholar] [CrossRef]
- Donaldson, G.P.; Ladinsky, M.S.; Yu, K.B.; Sanders, J.G.; Yoo, B.B.; Chou, W.-C.; Conner, M.E.; Earl, A.M.; Knight, R.; Bjorkman, P.J.; et al. Gut Microbiota Utilize Immunoglobulin A for Mucosal Colonization. Science 2018, 360, 795–800. [Google Scholar] [CrossRef]
- Sommer, F.; Bäckhed, F. The Gut Microbiota—Masters of Host Development and Physiology. Nat. Rev. Microbiol. 2013, 11, 227–238. [Google Scholar] [CrossRef] [PubMed]
- Schwarzer, M.; Strigini, M.; Leulier, F. Gut Microbiota and Host Juvenile Growth. Calcif. Tissue Int. 2018, 102, 387–405. [Google Scholar] [CrossRef] [PubMed]
- Nicholson, J.K.; Holmes, E.; Kinross, J.; Burcelin, R.; Gibson, G.; Jia, W.; Pettersson, S. Host-Gut Microbiota Metabolic Interactions. Science 2012, 336, 1262–1267. [Google Scholar] [CrossRef] [PubMed]
- Wang, Z.; Koonen, D.; Hofker, M.; Fu, J. Gut Microbiome and Lipid Metabolism: From Associations to Mechanisms. Curr. Opin. Lipidol. 2016, 27, 216–224. [Google Scholar] [CrossRef] [PubMed]
- Kinross, J.M.; Darzi, A.W.; Nicholson, J.K. Gut Microbiome-Host Interactions in Health and Disease. Genome Med. 2011, 3, 14. [Google Scholar] [CrossRef] [PubMed]
- Jandhyala, S.M.; Talukdar, R.; Subramanyam, C.; Vuyyuru, H.; Sasikala, M.; Reddy, D.N. Role of the Normal Gut Microbiota. World J. Gastroenterol. 2015, 21, 8787–8803. [Google Scholar] [CrossRef] [PubMed]
- Visconti, A.; Le Roy, C.I.; Rosa, F.; Rossi, N.; Martin, T.C.; Mohney, R.P.; Li, W.; de Rinaldis, E.; Bell, J.T.; Venter, J.C.; et al. Interplay between the Human Gut Microbiome and Host Metabolism. Nat. Commun. 2019, 10, 4505. [Google Scholar] [CrossRef]
- Atarashi, K.; Tanoue, T.; Shima, T.; Imaoka, A.; Kuwahara, T.; Momose, Y.; Cheng, G.; Yamasaki, S.; Saito, T.; Ohba, Y.; et al. Induction of Colonic Regulatory T Cells by Indigenous Clostridium Species. Science 2011, 331, 337–341. [Google Scholar] [CrossRef]
- Qi, R.; Sun, J.; Qiu, X.; Zhang, Y.; Wang, J.; Wang, Q.; Huang, J.; Ge, L.; Liu, Z. The Intestinal Microbiota Contributes to the Growth and Physiological State of Muscle Tissue in Piglets. Sci. Rep. 2021, 11, 11237. [Google Scholar] [CrossRef]
- Laomongkholchaisri, P.; Teanpaisan, R.; Wonglapsuwan, M.; Piwat, S. Impact of Potential Probiotic Lactobacillus Strains on Host Growth and Development in a Drosophila Melanogaster Model. Probiotics Antimicrob. Proteins 2021, 13, 390–397. [Google Scholar] [CrossRef]
- El Jeni, R.; Dittoe, D.K.; Olson, E.G.; Lourenco, J.; Corcionivoschi, N.; Ricke, S.C.; Callaway, T.R. Probiotics and Potential Applications for Alternative Poultry Production Systems. Poult. Sci. 2021, 100, 101156. [Google Scholar] [CrossRef] [PubMed]
- Guo, M.; Wu, F.; Hao, G.; Qi, Q.; Li, R.; Li, N.; Wei, L.; Chai, T. Bacillus subtilis Improves Immunity and Disease Resistance in Rabbits. Front. Immunol. 2017, 8, 354. [Google Scholar] [CrossRef] [PubMed]
- Bahaddad, S.A.; Almalki, M.H.K.; Alghamdi, O.A.; Sohrab, S.S.; Yasir, M.; Azhar, E.I.; Chouayekh, H. Bacillus Species as Direct-Fed Microbial Antibiotic Alternatives for Monogastric Production. Probiotics Antimicrob. Proteins 2023, 15, 1–16. [Google Scholar] [CrossRef] [PubMed]
- Li, C.; Zhou, K.; Xiao, N.; Peng, M.; Tan, Z. The Effect of Qiweibaizhu Powder Crude Polysaccharide on Antibiotic-Associated Diarrhea Mice Is Associated with Restoring Intestinal Mucosal Bacteria. Front. Nutr. 2022, 9, 952647. [Google Scholar] [CrossRef] [PubMed]
- Li, J.; Li, J.; Ni, J.; Zhang, C.; Jia, J.; Wu, G.; Sun, H.; Wang, S. Berberine Relieves Metabolic Syndrome in Mice by Inhibiting Liver Inflammation Caused by a High-Fat Diet and Potential Association with Gut Microbiota. Front. Microbiol. 2022, 12, 752512. [Google Scholar] [CrossRef] [PubMed]
- Cai, J.; Yang, Z.; Huang, Y.; Jian, J.; Tang, J. Effects of Chinese Herbal Medicines on Growth Performance, Intestinal Flora, Immunity and Serum Metabolites of Hybrid Grouper (Epinephelus Fuscoguttatus ♀ × Epinephelus Lanceolatu ♂). Fish Shellfish Immunol. 2023, 140, 108946. [Google Scholar] [CrossRef]
- Yang, Y.; Wang, Y.; Zhao, L.; Wang, F.; Li, M.; Wang, Q.; Luo, H.; Zhao, Q.; Zeng, J.; Zhao, Y.; et al. Chinese Herbal Medicines for Treating Ulcerative Colitis via Regulating Gut Microbiota-Intestinal Immunity Axis. Chin. Herb. Med. 2023, 15, 181–200. [Google Scholar] [CrossRef]
- Chen, G.; Li, Z.; Liu, S.; Tang, T.; Chen, Q.; Yan, Z.; Peng, J.; Yang, Z.; Zhang, G.; Liu, Y.; et al. Fermented Chinese Herbal Medicine Promoted Growth Performance, Intestinal Health, and Regulated Bacterial Microbiota of Weaned Piglets. Animals 2023, 13, 476. [Google Scholar] [CrossRef]
- Huang, P.; Wang, P.; Xu, J.; Sun, M.; Liu, X.; Lin, Q.; Liu, W.; Qing, Z.; Zeng, J. Fermented Traditional Chinese Medicine Alters the Intestinal Microbiota Composition of Broiler Chickens. Res. Vet. Sci. 2021, 135, 8–14. [Google Scholar] [CrossRef]
- Wang, Y.; Li, J.; Xie, Y.; Zhang, H.; Jin, J.; Xiong, L.; Liu, H. Effects of a Probiotic-Fermented Herbal Blend on the Growth Performance, Intestinal Flora and Immune Function of Chicks Infected with Salmonella pullorum. Poult. Sci. 2021, 100, 101196. [Google Scholar] [CrossRef]
- Klindworth, A.; Pruesse, E.; Schweer, T.; Peplies, J.; Quast, C.; Horn, M.; Glöckner, F.O. Evaluation of general 16S ribosomal RNA gene PCR primers for classical and next-generation sequencing-based diversity studies. Nucleic Acids Res. 2013, 41, e1. [Google Scholar] [CrossRef] [PubMed]
- He, W.; Gao, Y.; Guo, Z.; Yang, Z.; Wang, X.; Liu, H.; Sun, H.; Shi, B. Effects of Fermented Wheat Bran and Yeast Culture on Growth Performance, Immunity, and Intestinal Microflora in Growing-Finishing Pigs. J. Anim. Sci. 2021, 99, skab308. [Google Scholar] [CrossRef] [PubMed]
- Liu, S.; Xiao, H.; Xiong, Y.; Chen, J.; Wu, Q.; Wen, X.; Jiang, Z.; Wang, L. Effects of Fermented Feed on the Growth Performance, Intestinal Function, and Microbiota of Piglets Weaned at Different Age. Front. Vet. Sci. 2022, 9, 841762. [Google Scholar] [CrossRef] [PubMed]
- Missotten, J.A.; Michiels, J.; Degroote, J.; De Smet, S. Fermented Liquid Feed for Pigs: An Ancient Technique for the Future. J. Anim. Sci. Biotechnol. 2015, 6, 4. [Google Scholar] [CrossRef] [PubMed]
- Shi, C.; He, J.; Wang, J.; Yu, J.; Yu, B.; Mao, X.; Zheng, P.; Huang, Z.; Chen, D. Effects of Aspergillus niger Fermented Rapeseed Meal on Nutrient Digestibility, Growth Performance and Serum Parameters in Growing Pigs. Anim. Sci. J. 2016, 87, 557–563. [Google Scholar] [CrossRef]
- Czech, A.; Kowalczuk, E.; Grela, E. The Effect of a Herbal Extract Used in Pig Fattening on the Animals’ Performance and Blood Components. Ann. UMCS Zootech. 2009, 27, 25–33. [Google Scholar] [CrossRef]
- Sun, H.; Qian, Z.; Wu, Y.; Tang, J.; Shen, Q.; Li, J.; Yao, X.; Wang, X. Effects of Fermented Broccoli Stem and Leaf Residue on Growth Performance, Serum Characteristics and Meat Quality of Growing Pigs. J. Anim. Physiol. Anim. Nutr. 2023, 107, 1035–1042. [Google Scholar] [CrossRef]
- Wu, T.; Jiang, J.; Lu, R.; Lin, Y. Effects of Dietary Inclusion of Soybean Meal and Cholesterol on the Growth, Cholesterol Status and Metabolism of the Giant Grouper (Epinephelus lanceolatus). Aquac. Nutr. 2020, 26, 351–357. [Google Scholar] [CrossRef]
- Lander, M.E.; Harvey, J.T.; Gulland, F.M.D. Hematology and Serum Chemistry Comparisons between Free-Ranging and Rehabilitated Harbor Seal (Phoca vitulina richardsi) Pups. J. Wildl. Dis. 2003, 39, 600–609. [Google Scholar] [CrossRef][Green Version]
- Parimoo, H.A.; Sharma, R.; Patil, R.D.; Sharma, O.P.; Kumar, P.; Kumar, N. Hepatoprotective Effect of Ginkgo Biloba Leaf Extract on Lantadenes-Induced Hepatotoxicity in Guinea Pigs. Toxicon 2014, 81, 1–12. [Google Scholar] [CrossRef]
- Chen, Y.; Xie, Y.; Zhong, R.; Liu, L.; Lin, C.; Xiao, L.; Chen, L.; Zhang, H.; Beckers, Y.; Everaert, N. Effects of Xylo-Oligosaccharides on Growth and Gut Microbiota as Potential Replacements for Antibiotic in Weaning Piglets. Front. Microbiol. 2021, 12, 641172. [Google Scholar] [CrossRef] [PubMed]
- Dowarah, R.; Verma, A.K.; Agarwal, N.; Singh, P.; Singh, B.R. Selection and Characterization of Probiotic Lactic Acid Bacteria and Its Impact on Growth, Nutrient Digestibility, Health and Antioxidant Status in Weaned Piglets. PLoS ONE 2018, 13, e0192978. [Google Scholar] [CrossRef] [PubMed]
- Wu, B.; Shao, Y.; Xue, L.L.; Pan, W.L. Study on the Efficacy of Bacillus Fermented Chinese Medicine Flos Carthami in Enhancing Thrombolytic Effect. World Chin. Med. 2018, 13, 1759–1762. (In Chinese) [Google Scholar]
- Zhou, H.; Wang, C.; Ye, J.; Chen, H.; Tao, R. Effects of Dietary Supplementation of Fermented Ginkgo biloba L. Residues on Growth Performance, Nutrient Digestibility, Serum Biochemical Parameters and Immune Function in Weaned Piglets. Anim. Sci. J. 2015, 86, 790–799. [Google Scholar] [CrossRef]
- Wang, Y.Z.; Xu, C.L.; An, Z.H.; Liu, J.X.; Feng, J. Effect of Dietary Bovine Lactoferrin on Performance and Antioxidant Status of Piglets. Anim. Feed Sci. Technol. 2008, 140, 326–336. [Google Scholar] [CrossRef]
- Niedernhofer, L.J.; Daniels, J.S.; Rouzer, C.A.; Greene, R.E.; Marnett, L.J. Malondialdehyde, a Product of Lipid Peroxidation, Is Mutagenic in Human Cells. J. Biol. Chem. 2003, 278, 31426–31433. [Google Scholar] [CrossRef]
- Zhao, J.; Su, Y.; Chen, A.; Yuan, H.; Liu, L.; Wu, W. Effect of Ginkgo Leaf Parenteral Solution on Blood and Cochlea Antioxidant and Immunity Indexes in OM Rats. Molecules 2011, 16, 10433–10442. [Google Scholar] [CrossRef]
- Kong, X.F.; Wu, G.Y.; Liao, Y.P.; Hou, Z.P.; Liu, H.J.; Yin, F.G.; Li, T.J.; Huang, R.L.; Zhang, Y.M.; Deng, D.; et al. Dietary Supplementation with Chinese Herbal Ultra-Fine Powder Enhances Cellular and Humoral Immunity in Early-Weaned Piglets. Livest. Sci. 2007, 108, 94–98. [Google Scholar] [CrossRef]
- Long, Y.; Lin, S.; Zhu, J.; Pang, X.; Fang, Z.; Lin, Y.; Che, L.; Xu, S.; Li, J.; Huang, Y.; et al. Effects of Dietary Lysozyme Levels on Growth Performance, Intestinal Morphology, Non-Specific Immunity and MRNA Expression in Weanling Piglets. Anim. Sci. J. 2016, 87, 411–418. [Google Scholar] [CrossRef]
- Zou, L.; Xiong, X.; Liu, H.; Zhou, J.; Liu, Y.; Yin, Y. Effects of Dietary Lysozyme Levels on Growth Performance, Intestinal Morphology, Immunity Response and Microbiota Community of Growing Pigs. J. Sci. Food Agric. 2019, 99, 1643–1650. [Google Scholar] [CrossRef]
- Chen, W.; Mi, J.; Lv, N.; Gao, J.; Cheng, J.; Wu, R.; Ma, J.; Lan, T.; Liao, X. Lactation Stage-Dependency of the Sow Milk Microbiota. Front. Microbiol. 2018, 9, 945. [Google Scholar] [CrossRef]
- Bunte, S.; Grone, R.; Keller, B.; Keller, C.; Galvez, E.; Strowig, T.; Kamphues, J.; Hankel, J. Intestinal Microbiota of Fattening Pigs Offered Non-Fermented and Fermented Liquid Feed with and without the Supplementation of Non-Fermented Coarse Cereals. Microorganisms 2020, 8, 638. [Google Scholar] [CrossRef] [PubMed]
- Wei, X.; Bottoms, K.A.; Stein, H.H.; Blavi, L.; Bradley, C.L.; Bergstrom, J.; Knapp, J.; Story, R.; Maxwell, C.; Tsai, T.; et al. Dietary Organic Acids Modulate Gut Microbiota and Improve Growth Performance of Nursery Pigs. Microorganisms 2021, 9, 110. [Google Scholar] [CrossRef] [PubMed]
- Zhang, H.; Shao, M.; Huang, H.; Wang, S.; Ma, L.; Wang, H.; Hu, L.; Wei, K.; Zhu, R. The Dynamic Distribution of Small-Tail Han Sheep Microbiota across Different Intestinal Segments. Front. Microbiol. 2018, 9, 32. [Google Scholar] [CrossRef] [PubMed]
- Magne, F.; Gotteland, M.; Gauthier, L.; Zazueta, A.; Pesoa, S.; Navarrete, P.; Balamurugan, R. The Firmicutes/Bacteroidetes Ratio: A Relevant Marker of Gut Dysbiosis in Obese Patients? Nutrients 2020, 12, 1474. [Google Scholar] [CrossRef]
- Murphy, E.F.; Cotter, P.D.; Healy, S.; Marques, T.M.; O’Sullivan, O.; Fouhy, F.; Clarke, S.F.; O’Toole, P.W.; Quigley, E.M.; Stanton, C.; et al. Composition and Energy Harvesting Capacity of the Gut Microbiota: Relationship to Diet, Obesity and Time in Mouse Models. Gut 2010, 59, 1635–1642. [Google Scholar] [CrossRef]
- Rajput, M.; Momin, T.; Singh, A.; Banerjee, S.; Villasenor, A.; Sheldon, J.; Paudel, P.; Rajput, R. Determining the Association between Gut Microbiota and Its Metabolites with Higher Intestinal Immunoglobulin A Response. Vet. Anim. Sci. 2023, 19, 100279. [Google Scholar] [CrossRef]
- Maga, E.A.; Weimer, B.C.; Murray, J.D. Dissecting the Role of Milk Components on Gut Microbiota Composition. Gut Microbes 2013, 4, 136–139. [Google Scholar] [CrossRef]
- Yan, H.; Diao, H.; Xiao, Y.; Li, W.; Yu, B.; He, J.; Yu, J.; Zheng, P.; Mao, X.; Luo, Y.; et al. Gut Microbiota Can Transfer Fiber Characteristics and Lipid Metabolic Profiles of Skeletal Muscle from Pigs to Germ-Free Mice. Sci. Rep. 2016, 6, 31786. [Google Scholar] [CrossRef]
- Duarte, M.E.; Kim, S.W. Intestinal Microbiota and Its Interaction to Intestinal Health in Nursery Pigs. Anim. Nutr. 2022, 8, 169–184. [Google Scholar] [CrossRef]
- Liu, Y.; Zheng, Z.; Yu, L.; Wu, S.; Sun, L.; Wu, S.; Xu, Q.; Cai, S.; Qin, N.; Bao, W. Examination of the Temporal and Spatial Dynamics of the Gut Microbiome in Newborn Piglets Reveals Distinct Microbial Communities in Six Intestinal Segments. Sci. Rep. 2019, 9, 3453. [Google Scholar] [CrossRef] [PubMed]
- De Filippo, C.; Cavalieri, D.; Di Paola, M.; Ramazzotti, M.; Poullet, J.B.; Massart, S.; Collini, S.; Pieraccini, G.; Lionetti, P. Impact of Diet in Shaping Gut Microbiota Revealed by a Comparative Study in Children from Europe and Rural Africa. Proc. Natl. Acad. Sci. USA 2010, 107, 14691–14696. [Google Scholar] [CrossRef] [PubMed]
- Ramayo-Caldas, Y.; Mach, N.; Lepage, P.; Levenez, F.; Denis, C.; Lemonnier, G.; Leplat, J.-J.; Billon, Y.; Berri, M.; Doré, J.; et al. Phylogenetic Network Analysis Applied to Pig Gut Microbiota Identifies an Ecosystem Structure Linked with Growth Traits. ISME J. 2016, 10, 2973–2977. [Google Scholar] [CrossRef] [PubMed]
- Crespo-Piazuelo, D.; Estellé, J.; Revilla, M.; Criado-Mesas, L.; Ramayo-Caldas, Y.; Óvilo, C.; Fernández, A.I.; Ballester, M.; Folch, J.M. Characterization of Bacterial Microbiota Compositions along the Intestinal Tract in Pigs and Their Interactions and Functions. Sci. Rep. 2018, 8, 12727. [Google Scholar] [CrossRef] [PubMed]
- Gallier, S.; Van den Abbeele, P.; Prosser, C. Comparison of the Bifidogenic Effects of Goat and Cow Milk-Based Infant Formulas to Human Breast Milk in an in Vitro Gut Model for 3-Month-Old Infants. Front. Nutr. 2020, 7, 608495. [Google Scholar] [CrossRef] [PubMed]
- Ferrulli, A.; Drago, L.; Gandini, S.; Massarini, S.; Bellerba, F.; Senesi, P.; Terruzzi, I.; Luzi, L. Deep Transcranial Magnetic Stimulation Affects Gut Microbiota Momposition in Obesity: Results of Randomized Clinical Trial. Int. J. Mol. Sci. 2021, 22, 4692. [Google Scholar] [CrossRef]
- Pei, Y.; Chen, C.; Mu, Y.; Yang, Y.; Feng, Z.; Li, B.; Li, H.; Li, K. Integrated Microbiome and Metabolome Analysis Reveals a Positive Change in the Intestinal Environment of Myostatin Edited Large White Pigs. Front. Microbiol. 2021, 12, 628685. [Google Scholar] [CrossRef]
- Johnson, E.L.; Heaver, S.L.; Walters, W.A.; Ley, R.E. Microbiome and Metabolic Disease: Revisiting the Bacterial Phylum Bacteroidetes. J. Mol. Med. 2017, 95, 1–8. [Google Scholar] [CrossRef]
- Leclercq, S.; Matamoros, S.; Cani, P.D.; Neyrinck, A.M.; Jamar, F.; Stärkel, P.; Windey, K.; Tremaroli, V.; Bäckhed, F.; Verbeke, K.; et al. Intestinal Permeability, Gut-Bacterial Dysbiosis, and Behavioral Markers of Alcohol-Dependence Severity. Proc. Natl. Acad. Sci. USA 2014, 111, E4485–E4493. [Google Scholar] [CrossRef]
- Xie, C.; Teng, J.; Wang, X.; Xu, B.; Niu, Y.; Ma, L.; Yan, X. Multi-Omics Analysis Reveals Gut Microbiota-Induced Intramuscular Fat Deposition via Regulating Expression of Lipogenesis-Associated Genes. Anim. Nutr. 2022, 9, 84–99. [Google Scholar] [CrossRef]
- Qi, M.; Nelson, K.E.; Daugherty, S.C.; Nelson, W.C.; Hance, I.R.; Morrison, M.; Forsberg, C.W. Novel Molecular Features of the Fibrolytic Intestinal Bacterium Fibrobacter Intestinalis Not Shared with Fibrobacter Succinogenes as Determined by Suppressive Subtractive Hybridization. J. Bacteriol. 2005, 187, 3739–3751. [Google Scholar] [CrossRef] [PubMed]
- Liu, J.; Wang, J.-K.; Zhu, W.; Pu, Y.-Y.; Guan, L.-L.; Liu, J.-X. Monitoring the Rumen Pectinolytic Bacteria Treponema saccharophilum Using Real-Time PCR. FEMS Microbiol. Ecol. 2014, 87, 576–585. [Google Scholar] [CrossRef] [PubMed]
- Guevarra, R.B.; Hong, S.H.; Cho, J.H.; Kim, B.-R.; Shin, J.; Lee, J.H.; Kang, B.N.; Kim, Y.H.; Wattanaphansak, S.; Isaacson, R.E.; et al. The Dynamics of the Piglet Gut Microbiome during the Weaning Transition in Association with Health and Nutrition. J. Anim. Sci. Biotechnol. 2018, 9, 54. [Google Scholar] [CrossRef] [PubMed]
- Wang, W.; Wang, Y.; Hao, X.; Duan, Y.; Meng, Z.; An, X.; Qi, J. Dietary Fermented Soybean Meal Replacement Alleviates Diarrhea in Weaned Piglets Challenged with Enterotoxigenic Escherichia coli K88 by Modulating Inflammatory Cytokine Levels and Cecal Microbiota Composition. BMC Vet. Res. 2020, 16, 245. [Google Scholar] [CrossRef] [PubMed]
- Shetty, S.A.; Hugenholtz, F.; Lahti, L.; Smidt, H.; de Vos, W.M. Intestinal Microbiome Landscaping: Insight in Community Assemblage and Implications for Microbial Modulation Strategies. FEMS Microbiol. Rev. 2017, 41, 182–199. [Google Scholar] [CrossRef] [PubMed]
- Guo, M.; Cao, X.; Zhang, K.; Pan, M.; Wu, Y.; Langda, S.; Yang, Y.; Chen, Y.; Gui, B.; Ma, B. 16S RRNA Gene Sequencing Revealed Changes in Gut Microbiota Composition during Pregnancy and Lactation in Mice Model. Vet. Sci. 2022, 9, 169. [Google Scholar] [CrossRef] [PubMed]
- Wang, K.; Liao, M.; Zhou, N.; Bao, L.; Ma, K.; Zheng, Z.; Wang, Y.; Liu, C.; Wang, W.; Wang, J.; et al. Parabacteroides distasonis Alleviates Obesity and Metabolic Dysfunctions via Production of Succinate and Secondary Bile Acids. Cell Rep. 2019, 26, 222–235. [Google Scholar] [CrossRef]
- Pedersen, R.; Ingerslev, H.-C.; Sturek, M.; Alloosh, M.; Cirera, S.; Christoffersen, B.Ø.; Moesgaard, S.G.; Larsen, N.; Boye, M. Characterisation of Gut Microbiota in Ossabaw and Göttingen Minipigs as Models of Obesity and Metabolic Syndrome. PLoS ONE 2013, 8, e56612. [Google Scholar] [CrossRef]
- Bassett, S.; Young, W.; Barnett, M.; Cookson, A.; McNabb, W.; Roy, N. Changes in Composition of Caecal Microbiota Associated with Increased Colon Inflammation in Interleukin-10 Gene-Deficient Mice Inoculated with Enterococcus species. Nutrients 2015, 7, 1798–1816. [Google Scholar] [CrossRef]
- Ma, Q.; Li, Y.; Wang, J.; Li, P.; Duan, Y.; Dai, H.; An, Y.; Cheng, L.; Wang, T.; Wang, C.; et al. Investigation of Gut Microbiome Changes in Type 1 Diabetic Mellitus Rats Based on High-Throughput Sequencing. Biomed. Pharmacother. 2020, 124, 109873. [Google Scholar] [CrossRef]
- Pietrzak, B.; Tomela, K.; Olejnik-Schmidt, A.; Mackiewicz, A.; Schmidt, M. Secretory IgA in Intestinal Mucosal Secretions as an Adaptive Barrier against Microbial Cells. Int. J. Mol. Sci. 2020, 21, 9254. [Google Scholar] [CrossRef] [PubMed]
- Chen, Y.; Xie, Y.; Zhong, R.; Han, H.; Liu, L.; Chen, L.; Zhang, H.; Beckers, Y.; Everaert, N. Effects of Graded Levels of Xylo-Oligosaccharides on Growth Performance, Serum Parameters, Intestinal Morphology, and Intestinal Barrier Function in Weaned Piglets. J. Anim. Sci. 2021, 99, skab183. [Google Scholar] [CrossRef]
- Shang, Q.; Liu, S.; Liu, H.; Mahfuz, S.; Piao, X. Impact of Sugar Beet Pulp and Wheat Bran on Serum Biochemical Profile, Inflammatory Responses and Gut Microbiota in Sows during Late Gestation and Lactation. J. Anim. Sci. Biotechnol. 2021, 12, 54. [Google Scholar] [CrossRef] [PubMed]
- Munyaka, P.M.; Rabbi, M.F.; Khafipour, E.; Ghia, J. Acute Dextran Sulfate Sodium (DSS)-induced Colitis Promotes Gut Microbial Dysbiosis in Mice. J. Basic Microbiol. 2016, 56, 986–998. [Google Scholar] [CrossRef] [PubMed]
- Caruso, R.; Mathes, T.; Martens, E.C.; Kamada, N.; Nusrat, A.; Inohara, N.; Núñez, G. A Specific Gene-Microbe Interaction Drives the Development of Crohn’s Disease-like Colitis in Mice. Sci. Immunol. 2019, 4, eaaw4341. [Google Scholar] [CrossRef]
- Cai, C.; Zhang, Z.; Morales, M.; Wang, Y.; Khafipour, E.; Friel, J. Feeding Practice Influences Gut Microbiome Composition in Very Low Birth Weight Preterm Infants and the Association with Oxidative Stress: A Prospective Cohort Study. Free Radic. Biol. Med. 2019, 142, 146–154. [Google Scholar] [CrossRef]
- Chen, J.-H.; Zeng, L.-Y.; Zhao, Y.-F.; Tang, H.-X.; Lei, H.; Wan, Y.-F.; Deng, Y.-Q.; Liu, K.-X. Causal Effects of Gut Microbiota on Sepsis: A Two-Sample Mendelian Randomization Study. Front. Microbiol. 2023, 14, 1167416. [Google Scholar] [CrossRef]
- Harris, W.S. Stearidonic Acid-Enhanced Soybean Oil: A Plant-Based Source of (n-3) Fatty Acids for Foods. J. Nutr. 2012, 142, 600S–604S. [Google Scholar] [CrossRef]
- Li, Y.; Rong, Y.; Bao, L.; Nie, B.; Ren, G.; Zheng, C.; Amin, R.; Arnold, R.D.; Jeganathan, R.B.; Huggins, K.W. Suppression of Adipocyte Differentiation and Lipid Accumulation by Stearidonic Acid (SDA) in 3T3-L1 Cells. Lipids Health Dis. 2017, 16, 181. [Google Scholar] [CrossRef]
- Sung, J.; Jeon, H.; Kim, I.; Jeong, H.S.; Lee, J. Anti-Inflammatory Effects of Stearidonic Acid Mediated by Suppression of NF-ΚB and MAP-Kinase Pathways in Macrophages. Lipids 2017, 52, 781–787. [Google Scholar] [CrossRef]
- Subedi, K.; Yu, H.-M.; Newell, M.; Weselake, R.J.; Meesapyodsuk, D.; Qiu, X.; Shah, S.; Field, C.J. Stearidonic Acid-Enriched Flax Oil Reduces the Growth of Human Breast Cancer in Vitro and in Vivo. Breast Cancer Res. Treat. 2015, 149, 17–29. [Google Scholar] [CrossRef] [PubMed]
- Wu, D.; Meydani, M.; Leka, L.S.; Nightingale, Z.; Handelman, G.J.; Blumberg, J.B.; Meydani, S.N. Effect of Dietary Supplementation with Black Currant Seed Oil on the Immune Response of Healthy Elderly Subjects. Am. J. Clin. Nutr. 1999, 70, 536–543. [Google Scholar] [CrossRef] [PubMed]
- Osto, E. The Promise of the Gut Metabolite Propionate for a Novel and Personalized Lipid-Lowering Treatment. Eur. Heart J. 2022, 43, 534–537. [Google Scholar] [CrossRef] [PubMed]
- Zhou, C.; Li, L.; Li, T.; Sun, L.; Yin, J.; Guan, H.; Wang, L.; Zhu, H.; Xu, P.; Fan, X.; et al. SCFAs Induce Autophagy in Intestinal Epithelial Cells and Relieve Colitis by Stabilizing HIF-1alpha. J. Mol. Med. 2020, 98, 1189–1202. [Google Scholar] [CrossRef]
- Haghikia, A.; Zimmermann, F.; Schumann, P.; Jasina, A.; Roessler, J.; Schmidt, D.; Heinze, P.; Kaisler, J.; Nageswaran, V.; Aigner, A.; et al. Propionate Attenuates Atherosclerosis by Immune-Dependent Regulation of Intestinal Cholesterol Metabolism. Eur. Heart J. 2022, 43, 518–533. [Google Scholar] [CrossRef]




| Ingredients | Content (%) | Nutrient Components | Content |
|---|---|---|---|
| Corn | 75.45 | Metabolizable energy (MJ/kg) 2 | 13.59 |
| Soybean meal | 20 | Crude protein (%) | 15.37 |
| Calcium monophosphate | 1.2 | Crude fiber (%) | 4.15 |
| Shell powder | 0.8 | ADF (%) 3 | 5.13 |
| Salt | 0.35 | NDF (%) 4 | 18.64 |
| Choline chloride | 0.2 | Ash content (%) | 4.26 |
| Soybean oil | 1.0 | Calcium (%) | 0.62 |
| Premix 1 | 1.0 | Total phosphorus (%) | 0.39 |
| Total | 100.0 |
Disclaimer/Publisher’s Note: The statements, opinions and data contained in all publications are solely those of the individual author(s) and contributor(s) and not of MDPI and/or the editor(s). MDPI and/or the editor(s) disclaim responsibility for any injury to people or property resulting from any ideas, methods, instructions or products referred to in the content. |
© 2023 by the authors. Licensee MDPI, Basel, Switzerland. This article is an open access article distributed under the terms and conditions of the Creative Commons Attribution (CC BY) license (https://creativecommons.org/licenses/by/4.0/).
Share and Cite
Zhang, J.; Shu, Z.; Lv, S.; Zhou, Q.; Huang, Y.; Peng, Y.; Zheng, J.; Zhou, Y.; Hu, C.; Lan, S. Fermented Chinese Herbs Improve the Growth and Immunity of Growing Pigs through Regulating Colon Microbiota and Metabolites. Animals 2023, 13, 3867. https://doi.org/10.3390/ani13243867
Zhang J, Shu Z, Lv S, Zhou Q, Huang Y, Peng Y, Zheng J, Zhou Y, Hu C, Lan S. Fermented Chinese Herbs Improve the Growth and Immunity of Growing Pigs through Regulating Colon Microbiota and Metabolites. Animals. 2023; 13(24):3867. https://doi.org/10.3390/ani13243867
Chicago/Turabian StyleZhang, Junhao, Zhiheng Shu, Sixiao Lv, Qingwen Zhou, Yuanhao Huang, Yingjie Peng, Jun Zheng, Yi Zhou, Chao Hu, and Shile Lan. 2023. "Fermented Chinese Herbs Improve the Growth and Immunity of Growing Pigs through Regulating Colon Microbiota and Metabolites" Animals 13, no. 24: 3867. https://doi.org/10.3390/ani13243867
APA StyleZhang, J., Shu, Z., Lv, S., Zhou, Q., Huang, Y., Peng, Y., Zheng, J., Zhou, Y., Hu, C., & Lan, S. (2023). Fermented Chinese Herbs Improve the Growth and Immunity of Growing Pigs through Regulating Colon Microbiota and Metabolites. Animals, 13(24), 3867. https://doi.org/10.3390/ani13243867
