Simple Summary
Estrus involves complex physiological signs and behavioral changes, but the exact ovulation time is difficult to determine, which is very important to improve the fertility of rabbits. This study aimed to analyze female rabbits’ changing behavior and physiology at different stages of the estrous cycle. The female rabbits showed less foraging, drinking, grooming, and biting while in estrus. Related physiological hormones (FSH, LH, P4, and E2) and follicular development at different estrous stages also differed. The number of primary follicles in estrus was significantly higher than in the other stages. Some genes, such as CYP19A1 and IGF1R, related to the estrous cycle in female rabbits were screened via ovarian transcriptome analysis. Overall, extensive information relating the behaviors, hormones, and follicle development in female rabbits at different estrus stages was investigated for appropriate postpartum re-estrus management strategies.
Abstract
Estrus involves a series of complex physiological signs and changes in behavior before ovulation, which play a crucial role in animal reproduction. However, there have been few studies that evaluate behaviors during the different stages of estrus cycle in female rabbits. Therefore, more detailed information is needed on distinguishing the various stages of the estrous cycle. This study explored the behavioral and physiological differences at various estrous cycle stages in female New Zealand White rabbits. The continuous recording method was employed to record the daily behaviors of twenty postpartum female rabbits during the estrous cycle. Compared with the diestrus stage, the duration of foraging and drinking behavior in estrus decreased significantly, and the frequency of grooming and biting behaviors increased (p < 0.05). Differences in reproductive hormone levels (FSH, LH, P4, and E2) and follicle development were measured at each stage via ELISA and HE staining. The FSH and LH levels showed an increasing trend and then decreased, with the lowest being in late estrus (p < 0.05). The P4 level was the lowest in estrus (p < 0.05), and E2 showed a gradually increasing trend. There was no significant difference in the number of primordial follicles at each stage, but the number of primary follicles in estrus was significantly higher than at the other stages (p < 0.05). To further understand the molecular regulation mechanism of the estrous cycle in female rabbits, we analyzed the ovarian transcription patterns of female rabbits in diestrus (D group) and estrus (E group) employing RNA-seq. A total of 967 differentially expressed genes (DEGs) were screened from the ovaries of female rabbits between the diestrus and estrus groups. A KEGG analysis of DEGs enriched in the estrogen signaling pathway, aldosterone synthesis, and secretion pathway, such as CYP19A1 and IGF1R, was performed. The rabbits’ behavior, related physiological hormones, and molecular regulation also differed at different estrous cycle stages. The results provide recommendations for the adequate management practices of postpartum re-estrus and breeding female rabbits.
1. Introduction
Estrus, as the initial stage of animal reproduction, holds significance in animal conception, as it largely determines the probability of female rabbit pregnancy. However, various endogenous hormones and exogenous factors influence the presence of uncontrollability in reproductive efficiency. The estrous cycle of female rabbits is divided into diestrus, early estrus, estrus, and late estrus. The conception rate during the estrous cycle is the highest [1]. The estrus identification and timely mating of female rabbits are the key factors affecting the modern intensive production system efficiency.
During estrus, the female rabbit’s appetite decreases, the mood becomes agitated, and it will sniff around and dig nest burrows among the range of activities [2]. Typically, the female rabbit actively touches the male rabbit and rubs objects with her jaws to deposit odorous secretions, which is thought to be a scent-marking behavior [3,4]. However, the intensive production system compresses the living space of female rabbits and changes the internal physiological environment, leading to changes in the behaviors of female rabbits [5]. Therefore, researchers can acquire more precise behavioral information by synthesizing female rabbit behavior throughout several estrus stages, thereby establishing a basis for advancing reliable techniques for assessing estrus behaviors in female rabbits.
The estrous cycle of a female rabbit is closely related to the endocrine system. Reproductive hormones act as messengers to regulate the coordination of various systems and organs to maintain homeostasis [6]. Follicle-stimulating hormone (FSH) can promote the rapid development of follicles after the action of dominant follicles [7]. Subsequently, the increase in estradiol (E2) levels inhibits the secretion of FSH through negative feedback so that non-dominant follicles cannot enter the rapid growth stage. Progesterone (P4), a natural hormone secreted by the ovary’s corpus luteum, inhibits follicular development and steroidogenesis in ovaries [8]. When the dominant follicle develops, the luteinizing hormone (LH) level increases with E2, which is the key condition for follicle maturation [9,10,11]. The dynamic changes in hormones and follicular development in female rabbits at different estrus stages are still unknown.
The molecular regulation mechanism of the mammalian estrous cycle is very complex, involving several key genes and signaling pathways. The expression of BMPR1B in granulosa and theca cells is the most prominent in follicular development, which may be influenced by FSH and LH [12]. CYP19A1 may regulate the estrous cycle by mediating reproductive hormone synthesis and follicular development through positive or negative regulation [13,14]. CYP1A1 is expressed the most during ovulation in the ovary, indicating an increased hydroxylation of estrogen and the elimination of negative estrogen feedback control over LH secretion, which play direct or indirect roles in ovulation [15]. The key regulating factors in female rabbits at different estrus stages must be explored.
To investigate the changes in the behavior and physiology of female rabbits at different stages of the estrous cycle, we compared and studied the daily behaviors, hormones, follicle development, and differentially expressed genes (DEGs) in female rabbits at various estrus stages. The parameters regulating the estrous cycle of female rabbits were investigated using behavioral, endocrine, and molecular methods to provide the foundation for further research into their reproductive potential.
2. Materials and Methods
2.1. Animals
The present work acquired ethical approval from the Animal Protection and Use Committee of Yangzhou University (no. 202109221) and was conducted following rigorous adherence to animal management regulations. A total of 20 female New Zealand White rabbits, aged 8 months, were selected based on their similar body size and overall good health in the third parity.
Twenty postpartum female rabbits were transferred to individual cages (70 cm × 90 cm × 50 cm) with the camera shooting and allowed to rest for 1 day to adapt to the new environment. On the 2nd day after the transfer, light stimulation was used to induce estrus from 7:00 a.m. to 10:00 p.m. every day. All female rabbits’ daily behaviors (diestrus, early estrus, prosperous estrus, and late estrus) were monitored and recorded at 8:00 a.m. and 8:00 p.m. for 15 days. Then, the blood samples were collected from the female rabbits at different estrus stages at 7:00 a.m. every day during the 2nd estrous cycle. During the 3rd estrous cycle, ovarian tissue was collected at different estrus stages.
2.2. Estrus Identification
The estrus state of the female rabbits was determined according to the vaginal mucosa color daily. There are four estrus stages in the entire estrous cycle. As shown in Figure 1, the vaginal mucosa in diestrus appears pale white, pink in early estrus, dark red in estrus, and purple–black in late estrus. During the 15-day observation period, after judgment, diestrus lasted for 6 days, early estrus lasted for 4 days, estrus lasted for 2 days, and late estrus lasted for 3 days. All samples were collected in the middle of each stage.
Figure 1.
Vulva mucosa characteristics of female rabbits at different estrus stages: (A) diestrus stage; (B) early estrus stage; (C) estrus stage; (D) late estrus stage.
2.3. Behavior Observation and Recording
A total of four surveillance cameras were strategically positioned at a distance of 2.6 m from the cage walls, ensuring an equal spacing of 3 m between each camera. The orientation of the cameras was modified to ensure a comprehensive coverage of the actions of the five female rabbits by each camera. The estrous cycle of the female rabbits was observed and documented bi-daily, with continuous monitoring conducted throughout the day, resulting in the storage of comprehensive records for all the female rabbits. The frequency and duration of each behavior were observed using a continuous recording method for 15 days. The software used to watch the video was PotPlayer (1.7.21796), which individuals watch at double speed and record individually. The number of behaviors occurring per unit of time was recorded as the frequency, while duration referred to the time from occurrence to the completion of a certain behavior. Before the formal recording of the observation, the female rabbits were pre-observed for 3 days. The specific behaviors and definitions of the female rabbits are listed in Table 1.
Table 1.
Daily behavior spectrum of female New Zealand White rabbits.
2.4. Plasma Collection and Reproductive Hormone Detection
Female rabbit blood was obtained from the auricular vein, centrifuged at 1500 r/min for 5 min, and the supernatant was absorbed. The contents of LH, FSH, P4, and E2 in the plasma were determined using enzyme-linked immunosorbent assay (ELISA) kits for rabbits, FSH kit (ml027868, Mlbio, Shanghai, China), LH kit (ml027918, Mlbio, Shanghai, China), P4 kit (ml028074, Mlbio, Shanghai, China), and E2 kit (ml027864, Mlbio, Shanghai, China). Each well’s absorbances (OD values) at 450 nm were measured using a microplate reader (Infinite F50, TECAN, Männedorf, Switzerland) with the blank as a zero reference. The sample concentration was calculated according to the standard curve.
2.5. Hematoxylin and Eosin (HE) Staining, and Follicle Counts
Ovaries were collected and fixed with 4% paraformaldehyde. The tissue size was trimmed and dehydrated with ethanol and xylene at different concentration gradients, tissue wax was immersed and embedded using an embedding machine, and blocks were sliced with a thickness of 5 μm using a microtome. The prepared sections were then dewaxed, rehydrated, stained with HE, sealed with neutral gum, observed, and photographed. The number of follicles (primordial follicle, primary follicle, secondary follicle, and tertiary follicle) was observed and counted.
2.6. RNA-Seq Analysis
The ovaries of female rabbits in the diestrus (D1–D3) and estrus (E1–E3) stages were collected for RNA-seq analysis. After total RNA isolation and library preparation, next-generation sequencing (NGS) based on the Illumina sequencing platform was used. The filtered reads were compared with rabbit genomes using HISAT2(2.1.0) software. Gene expression was calculated using fragments per kilobase of transcript per million mapped reads (FPKM). DESeq was used to analyze the differential expressions between groups. |log2FoldChange| > 1 and p-value < 0.05 were set as conditions of screening DEGs. Gene ontology (GO) and Kyoto Encyclopedia of Genes and Genomes (KEGG) enrichment analysis were performed for functional annotation and pathway analyses of the DEGs.
2.7. Real-Time Quantitative PCR (RT-qPCR)
Total RNA was extracted using TRIzol (Invitrogen, Carlsbad, CA, USA) following the manufacturer’s instructions. Real-time PCR was performed using ChamQ™ SYBR® qPCR Master Mix (Vazyme, China) on a QuantStudio® 5 Real-Time PCR System. The primer sequences are listed in Table 2. Each sample was examined three times, and the data were normalized to GAPDH. The relative gene expression level was calculated using the 2−ΔΔCt method.
Table 2.
Primer information of the DEGs from RNA-seq.
2.8. Statistical Analysis
The differences in behavior, reproductive hormone levels, and follicle count were analyzed utilizing a one-way ANOVA using SPSS (ver. 25.0) software. The RT-qPCR data were analyzed using a t-test. GraphPad Prism 8 was used for plotting. The results are represented as the mean ± standard deviation. * p < 0.05 indicated significant difference and ** p < 0.01 indicated extremely significant difference.
3. Results
3.1. Behavioral Differences in Female Rabbits at Different Stages of the Estrous Cycle
The estrus stage was determined according to the characteristics of the vaginal mucosa of the female rabbits. Daily behaviors of female rabbits at different estrous cycle stages were observed and recorded (Figure 2). As mentioned in Table 3, the duration of grooming behavior in estrus was significantly higher than in the diestrus (p < 0.01) and early estrus stages (p < 0.05). The duration of foraging and drinking behaviors were in contrast to that of grooming behavior, and the duration in diestrus was significantly higher than in estrus (p < 0.01, p < 0.05). There were no significant differences in the duration of relaxing, locomotion, standing, observing, and biting behaviors (p > 0.05).
Figure 2.
Video shots of female rabbits at different estrous cycle stages. (A) Relaxing behavior; (B) grooming behavior; (C) foraging behavior; (D) drinking behavior; (E) standing behavior; (F) observing behavior; (G), locomotion behavior; (H) biting behavior.
Table 3.
Comparison of behavioral duration in female rabbits at different estrous cycle stages (n = 20, min).
The frequencies of behavior differences at different stages of the estrous cycle are mentioned in Table 4. The frequencies of relaxing and grooming behaviors in estrus were significantly higher than in diestrus (p < 0.05, p < 0.01). The frequency of drinking behavior was significantly higher in early estrus than in late estrus (p < 0.05). The frequency of locomotion behavior was the highest in estrus and significantly higher than in other stages (p < 0.05). The frequency of biting behavior increased first and then decreased with the estrous cycle, with the highest frequency observed in estrus.
Table 4.
Comparison of behavioral frequencies in female rabbits at different estrous cycle stages (n = 20, frequency).
3.2. Hormonal Differences in Female Rabbits at Different Stages of the Estrous Cycle
As shown in Table 5, the levels of FSH in the female rabbits first increased and then decreased during the estrous cycle. The FSH level was the highest in early estrus and significantly higher than in late estrus (p < 0.05). The differences in LH levels were similar to those of FSH. The LH level was the highest in estrus and significantly higher than in diestrus and late estrus (p < 0.05). The P4 levels in diestrus and late estrus were significantly higher than in estrus (p < 0.05). The E2 level was opposite to that of P4 and was significantly lower in early estrus than at the other stages (p < 0.05).
Table 5.
Reproductive hormone levels in female rabbits at different stages of the estrous cycle (n = 20).
3.3. Follicle Development Differences in Female Rabbits at Different Stages of the Estrous Cycle
As shown in Figure 3A, the ovary structure in female rabbits consists of the white membrane (AI), cortex (Co), and medulla (Me). The Co and Me together form the parenchyma of the ovary. The cortex is located in the periphery of the ovary and contains follicles. The results revealed many lumen follicles (SFs and TFs) in estrus, but few in diestrus and early estrus (Figure 3B). There was no significant difference in the number of PrFs at all estrus stages (p > 0.05). The number of PFs in estrus was significantly higher than at other estrus stages (p < 0.05). The number of SFs in estrus was significantly higher than in diestrus and early estrus (p < 0.05). The number of TFs was higher in estrus and late estrus than in diestrus and early estrus (p < 0.05) (Figure 3C).
Figure 3.
Ovarian histological observation of female rabbits at different estrous cycle stages. (A) Observation of follicle structure. PrF, primordial follicle; PF, primary follicle; SF, secondary follicle; TF, tertiary follicle; AI, albuginea; Co, cortex; Me, medulla. (B) Ovarian morphology of female rabbits at different stages of the estrous cycle. This included the diestrus stage, early estrus stage, estrus stage, and late estrus stage. (C) Follicle count of female rabbits at different stages of the estrous cycle. Different lower-case letters indicate significant differences between the groups (p < 0.05).
3.4. Screening of Ovarian Transcription Patterns in Female Rabbits in Diestrus and Estrus
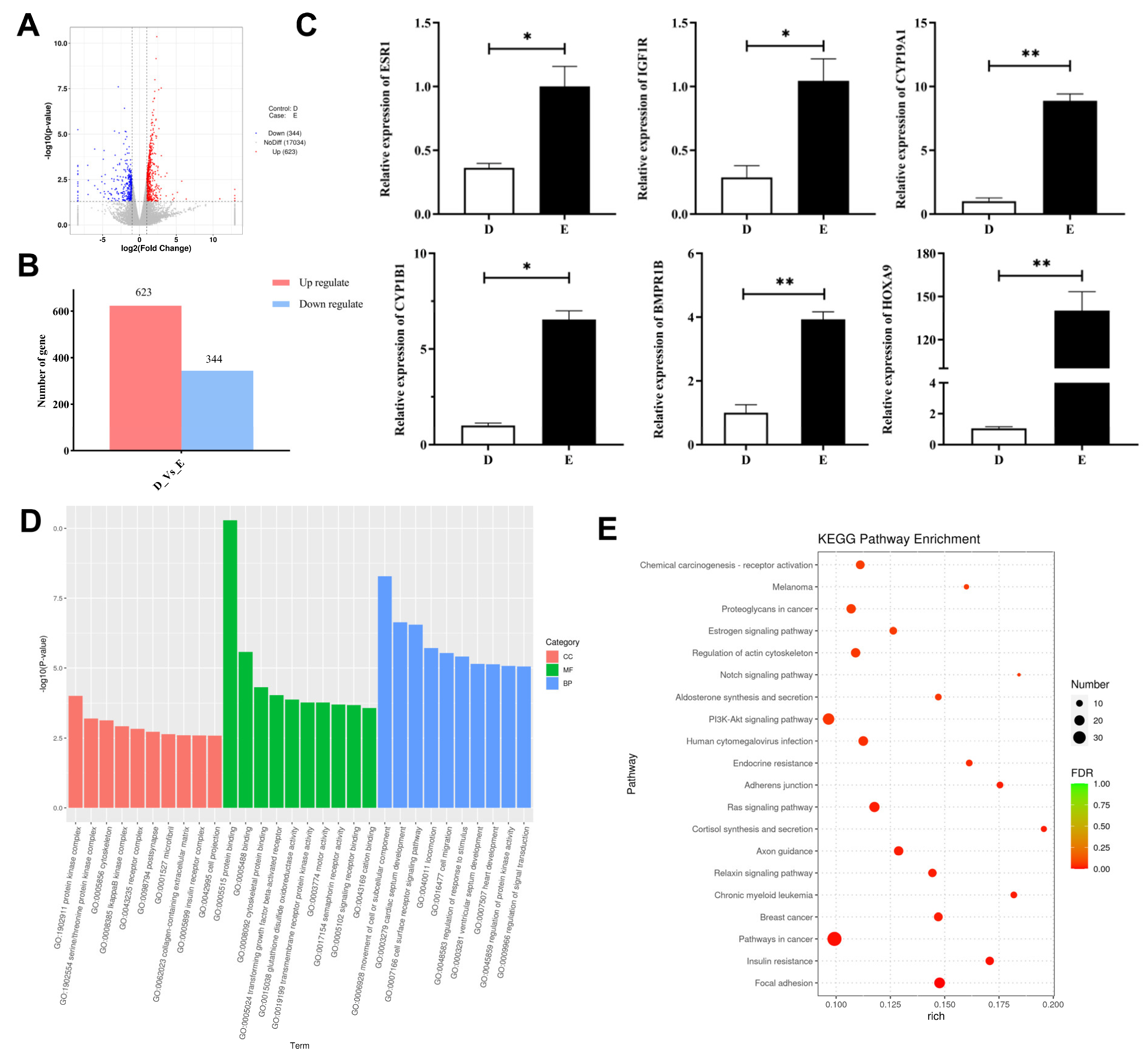
To further understand the molecular regulation mechanisms of the estrous cycle in female rabbits, we analyzed the ovarian transcription patterns of female rabbits in diestrus (D group) and estrus (E group) using RNA-seq. A total of 967 DEGs were screened out between the D and E groups, among which 623 were up-regulated and 344 were down-regulated (Figure 4A,B). Several genes related to follicle development, gonadotropin synthesis, ovarian development, and ovarian steroid production were screened, including BMPR1B, CYP19A1, PMFBP1, CYP1B1, OVGP1, IGF1R, EGFR, ESR1, ADCY7, ITPR2, SPP1, FGF23, etc. Among these, ESR1, IGF1R, CYP19A1, CYP1B1, BMPR1B, and HOXA9 were randomly selected to verify the accuracy of the transcriptome results via RT-qPCR, and the results were consistent with the sequencing results (Figure 4C). GO enrichment data analysis revealed that the DEGs were enriched in the positive regulation of estradiol secretion, reproduction, reproductive process, steroid hormone receptor activity, gonad development, etc. (Figure 4D). KEGG analysis revealed the DEGs mainly enriched in the estrogen signaling pathway, PI3K-Akt signaling pathway, MAPK signaling pathway, steroid hormone biosynthesis, and aldosterone synthesis and secretion pathways (Figure 4E).
Figure 4.
Screening of ovarian transcription patterns in female rabbits at diestrus and estrus stages. (A) The volcano map of the DEGs between diestrus and estrus. (B) The number of DEGs between diestrus and estrus. (C) GO classification map of the DEGs between diestrus and estrus. (D) KEGG signaling pathway classification diagram of the DEGs between diestrus and estrus. (E) Verification of mRNA expression levels of the DEGs between diestrus and estrus. * indicates significant difference (p < 0.05), ** indicates extremely significant difference (p < 0.01). D indicates the diestrus group, and E indicates the estrus group.
4. Discussion
Animal behavior is the most direct manifestation of environmental change, and behavioral changes often reflect the internal physiological changes of the organism [22]. Animals modify their behavior in response to changes in their environment and physiological states, forming distinct time-stamped patterns and behavioral patterns [23]. The activity rhythm of the organism and behavioral time allocation can reflect individuals’ nutritional states and health status [24]. In this study, we observed that the duration of relaxing behavior decreased gradually from diestrus to estrus, but the frequency increased gradually. The foraging behavior of female rabbits was affected by estrus, and there was a significant decrease in the duration from diestrus to estrus. Some studies have pointed out a negative correlation between serum estrogen and feed intake [25,26], consistent with findings of increased estrogen concentration and decreased foraging time in estrus. Studies on weaned piglets also showed a significant positive correlation between foraging and drinking time [27]. When female animals entered the estrus stage, they became mentally sensitive and restless [28], and the frequency of grooming, locomotion, and biting behaviors increased significantly. Some studies have shown that animals behave more visibly after estrus [29]. It is assumed that animals have a short duration of estrus and need to mate in the shortest time, so they will show anxiety due to endocrine changes [30,31]. The daily behavior spectrum in female rabbits at different stages of the estrous cycle will provide more details for the identification of female rabbit estrus.
The growth and development of the follicles and the formation of the corpus luteum after ovulation are closely related to reproductive hormones [32]. The results of this study suggest that the role of FSH and LH may be related to how FSH and LH levels rise and subsequently fall during the estrous cycle, with LH peaking in estrus and falling in late estrus. Research has demonstrated that FSH and LH can synergistically stimulate granulosa cells to produce estrogen and facilitate follicle maturation [33]. The PFs, SFs, and TFs in estrus were significantly higher than those in diestrus. In addition, the TFs were significantly higher in late estrus than in diestrus and early estrus, and their peaks were consistent with the peaks of FSH and LH. The trend of E2 in the whole estrous cycle of female rabbits was the lowest in early and peaked in late estrus. This study showed the hormonal differences in female rabbits at different estrous cycle stages for estrus identification.
The estrous cycle of female animals is affected by external and internal physiological factors [34,35]. To explore the gene expression differences at different estrus stages in female rabbits, we analyzed the ovarian transcription patterns of female rabbits between diestrus and estrus. Several reproduction-related genes were found, such as BMPR1B, CYP19A1, LHCGR, etc. The overexpression of the BMPR1A and BMPR1B genes in ovarian granulosa cells inhibits the occurrence of mouse granulose tumors, while the knockout of BMPR1A revealed less spontaneous ovulation and reduced fertility in mice [36]. Studies have shown that BMPR1B regulates the differentiation of granulosa cells and follicle development by participating in the signal transduction of BMP2, BMP4, BMP6, BMP7, BMP15, and GDF5, thus affecting the reproductive cycle of mammals [37,38]. In particular, CYP19A1 can convert androgens into estrogen, and estrogen can inhibit apoptosis in granulosa cells and promote its differentiation by increasing the expression of LHCGR, the LH receptor, thus regulating follicle development [39,40]. In this study, the expression level of CYP19A1 was significantly higher during estrus compared to diestrus, with an increased change in plasma LH levels and a decrease in foraging and drinking times. These genes are potentially important in regulating the estrous cycle in female rabbits.
5. Conclusions
The female rabbits showed less foraging and drinking, and more grooming and biting in estrus. Related physiological hormones (FSH, LH, P4, and E2) and follicular development with different estrous cycle stages also differed. Extensive information on behaviors, hormones, and follicle development in female rabbits at different estrus stages was investigated for appropriate postpartum re-estrus management strategies. The results provide recommendations for the adequate management practices of postpartum re-estrus and breeding female rabbits.
Author Contributions
X.C.: Methodology, Investigation, Writing–original draft. R.J.: Methodology, Investigation. A.Y., J.L. and Y.S.: Formal analysis, Investigation. B.Z.: Investigation. X.W. and Y.C.: Conceptualization, Investigation, Writing—review and editing, Project administration. All authors have read and agreed to the published version of the manuscript.
Funding
This project was funded by the Practice Innovation and Entrepreneurship Training Program for college students in the Jiangsu Province (no. 202211117080Y), China Agriculture Research System of MOF and MARA (CARS-43-A-1), the earmarked fund for the Jiangsu Agricultural Industry Technology System (JATS[2023]488) and the Qing Lan Project of Yangzhou University and Zhejiang Science and Technology Major Program on Agricultural New Variety Breeding (2021C02068-7).
Institutional Review Board Statement
The present work acquired ethical approval from the Animal Protection and Use Committee of Yangzhou University (no. 202109221) and was conducted following rigorous adherence to animal management regulations.
Informed Consent Statement
Not applicable.
Data Availability Statement
The datasets used and/or analyzed during the current study can be made available by the corresponding author on reasonable request.
Acknowledgments
Gratitude is generously extended to Yan Liu, reviewers and editors for their helpful and constructive feedback that resulted in improvements to the manuscript.
Conflicts of Interest
The authors declare no conflict of interest.
References
- Ola, S.I.; Oyegbade, M.O. Buck effect on rabbit oestrous: Vulva colour, vaginal lumen cells and ovarian follicle populations. World Rabbit Sci. 2012, 20, 71–79. [Google Scholar] [CrossRef]
- Hoffman, K.L.; González-Mariscal, G. Progesterone receptor activation signals behavioral transitions across the reproductive cycle of the female rabbit. Horm. Behav. 2006, 50, 154–168. [Google Scholar] [CrossRef]
- Gonzalez-Mariscal, G. Neuroendocrinology of maternal behavior in the rabbit. Horm. Behav. 2001, 40, 125–132. [Google Scholar] [CrossRef]
- Beyer, C.; Hoffman, K.L.; Gonzalez-Flores, O. Neuroendocrine regulation of estrous behavior in the rabbit: Similarities and differences with the rat. Horm. Behav. 2007, 52, 2–11. [Google Scholar] [CrossRef] [PubMed]
- Liao, X.U.; Wu, Y.B.; Ruan, G.C.; Wang, X.L. Environmental, Behavioral and Health Issues of Weaning and Finishing Pigs under Intensive Production System. In Proceedings of the International Livestock Environment Symposium, Beijing, China, 18–20 May 2005. [Google Scholar]
- Lopez, H.; Sartori, R.; Wiltbank, M.C. Reproductive hormones and follicular growth during development of one or multiple dominant follicles in cattle. Biol. Reprod. 2005, 72, 788–795. [Google Scholar] [CrossRef]
- Ferreira, A.C.A.; Cadenas, J.; Sá, N.A.R.; Correia, H.H.V.; Guerreiro, D.D.; Lobo, C.H.; Alves, B.G.; Maside, C.; Gastal, E.L.; Rodrigues, A.P.R.; et al. In vitro culture of isolated preantral and antral follicles of goats using human recombinant FSH: Concentration-dependent and stage-specific effect. Anim. Reprod. Sci. 2018, 196, 120–129. [Google Scholar] [CrossRef]
- Setty, S.L.; Mills, T.M. The effects of progesterone on follicular growth in the rabbit ovary. Biol. Reprod. 1987, 36, 1247–1252. [Google Scholar] [CrossRef] [PubMed]
- Cortvrindt, R.; Hu, Y.; Smitz, J. Recombinant luteinizing hormone as a survival and differentiation factor increases oocyte maturation in recombinant follicle stimulating hormone-supplemented mouse preantral follicle culture. Human Reprod. 1998, 13, 1292–1302. [Google Scholar] [CrossRef]
- Flaws, J.A.; Abbud, R.; Mann, R.J.; Nilson, J.H.; Hirshfield, A.N. Chronically elevated luteinizing hormone depletes primordial follicles in the mouse ovary. Biol. Reprod. 1997, 57, 1233–1237. [Google Scholar] [CrossRef] [PubMed]
- Hillier, S.G. Gonadotropic control of ovarian follicular growth and development. Mol. Cell. Endocrinol. 2001, 179, 39–46. [Google Scholar] [CrossRef]
- Paradis, F.; Novak, S.; Murdoch, G.K.; Dyck, M.K.; Dixon, W.T.; Foxcroft, G.R. Temporal regulation of BMP2, BMP6, BMP15, GDF9, BMPR1A, BMPR1B, BMPR2 and TGFBR1 mRNA expression in the oocyte, granulosa and theca cells of developing preovulatory follicles in the pig. Reproduction 2009, 138, 115–129. [Google Scholar] [CrossRef]
- Cauet, G.; Balbuena, D.; Achstetter, T.; Dumas, B. CYP11A1 stimulates the hydroxylase activity of CYP11B1 in mitochondria of recombinant yeast in vivo and in vitro. Eur. J. Biochem. 2001, 268, 4054–4062. [Google Scholar] [CrossRef]
- Luo, W.X.; Wiltbank, M.C. Distinct regulation by steroids of messenger RNAs for FSHR and CYP19A1 in bovine granulosa cells. Biol. Reprod. 2006, 75, 217–225. [Google Scholar] [CrossRef]
- Chaube, R.; Rawat, A.; Inbaraj, R.M.; Joy, K.P. Cloning and characterization of estrogen hydroxylase (cyp1a1 and cyp1b1) genes in the stinging catfish Heteropneustes fossilis and induction of mRNA expression during final oocyte maturation. Comp. Biochem. Physiol. A—Mol. Integr. Physiol. 2021, 253, 14. [Google Scholar] [CrossRef] [PubMed]
- Shen-Jin, L.U.; Yan, Y. Activity rhythm of mature female small-tailed Han sheep in household condition in spring and autumn season. Chin. J. Vet. Sci. 2012, 32, 1324–1328. [Google Scholar]
- Aguilar-Roblero, R.; González-Mariscal, G. Behavioral, neuroendocrine and physiological indicators of the circadian biology of male and female rabbits. Eur. J. Neuroscip. 2020, 51, 429–453. [Google Scholar] [CrossRef]
- Součková, M.; Přibylová, L.; Jurčová, L.; Chaloupková, H. Behavioural reactions of rabbits during AAI sessions. Appl. Anim. Behav. Sci. 2023, 262, 105908. [Google Scholar] [CrossRef]
- Zhuandan, Y. The observation on the behavior of wool rabbit. J. Shanghai Jiaotong Univ. 1986, 4, 253–262. [Google Scholar]
- Li, F.K.; Yang, Y.; Jenna, K.; Xia, C.H.; Lv, S.J.; Wei, W.H. Effect of heat stress on the behavioral and physiological patterns of Small-tail Han sheep housed indoors. Trop. Anim. Health Prod. 2018, 50, 1893–1901. [Google Scholar] [CrossRef] [PubMed]
- Chu, L.R. The Behavior and Social Preferences of New Zealand White Rabbits; University of California: Davis, CA, USA, 2003. [Google Scholar]
- Beltrán, J.F.; Delibes, M. Environmental Determinants of Circadian Activity of Free-Ranging Iberian Lynxes. J. Mammal. 1994, 75, 382–393. [Google Scholar] [CrossRef]
- Arts, K.J.; Hudson, M.K.; Sharp, N.W.; Edelman, A.J. Eastern Spotted Skunks Alter Nightly Activity and Movement in Response to Environmental Conditions. Am. Midl. Nat. 2022, 188, 33–55. [Google Scholar] [CrossRef]
- Peng, X.U.; Yankuo, L.I.; Tao, M.; Yan, H. Daytime Allocation and Behavior Rhythm of Sichuan Snub-nosed Monkey in the Qingmuchuan Nature Reserve. Jiangxi Sci. 2015, 33, 324–329. [Google Scholar]
- Forbes, J.M. The Effects of Sex Hormones, Pregnancy and Lactation on Digestion, Metabolism and Voluntary Food Intake. In Control of Digestion and Metabolism in Ruminants; Reston Pub Co.: Reston, VA, USA, 1986; pp. 420–435. [Google Scholar]
- Ingvartsen, K.L.; Andersen, J.B. Integration of metabolism and intake regulation: A review focusing on periparturient animals. J. Dairy Sci. 2000, 83, 1573–1597. [Google Scholar] [CrossRef] [PubMed]
- Dybkjaer, L.; Jacobsen, A.P.; Togersen, F.A.; Poulsen, H.D. Eating and drinking activity of newly weaned piglets: Effects of individual characteristics, social mixing, and addition of extra zinc to the feed. J. Anim. Sci. 2006, 84, 702–711. [Google Scholar] [CrossRef]
- Kumar, A.; Mehta, J.S.; Ruhil, S.; Purohit, G.N. Effects of different estrous synchronization protocols on estrus and subsequent fertility in cycling cows. Rumin. Sci. 2019, 7, 83–86. [Google Scholar]
- Li, F.; Yang, Y.; Wang, H.; Pan, Z.; Wang, Z.; Lv, S. Behavioral and physiological difference of small-tailed Han sheep at different estrus stage after delivery. J. Vet. Behav. 2023, 60, 44–50. [Google Scholar] [CrossRef]
- Mora, S.; Dussaubat, N.; Díaz-Véliz, G. Effects of the estrous cycle and ovarian hormones on behavioral indices of anxiety in female rats. Psychoneuroendocrinology 1996, 21, 609–620. [Google Scholar] [CrossRef]
- Frye, C.A.; Petralia, S.M.; Rhodes, M.E. Estrous cycle and sex differences in performance on anxiety tasks coincide with increases in hippocampal progesterone and 3α,5α-THP. Pharmacol. Biochem. Behav. 2000, 67, 587–596. [Google Scholar] [CrossRef] [PubMed]
- Mihm, A.; Bleach, E.C.L. Endocrine regulation of ovarian antral follicle development in cattle. Anim. Reprod. Sci. 2003, 78, 217–237. [Google Scholar] [CrossRef]
- Arat, O.; Deveci, D.; Ozkan, Z.S.; Tuncer Can, S. What is the effect of the early follicular phase FSH/LH ratio on the number of mature oocytes and embryo development? Turk. J. Med. Sci. 2020, 50, 420–425. [Google Scholar] [CrossRef]
- Eski, F.; Kurt, S.; Demir, P.A. Effect of different estrus synchronization protocols on estrus and pregnancy rates, oxidative stress and some biochemical parameters in Hair goats. Small Ruminant Res. 2021, 198, 6. [Google Scholar] [CrossRef]
- Widyastuti, R.; Boediono, A.; Syamsunarno, M.; Ghozali, M.; Sudiman, J. Effect of short-term gavage of ethanolic extract of cogon grass (Imperata cylindrica L) root on the ovarian activity and estrus behavior of female mice. Asian Pac. J. Reprod. 2020, 9, 70–76. [Google Scholar]
- Edson, M.A.; Nalam, R.L.; Clementi, C.; Franco, H.L.; DeMayo, F.J.; Lyons, K.M.; Pangas, S.A.; Matzuk, M.M. Granulosa Cell-Expressed BMPR1A and BMPR1B Have Unique Functions in Regulating Fertility but Act Redundantly to Suppress Ovarian Tumor Development. Mol. Endocrinol. 2010, 24, 1251–1266. [Google Scholar] [CrossRef] [PubMed]
- Shimasaki, S.; Moore, R.K.; Otsuka, F.; Erickson, G.F. The bone morphogenetic protein system in mammalian reproduction. Endocr. Rev. 2004, 25, 72–101. [Google Scholar] [CrossRef] [PubMed]
- Dongyong, Y.; Xiao, Y.; Fangfang, D.; Yanqing, W.; Yi, Y.; Min, H.; Yanxiang, C. The Role of Bone Morphogenetic Protein 4 in Ovarian Function and Diseases. Reprod. Sci. 2021, 28, 3316–3330. [Google Scholar] [CrossRef]
- Burghardt, R.C.; Anderson, E. Hormonal modulation of gap junctions in rat ovarian follicles. Cell Tissue Res. 1981, 214, 181–193. [Google Scholar] [CrossRef] [PubMed]
- Yamamoto, N.; Takeuchi, H.; Yamaoka, M.; Nakanishi, T.; Tonai, S.; Nishimura, R.; Morita, T.; Nagano, M.; Kameda, S.; Genda, K.; et al. Lipopolysaccharide (LPS) suppresses follicle development marker expression and enhances cytokine expressions, which results in fail to granulosa cell proliferation in developing follicle in cows. Reprod. Biol. 2023, 23, 100710. [Google Scholar] [CrossRef]
Disclaimer/Publisher’s Note: The statements, opinions and data contained in all publications are solely those of the individual author(s) and contributor(s) and not of MDPI and/or the editor(s). MDPI and/or the editor(s) disclaim responsibility for any injury to people or property resulting from any ideas, methods, instructions or products referred to in the content. |
© 2023 by the authors. Licensee MDPI, Basel, Switzerland. This article is an open access article distributed under the terms and conditions of the Creative Commons Attribution (CC BY) license (https://creativecommons.org/licenses/by/4.0/).



