Novel Heredity Basis of the Four-Horn Phenotype in Sheep Using Genome-Wide Sequence Data
Abstract
:Simple Summary
Abstract
1. Introduction
2. Materials and Methods
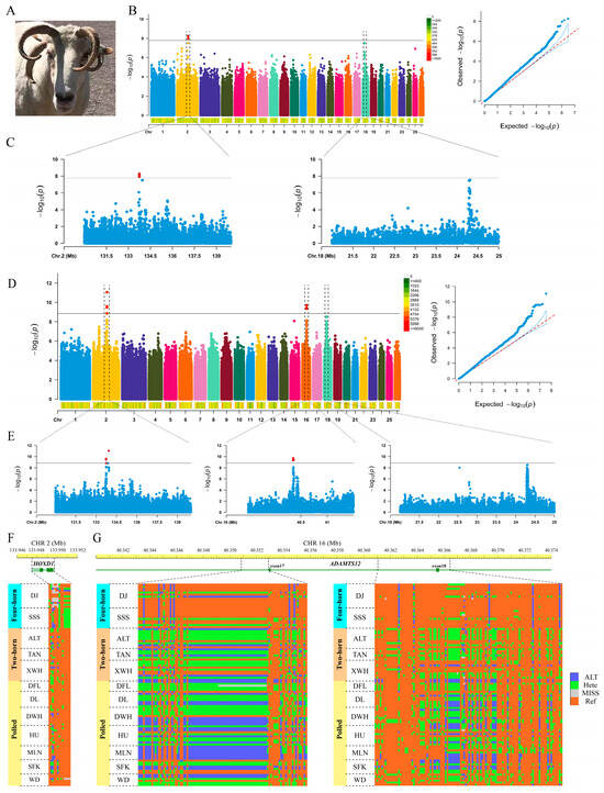
3. Results and Discussion
4. Conclusions
Supplementary Materials
Author Contributions
Funding
Institutional Review Board Statement
Data Availability Statement
Conflicts of Interest
References
- Bruce, M.; Young, J.M.; Masters, D.G.; Refshauge, G.; Thompson, A.N.; Kenyon, P.R.; Behrendt, R.; Lockwood, A.; Miller, D.W.; Jacobson, C. The impact of lamb and ewe mortality associated with dystocia on Australian and New Zealand sheep farms: A systematic review, meta-analysis and bio-economic model. Prev. Vet. Med. 2021, 196, 105478. [Google Scholar] [CrossRef]
- Lv, F.H.; Cao, Y.H.; Liu, G.J.; Luo, L.Y.; Lu, R.; Liu, M.J.; Li, W.R.; Zhou, P.; Wang, X.H.; Shen, M.; et al. Whole-Genome Resequencing of Worldwide Wild and Domestic Sheep Elucidates Genetic Diversity, Introgression, and Agronomically Important Loci. Mol. Biol. Evol. 2022, 39, msab353. [Google Scholar] [CrossRef] [PubMed]
- Ma, Y.H.; Chu, M.X.; Hong, Q.H.; Huang, Y.F. Current genetic diversity in eight local Chinese sheep populations. Mol. Biol. Rep. 2019, 46, 1307–1311. [Google Scholar]
- Jiang, J.; Cao, Y.; Shan, H.; Wu, J.; Song, X.; Jiang, Y. The GWAS Analysis of Body Size and Population Verification of Related SNPs in Hu Sheep. Front. Genet. 2021, 12, 642552. [Google Scholar] [CrossRef]
- Su, P.; Luo, Y.; Huang, Y.; Akhatayeva, Z.; Xin, D.; Guo, Z.; Pan, C.; Zhang, Q.; Xu, H.; Lan, X. Short variation of the sheep PDGFD gene is correlated with litter size. Gene 2022, 844, 146797. [Google Scholar] [CrossRef] [PubMed]
- Loehr, J.; Carey, J.; Hoefs, M.; Suhonen, J.; Ylonen, H. Horn growth rate and longevity: Implications for natural and artificial selection in thinhorn sheep (Ovis dalli). J. Evol. Biol. 2007, 20, 818–828. [Google Scholar] [CrossRef]
- Simon, R.; Drogemuller, C.; Luhken, G. The Complex and Diverse Genetic Architecture of the Absence of Horns (Polledness) in Domestic Ruminants, including Goats and Sheep. Genes 2022, 13, 832. [Google Scholar] [CrossRef]
- Wang, Y.; Zhang, C.; Wang, N.; Li, Z.; Heller, R.; Liu, R.; Zhao, Y.; Han, J.; Pan, X.; Zheng, Z.; et al. Genetic basis of ruminant headgear and rapid antler regeneration. Science 2019, 364, eaav6335. [Google Scholar] [CrossRef]
- Luan, Y.; Wu, S.; Wang, M.; Pu, Y.; Zhao, Q.; Ma, Y.; Jiang, L.; He, X. Identification of Critical Genes for Ovine Horn Development Based on Transcriptome during the Embryonic Period. Biology 2023, 12, 591. [Google Scholar] [CrossRef]
- Wiedemar, N.; Drogemuller, C. A 1.8-kb insertion in the 3′-UTR of RXFP2 is associated with polledness in sheep. Anim. Genet. 2015, 46, 457–461. [Google Scholar] [CrossRef]
- He, X.; Zhou, Z.; Pu, Y.; Chen, X.; Ma, Y.; Jiang, L. Mapping the four-horned locus and testing the polled locus in three Chinese sheep breeds. Anim. Genet. 2016, 47, 623–627. [Google Scholar] [CrossRef]
- Kijas, J.W.; Hadfield, T.; Naval, S.M.; Cockett, N. Genome-wide association reveals the locus responsible for four-horned ruminant. Anim. Genet. 2016, 47, 258–262. [Google Scholar] [CrossRef]
- Li, X.; Yang, J.; Shen, M.; Xie, X.L.; Liu, G.J.; Xu, Y.X.; Lv, F.H.; Yang, H.; Yang, Y.L.; Liu, C.B.; et al. Whole-genome resequencing of wild and domestic sheep identifies genes associated with morphological and agronomic traits. Nat. Commun. 2020, 11, 2815. [Google Scholar] [CrossRef]
- Chen, S.; Zhou, Y.; Chen, Y.; Gu, J. fastp: An ultra-fast all-in-one FASTQ preprocessor. Bioinformatics 2018, 34, i884–i890. [Google Scholar] [CrossRef]
- Li, H. Aligning sequence reads, clone sequences and assembly contigs with BWA-MEM. arXiv 2013, arXiv:1303.3997. [Google Scholar]
- McKenna, A.; Hanna, M.; Banks, E.; Sivachenko, A.; Cibulskis, K.; Kernytsky, A.; Garimella, K.; Altshuler, D.; Gabriel, S.; Daly, M.; et al. The Genome Analysis Toolkit: A MapReduce framework for analyzing next-generation DNA sequencing data. Genome Res. 2010, 20, 1297–1303. [Google Scholar] [CrossRef]
- Elouej, S.; Harhouri, K.; Le Mao, M.; Baujat, G.; Nampoothiri, S.; Kayserili, H.; Menabawy, N.A.; Selim, L.; Paneque, A.L.; Kubisch, C.; et al. Loss of MTX2 causes mandibuloacral dysplasia and links mitochondrial dysfunction to altered nuclear morphology. Nat. Commun. 2020, 11, 4589. [Google Scholar] [CrossRef] [PubMed]
- Yeter, D.B.; Gunay, N.; Ada, Y.; Dogan, M.E. A novel MTX2 gene splice site variant resulting in exon skipping, causing the recently described mandibuloacral dysplasia progeroid syndrome. Am. J. Med. Genet. A 2023, 191, 173–182. [Google Scholar] [CrossRef] [PubMed]
- Allais-Bonnet, A.; Hintermann, A.; Deloche, M.C.; Cornette, R.; Bardou, P.; Naval-Sanchez, M.; Pinton, A.; Haruda, A.; Grohs, C.; Zakany, J.; et al. Analysis of Polycerate Mutants Reveals the Evolutionary Co-option of HOXD1 for Horn Patterning in Bovidae. Mol. Biol. Evol. 2021, 38, 2260–2272. [Google Scholar] [CrossRef]
- Ren, X.; Yang, G.L.; Peng, W.F.; Zhao, Y.X.; Zhang, M.; Chen, Z.H.; Wu, F.A.; Kantanen, J.; Shen, M.; Li, M.H. A genome-wide association study identifies a genomic region for the polycerate phenotype in sheep (Ovis aries). Sci. Rep. 2016, 6, 21111. [Google Scholar] [CrossRef] [PubMed]
- Carpenter, E.M.; Goddard, J.M.; Davis, A.P.; Nguyen, T.P.; Capecchi, M.R. Targeted disruption of Hoxd-10 affects mouse hindlimb development. Development 1997, 124, 4505–4514. [Google Scholar] [CrossRef] [PubMed]
- Wang, Z.; Dai, M.; Wang, Y.; Cooper, K.L.; Zhu, T.; Dong, D.; Zhang, J.; Zhang, S. Unique expression patterns of multiple key genes associated with the evolution of mammalian flight. Proc. Biol. Sci. 2014, 281, 20133133. [Google Scholar] [CrossRef]
- Gross, S.; Krause, Y.; Wuelling, M.; Vortkamp, A. Hoxa11 and Hoxd11 regulate chondrocyte differentiation upstream of Runx2 and Shox2 in mice. PLoS ONE 2012, 7, e43553. [Google Scholar] [CrossRef] [PubMed]
- Cho, K.W.; Kim, J.Y.; Cho, J.W.; Cho, K.H.; Song, C.W.; Jung, H.S. Point mutation of Hoxd12 in mice. Yonsei Med. J. 2008, 49, 965–972. [Google Scholar] [CrossRef] [PubMed]
- Ibrahim, D.M.; Tayebi, N.; Knaus, A.; Stiege, A.C.; Sahebzamani, A.; Hecht, J.; Mundlos, S.; Spielmann, M. A homozygous HOXD13 missense mutation causes a severe form of synpolydactyly with metacarpal to carpal transformation. Am. J. Med. Genet. A 2016, 170, 615–621. [Google Scholar] [CrossRef]
- Abdul-Majeed, S.; Mell, B.; Nauli, S.M.; Joe, B. Cryptorchidism and infertility in rats with targeted disruption of the Adamts16 locus. PLoS ONE 2014, 9, e100967. [Google Scholar] [CrossRef]
- Carre, G.A.; Couty, I.; Hennequet-Antier, C.; Govoroun, M.S. Gene expression profiling reveals new potential players of gonad differentiation in the chicken embryo. PLoS ONE 2011, 6, e23959. [Google Scholar] [CrossRef]
- Toledano-Diaz, A.; Santiago-Moreno, J.; Gomez-Brunet, A.; Pulido-Pastor, A.; Lopez-Sebastian, A. Horn growth related to testosterone secretion in two wild Mediterranean ruminant species: The Spanish ibex (Capra pyrenaica hispanica) and European mouflon (Ovis orientalis musimon). Anim. Reprod. Sci. 2007, 102, 300–307. [Google Scholar] [CrossRef]
- Bai, X.H.; Wang, D.W.; Luan, Y.; Yu, X.P.; Liu, C.J. Regulation of chondrocyte differentiation by ADAMTS-12 metalloproteinase depends on its enzymatic activity. Cell. Mol. Life Sci. 2009, 66, 667–680. [Google Scholar] [CrossRef]
- Mohamedi, Y.; Fontanil, T.; Cal, S.; Cobo, T.; Obaya, A.J. ADAMTS-12: Functions and Challenges for a Complex Metalloprotease. Front. Mol. Biosci. 2021, 8, 686763. [Google Scholar] [CrossRef]
- Li, C. Histogenetic aspects of deer antler development. Front Biosci. (Elite Ed.) 2013, 5, 479–489. [Google Scholar] [CrossRef] [PubMed]
- Li, C.; Zhao, H.; Liu, Z.; McMahon, C. Deer antler—A novel model for studying organ regeneration in mammals. Int. J. Biochem. Cell Biol. 2014, 56, 111–122. [Google Scholar] [CrossRef]
- Li, Y.J.; Zhao, Y.H.; Yang, Q. Development of cartilage extracellular matrix in cartilage tissue engineering. Hua Xi Kou Qiang Yi Xue Za Zhi 2019, 37, 220–223. [Google Scholar]
- Mackie, E.J.; Ahmed, Y.A.; Tatarczuch, L.; Chen, K.S.; Mirams, M. Endochondral ossification: How cartilage is converted into bone in the developing skeleton. Int. J. Biochem. Cell Biol. 2008, 40, 46–62. [Google Scholar] [CrossRef] [PubMed]
- Bandyopadhyay, A.; Tsuji, K.; Cox, K.; Harfe, B.D.; Rosen, V.; Tabin, C.J. Genetic analysis of the roles of BMP2, BMP4, and BMP7 in limb patterning and skeletogenesis. PLoS Genet. 2006, 2, e216. [Google Scholar] [CrossRef]
- Bandyopadhyay, A.; Yadav, P.S.; Prashar, P. BMP signaling in development and diseases: A pharmacological perspective. Biochem. Pharmacol. 2013, 85, 857–864. [Google Scholar] [CrossRef]
- Hinton, R.J.; Jing, Y.; Jing, J.; Feng, J.Q. Roles of Chondrocytes in Endochondral Bone Formation and Fracture Repair. J. Dent. Res. 2016, 96, 23–30. [Google Scholar] [CrossRef]
- Aldersey, J.E.; Sonstegard, T.S.; Williams, J.L.; Bottema, C.D.K. Understanding the effects of the bovine POLLED variants. Anim. Genet. 2020, 51, 166–176. [Google Scholar] [CrossRef]
- Nasoori, A. Formation, structure, and function of extra-skeletal bones in mammals. Biol. Rev. 2020, 95, 986–1019. [Google Scholar] [CrossRef] [PubMed]
- Alderson, L. Polycerate inheritance. Arkansans 1992, 19, 177. [Google Scholar]
- Jia, Y.; Hao, S.; Jin, G.; Li, H.; Ma, X.; Zheng, Y.; Xiao, D.; Wang, Y. Overexpression of ARNT2 is associated with decreased cell proliferation and better prognosis in gastric cancer. Mol. Cell. Biochem. 2019, 450, 97–103. [Google Scholar] [CrossRef]
- Zhang, W.; Xie, Y.; Yu, X.; Liu, C.; Gao, W.; Xing, W.; Si, T. ABHD17C, a metabolic and immune-related gene signature, predicts prognosis and anti-PD1 therapy response in pancreatic cancer. Discov. Oncol. 2023, 14, 87. [Google Scholar] [CrossRef]
- Reibring, C.G.; Hallberg, K.; Linde, A.; Gritli-Linde, A. Distinct and Overlapping Expression Patterns of the Homer Family of Scaffolding Proteins and Their Encoding Genes in Developing Murine Cephalic Tissues. Int. J. Mol. Sci. 2020, 21, 1264. [Google Scholar] [CrossRef] [PubMed]
- Rybchyn, M.S.; Islam, K.S.; Brennan-Speranza, T.C.; Cheng, Z.; Brennan, S.C.; Chang, W.; Mason, R.S.; Conigrave, A.D. Homer1 mediates CaSR-dependent activation of mTOR complex 2 and initiates a novel pathway for AKT-dependent beta-catenin stabilization in osteoblasts. J. Biol. Chem. 2019, 294, 16337–16350. [Google Scholar] [CrossRef]
- Son, A.; Kang, N.; Oh, S.Y.; Kim, K.W.; Muallem, S.; Yang, Y.M.; Shin, D.M. Homer2 and Homer3 modulate RANKL-induced NFATc1 signaling in osteoclastogenesis and bone metabolism. J. Endocrinol. 2019, 242, 241–249. [Google Scholar] [CrossRef]
- Rokutanda, S.; Fujita, T.; Kanatani, N.; Yoshida, C.A.; Komori, H.; Liu, W.; Mizuno, A.; Komori, T. Akt regulates skeletal development through GSK3, mTOR, and FoxOs. Dev. Biol. 2009, 328, 78–93. [Google Scholar] [CrossRef]
- Wu, J.; Yang, F.; Wu, X.; Liu, X.; Zheng, D. Comparison of genome-wide DNA methylation patterns between antler precartilage and cartilage. Mol. Genet. Genom. 2023, 298, 343–352. [Google Scholar] [CrossRef]
- Xu, X.; Guo, Y.; Li, M.; Duan, Q.; Li, F.; Wang, J.; Liu, N.; Huzheng, J.; Wang, X.; An, X. Genome-wide association study for wattles trait in the dairy goat breed. Anim. Biotechnol. 2022, 1–7. [Google Scholar] [CrossRef] [PubMed]
- Zhang, W.Y.; Yuan, Y.; Zhang, H.Y.; He, Y.M.; Liu, C.L.; Xu, L.; Yang, B.G.; Ren, H.X.; Wang, G.F.; E, G.X. Genetic basis investigation of wattle phenotype in goat using genome-wide sequence data. Anim. Genet. 2022, 53, 700–705. [Google Scholar] [CrossRef]
- Gao, L.; Xu, S.S.; Yang, J.Q.; Shen, M.; Li, M.H. Genome-wide association study reveals novel genes for the ear size in sheep (Ovis aries). Anim. Genet. 2018, 49, 345–348. [Google Scholar] [CrossRef] [PubMed]
- Wei, C.; Wang, H.; Liu, G.; Wu, M.; Cao, J.; Liu, Z.; Liu, R.; Zhao, F.; Zhang, L.; Lu, J.; et al. Genome-wide analysis reveals population structure and selection in Chinese indigenous sheep breeds. BMC Genom. 2015, 16, 194. [Google Scholar] [CrossRef] [PubMed]


Disclaimer/Publisher’s Note: The statements, opinions and data contained in all publications are solely those of the individual author(s) and contributor(s) and not of MDPI and/or the editor(s). MDPI and/or the editor(s) disclaim responsibility for any injury to people or property resulting from any ideas, methods, instructions or products referred to in the content. |
© 2023 by the authors. Licensee MDPI, Basel, Switzerland. This article is an open access article distributed under the terms and conditions of the Creative Commons Attribution (CC BY) license (https://creativecommons.org/licenses/by/4.0/).
Share and Cite
Zhang, H.; Yang, P.; Liu, C.; Ma, Y.; Han, Y.; Zeng, Y.; Huang, Y.; Zhao, Y.; Zhao, Z.; He, X.; et al. Novel Heredity Basis of the Four-Horn Phenotype in Sheep Using Genome-Wide Sequence Data. Animals 2023, 13, 3166. https://doi.org/10.3390/ani13203166
Zhang H, Yang P, Liu C, Ma Y, Han Y, Zeng Y, Huang Y, Zhao Y, Zhao Z, He X, et al. Novel Heredity Basis of the Four-Horn Phenotype in Sheep Using Genome-Wide Sequence Data. Animals. 2023; 13(20):3166. https://doi.org/10.3390/ani13203166
Chicago/Turabian StyleZhang, Haoyuan, Pu Yang, Chengli Liu, Yuehui Ma, Yanguo Han, Yan Zeng, Yongfu Huang, Yongju Zhao, Zhongquan Zhao, Xiaohong He, and et al. 2023. "Novel Heredity Basis of the Four-Horn Phenotype in Sheep Using Genome-Wide Sequence Data" Animals 13, no. 20: 3166. https://doi.org/10.3390/ani13203166
APA StyleZhang, H., Yang, P., Liu, C., Ma, Y., Han, Y., Zeng, Y., Huang, Y., Zhao, Y., Zhao, Z., He, X., & E, G. (2023). Novel Heredity Basis of the Four-Horn Phenotype in Sheep Using Genome-Wide Sequence Data. Animals, 13(20), 3166. https://doi.org/10.3390/ani13203166

