The Biological Characteristics and Differential Expression Patterns of TSSK1B Gene in Yak and Its Infertile Hybrid Offspring
Abstract
Simple Summary
Abstract
1. Introduction
2. Materials and Method
2.1. Ethics Statement
2.2. Tissues Collection
2.3. RNA Extraction and cDNA Synthesis
2.4. Gene Cloning and Sequencing
2.5. Bioinformatics Analysis
2.6. Quantitative Real-Time PCR (RT-qPCR)
2.7. Immunohistochemistry (IHC) Analysis
2.8. Genome DNA Extraction and Bisulfite Modification
2.9. CpG Islands (CGI) Prediction and Bisulfite-Sequencing PCR (BSP)
2.10. Statistical Analysis
3. Results
3.1. TSSK1B cDNA Cloning and Molecular Characterization
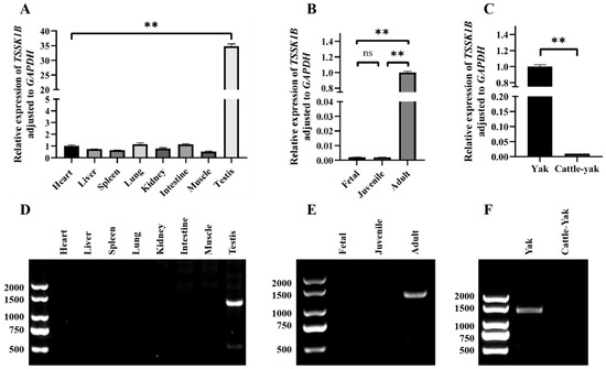
3.2. Expression Pattern of TSSK1B in Yak and Cattle–Yak Tissue
3.3. The Immunohistochemistry Analysis of Yak and Cattle–Yak Testes
3.4. DNA Methylation Status in the Promoter Region of TSSK1B
4. Discussion
5. Conclusions
Author Contributions
Funding
Institutional Review Board Statement
Informed Consent Statement
Data Availability Statement
Acknowledgments
Conflicts of Interest
References
- Yang, L.; Min, X.; Zhu, Y.; Hu, Y.; Yang, M.; Yu, H.; Li, J.; Xiong, X. Polymorphisms of SORBS 1 Gene and Their Correlation with Milk Fat Traits of Cattleyak. Animals 2021, 11, 3461. [Google Scholar] [PubMed]
- Shah, M.A.; Xu, C.; Wu, S.; Zhao, W.; Luo, H.; Yi, C.; Liu, W.; Cai, X. Isolation and characterization of spermatogenic cells from cattle, yak and cattleyak. Anim. Reprod. Sci. 2018, 193, 182–190. [Google Scholar] [PubMed]
- Dai, Q.; Ma, J.; Cao, G.; Hu, R.; Zhu, Y.; Li, G.; Zou, H.; Wang, Z.; Peng, Q.; Xue, B.; et al. Comparative study of growth performance, nutrient digestibility, and ruminal and fecal bacterial community between yaks and cattle-yaks raised by stall-feeding. AMB Express 2021, 11, 98. [Google Scholar] [PubMed]
- Wang, Y.; Wang, Z.; Hu, R.; Peng, Q.; Xue, B.; Wang, L. Comparison of carcass characteristics and meat quality between Simmental crossbred cattle, cattle-yaks and Xuanhan yellow cattle. J. Sci. Food Agric. 2021, 101, 3927–3932. [Google Scholar] [PubMed]
- Marquardt, S.; Barsila, S.R.; Amelchanka, S.L.; Devkota, N.R.; Kreuzer, M.; Leiber, F. Fatty acid profile of ghee derived from two genotypes (cattle-yak vs yak) grazing different alpine Himalayan pasture sites. Anim. Prod. Sci. 2016, 58, 358–368. [Google Scholar]
- Shimazaki, M.; Wittayarat, M.; Sambuu, R.; Sugita, A.; Kawaguchi, M.; Hirata, M.; Tanihara, F.; Takagi, M.; Taniguchi, M.; Otoi, T.; et al. Disruption of cell proliferation and apoptosis balance in the testes of crossbred cattle-yaks affects spermatogenic cell fate and sterility. Reprod. Domest. Anim. 2022, 57, 999–1006. [Google Scholar] [PubMed]
- Wu, S.; Mipam, T.D.; Xu, C.; Zhao, W.; Shah, M.A.; Yi, C.; Luo, H.; Cai, X.; Zhong, J. Testis transcriptome profiling identified genes involved in spermatogenic arrest of cattleyak. PLoS ONE 2020, 15, e0229503. [Google Scholar]
- Zhao, W.; Ahmed, S.; Liu, J.; Ahmed, S.; Quansah, E.; Solangi, T.H.; Wu, Y.; Yangliu, Y.; Wang, H.; Zhu, J.; et al. Comparative iTRAQ proteomics identified proteins associated with sperm maturation between yak and cattleyak epididymis. BMC Vet. Res. 2021, 17, 255. [Google Scholar]
- Bononi, A.; Agnoletto, C.; De Marchi, E.; Marchi, S.; Patergnani, S.; Bonora, M.; Giorgi, C.; Missiroli, S.; Poletti, F.; Rimessi, A.; et al. Protein kinases and phosphatases in the control of cell fate. Enzym. Res. 2011, 2011, 329098. [Google Scholar]
- Bielke, W.; Blaschke, R.J.; Miescher, G.C.; Zürcher, G.; Andres, A.C.; Ziemiecki, A. Characterization of a novel murine testis-specific serine/threonine kinase. Gene 1994, 139, 235–239. [Google Scholar]
- Kueng, P.; Nikolova, Z.; Djonov, V.; Hemphill, A.; Rohrbach, W.; Boehlen, D.; Zuercher, G.; Andres, A.C.; Ziemiecki, A. A novel family of serine/threonine kinases participating in spermiogenesis. J. Cell Biol. 1997, 139, 1851–1859. [Google Scholar] [PubMed]
- Visconti, P.E.; Hao, Z.; Purdon, M.A.; Stein, P.; Balsara, B.R.; Testa, J.R.; Moss, S.B.; Kopf, G.S. Cloning and chromosomal localization of a gene encoding a novel serine/threonine kinase belonging to the subfamily of testis-specific kinases. Genomics 2001, 77, 163–170. [Google Scholar] [PubMed]
- Hao, Z.; Jha, K.N.; Kim, Y.H.; Vemuganti, S.; Westbrook, V.A.; Chertihin, O.; Markgraf, K.; Flickinger, C.J.; l Coppola, M.; Herr, J.C.; et al. Expression analysis of the human testis-specific serine/threonine kinase (TSSK) homologues. A TSSK member is present in the equatorial segment of human sperm. Mol. Hum. Reprod. 2004, 10, 433–444. [Google Scholar] [PubMed]
- Spiridonov, N.A.; Wong, L.; Zerfas, P.M.; Starost, M.F.; Pack, S.D.; Paweletz, C.P.; Johnson, G.R. Identification and characterization of SSTK, a serine/threonine protein kinase essential for male fertility. Mol. Cell. Biol. 2005, 25, 4250–4261. [Google Scholar]
- Li, Y.; Sosnik, J.; Brassard, L.; Reese, M.; Spiridonov, N.A.; Bates, T.C.; Johnson, G.R.; Anguita, J.; Visconti, P.E.; Salicioni, A.M. Expression and localization of five members of the testis-specific serine kinase (Tssk) family in mouse and human sperm and testis. Mol. Hum. Reprod. 2011, 17, 42–56. [Google Scholar]
- Shang, P.; Hoogerbrugge, J.; Baarends, W.M.; Grootegoed, J.A. Evolution of testis-specific kinases TSSK1B and TSSK2 in primates. Andrology 2013, 1, 160–168. [Google Scholar] [PubMed]
- Xu, B.; Hao, Z.; Jha, K.N.; Zhang, Z.; Urekar, C.; Digilio, L.; Pulido, S.; Strauss, J.F.; Flickinger, C.J.; Herr, J.C. Targeted deletion of Tssk1 and 2 causes male infertility due to haploinsufficiency. Dev. Biol. 2008, 319, 211–222. [Google Scholar] [PubMed]
- MacLeod, G.; Shang, P.; Booth, G.T.; Mstropaolo, L.A.; Manafpoursakha, N.; Vogl, A.W.; Varmuza, S. PPP1CC2 can form a kinase/phosphatase complex with the testis-specific proteins TSSK1 and TSKS in the mouse testis. Reproduction 2014, 147, 1–12. [Google Scholar] [PubMed]
- Cai, X.; Yu, S.M.; Mipam, T.D.; Yang, F.; Zhao, W.; Liu, W.; Cao, S.; Shen, L.; Zhao, F.; Sun, L.; et al. Comparative analysis of testis transcriptomes associated with male infertility in cattleyak. Theriogenology 2017, 88, 28–42. [Google Scholar]
- Zhao, D.; Wu, J.; Ma, Y.; Zhang, J.; Feng, X.; Fan, Y.; Xiong, X.; Fu, W.; Li, J.; Xiong, Y. The molecular characteristic analysis of TRIB2 gene and its expressional patterns in Bos grunniens tissue and granulosa cells. Anim. Biotechnol. 2022, 1–9. [Google Scholar] [CrossRef]
- Wang, H.; Wang, L.; Luo, X.; Guan, J.; Zhang, X.; Xiang, Y. Molecular characterization, expression and anti-tumor function analysis of yak IFITM2 gene. Int. J. Biol. Macromol. 2022, 209, 405–412. [Google Scholar]
- Pei, S.; Qin, F.; Wang, L.; Li, W.; Li, F.; Yue, X. PRAMEY: A Bovid-Specific Y-Chromosome Multicopy Gene Is Highly Related to Postnatal Testicular Growth in Hu Sheep. Animals 2022, 12, 2380. [Google Scholar]
- Zhao, D.; Fan, Y.; Xiong, X.; Yin, S.; Fu, W.; Ma, Y.; Yue, Y.; Zhao, Z.; Li, J.; Xiong, Y. Molecular characterization of TRIB1 gene and its role in regulation of steroidogenesis in Bos grunniens granulosa cells. Theriogenology 2022, 191, 1–9. [Google Scholar]
- Schrott, R.; Modliszewski, J.L.; Hawkey, A.B.; Grenier, C.; Holloway, Z.; Evans, J.; Pippen, E.; Corcoran, D.L.; Levin, E.D.; Murphy, S.K. Sperm DNA methylation alterations from cannabis extract exposure are evident in offspring. Epigenet. Chromatin 2022, 15, 33. [Google Scholar] [PubMed]
- Luo, H.; Mipam, T.D.; Wu, S.; Xu, C.; Yi, C.; Zhao, W.; Chai, Z.; Chen, X.; Wu, Z.; Wang, J.; et al. DNA methylome of primary spermatocyte reveals epigenetic dysregulation associated with male sterility of cattleyak. Theriogenology 2022, 191, 153–167. [Google Scholar]
- Wang, P.; Huo, H.L.; Wang, S.Y.; Miao, Y.W.; Zhang, Y.Y.; Zhang, Q.L.; Li, F.Q.; Liu, L.X.; Li, W.Z.; Zeng, Y.Z.; et al. Cloning, sequence characterization, and expression patterns of members of the porcine TSSK family. Genet. Mol. Res. 2015, 14, 14908–14919. [Google Scholar] [PubMed]
- Li, X.; Li, Y.; Song, W.; Xie, D.; Zhu, F.; Yang, M.; Li, Y. cDNA cloning, expression and bioinformatical analysis of Tssk genes in tree shrews. Comput. Biol. Chem. 2021, 92, 107474. [Google Scholar]
- Li, H.H.; Kong, L.F.; Yu, R.; Yu, H.; Li, Q. Characterization, expression, and functional analysis of testis-specific serine/threonine kinase 1 (Tssk1) in the pen shell Atrina pectinata. Invertebr. Reprod. Dev. 2016, 60, 118–125. [Google Scholar]
- Kim, E.J.; Kim, S.J.; Park, C.J.; Nam, Y.K. Characterization of testis-specific serine/threonine kinase 1-like (TSSK1-like) gene and expression patterns in diploid and triploid Pacific abalone (Haliotis discus hannai; Gastropoda; Mollusca) males. PLoS ONE 2019, 14, e0226022. [Google Scholar]
- Nishimura, H.; L’Hernault, S.W. Spermatogenesis. Curr. Biol. 2017, 27, R988–R994. [Google Scholar] [PubMed]
- Xue, X.; Zhang, L.; Li, Y.; Wei, H.; Wu, S.; Liu, T.; Liu, L.; Xing, Q.; Wang, S.; Bao, Z. Expression of the testis-specific serine/threonine kinases suggests their role in spermiogenesis of bay scallop argopecten irradians. Front. Physiol. 2021, 12, 657559. [Google Scholar] [CrossRef] [PubMed]
- Shang, P.; Baarends, W.M.; Hoogerbrugge, J.; Ooms, M.P.; van Cappellen, W.A.; de Jong, A.A.W.; Dohle, G.R.; van Eenennaam, H.; Gossen, J.A.; Grootegoed, J.A. Functional transformation of the chromatoid body in mouse spermatids requires testis-specific serine/threonine kinases. J. Cell Sci. 2010, 123, 331–339. [Google Scholar] [CrossRef] [PubMed]
- Niayale, R.; Cui, Y.; Adzitey, F. Male hybrid sterility in the cattle-yak and other bovines: A review. Biol. Reprod. 2021, 104, 495–507. [Google Scholar] [CrossRef]
- Kadiyska, T.; Tourtourikov, I.; Petrov, A.; Chavoushian, A.; Antalavicheva, M.; König, E.M.; Klopocki, E.; Vessela, N.; Stanislavov, R. Interstitial deletion of 5q22. 2q23. 1 including APC and TSSK1B in a patient with adenomatous polyposis and asthenoteratozoospermia. Mol. Syndromol. 2018, 9, 235–240. [Google Scholar] [CrossRef] [PubMed]
- Li, J.; Zhou, Y.; Zhou, Z.; Li, C.; Wei, J.; Qin, Y.; Xiang, Z.; Ma, H.; Zhang, Y.; Zhang, Y.; et al. Comparative transcriptome analysis of three gonadal development stages reveals potential genes involved in gametogenesis of the fluted giant clam (Tridacna squamosa). BMC Genom. 2020, 21, 872. [Google Scholar] [CrossRef] [PubMed]
- Luo, S.; Gao, X.; Ding, J.; Liu, C.; Du, C.; Hou, C.; Zhu, J.; Lou, B. Transcriptome sequencing reveals the traits of spermatogenesis and testicular development in large yellow croaker (Larimichthys crocea). Genes 2019, 10, 958. [Google Scholar] [CrossRef] [PubMed]
- Skvortsova, K.; Stirzaker, C.; Taberlay, P. The DNA methylation landscape in cancer. Essays Biochem. 2019, 63, 797–811. [Google Scholar]
- De Mendoza, A.; Nguyen, T.V.; Ford, E.; Poppe, D.; Buckberry, S.; Pflueger, J.; Grimmer, M.R.; Stolzenburg, S.; Bogdanovic, O.; Oshlack, A.; et al. Large-scale manipulation of promoter DNA methylation reveals context-specific transcriptional responses and stability. Genome Biol. 2022, 23, 163. [Google Scholar] [CrossRef]
- Xiong, X.; Fu, M.; Lan, D.; Li, J.; Zi, X.; Zhong, J. Yak response to high-altitude hypoxic stress by altering mRNA expression and DNA methylation of hypoxia-inducible factors. Anim. Biotechnol. 2015, 26, 222–229. [Google Scholar] [CrossRef] [PubMed]
- Devall, M.A.; Eaton, S.; Ali, M.W.; Dampier, C.H.; Weisenberger, D.; Powell, S.M.; Li, L.; Casey, G. DNA methylation analysis of normal colon organoids from familial adenomatous polyposis patients reveals novel insight into colon cancer development. Clin. Epigenet. 2022, 14, 104. [Google Scholar] [CrossRef] [PubMed]
- Zhou, Z.; Sun, B.; Huang, S.; Zhao, L. Roles of circular RNAs in immune regulation and autoimmune diseases. Cell Death Dis. 2019, 10, 503. [Google Scholar] [CrossRef]
- Li, P.; Liu, S.; Du, L.; Mohseni, G.; Zhang, Y.; Wang, C. Liquid biopsies based on DNA methylation as biomarkers for the detection and prognosis of lung cancer. Clin. Epigenet. 2022, 14, 118. [Google Scholar] [CrossRef]
- Zheng, Y.; Huang, G.; Silva, T.C.; Yang, Q.; Jiang, Y.Y.; Koeffler, H.P.; Lin, D.C.; Berman, B.P. A pan-cancer analysis of CpG Island gene regulation reveals extensive plasticity within Polycomb target genes. Nat. Commun. 2021, 12, 2485. [Google Scholar] [CrossRef] [PubMed]
- Jones, P.A. Functions of DNA methylation: Islands, start sites, gene bodies and beyond. Nat. Rev. Genet. 2012, 13, 484–492. [Google Scholar] [CrossRef]
- Schübeler, D. Function and information content of DNA methylation. Nature 2015, 517, 321–326. [Google Scholar] [CrossRef]
- Smallwood, S.A.; Tomizawa, S.; Krueger, F.; Ruf, N.; Carli, N.; Segonds-Pichon, A.; Sato, S.; Hata, K.; Andrews, S.R.; Kelsey, G. Dynamic CpG island methylation landscape in oocytes and preimplantation embryos. Nat. Genet. 2011, 43, 811–814. [Google Scholar] [CrossRef] [PubMed]
- Najafipour, R.; Momeni, A.; Yousefipour, F.; Mousavi, S.; Moghbelinejad, S. Underexpression of hsa-miR-449 family and their promoter hypermethylation in infertile men: A case-control study. Int. J. Reprod. Biomed. 2021, 19, 23. [Google Scholar] [CrossRef] [PubMed]
- Momeni, A.; Najafipour, R.; Hamta, A.; Jahani, S.; Moghbelinejad, S. Expression and methylation pattern of hsa-miR-34 family in sperm samples of infertile men. Reprod. Sci. 2020, 27, 301–308. [Google Scholar] [CrossRef] [PubMed]






| Primer Name | Sequence (5′→3′) | Product Size (bp) | Annealing Temperature (°C) | Application |
|---|---|---|---|---|
| pTSSK1B | F: ATGTCCCGCAGGGATGTAGA R: CACGAAAATAGCGGCACGTC | 1287 | 57 °C | RT-PCR |
| qGAPDH | F: GAAGGTCGGAGTGAACGGAT R: TGACTGTGCCGTTGAACTTG | 170 | 60 °C | RT-qPCR |
| qTSSK1B | F: TGCACATCGACGAGATCCTCA R: AGCTCTCGCCCTCCTTGTTG | 90 | 60 °C | RT-qPCR |
| bTSSK1B | F: TTTTTATTGGTTGATTAGAGAAGGG R: CTCAAAAATTCTCCAAATCTCCTC | 231 | 57 °C | BSP |
Disclaimer/Publisher’s Note: The statements, opinions and data contained in all publications are solely those of the individual author(s) and contributor(s) and not of MDPI and/or the editor(s). MDPI and/or the editor(s) disclaim responsibility for any injury to people or property resulting from any ideas, methods, instructions or products referred to in the content. |
© 2023 by the authors. Licensee MDPI, Basel, Switzerland. This article is an open access article distributed under the terms and conditions of the Creative Commons Attribution (CC BY) license (https://creativecommons.org/licenses/by/4.0/).
Share and Cite
Zhu, Y.; Pan, B.; Fei, X.; Hu, Y.; Yang, M.; Yu, H.; Li, J.; Xiong, X. The Biological Characteristics and Differential Expression Patterns of TSSK1B Gene in Yak and Its Infertile Hybrid Offspring. Animals 2023, 13, 320. https://doi.org/10.3390/ani13020320
Zhu Y, Pan B, Fei X, Hu Y, Yang M, Yu H, Li J, Xiong X. The Biological Characteristics and Differential Expression Patterns of TSSK1B Gene in Yak and Its Infertile Hybrid Offspring. Animals. 2023; 13(2):320. https://doi.org/10.3390/ani13020320
Chicago/Turabian StyleZhu, Yanjin, Bangting Pan, Xixi Fei, Yulei Hu, Manzhen Yang, Hailing Yu, Jian Li, and Xianrong Xiong. 2023. "The Biological Characteristics and Differential Expression Patterns of TSSK1B Gene in Yak and Its Infertile Hybrid Offspring" Animals 13, no. 2: 320. https://doi.org/10.3390/ani13020320
APA StyleZhu, Y., Pan, B., Fei, X., Hu, Y., Yang, M., Yu, H., Li, J., & Xiong, X. (2023). The Biological Characteristics and Differential Expression Patterns of TSSK1B Gene in Yak and Its Infertile Hybrid Offspring. Animals, 13(2), 320. https://doi.org/10.3390/ani13020320

