Inhibition of GSK3β Promotes Proliferation and Suppresses Apoptosis of Porcine Muscle Satellite Cells
Abstract
Simple Summary
Abstract
1. Introduction
2. Materials and Methods
2.1. Ethical Approval
2.2. Porcine Muscle Satellite Cell (PMSC) Derivation and Culture
2.3. Treatment with Inhibitor (XAV939) or Activator (CHIR99021)
2.4. Cell Viability Assay
2.5. Cell Proliferation Analysis
2.6. Protein Extraction and Western Blotting
2.7. Immunofluorescence Staining of PMSCs
2.8. Flow Cytometry Analysis
2.9. Gene Expression Analysis by qRT-PCR
2.10. Library Preparation and Sequencing
2.11. Preprocessing and Genome Mapping
2.12. Quantifying Gene Expression and Differentially Expressed Gene Analysis
2.13. Gene Ontology and KEGG Pathway Analysis
2.14. Statistical Analysis
3. Results
3.1. Effects of XAV939 and CHIR99021 on Viability and Proliferation of PMSCs
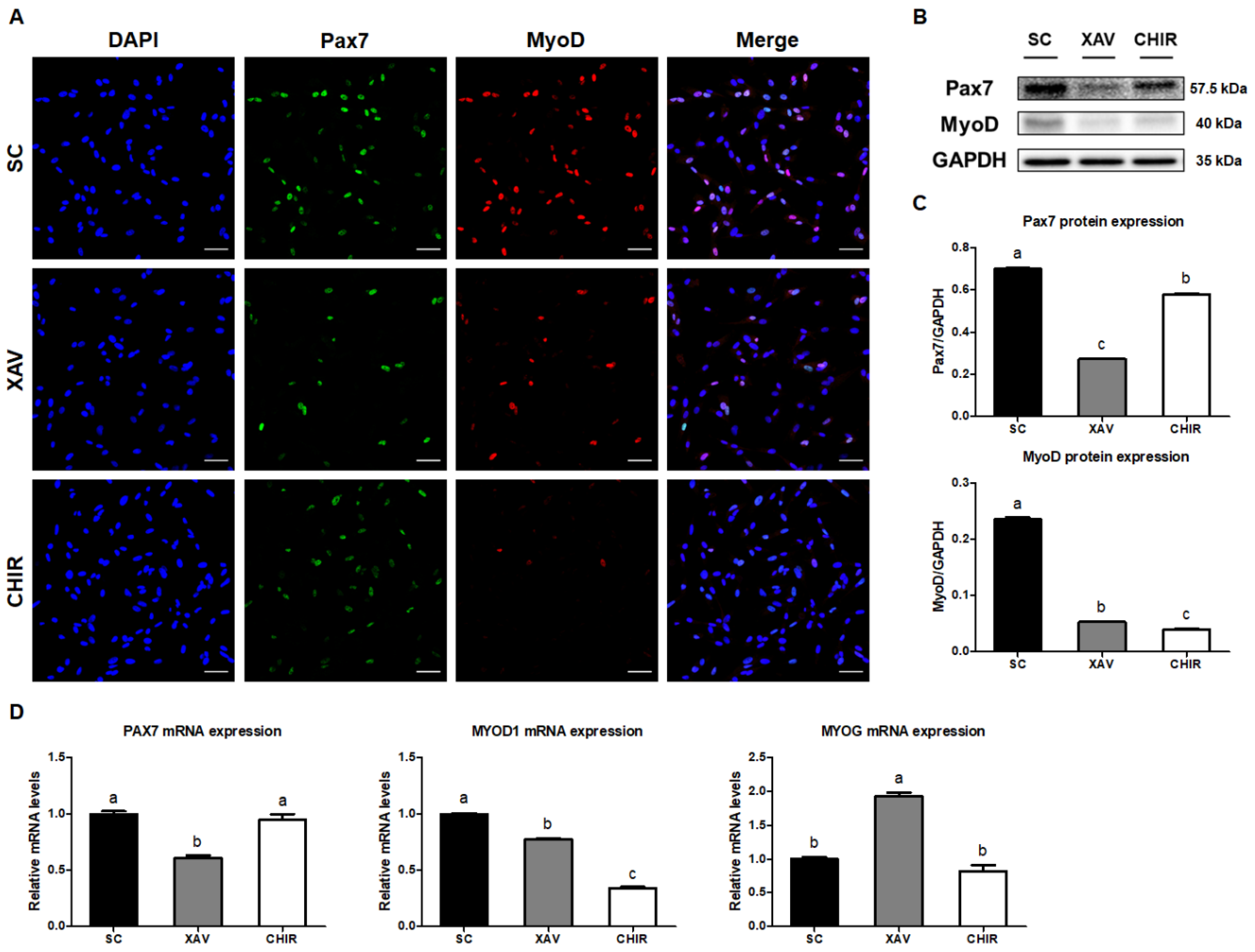
3.2. Changes of Pax7 and MyoD Protein and Gene Expression by XAV939 and CHIR99021 in PMSCs
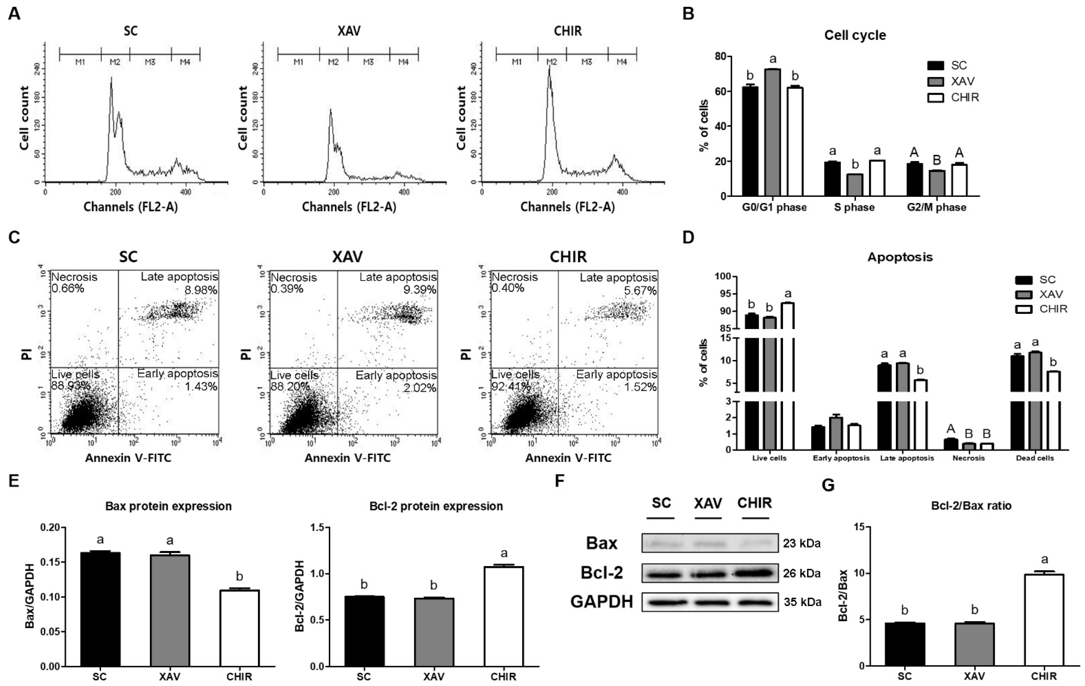
3.3. Verification of Effects of XAV939 and CHIR99021 on Cell Cycle and Apoptosis
3.4. Comparison of Gene Expression Patterns in PMSCs
3.5. Identification of Differentially Expressed Genes in XAV939 and CHIR99021 Treated PMSCs
3.6. Validation of Changes in Wnt Signaling-Related Factors in XAV939- and CHIR99021-Treated PMSCs
4. Discussion
5. Conclusions
Supplementary Materials
Author Contributions
Funding
Institutional Review Board Statement
Data Availability Statement
Conflicts of Interest
References
- Post, M.J. Cultured meat from stem cells: Challenges and prospects. Meat Sci. 2012, 92, 297–301. [Google Scholar] [CrossRef]
- Post, M.J.; Levenberg, S.; Kaplan, D.L.; Genovese, N.; Fu, J.; Bryant, C.J.; Negowetti, N.; Verzijden, K.; Moutsatsou, P. Scientific, sustainability and regulatory challenges of cultured meat. Nat. Food 2020, 1, 403–415. [Google Scholar] [CrossRef]
- Morgan, J.; Partridge, T. Skeletal muscle in health and disease. Dis. Model. Mech. 2020, 13, dmm042192. [Google Scholar] [CrossRef]
- Dumont, N.A.; Wang, Y.X.; Rudnicki, M.A. Intrinsic and extrinsic mechanisms regulating satellite cell function. Development 2015, 142, 1572–1581. [Google Scholar] [CrossRef]
- Chal, J.; Pourquié, O. Making muscle: Skeletal myogenesis in vivo and in vitro. Development 2017, 144, 2104–2122. [Google Scholar] [CrossRef] [PubMed]
- Gilbert, P.M.; Havenstrite, K.L.; Magnusson, K.E.; Sacco, A.; Leonardi, N.A.; Kraft, P.; Nguyen, N.K.; Thrun, S.; Lutolf, M.P.; Blau, H.M. Substrate elasticity regulates skeletal muscle stem cell self-renewal in culture. Science 2010, 329, 1078–1081. [Google Scholar] [CrossRef] [PubMed]
- Vitello, L.; Radu, C.; Malerba, A.; Segat, D.; Cantini, M.; Carraro, U.; Baroni, M.D. Enhancing myoblast proliferation by using myogenic factors: A promising approach for improving fiber regeneration in sport medicine and skeletal muscle diseases. Basic Appl. Myol 2004, 14, 45–51. [Google Scholar]
- Nicola, N.A.; Babon, J.J. Leukemia inhibitory factor (LIF). Cytokine Growth Factor Rev. 2015, 26, 533–544. [Google Scholar] [CrossRef] [PubMed]
- Thornton, K.; Kamange-Sollo, E.; White, M.E.; Dayton, W.R. Role of G protein–coupled receptors (GPCR), matrix metalloproteinases 2 and 9 (MMP2 and MMP9), heparin-binding epidermal growth factor–like growth factor (hbEGF), epidermal growth factor receptor (EGFR), erbB2, and insulin-like growth factor 1 receptor (IGF-1R) in trenbolone acetate–stimulated bovine satellite cell proliferation. J. Anim. Sci. 2015, 93, 4291–4301. [Google Scholar] [PubMed]
- Pawlikowski, B.; Vogler, T.O.; Gadek, K.; Olwin, B.B. Regulation of skeletal muscle stem cells by fibroblast growth factors. Dev. Dyn. 2017, 246, 359–367. [Google Scholar] [CrossRef]
- Ben-Arye, T.; Levenberg, S. Tissue engineering for clean meat production. Front. Sustain. Food Syst. 2019, 3, 46. [Google Scholar] [CrossRef]
- Zammit, P.S. All muscle satellite cells are equal, but are some more equal than others? J. Cell Sci. 2008, 121, 2975–2982. [Google Scholar] [CrossRef] [PubMed]
- Koveitypour, Z.; Panahi, F.; Vakilian, M.; Peymani, M.; Forootan, F.S.; Esfahani, M.H.N.; Ghaedi, K. Signaling pathways involved in colorectal cancer progression. Cell Biosci. 2019, 9, 97. [Google Scholar] [CrossRef]
- Ten Berge, D.; Kurek, D.; Blauwkamp, T.; Koole, W.; Maas, A.; Eroglu, E.; Siu, R.K.; Nusse, R. Embryonic stem cells require Wnt proteins to prevent differentiation to epiblast stem cells. Nat. Cell Biol. 2011, 13, 1070–1075. [Google Scholar] [CrossRef] [PubMed]
- Holland, J.D.; Klaus, A.; Garratt, A.N.; Birchmeier, W. Wnt signaling in stem and cancer stem cells. Curr. Opin. Cell Biol. 2013, 25, 254–264. [Google Scholar] [CrossRef]
- Fleming, H.E.; Janzen, V.; Celso, C.L.; Guo, J.; Leahy, K.M.; Kronenberg, H.M.; Scadden, D.T. Wnt signaling in the niche enforces hematopoietic stem cell quiescence and is necessary to preserve self-renewal in vivo. Cell Stem Cell 2008, 2, 274–283. [Google Scholar] [CrossRef]
- Kim, C.-H.; Neiswender, H.; Baik, E.J.; Xiong, W.C.; Mei, L. β-Catenin interacts with MyoD and regulates its transcription activity. Mol. Cell. Biol. 2008, 28, 2941–2951. [Google Scholar] [CrossRef] [PubMed]
- Reya, T.; Clevers, H. Wnt signalling in stem cells and cancer. Nature 2005, 434, 843–850. [Google Scholar] [CrossRef]
- Livak, K.J.; Schmittgen, T.D. Analysis of relative gene expression data using real-time quantitative PCR and the 2−ΔΔCT method. Methods 2001, 25, 402–408. [Google Scholar] [CrossRef]
- Jiang, H.; Lei, R.; Ding, S.-W.; Zhu, S. Skewer: A fast and accurate adapter trimmer for next-generation sequencing paired-end reads. BMC Bioinform. 2014, 15, 182. [Google Scholar] [CrossRef]
- Dobin, A.; Davis, C.A.; Schlesinger, F.; Drenkow, J.; Zaleski, C.; Jha, S.; Batut, P.; Chaisson, M.; Gingeras, T.R. STAR: Ultrafast universal RNA-seq aligner. Bioinformatics 2013, 29, 15–21. [Google Scholar] [CrossRef] [PubMed]
- Trapnell, C.; Williams, B.A.; Pertea, G.; Mortazavi, A.; Kwan, G.; Van Baren, M.J.; Salzberg, S.L.; Wold, B.J.; Pachter, L. Transcript assembly and quantification by RNA-Seq reveals unannotated transcripts and isoform switching during cell differentiation. Nat. Biotechnol. 2010, 28, 511–515. [Google Scholar] [CrossRef] [PubMed]
- Trapnell, C.; Hendrickson, D.G.; Sauvageau, M.; Goff, L.; Rinn, J.L.; Pachter, L. Differential analysis of gene regulation at transcript resolution with RNA-seq. Nat. Biotechnol. 2013, 31, 46–53. [Google Scholar] [CrossRef] [PubMed]
- Reimand, J.; Arak, T.; Adler, P.; Kolberg, L.; Reisberg, S.; Peterson, H.; Vilo, J. g: Profiler—A web server for functional interpretation of gene lists (2016 update). Nucleic Acids Res. 2016, 44, W83–W89. [Google Scholar] [CrossRef] [PubMed]
- Luo, W.; Brouwer, C. Pathview: An R/Bioconductor package for pathway-based data integration and visualization. Bioinformatics 2013, 29, 1830–1831. [Google Scholar] [CrossRef]
- Murphy, M.M.; Keefe, A.C.; Lawson, J.A.; Flygare, S.D.; Yandell, M.; Kardon, G. Transiently active Wnt/β-catenin signaling is not required but must be silenced for stem cell function during muscle regeneration. Stem Cell Rep. 2014, 3, 475–488. [Google Scholar] [CrossRef] [PubMed]
- Huang, S.-M.A.; Mishina, Y.M.; Liu, S.; Cheung, A.; Stegmeier, F.; Michaud, G.A.; Charlat, O.; Wiellette, E.; Zhang, Y.; Wiessner, S. Tankyrase inhibition stabilizes axin and antagonizes Wnt signalling. Nature 2009, 461, 614–620. [Google Scholar] [CrossRef]
- Li, X.-G.; Wang, Z.; Chen, R.-Q.; Fu, H.-L.; Gao, C.-Q.; Yan, H.-C.; Xing, G.-X.; Wang, X.-Q. LGR5 and BMI1 increase pig intestinal epithelial cell proliferation by stimulating WNT/β-catenin signaling. Int. J. Mol. Sci. 2018, 19, 1036. [Google Scholar] [CrossRef] [PubMed]
- Chen, L.; Zhuang, J.; Singh, S.; Wang, K.; Xiong, M.; Xu, D.; Chen, W.; Pang, J.; Xu, Y.; Li, X. XAV939 inhibits intima formation by decreasing vascular smooth muscle cell proliferation and migration through blocking Wnt signaling. J. Cardiovasc. Pharmacol. 2016, 68, 414–424. [Google Scholar] [CrossRef] [PubMed]
- Ye, S.; Tan, L.; Yang, R.; Fang, B.; Qu, S.; Schulze, E.N.; Song, H.; Ying, Q.; Li, P. Pleiotropy of glycogen synthase kinase-3 inhibition by CHIR99021 promotes self-renewal of embryonic stem cells from refractory mouse strains. PLoS ONE 2012, 7, e35892. [Google Scholar] [CrossRef]
- Pachenari, N.; Kiani, S.; Javan, M. Inhibition of glycogen synthase kinase 3 increased subventricular zone stem cells proliferation. Biomed. Pharmacother. 2017, 93, 1074–1082. [Google Scholar] [CrossRef]
- Wang, S.; Ye, L.; Li, M.; Liu, J.; Jiang, C.; Hong, H.; Zhu, H.; Sun, Y. GSK-3β inhibitor CHIR-99021 promotes proliferation through upregulating β-catenin in neonatal atrial human cardiomyocytes. J. Cardiovasc. Pharmacol. 2016, 68, 425–432. [Google Scholar] [CrossRef] [PubMed]
- Yoda, K.; Ohnuki, Y.; Kurosawa, H. Optimization of the treatment conditions with glycogen synthase kinase-3 inhibitor towards enhancing the proliferation of human induced pluripotent stem cells while maintaining an undifferentiated state under feeder-free conditions. J. Biosci. Bioeng. 2019, 127, 381–387. [Google Scholar] [CrossRef] [PubMed]
- Le Grand, F.; Rudnicki, M.A. Skeletal muscle satellite cells and adult myogenesis. Curr. Opin. Cell Biol. 2007, 19, 628–633. [Google Scholar] [CrossRef] [PubMed]
- Almeida, C.F.; Fernandes, S.A.; Ribeiro Junior, A.F.; Keith Okamoto, O.; Vainzof, M. Muscle satellite cells: Exploring the basic biology to rule them. Stem Cells Int. 2016, 2016, 1078686. [Google Scholar] [CrossRef] [PubMed]
- Zammit, P.S.; Relaix, F.; Nagata, Y.; Ruiz, A.P.; Collins, C.A.; Partridge, T.A.; Beauchamp, J.R. Pax7 and myogenic progression in skeletal muscle satellite cells. J. Cell Sci. 2006, 119, 1824–1832. [Google Scholar] [CrossRef]
- Perez-Ruiz, A.; Ono, Y.; Gnocchi, V.F.; Zammit, P.S. β-catenin promotes self-renewal of skeletal-muscle satellite cells. J. Cell Sci. 2008, 121, 1373–1382. [Google Scholar] [CrossRef] [PubMed]
- Genovese, N.J.; Domeier, T.L.; Telugu, B.P.V.; Roberts, R.M. Enhanced development of skeletal myotubes from porcine induced pluripotent stem cells. Sci. Rep. 2017, 7, 41833. [Google Scholar] [CrossRef] [PubMed]
- Li, Y.; Wu, S.; Li, X.; Guo, S.; Cai, Z.; Yin, Z.; Zhang, Y.; Liu, Z. Wnt signaling associated small molecules improve the viability of pPSCs in a PI3K/Akt pathway dependent way. J. Cell. Physiol. 2020, 235, 5811–5822. [Google Scholar] [CrossRef] [PubMed]
- Wu, W.K.; Wang, X.J.; Cheng, A.S.; Luo, M.X.; Ng, S.S.; To, K.F.; Chan, F.K.; Cho, C.H.; Sung, J.J.; Yu, J. Dysregulation and crosstalk of cellular signaling pathways in colon carcinogenesis. Crit. Rev. Oncol./Hematol. 2013, 86, 251–277. [Google Scholar] [CrossRef] [PubMed]
- Asakura, A.; Hirai, H.; Kablar, B.; Morita, S.; Ishibashi, J.; Piras, B.A.; Christ, A.J.; Verma, M.; Vineretsky, K.A.; Rudnicki, M.A. Increased survival of muscle stem cells lacking the MyoD gene after transplantation into regenerating skeletal muscle. Proc. Natl. Acad. Sci. USA 2007, 104, 16552–16557. [Google Scholar] [CrossRef] [PubMed]
- Wu, Y.; Ai, Z.; Yao, K.; Cao, L.; Du, J.; Shi, X.; Guo, Z.; Zhang, Y. CHIR99021 promotes self-renewal of mouse embryonic stem cells by modulation of protein-encoding gene and long intergenic non-coding RNA expression. Exp. Cell Res. 2013, 319, 2684–2699. [Google Scholar] [CrossRef] [PubMed]
- Bertrand, F.E.; Angus, C.W.; Partis, W.J.; Sigounas, G. Developmental pathways in colon cancer: Crosstalk between WNT, BMP, Hedgehog and Notch. Cell Cycle 2012, 11, 4344–4351. [Google Scholar] [CrossRef]
- Previs, R.A.; Coleman, R.L.; Harris, A.L.; Sood, A.K. Molecular pathways: Translational and therapeutic implications of the Notch signaling pathway in cancer. Clin. Cancer Res. 2015, 21, 955–961. [Google Scholar] [CrossRef]
- Ramana, K.V.; Tammali, R.; Srivastava, S.K. Inhibition of Aldose Reductase Prevents Growth Factor–Induced G1-S Phase Transition through the AKT/Phosphoinositide 3-Kinase/E2F-1 Pathway in Human Colon Cancer Cells. Mol. Cancer Ther. 2010, 9, 813–824. [Google Scholar] [CrossRef] [PubMed]
- Hristova, N.R.; Tagscherer, K.E.; Fassl, A.; Kopitz, J.; Roth, W. Notch1-dependent regulation of p27 determines cell fate in colorectal cancer. Int. J. Oncol. 2013, 43, 1967–1975. [Google Scholar] [CrossRef] [PubMed]
- Li, C.; Zhang, S.; Lu, Y.; Zhang, Y.; Wang, E.; Cui, Z. The roles of Notch3 on the cell proliferation and apoptosis induced by CHIR99021 in NSCLC cell lines: A functional link between Wnt and Notch signaling pathways. PLoS ONE 2013, 8, e84659. [Google Scholar] [CrossRef]
- Rajendran, D.T.; Subramaniyan, B.; Ganeshan, M. Role of Notch signaling in colorectal cancer. In Role of Transcription Factors in Gastrointestinal Malignancies; Springer: Berlin/Heidelberg, Germany, 2017; pp. 307–314. [Google Scholar]
- Liu, P.; Cheng, H.; Roberts, T.M.; Zhao, J.J. Targeting the phosphoinositide 3-kinase pathway in cancer. Nat. Rev. Drug Discov. 2009, 8, 627–644. [Google Scholar] [CrossRef] [PubMed]
- Świderska, E.; Strycharz, J.; Wróblewski, A.; Szemraj, J.; Drzewoski, J.; Śliwińska, A. Role of PI3K/AKT pathway in insulin-mediated glucose uptake. In Blood Glucose Levels; IntechOpen: London, UK, 2018. [Google Scholar]
- Temiz, T.K.; Altun, A.; Turgut, N.; BALCI, E. Investigation of the effects of drugs effective on PI3K-AKT signaling pathway in colorectal cancer alone and in combination. Cumhur. Tıp Derg. 2014, 36, 167–177. [Google Scholar]
- Su, Y.; Li, X.; Ma, J.; Zhao, J.; Liu, S.; Wang, G.; Edwards, H.; Taub, J.W.; Lin, H.; Ge, Y. Targeting PI3K, mTOR, ERK, and Bcl-2 signaling network shows superior antileukemic activity against AML ex vivo. Biochem. Pharmacol. 2018, 148, 13–26. [Google Scholar] [CrossRef] [PubMed]
- Oh, J.; Kim, Y.; Che, L.; Kim, J.B.; Chang, G.E.; Cheong, E.; Kang, S.-G.; Ha, Y. Regulation of cAMP and GSK3 signaling pathways contributes to the neuronal conversion of glioma. PLoS ONE 2017, 12, e0178881. [Google Scholar] [CrossRef]
- Perry, J.M.; He, X.C.; Sugimura, R.; Grindley, J.C.; Haug, J.S.; Ding, S.; Li, L. Cooperation between both Wnt/β-catenin and PTEN/PI3K/Akt signaling promotes primitive hematopoietic stem cell self-renewal and expansion. Genes Dev. 2011, 25, 1928–1942. [Google Scholar] [CrossRef]
- Sato, N.; Meijer, L.; Skaltsounis, L.; Greengard, P.; Brivanlou, A.H. Maintenance of pluripotency in human and mouse embryonic stem cells through activation of Wnt signaling by a pharmacological GSK-3-specific inhibitor. Nat. Med. 2004, 10, 55–63. [Google Scholar] [CrossRef]
- Cai, L.; Ye, Z.; Zhou, B.Y.; Mali, P.; Zhou, C.; Cheng, L. Promoting human embryonic stem cell renewal or differentiation by modulating Wnt signal and culture conditions. Cell Res. 2007, 17, 62–72. [Google Scholar] [CrossRef] [PubMed]
- Dravid, G.; Ye, Z.; Hammond, H.; Chen, G.; Pyle, A.; Donovan, P.; Yu, X.; Cheng, L. Defining the role of Wnt/β-catenin signaling in the survival, proliferation, and self-renewal of human embryonic stem cells. Stem Cells 2005, 23, 1489–1501. [Google Scholar] [CrossRef] [PubMed]
- Davidson, K.C.; Adams, A.M.; Goodson, J.M.; McDonald, C.E.; Potter, J.C.; Berndt, J.D.; Biechele, T.L.; Taylor, R.J.; Moon, R.T. Wnt/β-catenin signaling promotes differentiation, not self-renewal, of human embryonic stem cells and is repressed by Oct4. Proc. Natl. Acad. Sci. USA 2012, 109, 4485–4490. [Google Scholar] [CrossRef] [PubMed]
- Kim, H.; Wu, J.; Ye, S.; Tai, C.-I.; Zhou, X.; Yan, H.; Li, P.; Pera, M.; Ying, Q.-L. Modulation of β-catenin function maintains mouse epiblast stem cell and human embryonic stem cell self-renewal. Nat. Commun. 2013, 4, 2403. [Google Scholar] [CrossRef]
- Ying, Q.-L.; Wray, J.; Nichols, J.; Batlle-Morera, L.; Doble, B.; Woodgett, J.; Cohen, P.; Smith, A. The ground state of embryonic stem cell self-renewal. Nature 2008, 453, 519–523. [Google Scholar] [CrossRef]
- Wray, J.; Kalkan, T.; Gomez-Lopez, S.; Eckardt, D.; Cook, A.; Kemler, R.; Smith, A. Inhibition of glycogen synthase kinase-3 alleviates Tcf3 repression of the pluripotency network and increases embryonic stem cell resistance to differentiation. Nat. Cell Biol. 2011, 13, 838–845. [Google Scholar] [CrossRef]







| Gene Name | Primer Sequences | Accession Number | Length (bp) |
|---|---|---|---|
| GAPDH | F: 5′-ACCCAGAAGACTGTGGATGG-3′ | NM_001206359.1 | 79 |
| R: 5′-AAGCAGGGATGATGTTCTGG-3′ | |||
| PAX7 | F: 5′-TCCAGCTACTCCGACAGCTT-3′ | XM_021095458.1 | 100 |
| R: 5′-TGCTCAGAATGCTCATCACC-3′ | |||
| MYOD1 | F: 5′-GTGCAAACGCAAGACCACTA-3′ | NM_001002824.1 | 128 |
| R: 5′-GCTGATTCGGGTTGCTAGAC-3′ | |||
| MYOG | F: 5′-CCACTTCTATGACGGGGAAA-3′ | NM_001012406.1 | 203 |
| R: 5′-GGTCCACAGACACGGACTTC-3′ | |||
| GSK3B | F: 5′-TCCTAGGGACACCAACAAGG-3′ | NM_001128443.1 | 190 |
| R: 5′-CAAGCTTCCAGTGGTGTCAA-3′ | |||
| CTNNB1 | F: 5′-CATCATGCGTTCTCCTCAGA-3′ | NM_214367.1 | 188 |
| R: 5′-AATCCACTGGTGAACCAAGC-3′ | |||
| TNKS | F: 5′-AGAGGCCTTACCCACCTGTT-3′ | XM_003133396.5 | 144 |
| R: 5′-CCTCCTACTGCCAGTTCTGC-3′ | |||
| AXIN1 | F: 5′-CTTCTGCTCTGGGAAAGGTG-3′ | XM_021086926.1 | 171 |
| R: 5′-TTTATCCCGTCCTGATCGTC-3′ |
Publisher’s Note: MDPI stays neutral with regard to jurisdictional claims in published maps and institutional affiliations. |
© 2022 by the authors. Licensee MDPI, Basel, Switzerland. This article is an open access article distributed under the terms and conditions of the Creative Commons Attribution (CC BY) license (https://creativecommons.org/licenses/by/4.0/).
Share and Cite
Park, J.; Choi, H.; Shim, K. Inhibition of GSK3β Promotes Proliferation and Suppresses Apoptosis of Porcine Muscle Satellite Cells. Animals 2022, 12, 3328. https://doi.org/10.3390/ani12233328
Park J, Choi H, Shim K. Inhibition of GSK3β Promotes Proliferation and Suppresses Apoptosis of Porcine Muscle Satellite Cells. Animals. 2022; 12(23):3328. https://doi.org/10.3390/ani12233328
Chicago/Turabian StylePark, Jinryong, Hyunwoo Choi, and Kwanseob Shim. 2022. "Inhibition of GSK3β Promotes Proliferation and Suppresses Apoptosis of Porcine Muscle Satellite Cells" Animals 12, no. 23: 3328. https://doi.org/10.3390/ani12233328
APA StylePark, J., Choi, H., & Shim, K. (2022). Inhibition of GSK3β Promotes Proliferation and Suppresses Apoptosis of Porcine Muscle Satellite Cells. Animals, 12(23), 3328. https://doi.org/10.3390/ani12233328

