Glaucoma through Animal’s Eyes: Insights from the Evolution of Intraocular Pressure in Mammals and Birds
Abstract
Simple Summary
Abstract
1. Introduction
2. Materials and Methods
2.1. Comparative IOP Dataset
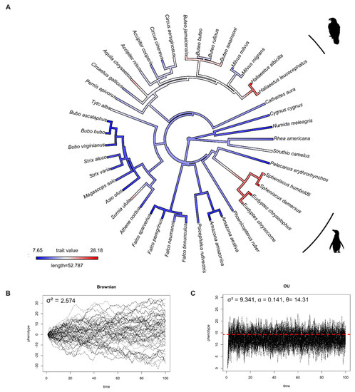
2.2. Phylogenetic Tree Preparation
2.3. Studying the Evolution of IOP
2.4. Studying Life History Correlates of IOP
3. Results
3.1. Evolution of IOP
3.2. Life History Correlates of IOP
4. Discussion and Conclusions
Supplementary Materials
Author Contributions
Funding
Institutional Review Board Statement
Informed Consent Statement
Data Availability Statement
Acknowledgments
Conflicts of Interest
References
- Quigley, H.A. The number of people with glaucoma worldwide in 2010 and 2020. Br. J. Ophthalmol. 2006, 90, 262–267. [Google Scholar] [CrossRef] [PubMed]
- Parihar, J.K.S. Glaucoma: The ‘Black hole’of irreversible blindness. Med. J. Armed. Forces India 2016, 72, 3–4. [Google Scholar] [CrossRef] [PubMed]
- Brooks, D.E. Glaucoma in the Dog and Cat. Vet. Clin. N. Am. Small Anim. Pract. 1990, 20, 775–797. [Google Scholar] [CrossRef]
- Gelatt, K.N. Ophthalmic Disease in Cattle. Anim. Eye Res. 2006, 12, 1–14. [Google Scholar] [CrossRef]
- Weinreb, R.N.; Lindsey, J.D. The Importance of Models in Glaucoma Research. J. Glaucoma 2005, 14, 302–304. [Google Scholar] [CrossRef] [PubMed]
- Bouhenni, R.; Dunmire, J.; Sewell, A.; Edward, D.P. Animal Models of Glaucoma. J. Biomed. Biotechnol. 2012, 2012, 1–11. [Google Scholar] [CrossRef]
- Natterson-Horowitz, B.; Bowers, K. Zoobiquity: What Animals Can Teach Us about Health and the Science of Healing; Vintage: New York, NY, USA, 2013; p. 416. [Google Scholar]
- Butt, N.H.; Ayub, M.H.; Ali, M.H. Challenges in the management of glaucoma in developing countries. Taiwan J. Ophthalmol. 2016, 6, 119–122. [Google Scholar] [CrossRef]
- Ollivier, F.J.; Plummer, C.E.; Barrie, K.P. Ophthalmic examination and diagnostics, part 1: The eye examination and diagnostic procedures. In Veterinary Ophthalmology, 4th ed.; Gelatt, K., Ed.; Blackwell Publishing: Ames, IA, USA, 2007; pp. 438–476. [Google Scholar]
- He, Z.; Vingrys, A.J.; Armitage, J.A.; Bui, B.V. The role of blood pressure in glaucoma. Clin. Exp. Optom. 2011, 94, 133–149. [Google Scholar] [CrossRef]
- Colton, T.; Ederer, F. The distribution of intraocular pressures in the general population. Surv. Ophthalmol. 1980, 25, 123–129. [Google Scholar] [CrossRef]
- Al Owaifeer, A.M.; Al Taisan, A.A. The Role of Diet in Glaucoma: A Review of the Current Evidence. Ophthalmol. Ther. 2018, 7, 19–31. [Google Scholar] [CrossRef]
- Badeer, H.S. Does gravitational pressure of blood hinder flow to the brain of the giraffe? Comp. Biochem. Physiol. Part A Physiol. 1986, 83, 207–211. [Google Scholar] [CrossRef]
- Schulte, K.; Kunter, U.; Moeller, M.J. The evolution of blood pressure and the rise of mankind. Nephrol. Dial. Transplant. 2015, 30, 713–723. [Google Scholar] [CrossRef]
- Cooper, L.N.; Ball, H.C.; Vinyard, C.J.; Safadi, F.F.; George, J.C.; Thewissen, J.G.M. Linking gene expression and phenotypic changes in the developmental and evolutionary origins of osteosclerosis in the ribs of bowhead whales (Balaena mysticetus). J. Exp. Zool. Part B Mol. Dev. Evol. 2020, 334, 339–349. [Google Scholar] [CrossRef] [PubMed]
- Lijinsky, W. Life-span and cancer: The induction time of tumors in diverse animal species treated with nitrosodiethylamine. Carcinogenesis 1993, 14, 2373–2375. [Google Scholar] [CrossRef] [PubMed]
- Zhu, M.M.; Lai, J.S.M.; Choy, B.N.K.; Shum, J.W.H.; Lo, A.C.Y.; Ng, A.L.K.; Chan, J.C.H.; So, K.F. Physical exercise and glaucoma: A review on the roles of physical exercise on intraocular pressure control, ocular blood flow regulation, neuroprotection and glaucoma-related mental health. Acta Ophthalmol. 2018, 96, e676–e691. [Google Scholar] [CrossRef]
- Delong, R.L.; Stewart, B.S. Diving patterns of Northern elephant seal bulls. Mar. Mammal Sci. 1991, 7, 369–384. [Google Scholar] [CrossRef]
- Nakamura, M.; Matsushiro, M.; Tsunokawa, M.; Maehara, S.; Kooriyama, T. Survey of ophthalmic disorders among captive pinnipeds in Japan. J. Vet. Med. Sci. 2021, 83, 1075–1080. [Google Scholar] [CrossRef]
- Laybourne, R.C. Collision between a vulture and an aircraft at an altitude of 37,000 feet. Wilson Bull. 1974, 86, 461–462. [Google Scholar]
- Zouache, M.A.; Eames, I.; Samsudin, A. Allometry and Scaling of the Intraocular Pressure and Aqueous Humour Flow Rate in Vertebrate Eyes. PLoS ONE 2016, 11, e0151490. [Google Scholar] [CrossRef]
- Negro, J.J.; Doña, J.; Blázquez, M.C.; Rodríguez, A.; Herbert-Read, J.E.; Brooke, M.D.L. Contrasting stripes are a widespread feature of group living in birds, mammals and fishes. Proc. R. Soc. B Biol. Sci. 2020, 287, 1–10. [Google Scholar] [CrossRef]
- Upham, N.S.; Esselstyn, J.A.; Jetz, W. Inferring the mammal tree: Species-level sets of phylogenies for questions in ecology, evolution, and conservation. PLoS Biol. 2019, 17, e3000494. [Google Scholar] [CrossRef] [PubMed]
- Schliep, K.P. phangorn: Phylogenetic analysis in R. Bioinformatics 2011, 27, 592–593. [Google Scholar] [CrossRef] [PubMed]
- Freckleton, R.P.; Harvey, P.H. Detecting Non-Brownian Trait Evolution in Adaptive Radiations. PLoS Biol. 2006, 4, e373. [Google Scholar] [CrossRef] [PubMed]
- Harmon, L.J.; Losos, J.B.; Jonathan Davies, T.; Gillespie, R.G.; Gittleman, J.L.; Bryan Jennings, W.; Kozak, K.H.; McPeek, M.A.; Moreno-Roark, F.; Near, T.J.; et al. Early bursts of body size and shape evolution are rare in comparative data. Evolution 2010, 2385–2396. [Google Scholar] [CrossRef] [PubMed]
- Felsenstein, J. Phylogenies and quantitative characters. Annu. Rev. Ecol. Syst. 1988, 19, 445–471. [Google Scholar] [CrossRef]
- Hansen, T.F. Stabilizing selection and the comparative analysis of adaptation. Evolution 1997, 51, 1341–1351. [Google Scholar] [CrossRef]
- Revell, L.J. phytools: An R package for phylogenetic comparative biology (and other things). Methods Ecol. Evol. 2012, 3, 217–223. [Google Scholar] [CrossRef]
- Cohen, E.; Kramer, M.; Shochat, T.; Goldberg, E.; Garty, M.; Krause, I. Relationship Between Body Mass Index and Intraocular Pressure in Men and Women: A Population-based Study. J. Glaucoma 2016, 25, e509–e513. [Google Scholar] [CrossRef]
- Jeoung, S.M.; Kim, S.G.; Kwon, J.D. The Changes of Intraocular Pressure, Optic Nerve and Visual Field in SCUBA Diving. J. Korean Ophthalmol. Soc. 2010, 51, 1598–1605. [Google Scholar] [CrossRef][Green Version]
- Berdahl, J. Intracranial Pressure in Glaucoma. Rev. Optom. 2018, 155, 9–11. [Google Scholar] [CrossRef]
- Deokule, S.; Weinreb, R.N. Relationships among systemic blood pressure, intraocular pressure, and open-angle glaucoma. Can. J. Ophthalmol. 2008, 43, 302–307. [Google Scholar] [CrossRef] [PubMed]
- Leeman, M.; Kestelyn, P. Glaucoma and Blood Pressure. Hypertension 2019, 73, 944–950. [Google Scholar] [CrossRef] [PubMed]
- Buford, T.W. Hypertension and aging. Ageing Res. Rev. 2016, 26, 96–111. [Google Scholar] [CrossRef] [PubMed]
- Jabbehdari, S.; Chen, J.L.; Vajaranant, T.S. Effect of dietary modification and antioxidant supplementation on intraocular pressure and open-angle glaucoma. Eur. J. Ophthalmol. 2021, 31, 1588–1605. [Google Scholar] [CrossRef]
- Felsenstein, J. Phylogenies and the comparative method. Am. Nat. 1985, 125, 1–15. [Google Scholar] [CrossRef]
- Revell, L.J.; Harmon, L.J.; Collar, D.C. Phylogenetic Signal, Evolutionary Process, and Rate. Syst. Biol. 2008, 57, 591–601. [Google Scholar] [CrossRef]
- Jasien, J.V.; Girkin, C.A.; Downs, J.C. Effect of anesthesia on intraocular pressure measured with continuous wireless telemetry in nonhuman primates. Investig. Ophthalmol. Vis. Sci 2019, 60, 3830–3834. [Google Scholar] [CrossRef]
- Seltman, W. Ocular Hypertension. Available online: https://www.webmd.com/eye-health/occular-hypertension (accessed on 15 June 2022).
- Aref, A.A. Hypotony Maculopathy. Available online: https://eyewiki.aao.org/Hypotony_Maculopathy (accessed on 24 July 2022).
- Animal Eye Care. Measuring the IOP—Intraocular Pressure. Available online: https://www.animaleyecare.com.au/vet-info/glaucoma/189-measuring-the-iop-intraocular-pressure (accessed on 15 June 2022).
- Goldbogen, J.A.; Cade, D.E.; Calambokidis, J.; Czapanskiy, M.F.; Fahlbusch, J.; Friedlaender, A.S.; Gough, W.T.; Kahane-Rapport, S.R.; Savoca, M.S.; Ponganis, K.V.; et al. Extreme bradycardia and tachycardia in the world’s largest animal. Proc. Natl. Acad. Sci. USA 2019, 116, 25329–25332. [Google Scholar] [CrossRef]
- Ponganis, P.J. A Physio-Logging Journey: Heart Rates of the Emperor Penguin and Blue Whale. Front. Physiol. 2021, 12, 721381. [Google Scholar] [CrossRef]
- Kwon, T.H.; Ghaboussi, J.; Pecknold, D.A.; Hashash, Y.M.A. Effect of cornea material stiffness on measured intraocular pressure. J. Biomech. 2008, 41, 1707–1713. [Google Scholar] [CrossRef]
- Francis, B.A.; Varma, R.; Chopra, V.; Lai, M.Y.; Shtir, C.; Azen, S.P.; Los Angeles Latino Eye Study Group. Intraocular pressure, central corneal thickness, and prevalence of open-angle glaucoma: The Los Angeles Latino Eye Study. Am. J. Ophthalmol. 2008, 146, 741–746. [Google Scholar] [CrossRef] [PubMed]
- Green, S.; Dietrich, M.R.; Leonelli, S.; Ankeny, R.A. ‘Extreme’ organisms and the problem of generalization: Interpreting the Krogh principle. Hist Philos Life Sci. 2018, 40, 1–22. [Google Scholar] [CrossRef] [PubMed]


| Model | Test Statistic | AIC | AICc |
|---|---|---|---|
| Mammals | |||
| Brownian | K = 0.1856 p = 0.001 Sigma squared = 2.4279 Theta = 17.85 | 426.713 | 426.914 |
| Early-Burst | Alpha = <0.001 Sigma squared = 2.4282 Theta = 17.58 | 428.714 | 429.121 |
| Ornstein–Uhlenbeck | Alpha = 0.0425 Sigma squared = 4.4332 Theta = 17.67 | 407.164 * | 407.571 * |
| Birds | |||
| Brownian | K = 0.1554 p = 0.243 Sigma squared = 2.5747 Theta = 13.22 | 312.054 | 312.354 |
| Early-Burst | Alpha = <0.001 Sigma squared = 2.5750 Theta = 13.22 | 314.050 | 314.670 |
| Ornstein–Uhlenbeck | Alpha = 0.1408 Sigma squared = 9.3411 Theta = 14.31 | 276.187 * | 276.802 * |
| Variables | N | Non-Phylogenetic GLS Model | Phylogenetic Models | ||||
|---|---|---|---|---|---|---|---|
| Estimate | p-Value | Estimate | p-Value | Model | α (O-U)/λ (Pagel) | ||
| log10(average body mass) | 63 | 1.223 | 0.000 * | 1.229 | 0.001 * | O-U | 0.061 |
| Type of tonometer | 45 | −2.019 | 0.433 | −3.765 | 0.219 | O-U | 0.052 |
| Sedation | 50 | 3.880 | 0.076 | 2.844 | 0.129 | O-U | 0.041 |
| PGLS + log10(average body mass) | |||||||
| Habitat (Aquatic) | 63 | −7.771 | 0.001 * | −5.921 | 0.074 | O-U | 0.071 |
| Diet (Herbivore) | 63 | −6.584 | 0.001 * | −3.885 | 0.139 | O-U | 0.071 |
| Diet (Omnivore) | 63 | −4.879 | 0.052 * | −1.918 | 0.499 | O-U | |
| Average blood pressure (systolic) | 30 | 0.009 | 0.857 | 0.013 | 0.784 | Pagel | 0.498 |
| log10(Maximum longevity) | 48 | 1.053 | 0.614 | −0.077 | 0.972 | O-U | 0.066 |
| Maximum diving depth | 9 | 0.002 | 0.792 | 0.002 | 0.792 | O-U | 3.975 |
| Variables | N | Non-Phylogenetic GLS Model | Phylogenetic Models | ||||
|---|---|---|---|---|---|---|---|
| Estimate | p-Value | Estimate | p-Value | Model | α (O-U)/λ (Pagel) | ||
| Type of tonometer | 34 | −2.340 | 0.529 | 0.347 | 0.891 | Pegal | 0.788 |
| log10(average body mass) + habitat + diet | 43 | Pagel | 0.705 | ||||
| Intercept | 14.195 | 0.000 * | 13.219 | 0.000 * | |||
| log10(average body mass) | 0.141 | 0.668 | 0.115 | 0.678 | |||
| Habitat (Aquatic) | 10.207 | 0.000 * | 11.777 | 0.011 * | |||
| Diet (Herbivore) | −2.231 | 0.461 | −0.959 | 0.806 | |||
| Diet (Omnivore) | −3.580 | 0.240 | −2.270 | 0.537 | |||
| log10(Maximum longevity) | 40 | −0.383 | 0.857 | 0.640 | 0.708 | Pagel | 0.705 |
| Maximum diving depth | 4 | −0.020 | 0.743 | −0.020 | 0.743 | O-U | 3.958 |
Publisher’s Note: MDPI stays neutral with regard to jurisdictional claims in published maps and institutional affiliations. |
© 2022 by the authors. Licensee MDPI, Basel, Switzerland. This article is an open access article distributed under the terms and conditions of the Creative Commons Attribution (CC BY) license (https://creativecommons.org/licenses/by/4.0/).
Share and Cite
Hongjamrassilp, W.; Zhang, R.; Natterson-Horowitz, B.; Blumstein, D.T. Glaucoma through Animal’s Eyes: Insights from the Evolution of Intraocular Pressure in Mammals and Birds. Animals 2022, 12, 2027. https://doi.org/10.3390/ani12162027
Hongjamrassilp W, Zhang R, Natterson-Horowitz B, Blumstein DT. Glaucoma through Animal’s Eyes: Insights from the Evolution of Intraocular Pressure in Mammals and Birds. Animals. 2022; 12(16):2027. https://doi.org/10.3390/ani12162027
Chicago/Turabian StyleHongjamrassilp, Watcharapong, Roger Zhang, B. Natterson-Horowitz, and Daniel T. Blumstein. 2022. "Glaucoma through Animal’s Eyes: Insights from the Evolution of Intraocular Pressure in Mammals and Birds" Animals 12, no. 16: 2027. https://doi.org/10.3390/ani12162027
APA StyleHongjamrassilp, W., Zhang, R., Natterson-Horowitz, B., & Blumstein, D. T. (2022). Glaucoma through Animal’s Eyes: Insights from the Evolution of Intraocular Pressure in Mammals and Birds. Animals, 12(16), 2027. https://doi.org/10.3390/ani12162027

