MiR-22-3p Inhibits Proliferation and Promotes Differentiation of Skeletal Muscle Cells by Targeting IGFBP3 in Hu Sheep
Abstract
:Simple Summary
Abstract
1. Introduction
2. Material and Methods
2.1. Ethics Statement
2.2. Cell Culture
2.3. Plasmid Construction and Cell Transfection
2.4. RNA Preparation and qPCR
2.5. CCK-8 Cell Counting Kit Assay
2.6. Cell Cycle Kit Assay
2.7. 5-Ethynyl-2′-Deoxyuridine (EdU) Assay
2.8. Immunofluorescence Staining
2.9. Dual-Luciferase Reporter System Assay
2.10. Statistical Analysis
3. Results
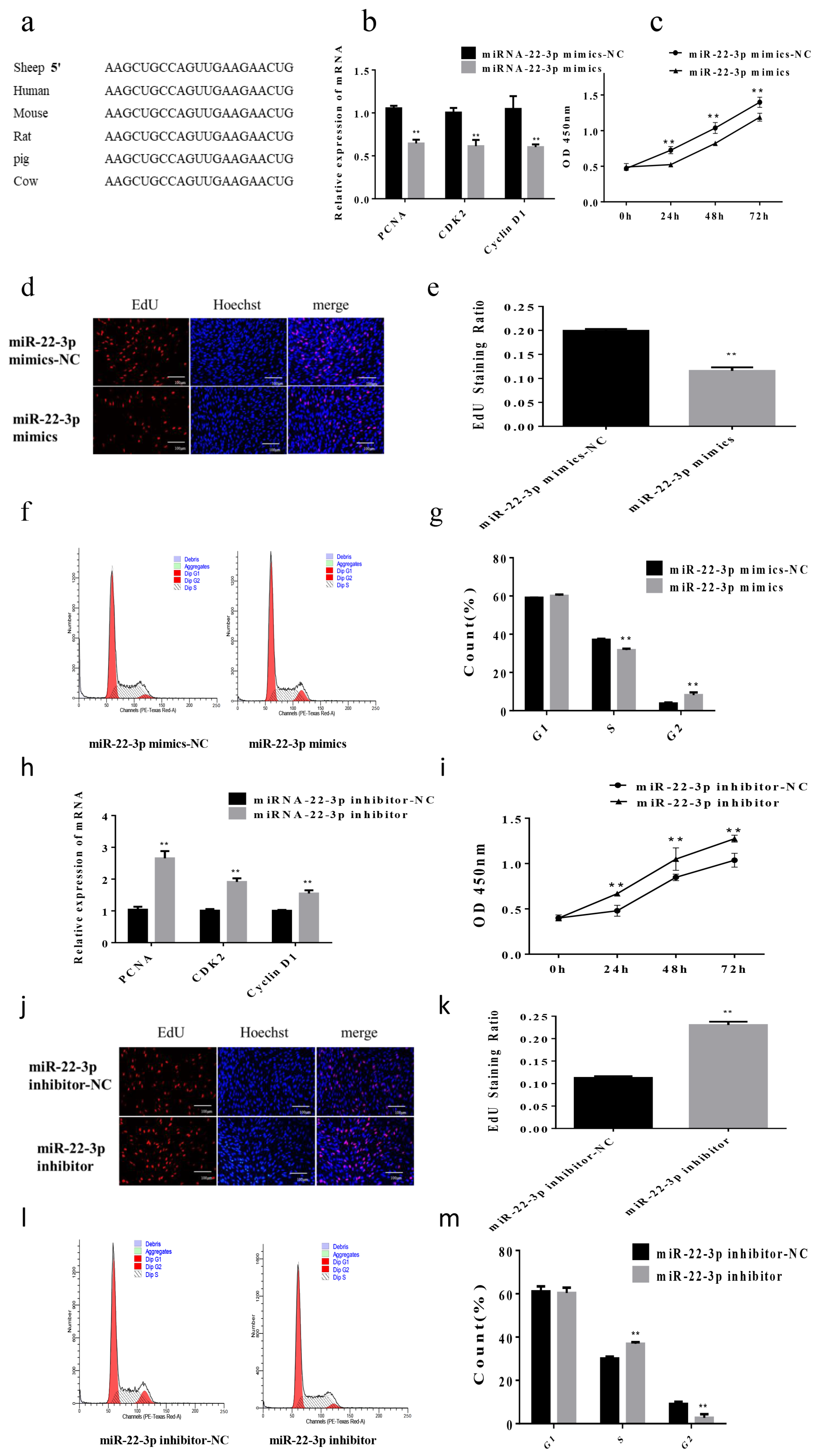
3.1. miR-22-3p Regulates the Proliferation of Skeletal Muscle Cells in Hu Sheep
3.2. miR-22-3p Regulates the Differentiation of Skeletal Muscle Cells in Hu Sheep
3.3. miR-22-3p Regu’Lates the Expression of IGFBP3
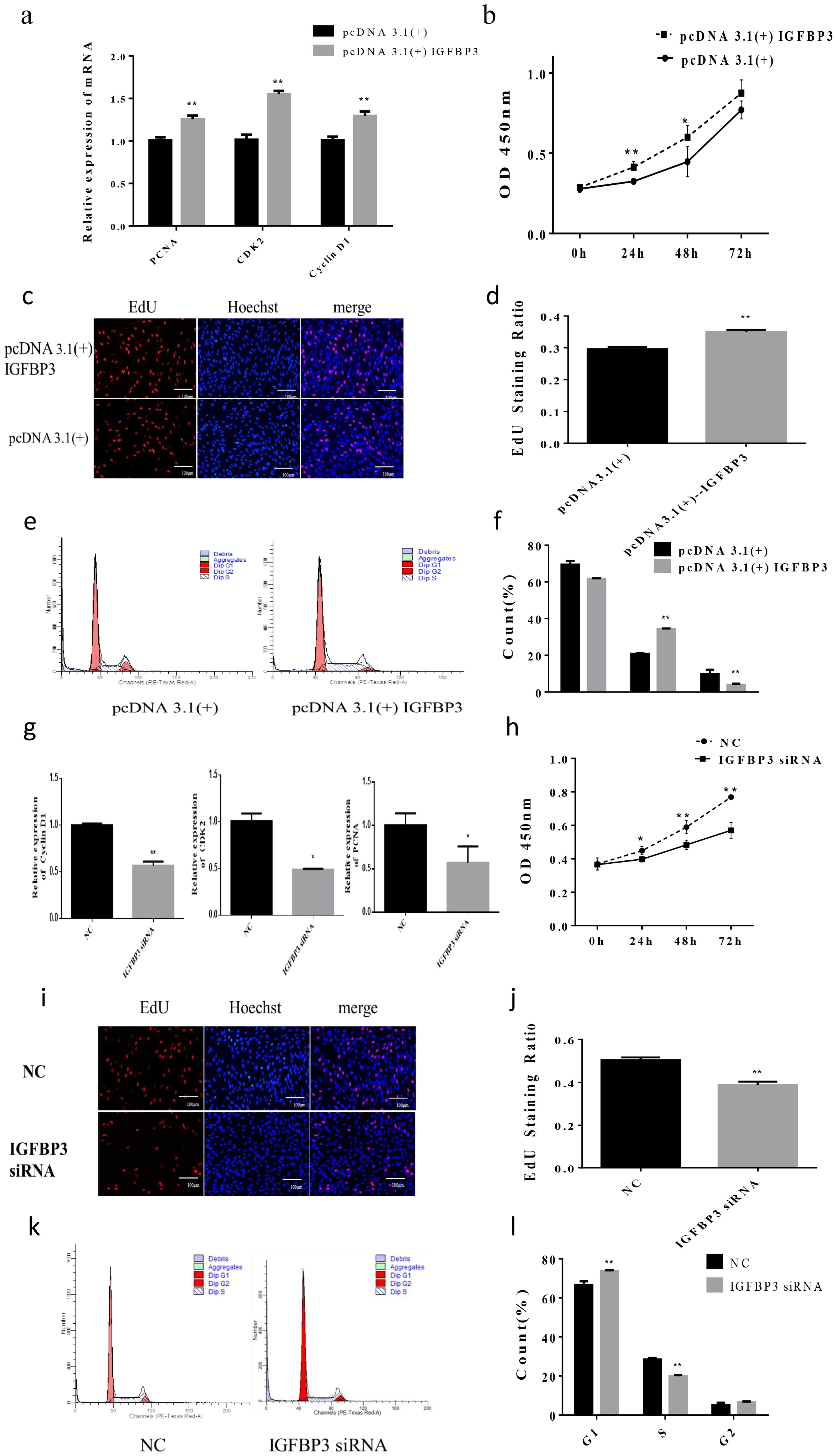
3.4. IGFBP3 Regulates the Proliferation of Skeletal Muscle Cells in Hu Sheep
3.5. IGFBP3 Regulates the Differentiation of Skeletal Muscle Cells in Hu Sheep
4. Discussion
5. Conclusions
Author Contributions
Funding
Institutional Review Board Statement
Informed Consent Statement
Data Availability Statement
Acknowledgments
Conflicts of Interest
References
- Bartel, D.P. MicroRNAs: Genomics, biogenesis, mechanism, and function. Cell 2004, 116, 281–297. [Google Scholar] [CrossRef] [Green Version]
- Wang, W.; Chen, D.; Chen, W.; Xin, Z.; Huang, Z.; Zhang, X.; Xi, K.; Wang, G.; Zhang, R.; Zhao, D.; et al. Early Detection of Non-Small Cell Lung Cancer by Using a 12-microRNA Panel and a Nomogram for Assistant Diagnosis. Front. Oncol. 2020, 10, 855. [Google Scholar] [CrossRef]
- Brosnan, C.A.; Palmer, A.J.; Zuryn, S. Cell-type-specific profiling of loaded miRNAs from Caenorhabditis elegans reveals spatial and temporal flexibility in Argonaute loading. Nat. Commun. 2021, 12, 2194. [Google Scholar] [CrossRef]
- Horak, M.; Novak, J.; Bienertova-Vasku, J. Muscle-specific microRNAs in skeletal muscle development. Dev. Biol. 2016, 410, 1–13. [Google Scholar] [CrossRef]
- Zhao, Q.; Kang, Y.; Wang, H.Y.; Guan, W.J.; Li, X.C.; Jiang, L.; He, X.H.; Pu, Y.B.; Han, J.L.; Ma, Y.H.; et al. Expression profiling and functional characterization of miR-192 throughout sheep skeletal muscle development. Sci. Rep. 2016, 6, 30281. [Google Scholar] [CrossRef] [Green Version]
- Shi, L.; Zhou, B.; Li, P.; Schinckel, A.P.; Liang, T.; Wang, H.; Li, H.; Fu, L.; Chu, Q.; Huang, R. MicroRNA-128 targets myostatin at coding domain sequence to regulate myoblasts in skeletal muscle development. Cell. Signal. 2015, 27, 1895–1904. [Google Scholar] [CrossRef]
- Zhang, W.R.; Zhang, H.N.; Wang, Y.M.; Dai, Y.; Liu, X.F.; Li, X.; Ding, X.B.; Guo, H. miR-143 regulates proliferation and differentiation of bovine skeletal muscle satellite cells by targeting IGFBP5. In Vitro Cell. Dev. Biol. Anim. 2017, 53, 265–271. [Google Scholar] [CrossRef]
- Wang, H.; Shi, L.; Liang, T.; Wang, B.; Wu, W.; Su, G.; Wei, J.; Li, P.; Huang, R. MiR-696 Regulates C2C12 Cell Proliferation and Differentiation by Targeting CNTFRα. Int. J. Biol. Sci. 2017, 13, 413–425. [Google Scholar] [CrossRef] [Green Version]
- Tang, Z.; Qiu, H.; Luo, L.; Liu, N.; Zhong, J.; Kang, K.; Gou, D. miR-34b Modulates Skeletal Muscle Cell Proliferation and Differentiation. J. Cell. Biochem. 2017, 118, 4285–4295. [Google Scholar] [CrossRef]
- Yuan, C.; Zhang, K.; Yue, Y.; Guo, T.; Liu, J.; Niu, C.; Sun, X.; Feng, R.; Wang, X.; Yang, B. Analysis of dynamic and widespread lncRNA and miRNA expression in fetal sheep skeletal muscle. PeerJ 2020, 8, e9957. [Google Scholar] [CrossRef]
- Wang, X.; Wang, L.; Sun, Y.; Chen, B.; Xiong, L.; Chen, J.; Huang, M.; Wu, J.; Tan, X.; Zheng, Y.; et al. MiR-22-3p inhibits fibrotic cataract through inactivation of HDAC6 and increase of alpha-tubulin acetylation. Cell Prolif. 2020, 53, e12911. [Google Scholar] [CrossRef]
- Dang, H.Q.; Xu, G.L.; Hou, L.J.; Xu, J.; Hong, G.L.; Hu, C.Y.; Wang, C. MicroRNA-22 inhibits proliferation and promotes differentiation of satellite cells in porcine skeletal muscle. J. Integr. Agric. 2020, 19, 225–233. [Google Scholar] [CrossRef]
- Wen, W.; Chen, X.; Huang, Z.; Chen, D.; Chen, H.; Luo, Y.; He, J.; Zheng, P.; Yu, J.; Yu, B. Resveratrol regulates muscle fiber type conversion via miR-22-3p and AMPK/SIRT1/PGC-1α pathway. J. Nutr. Biochem. 2020, 77, 108297. [Google Scholar] [CrossRef]
- Wang, H.; Zhang, Q.; Wang, B.; Wu, W.; Wei, J.; Li, P.; Huang, R. miR-22 regulates C2C12 myoblast proliferation and differentiation by targeting TGFBR1. Eur. J. Cell Biol. 2018, 97, 257–268. [Google Scholar] [CrossRef]
- Han, S.; Li, Z.; Master, L.M.; Master, Z.W.; Wu, A. Exogenous IGFBP-2 promotes proliferation, invasion, and chemoresistance to temozolomide in glioma cells via the integrin β1-ERK pathway. Br. J. Cancer 2014, 111, 1400–1409. [Google Scholar] [CrossRef] [Green Version]
- Hoeflich, A.; Russo, V.C. Physiology and pathophysiology of IGFBP-1 and IGFBP-2—Consensus and dissent on metabolic control and malignant potential. Best Pract. Res. Clin. Endocrinol. Metab. 2015, 29, 685–700. [Google Scholar] [CrossRef]
- Yang, L.; Li, J.; Fu, S.; Ren, P.; Tang, J.; Wang, N.; Shi, X.; Wu, J.; Lin, S. Up-regulation of Insulin-like Growth Factor Binding Protein-3 Is Associated with Brain Metastasis in Lung Adenocarcinoma. Mol. Cells 2019, 42, 321–332. [Google Scholar] [CrossRef]
- Lee, D.; Lee, S.H.; Cho, N.; Kim, Y.S.; Song, J.; Kim, H. Effects of Eleutherococcus Extract Mixture on Endochondral Bone Formation in Rats. Int. J. Mol. Sci. 2019, 20, 1253. [Google Scholar] [CrossRef] [Green Version]
- York, B.; Yu, C.; Sagen, J.V.; Liu, Z.; Nikolai, B.C.; Wu, R.C.; Finegold, M.; Xu, J.; O’Malley, B.W. Reprogramming the posttranslational code of SRC-3 confers a switch in mammalian systems biology. Proc. Natl. Acad. Sci. USA 2010, 107, 11122–11127. [Google Scholar] [CrossRef] [Green Version]
- Wirthgen, E.; Kunze, M.; Goumon, S.; Walz, C.; Hoflich, C.; Spitschak, M.; Brenmoehl, J.; Kanitz, E.; Tuchscherer, M.; Otten, W.; et al. Interference of stress with the somatotropic axis in pigs—Lights on new biomarkers. Sci. Rep. 2017, 7, 12055. [Google Scholar] [CrossRef]
- Wu, H.; Ren, Y.; Li, S.; Wang, W.; Yuan, J.; Guo, X.; Liu, D.; Cang, M. In vitro culture and induced differentiation of sheep skeletal muscle satellite cells. Cell Biol. Int. 2012, 36, 579–587. [Google Scholar] [CrossRef]
- Huang, V.; Place, R.F.; Portnoy, V.; Wang, J.; Qi, Z.; Jia, Z.; Yu, A.; Shuman, M.; Yu, J.; Li, L.C. Upregulation of Cyclin B1 by miRNA and its implications in cancer. Nucleic Acids Res. 2012, 40, 1695–1707. [Google Scholar] [CrossRef] [Green Version]
- Li, B.; Song, Y.; Liu, T.J.; Cui, Y.B.; Jiang, Y.; Xie, Z.S.; Xie, S.L. miRNA-22 suppresses colon cancer cell migration and invasion by inhibiting the expression of T-cell lymphoma invasion and metastasis 1 and matrix metalloproteinases 2 and 9. Oncol. Rep. 2013, 29, 1932–1938. [Google Scholar] [CrossRef] [Green Version]
- Liu, Y.; Chen, X.; Cheng, R.; Yang, F.; Yu, M.; Wang, C.; Cui, S.; Hong, Y.; Liang, H.; Liu, M.; et al. The Jun/miR-22/HuR regulatory axis contributes to tumourigenesis in colorectal cancer. Mol. Cancer 2018, 17, 11. [Google Scholar] [CrossRef]
- Sastre, D.; Baiochi, J.; de Souza Lima, I.M.; Canto de Souza, F.; Corveloni, A.C.; Thome, C.H.; Faca, V.M.; Schiavinato, J.; Covas, D.T.; Panepucci, R.A. Focused screening reveals functional effects of microRNAs differentially expressed in colorectal cancer. BMC Cancer 2019, 19, 1239. [Google Scholar] [CrossRef] [Green Version]
- Chen, J.F.; Tao, Y.; Li, J.; Deng, Z.; Yan, Z.; Xiao, X.; Wang, D.Z. microRNA-1 and microRNA-206 regulate skeletal muscle satellite cell proliferation and differentiation by repressing Pax7. J. Cell Biol. 2010, 190, 867–879. [Google Scholar] [CrossRef] [Green Version]
- Zhang, G.; Xia, S.; Tian, H.; Liu, Z.; Zhou, T. Clinical significance of miR-22 expression in patients with colorectal cancer. Med. Oncol. 2012, 29, 3108–3112. [Google Scholar] [CrossRef]
- Chen, J.; Wu, F.X.; Luo, H.L.; Liu, J.J.; Luo, T.; Bai, T.; Li, L.Q.; Fan, X.H. Berberine upregulates miR-22-3p to suppress hepatocellular carcinoma cell proliferation by targeting Sp1. Am. J. Transl. Res. 2016, 8, 4932–4941. [Google Scholar]
- Dong, H.X.; Wang, R.; Jin, X.Y.; Zeng, J.; Pan, J. LncRNA DGCR5 promotes lung adenocarcinoma (LUAD) progression via inhibiting hsa-mir-22-3p. J. Cell. Physiol. 2018, 233, 4126–4136. [Google Scholar] [CrossRef]
- Hao, D.; Wang, X.; Wang, X.; Thomsen, B.; Yang, Y.; Lan, X.; Huang, Y.; Chen, H. MicroRNA bta-miR-365-3p inhibits proliferation but promotes differentiation of primary bovine myoblasts by targeting the activin A receptor type I. J. Anim. Sci. Biotechnol. 2021, 12, 16. [Google Scholar] [CrossRef]
- Li, T.; Sun, Y.; Zeng, Y.; Sanganyado, E.; Liang, B.; Liu, W. 6-OH-BDE-47 inhibited proliferation of skin fibroblasts from pygmy killer whale by inducing cell cycle arrest. Sci. Total Environ. 2022, 807, 150561. [Google Scholar] [CrossRef]
- Zanou, N.; Gailly, P. Skeletal muscle hypertrophy and regeneration: Interplay between the myogenic regulatory factors (MRFs) and insulin-like growth factors (IGFs) pathways. Cell. Mol. Life Sci. 2013, 70, 4117–4130. [Google Scholar] [CrossRef]
- Mohammed, R.H.; Anderton, H.; Brameld, J.M.; Sweetman, D. Effects of insulin like growth factors on early embryonic chick limb myogenesis. PLoS ONE 2017, 12, e0185775. [Google Scholar] [CrossRef] [Green Version]
- Wang, J.; Razuvaev, A.; Folkersen, L.; Hedin, E.; Roy, J.; Brismar, K.; Hedin, U. The expression of IGFs and IGF binding proteins in human carotid atherosclerosis, and the possible role of IGF binding protein-1 in the regulation of smooth muscle cell proliferation. Atherosclerosis 2012, 220, 102–109. [Google Scholar] [CrossRef]
- Aboalola, D.; Han, V.K.M. Insulin-Like Growth Factor Binding Protein-6 Promotes the Differentiation of Placental Mesenchymal Stem Cells into Skeletal Muscle Independent of Insulin-Like Growth Factor Receptor-1 and Insulin Receptor. Stem Cells Int. 2019, 2019, 9245938. [Google Scholar] [CrossRef]
- Luo, Q.; Shi, W.; Dou, B.; Wang, J.; Peng, W.; Liu, X.; Zhao, D.; Tang, F.; Wu, Y.; Li, X.; et al. XBP1- IGFBP3 Signaling Pathway Promotes NSCLC Invasion and Metastasis. Front. Oncol. 2021, 11, 654995. [Google Scholar] [CrossRef]
- Xiong, L.L.; Xue, L.L.; Du, R.L.; Zhou, H.L.; Tan, Y.X.; Ma, Z.; Jin, Y.; Zhang, Z.B.; Xu, Y.; Hu, Q.; et al. Vi4-miR-185-5p-Igfbp3 Network Protects the Brain From Neonatal Hypoxic Ischemic Injury via Promoting Neuron Survival and Suppressing the Cell Apoptosis. Front. Cell Dev. Biol. 2020, 8, 529544. [Google Scholar] [CrossRef]





| Gene/miRNA Name | Forward Primer (5′-3′) | Reverse Primer (5′-3′) |
|---|---|---|
| IGFBP3 NC | UUCUCCGAACGUGUCACGUTT | ACGUGACACGUUCGGAGAATT |
| IGFBP3 siRNA | GCACAGACACCCAGAACUUTT | AAGUUCUGGGUGUCUGUGCTT |
| miR-22-3p mimics NC | UUCUCCGAACGUGUCACGUTT | ACGUGACACGUUCGGAGAATT |
| miR-22-3p mimics | AAGCUGCCAGUUGAAGAACUG | GUUCUUCAACUGGCAGCUUUU |
| miR-22-3p inhibitor NC | CAGUACUUUUGUGUAGUACAA | / |
| miR-22-3p inhibitor | CAGUUCUUCAACUGGCAGCUU | / |
| Gene/miRNA Name | Forward Primer (5′-3′) | Reverse Primer (5′-3′) | Product length (bp) |
|---|---|---|---|
| Actin | GGCACCCAGCACGATGAAGA | GCATTTGCGGTGGACGAT | 163 |
| GAPDH | TCTCAAGGGCATTCTAGGCTAC | GCCGAATTCATTGTCGTACCAG | 151 |
| IGFBP3 | CGCTACAAGGTTGACTACGAG | CAGTTGGGAATGTGGATGG | 167 |
| IGFBP3(full length) | CCCAAGCTTATATGCTGCGGGCACGCCC | CGGAATTCCTACTTGCTCTCCGTGCTGAGGCAG | 882 |
| CDK2 | AGAAGTGGCTGCATCACAAG | TCTCAGAATCTCCAGGGAATAG | 92 |
| PCNA | CGAGGGCTTCGACACTTAC | GTCTTCATTGCCAGCACATT | 97 |
| cyclin D1 | CCGAGGAGAACAAGCAGATC | GAGGGTGGGTTGGAAATG | 91 |
| MyoG | AATGAAGCCTTCGAGGCCC | CGCTCTATGTACTGGATGGCG | 101 |
| MyoD | GCTCCAGAACCGCAGTAAGTT | CGGCGACAGCAGCTCCATA | 106 |
| miR-22-3p | CGCGAAGCTGCCAGTTGAA | AGTGCAGGGTCCGAGGTATT | variable |
| U6 | CTCGCTTCGGCAGCACA | AACGCTTCACGAATTTGCGT | 95 |
Publisher’s Note: MDPI stays neutral with regard to jurisdictional claims in published maps and institutional affiliations. |
© 2022 by the authors. Licensee MDPI, Basel, Switzerland. This article is an open access article distributed under the terms and conditions of the Creative Commons Attribution (CC BY) license (https://creativecommons.org/licenses/by/4.0/).
Share and Cite
Wang, S.; Cao, X.; Ge, L.; Gu, Y.; Lv, X.; Getachew, T.; Mwacharo, J.M.; Haile, A.; Sun, W. MiR-22-3p Inhibits Proliferation and Promotes Differentiation of Skeletal Muscle Cells by Targeting IGFBP3 in Hu Sheep. Animals 2022, 12, 114. https://doi.org/10.3390/ani12010114
Wang S, Cao X, Ge L, Gu Y, Lv X, Getachew T, Mwacharo JM, Haile A, Sun W. MiR-22-3p Inhibits Proliferation and Promotes Differentiation of Skeletal Muscle Cells by Targeting IGFBP3 in Hu Sheep. Animals. 2022; 12(1):114. https://doi.org/10.3390/ani12010114
Chicago/Turabian StyleWang, Shan, Xiukai Cao, Ling Ge, Yifei Gu, Xiaoyang Lv, Tesfaye Getachew, Joram M. Mwacharo, Aynalem Haile, and Wei Sun. 2022. "MiR-22-3p Inhibits Proliferation and Promotes Differentiation of Skeletal Muscle Cells by Targeting IGFBP3 in Hu Sheep" Animals 12, no. 1: 114. https://doi.org/10.3390/ani12010114
APA StyleWang, S., Cao, X., Ge, L., Gu, Y., Lv, X., Getachew, T., Mwacharo, J. M., Haile, A., & Sun, W. (2022). MiR-22-3p Inhibits Proliferation and Promotes Differentiation of Skeletal Muscle Cells by Targeting IGFBP3 in Hu Sheep. Animals, 12(1), 114. https://doi.org/10.3390/ani12010114

