Flaxseed Oil as a Source of Omega n-3 Fatty Acids to Improve Semen Quality from Livestock Animals: A Review
Abstract
Simple Summary
Abstract
1. Introduction
2. Flaxseed Oil Composition
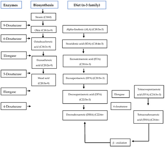
3. Classifications and General Functions of Long-Chain Polyunsaturated Fatty Acids
4. Interaction between Docosahexaenoic Acid (DHA) and Spermatogenesis
5. Interaction between Docosahexaenoic Acid (DHA) and Testicular Cells
6. Comparison between the Flaxseed and the Fish Oil to Improve Fresh Semen Quality of Livestock Animals
7. Flaxseed Oil Alteration between Monogastric and Ruminant Livestock
8. Role of Dietary Inclusion of Omega n-3 on the Post-Thawed Sperm Quality
9. Role of Antioxidant against PUFAs’ Vulnerability to Oxidation
10. Conclusions
Author Contributions
Funding
Institutional Review Board Statement
Informed Consent Statement
Data Availability Statement
Acknowledgments
Conflicts of Interest
References
- Department of Agriculture, Forestry and Fisheries, South Africa. National Plan for Conservation and Sustainable Use of Farm Animal Genetic Resources; Department of Agriculture, Forestry and Fisheries, South Africa: Pretoria, South Africa, 2016.
- Ngcobo, J.N.; Nephawe, K.A.; Maqhashu, A.; Nedambale, T.L. Seasonal variation in semen parameters of Zulu rams preserved at 10 °C for 72 h during breeding and non-breeding season. Am. J. Anim. Vet. Sci. 2020, 15, 226–239. [Google Scholar] [CrossRef]
- Mavule, B.S.; Muchenje, V.; Kunene, N.W. Characterization of Zulu sheep production system: Implications for conservation and improvement. Acad. J. 2011, 8, 1226–1238. [Google Scholar]
- Hasani, N.; Ebrahim, M.; Ghasemi-Panahi, B.; Khani, A.H. Evaluating reproductive performance of three estrus synchronization protocols in Ghezel ewes. Theriogenology 2018, 122, 9–13. [Google Scholar] [CrossRef] [PubMed]
- Molotsi, A.H.; Dube, B.; Cloete, S.W.P. The current status of indigenous ovine genetic resources in Southern Africa and future sustainable utilization to improve livelihoods. Divers 2020, 12, 1–16. [Google Scholar]
- Tsioumani, E. The state of the world’s biodiversity for food and agriculture: A call to action? Environ. Policy Law 2019, 49, 2–3. [Google Scholar] [CrossRef]
- Aké-Villanueva, J.R.; Aké-López, J.R.; Magaña-Monforte, J.G.; Segura-Correa, J.C. Reproductive behaviour in hair sheep rams under tropical conditions. Trop. Anim. Health Pro. 2019, 51, 1627–1635. [Google Scholar] [CrossRef]
- Palacín, I.; Yániz, J.L.; Fantova, E.; Blasco, M.E.; Quintín-Casorrán, F.J.; Sevilla-Mur, E.; Santolaria, P. Factors affecting fertility after cervical insemination with cooled semen in meat sheep. Anim. Reprod. Sci. 2012, 132, 139–144. [Google Scholar] [CrossRef]
- Salamon, S.; Maxwell, W.M.C. Storage of ram semen. Anim. Reprod. Sci. 2000, 62, 77–111. [Google Scholar] [CrossRef]
- Díaz, R.; Torres, M.A.; Paz, E.; Quiñones, J.; Bravo, S.; Farías, J.G.; Sepúlveda, N. Dietary inclusion of fish oil changes the semen lipid composition but does not improve the post-thaw semen quality of ram. Anim. Reprod. Sci. 2017, 183, 132–142. [Google Scholar] [CrossRef] [PubMed]
- Peris-Frau, P.; Soler, A.J.; Iniesta-Cuerda, M.; Martín-Maestro, A.; Sánchez-Ajofrín, I.; Medina-Chávez, D.A.; Fernández-Santos, M.R.; García-Álvarez, O.; Maroto-Morales, A.; Montoro, V.; et al. Sperm cryodamage in ruminants: Understanding the molecular changes induced by the cryopreservation process to optimize sperm quality. Int. J. Mol. Sci. 2020, 21, 2781. [Google Scholar] [CrossRef]
- Nur, Z.; Zik, B.; Ustuner, B.; Sagirkaya, H.; Ozguden, C.G. Effects of different cryoprotective agents on ram sperm morphology and DNA integrity. Theriogenology 2010, 73, 1267–1275. [Google Scholar] [CrossRef]
- Peris-Frau, P.; Martín-Maestro, A.; Iniesta-Cuerda, M.; Sánchez-Ajofrín, I.; Cesari, A.; Garde, J.J.; Villar, M.; Soler, A.J. Cryopreservation of ram sperm alters the dynamic changes associated with in vitro capacitation. Theriogenology 2020, 145, 100–108. [Google Scholar] [CrossRef]
- Solomon, M.C.; Cho, C.-L.; Henkel, R.R. Basic Aspects of Oxidative Stress in Male Reproductive Health; Academic Press: Amsterdam, The Netherlands, 2019; pp. 27–36. [Google Scholar]
- Fair, S.; Doyle, D.N.; Diskin, M.G.; Hennessy, A.A.; Kenny, D.A. The effect of dietary n-3 polyunsaturated fatty acids supplementation of rams on semen quality and subsequent quality of liquid stored semen. Theriogenology 2014, 81, 210–219. [Google Scholar] [CrossRef]
- Ahmad, S.; Ali, S.; Abbas, A.; Abbas, R.Z.; Zubair, M.; Raza, M.A.; Bano, N.; Shafi, M.U.; Badar, S.N.; Hussain, K.; et al. Effects of dietary supplementation of linseed oil (Omega-3) on quality parameters of Nili Ravi bull spermatozoa. Livest. Sci. 2019, 224, 57–59. [Google Scholar] [CrossRef]
- Tran, L.; Malla, B.A.; Kumar, S.; Tyagi, A.K. Polyunsaturated fatty acids in male ruminant reproduction—A review. Asian-Australas. J. Anim. Sci. 2017, 30, 622–637. [Google Scholar] [CrossRef] [PubMed]
- Zanussi, H.P.; Shariatmadari, F.; Sharafi, M.; Ahmadi, H. Dietary supplementation with flaxseed oil as source of omega-3 fatty acids improves seminal quality and reproduction performance in aged broiler breeder roosters. Theriogenology 2019, 130, 41–48. [Google Scholar] [CrossRef]
- Gürler, H.; Calisici, O.; Calisici, D.; Ballwein, H. Effect of feeding omega-3 fatty acids on fatty acid composition and quality of bovine sperm and on antioxidant capacity of bovine seminal plasma. Anim. Reprod. Sci. 2015, 160, 97–104. [Google Scholar] [CrossRef] [PubMed]
- Perumal, P.; Chang, S.; Khate, K.; Vupru, K.; Bag, S. Flaxseed oil modulates semen production and its quality profiles, freezability, testicular biometrics and endocrinology profiles in mithun. Theriogenology 2019, 136, 47–59. [Google Scholar] [CrossRef]
- Khoshvaght, A.; Townhidi, A.; Zare-Shahneh, A.; Noruozi, M.; Zhandi, M.; Davachi, N.D.; Karimi, R. Dietary n-3 PUFAs improve fresh and post-thawed semen quality in Holstein bulls via alteration of sperm fatty acid composition. Theriogenology 2016, 85, 807–812. [Google Scholar] [CrossRef]
- Khoshniat, M.T.; Towhidi, A.; Rezayazdi, K.; Zhandi, M.; Rostan, F.; Davachi, N.D.; Khalooee, F.; Kastelic, J. Dietary omega-3 acids from linseed oil improve quality of post-thaw but not fresh sperm in Holstein bulls. Cryobiology 2020, 93, 102–108. [Google Scholar] [CrossRef] [PubMed]
- Masoudi, R.; Sharafi, M.; Shahneh, A.Z.; Towhidi, A.; Kohram, H.; Zhandi, M.; Esmaeili, V.; Shahverdi, A. Effect of dietary fish oil supplementation on ram semen freeze ability and fertility using soybean lecithin—And egg yolk-based extenders. Theriogenology 2016, 86, 1583–1588. [Google Scholar] [CrossRef] [PubMed]
- Al-Khalaifah, H.; Al-Nasser, A.; Givens, D.I.; Ryner, C.; Yaqoob, P. Comparison of different dietary sources of n-3 polyunsaturated fatty acids on immune response in broiler chickens. Heliyon 2020, 6, 1–9. [Google Scholar] [CrossRef] [PubMed]
- Castellini, C.; Mattioli, S.; Signorini, C.; Cotozzolo, E.; Noto, D.; Moretti, E.; Brecchia, G.; Dal Bosco, A.; Belmonte, G.; Durand, T.; et al. Effect of dietary n-3 source on rabbit male reproduction. Oxid. Med. Cell. Longev. 2020, 13, 1–14. [Google Scholar] [CrossRef] [PubMed]
- Silva, D.M.; Holden, S.A.; Lyons, A.; Souza, J.C.; Fair, S. In-vitro addition of docosahexaenoic acid improves the quality of cooled but not frozen-thawed stallion semen. Reprod. Fertil. Dev. 2017, 29, 2021–2027. [Google Scholar] [CrossRef] [PubMed][Green Version]
- Khan, H.K.; Qureshi, M.S.; Khan, I.; Rehman, S.; Mehsud, T.; Ullah, I.; Aftab, M.; Rehman, F. Dietary flaxseed oil supplementation effect on bovine semen quality parameters. Vet. J. 2015, 3, 9–13. [Google Scholar]
- Petit, H.V.; Germiquet, C.; Lebel, D. Effect of feeding whole, unprocessed sunflower seeds and flaxseed on milk production, milk composition and prostaglandins secretion in dairy cows. J. Dairy Sci. 2004, 87, 3889–3898. [Google Scholar] [CrossRef]
- Oomar, D.B. Flaxseed as a functional food source. J. Sci. Food Agric. 2001, 81, 889–894. [Google Scholar]
- Moallen, U. Roles of dietary n-3 fatty acids in performance, milk fat composition, and immune system in dairy cattle. J. Dairy Sci. 2018, 101, 8641–8661. [Google Scholar] [CrossRef]
- Innes, J.K.; Calder, P.C. Marine omega-3 (N-3) fatty acids for cardiovascular health: And update for 2020. Int. J. Mol. Sci. 2020, 21, 1362. [Google Scholar] [CrossRef]
- Nelson, J.R.; Raskin, S. The eicosapentaenoic acid: Arachidonic acid ratio and its clinical utility in cardiovascular disease. Postgraduate Med. 2019, 4, 268–277. [Google Scholar] [CrossRef]
- Mourvaki, E.; Cardinali, R.; Bosco, A.D.; Corazzi, L.; Castellini, C. Effects of flaxseed dietary supplementation on sperm quality and on lipids composition of sperm subfractions and prostatic granules in rabbit. Theriogenology 2010, 73, 629–637. [Google Scholar] [CrossRef] [PubMed]
- Simopoulos, A.P. The importance of the omega-6/omega-3 fatty acid ration in cardiovascular disease and other chronic diseases. SEBM 2009, 233, 674–688. [Google Scholar]
- Raes, K.; De Smet, S.; Demeyer, D. Effect of dietary fatty acids on incorporation of long chain polyunsaturated fatty acids and conjugated linoleic acid in lamb, beef and pork meat: A review. Anim. Feed Sci. Technol. 2004, 113, 199–221. [Google Scholar] [CrossRef]
- Lee, H.; Park, W.J. Unsaturated fatty acids, desaturase, and human health. J. Med. Food 2014, 17, 189–197. [Google Scholar] [CrossRef]
- Hoppenbrouwers, T.; Hogervorst, J.H.C.; Garssen, J.; Wichers, H.J.; Willemsen, E.M. Long Chain Polyunsaturated Fatty Acids (LCPUFAs) in the prevention of food allergy. Front Immunol. 2019, 10, 1–9. [Google Scholar] [CrossRef]
- Ruiz-López, N.; Sayanova, O.; Napier, J.A.; Haslam, R.P. Metabolic engineering of the omega-3 long chain polyunsaturated fatty acid biosynthesis pathway into transgenic plants. J. Exp. Bot. 2012, 63, 2397–2410. [Google Scholar] [CrossRef]
- Miyata, J.; Arita, M. Role of omega-3 fatty acids and their metabolites in asthma and allergic diseases. Allergol. Int. 2015, 64, 27–34. [Google Scholar] [CrossRef] [PubMed]
- Superko, H.R.; Superko, A.R.; Lundberg, G.P.; Margolis, B.; Carrett, B.C.; Nasir, K.; Agatston, A.S. Omega-3 fatty acid blood levels clinical significance update. Curr. Cardiovasc. Risk Rep. 2014, 8, 1–8. [Google Scholar] [CrossRef]
- Fasano, E.; Serini, S.; Cittadini, A.; Calviello, G. Long-chain n-3 PUFA against breast and prostate cancer: Which are the appropriate doses for intervention studies in animals and humans? Crit Rev. Food Sci. Nutr. 2017, 57, 2245–2262. [Google Scholar] [CrossRef]
- Zhang, J.Y.; Kothapalli, S.D.; Brenna, J.T. Desaturase and elongase limiting endogenous long chain polyunsaturated fatty acids biosynthesis. Curr. Opin. Clin. Nutr. Metab. Care 2016, 19, 103–110. [Google Scholar] [CrossRef]
- Cottin, S.C.; Sanders, T.A.; Hall, W.L. The differential effects of EPA and DHA on cardiovascular risk factors. Proc. Nutr. Soc. 2011, 70, 215–231. [Google Scholar] [CrossRef]
- Warren, C.; Steenbergen, D.J. Fisheries decline, local livelihoods and conflicted governance: An Indonesian case. Ocean Coast Manag. 2021, 202, 1–13. [Google Scholar] [CrossRef]
- Gasco, L.; Acuti, G.; Bani, P.; Zotte, A.D.; Danieli, P.P.; Angelis, A.; Fortina, R.; Marino, R.; Oarisi, G.; Piccolo, G.; et al. Insect and fish by-product as sustainable alternatives to conventional animal protein in animal nutrition. Ital. J. Anim. Sci. 2020, 19, 360–372. [Google Scholar] [CrossRef]
- Zhu, G.; Jiang, X.; Qu, Q.; Zhang, T.; Wang, M.; Sun, G.; Wang, Z.; Sun, J.; Ge, T. Enhanced production of docosahexanoic acid in mammalian cells. PLoS ONE 2014, 9, e96503. [Google Scholar]
- Nandi, A.; Wadhwani, N.; Joshi, S.R. Vitamin D deficiency influences fatty Acid metabolism. Prostaglandins Leukot. Essent. Fatty Acids 2019, 140, 57–63. [Google Scholar] [CrossRef]
- Sarkadi-Nagy, E.; Wijendran, V.; Diau, G.Y.; Chao, A.C.; Hsieh, A.T.; Turpeinen, A.; Lawrence, P.; Nathanielsz, P.W.; Brenna, J.T. Formula feeding potentiates docosahexaenoic and arachidonic acid biosynthesis in term and preterm baboon neonates. J. Lipid Res. 2004, 45, 71–80. [Google Scholar] [CrossRef]
- Aksoy, Y.; Aksoy, H.; Altinkaynak, K.; Aydin, H.R.; Özkan, A. Sperm fatty acid composition in subfertile men. Prostaglandins Leukot. Essent. 2006, 75, 75–79. [Google Scholar] [CrossRef]
- Martínez-Soto, J.C.; Domingo, J.C.; Cordobilla, B.; Nicolás, M.; Fernández, L.; Albero, P.; Gadea, J.; Landeras, J. Dietary supplementation with docosahexaenoic acid (DHA) improves seminal antioxidants status and decreases sperm DNA fragmentation. Syst. Biol. Reprod. Med. 2016, 62, 387–395. [Google Scholar] [CrossRef]
- Alizadeh, A.; Esmaeili, V.; Shahverdi, A.; Rashidi, L. Dietary fish oil can change parameters and fatty acids profiles of ram sperm during oil consumption period and after removal of oil source. Cell J. 2014, 16, 289–298. [Google Scholar] [PubMed]
- Saether, T.; Tran, T.N.; Rootwelt, H.; Grav, H.J.; Christophersen, B.O.; Haugen, T.B. Essential fatty acid deficiency induces fatty acid desaturase expression in rat epididymis, but not in testis. Reproduction 2007, 133, 467–477. [Google Scholar] [CrossRef] [PubMed][Green Version]
- Collodel, G.; Castellini, C.; Lee, J.C.; Signorini, C. Relevance of fatty acids to sperm maturation and quality. Oxid. Med. Cell. Longev. 2020, 2020, 1–14. [Google Scholar] [CrossRef] [PubMed]
- Leahy, T.; Gadella, B.M. Sperm surface changes and physiological consequences induced by sperm handling and storage. Soc. Reprod Fertil. 2011, 142, 759–778. [Google Scholar] [CrossRef]
- Argov-Argman, N.; Mahgrefthe, K.; Zeron, Y.; Roth, Z. Season-induced variation in lipid composition is associated with semen quality in Holstein bulls. Reproduction 2013, 145, 479–489. [Google Scholar] [CrossRef] [PubMed]
- Argov-Argman, N.; Mahgrefthe, K.; Zeron, Y.; Roth, Z. Variation in lipids profiles within semen compartment-the bovine model of aging. Theriogenology 2013, 80, 712–721. [Google Scholar] [CrossRef]
- Rotterstøl, K.; Haugen, T.B.; Tran, T.N.; Christophersen, O. Studies on the metabolism of essential fatty acids in isolated human testicular cells. Reproduction 2001, 121, 881–887. [Google Scholar] [CrossRef] [PubMed]
- Abbaspour, B.; Sharifi, S.D.; Ghazanfari, S.; Mohammadi-Sangcheshmeh, A.; Honaebakhsh, S. Effect of dietary supplementation of whole flaxseed on sperm traits and sperm fatty acid profile in aged broiler breeder. Reprod. Domest. Anim. 2020, 55, 594–603. [Google Scholar] [CrossRef] [PubMed]
- Ibrahim, D.; El-Sayed, R.; Khater, S.I.; Said, E.N.; El-Mandrawy, S.A.M. Changing dietary n-6: N-3 ratio using different oil sources affects performance, behaviour, cytokines mRNA expression and meat fatty acid profile of broiler chickens. Anim. Nutr. 2018, 4, 44–51. [Google Scholar] [CrossRef]
- Shahid, M.S.; Wu, Y.; Xiao, Z.; Raza, T.; Dong, X.; Yuan, J. Duration of the flaxseed diet promotes deposition of n-3 fatty acids in the meat and skin of Peking ducks. J. Food Nutr. Res. 2019, 63, 1–11. [Google Scholar] [CrossRef] [PubMed]
- Waterhouse, K.E.; Hofmo, P.O.; Tverdal, A.; Miller, R.R. Within and between breed differences in freezing tolerance plasma membrane fatty acids composition of boar sperm. Soc. Reprod. Fertil. 2006, 131, 887–894. [Google Scholar] [CrossRef]
- Lin, Y.; Cheng, X.; Mao, J.; Wu, D.; Ren, B.; Xu, S.; Fang, Z.; Che, L.; Wu, C.; Li, J. Effects of different dietary n-6/n-3 polyunsaturated fatty acids ratios on boar reproduction. Lipids Health Dis. 2016, 15, 1–10. [Google Scholar] [CrossRef]
- Nazir, G.; Ghuman, S.P.S.; Singh, J.; Honparkhe, M.; Ahuja, C.S.; Dhaliwal, G.S.; Sangha, M.K.; Saijpaul, S.; Agarwal, S.K. Improvement of conception rate in postpartum flaxseed supplemented buffalo with Ovsynch + CIDR protocol. Anim. Reprod. 2013, 137, 15–22. [Google Scholar] [CrossRef]
- Gholami, H.; Chamani, M.; Towhidi, A.; Fazeli, M.H. Effect of feeding a docosahexaenoic acid-enriched nutriceutical on the quality of fresh and frozen-thawed semen in Holstein bulls. Theriogenology 2010, 74, 1548–1558. [Google Scholar] [CrossRef] [PubMed]
- Moallem, U.; Neta, N.; Zeron, Y.; Zachut, M.; Roth, Z. Dietary α-linolenic acid from flaxseed oil or eicosapentaenoic and docosahexaenoic acids from fish oil differentially alter fatty acid composition and characteritics of fresh and frozen-thawed bull semen. Theriogenology 2015, 83, 1110–1120. [Google Scholar] [CrossRef]
- Kargar, R.; Forouzanfar, M.; Ghalamkari, G.; Esfahani, M.H.N. Dietary flaxseed oil and/or vitamin E improve sperm parameters of cloned goats following freezing-thawing. Cryobiology 2017, 74, 110–114. [Google Scholar] [CrossRef]
- Souza, R.S.; Barbosa, L.P.; Aguiar, C.S.; Vieira, R.L.A.; Ribeiro, M.O.; Araújo, R.C.S.A.; Silva, M.A.A.; Santana, A.L.A. Cryopreservation of semen from goats fed diet supplemented with flaxseed. Rev. Bras. Saude Prod. Anim. 2020, 20, 1–12. [Google Scholar] [CrossRef]
- Samadian, F.; Towhidi, A.; Rezayadi, K.; Bahreini, M. Effects of dietary n-3 fatty acids on characteristics and lipid composition of ovine sperm. Animals 2010, 4, 2017–2022. [Google Scholar] [CrossRef] [PubMed]
- Habibi, M.; Zamir, M.J.; Akhlaghi, A.; Shahvedi, A.H.; Alizadeh, A.R.; Jaafarzedah, M.R. Effect of dietary fish oil with or without vitamin E supplementation on fresh and cryopreserved ovine sperm. Anim. Prod. Sci. 2017, 57, 441–447. [Google Scholar] [CrossRef]
- Asl, R.S.; Shariatmadari, F.; Sharafi, M.; Torshizi, M.A.K.; Shahverdi, A. Dietary fish oil supplemented with vitamin E improves quality indicators of rooster cold-stored semen through reducing lipid peroxidation. Cryobiology 2018, 84, 15–19. [Google Scholar]
- Qi, X.; Shang, M.; Chen, C.; Chen, Y.; Hua, J.; Sheng, X.; Wang, X.; Xing, K.; Ni, H.; Guo, Y. Dietary supplementation with linseed oil improves semen quality, reproductive hormone, gene and protein expression related to testosterone synthesis in aging layer breeder rooster. Theriogenology 2019, 131, 9–15. [Google Scholar] [CrossRef] [PubMed]
- Mahla, A.S.; Chaudhari, R.K.; Verma, A.K.; Singh, A.K.; Singh, S.K.; Singh, G.; Sarkar, M.; Dutta, N.; Kumar, H.; Krishnaswamy, N. Effect od dietary supplementation of omega-3 polyunsaturated fatty acid (PUFA) rich fish oil on reproductive perfomance of goat (Capra hircus). Theriogenology 2017, 99, 79–89. [Google Scholar] [CrossRef] [PubMed]
- Dolatpanah, M.B.; Towhidi, A.; Farshad, A.; Rashidi, A.; Rezayadzi, A. Effects of dietary fish oil on semen quality of goats. Asian-Aust. J. Anim. Sci. 2008, 21, 29–34. [Google Scholar]
- Ran, Z.; Xu, J.; Liao, K.; Monroig, Ó.; Navarro, J.C.; Oboh, A.; Jin, M.; Zhou, Q.; Zhou, C.; Tocher, D.R.; et al. Biosynthesis of long-chain polyunsaturated fatty acids in the razor clam Sinonocula constricta: Characterization of four fatty acyl elongases and a novel desaturase capacity. BBA-Mol Cell Biol. L. 2019, 1864, 1083–1090. [Google Scholar]
- Kumar, D.; Bhatt, R.S.; Balagnur, K.; De, K.; Mahla, A.S.; Sahoo, A. Milk replacer and linseed supplementation promotes puberty and semen quality in growing male lambs. Small Rumin. Res. 2021, 202, 1–6. [Google Scholar] [CrossRef]
- Olsen, R.L.; Toppe, J.; Karunasagar, I. Challenges and realistic opportunities in the use of by-products of fish and shellfish. Trends Food Sci. Technol. 2014, 36, 144–151. [Google Scholar] [CrossRef]
- Nhiem, D.V.; Berg, J.; Kjos, N.P. Effects of replacing fish meal with soy cake in a diet based on urea-treated rice straws on performance of growing Laisind beef cattle. Trop. Anim. Prod. 2013, 45, 907–909. [Google Scholar]
- EI-Hamd, M.A.A.; Metwally, A.S.M.; Hegazy, M.M.; Ghallab, Z.R.; Elateeqy, O.A. Effect of supplementation of omega-3 fatty acids on blood parameters and semen quality of Friesian bulls. Slov. Vet. Res. 2019, 56, 765–772. [Google Scholar]
- Shah, S.M.H.; Ali, S.; Zubair, M.; Jamil, H.; Ahmad, N. Effect of supplementation of feed with flaxseed (Linumusitatisimum) oil on libido and semen quality of Nilli-Ravi buffalo bulls. J. Anim. Sci. Technol. 2016, 58, 1–6. [Google Scholar] [CrossRef]
- Gandeshmini, A.P.; Sharafi, M.; Alizadeh, A. Enhancement of rooster semen freezing ability with the use of dietary sources of omega-3 and omega-6 fatty acids. Anim. Feed Sci. Technol. 2020, 268, 1–9. [Google Scholar] [CrossRef]
- Singh, M.; Mollier, R.T.; Sharma, P.R.; Kadirvel, G.; Doley, S.; Sanjukta, R.K.; Rajkhowa, D.J.; Kandpal, B.K.; Kumar, D.; Khan, M.H.; et al. Dietary flaxseed oil improve boar semen quality, antioxidant status and in-vitro fertility in humid sub-tropical region of North East India. Theriogenology 2021, 159, 123–131. [Google Scholar] [CrossRef] [PubMed]
- Li, W.H.; Weng, X.X.; Yuan, L.F.; Li, F.; Yue, X.P.; Li, F.D. Effect of feeding linseed diet on testis development, antioxidant capacity, and epididymal cauda sperm concentration in Chinese Hu lamb. Theriogenology 2021, 159, 69. [Google Scholar] [CrossRef] [PubMed]
- Palmquist, D.L. Omega-3 fatty acids in metabolism, health, and nutrition and for modified animal product foods. Prof. Anim. Sci. 2009, 25, 207–249. [Google Scholar] [CrossRef]
- Peña, F.J.; García, B.M.; Samper, J.C.; Aparicio, I.M.; Tapia, J.A.; Ferrulosa, C.O. Dissecting the molecular damage to stallion spermatozoa: The way to improve current cryopreservation protocols? Theriogenology 2011, 76, 1177–1186. [Google Scholar] [CrossRef]
- Medeiros, C.M.O.; Forrell, F.; Oliveira, A.T.D.; Rodrigues, J.L. Current status of sperm cryopreservation: Why isn’t it better? Theriogenology 2002, 57, 327–344. [Google Scholar] [CrossRef]
- Andrabi, S.M.H.; Maxwell, W.M.C. A review on reproductive biotechnologies for conservation of endangered mammalian species. Anim. Reprod. Sci. 2007, 99, 223–243. [Google Scholar] [CrossRef] [PubMed]
- Perumal, P.; Chamuah, J.K.; Rajkhowa, C. Effect of catalase on the liquid storage of mithun (Bos frontalis) semen. Asian Pac. J. Reprod. 2013, 2, 209–214. [Google Scholar] [CrossRef]
- Gangwar, C.; Kharche, S.D.; Ranjan, R.; Kumar, S.; Goel, A.K.; Jindal, S.K.; Agarwal, S.K. Effect of vitamin C supplementation of freezability of Barbari buck semen. Small Ruminant Res. 2015, 129, 104–107. [Google Scholar] [CrossRef]
- Amini, R.M.; Kohram, H.; Shahaneh, A.Z.; Zhandi, M.; Sharideh, H.; Nabi, M.M. The effects of different levels of vitamin E and vitamin C in modified Beltville extender on rooster post-thawed sperm quality. Cell Tissue Bank 2015, 16, 587–592. [Google Scholar] [CrossRef]
- Asadpour, R.; Jafari, R.; Tayefi-Nasrabadi, H. Influence of added vitamin C and vitamin E on frozen-thawed bovine sperm cryopreserved in citrate and tris-based extenders. Vet. Res. Forum. 2011, 1, 37–44. [Google Scholar]
- Mattiolli, S.; Bosco, A.D.; Maranesi, M.; Petrucci, L.; Rebollar, P.G.; Castellini, C. Dietary fish oil and flaxseed for rabbit does: Fatty acids distribution and ∆6-desaturase enzymes expression of different tissues. Animals 2019, 13, 1934–1942. [Google Scholar]
- Mattiolli, S.; Collodel, G.; Signorini, C.; Cotozzolo, E.; Noto, D.; Cerretani, D.; Micheli, L.; Fiaschi, A.I.; Brecchia, G.; Menchetti, L.; et al. Tissue antioxidant status and lipid peroxidation are related to dietary intake on n-3 polyunsaturated acids: A rabbit model. Antioxidants 2021, 10, 681. [Google Scholar] [CrossRef]
- Moallen, U.; Lehrer, H.; Livshits, L.; Zachut, M. The effects of omega-3 α-linolenic acid from flaxseed oil supplemented to high-yielding dairy cows on production, health, and fertility. Livest. Sci. 2020, 242, 1–8. [Google Scholar]
- Wood, J.D.; Richardson, R.I.; Nute, G.R.; Fisher, A.V.; Campo, M.M.; Kasapidou, E.; Sheard, P.R.; Enser, M. Effects of fatty acids on meat quality: A review. Meat Sci. 2003, 66, 21–32. [Google Scholar] [CrossRef]
- Anane, R.; Creppy, E.E. Lipid peroxidation as pathway of aluminium cytotoxicity in human skin fibroblast culture: Prevention by superoxide dismutase + catalase and vitamins E and C. Hum. Exp. Toxicol. 2001, 20, 477–481. [Google Scholar] [CrossRef] [PubMed]
- Burnaugh, L.; Sabeur, K.; Ball, B.A. Generation of superoxide anion by equine spermatozoa as detected by dihydroethidium. Theriogenology 2007, 67, 580–589. [Google Scholar] [CrossRef] [PubMed]


| Species | Effect | Reference |
|---|---|---|
| Avian | Improved semen quality and fertility in broilers | [18,57,58,59] |
| Pigs | Increase sperm concentration, antioxidant capacity and sperm quality and fertility | [49,60,61] |
| Cattle | Improved testicle development, spermatogenesis, sperm motility and viability, improved post thawed sperm quality | [27,62] |
| Improved fertility in heat stressed Holstein breed | [63] | |
| Improved post-thawed sperm quality (motility, progression and velocities) | [64] | |
| Buffalo | Improved testosterone concentration and reduced age at puberty | [17] |
| Goats | Improved sperm motility, vitality, number of sperms with intact plasma membrane after frozen and thawed. | [65] |
| Improved frozen-thawed semen quality | [66] | |
| Sheep | Improved sperm quality and quantity and extended semen quality after the breeding season | [67] |
| Species | Oil Source | Supplementation | Effects | Reference |
|---|---|---|---|---|
| Avian | Flaxseed | 2% | Improved sperm concentration, motility and membrane integrity | [18] |
| Flaxseed | 2% | Improved reproductive hormones in aged rooster. | [71] | |
| Flaxseed | 4% | No effect. | [71] | |
| Fish | 2% | Improved cold stored sperm motility at 24 h | [70] | |
| Fish | 15 g/kg | Improved post thawed semen through reducing apoptosis | [80] | |
| Pigs | Flaxseed | 3% | Improved seminal plasma composition, semen quality and farrowing rate | [81] |
| Cattle | Flaxseed | 2% and 4% | Improved testosterone and semen quality | [78] |
| Buffalo | Flaxseed | 125 mL and 250 mL/day | 250 mL improved semen parameters better than 125 mL | [79] |
| Goats | Flaxseed | 30 g/kg [3%] | Improved frozen thawed sperm motility | [66] |
| Fish | 2.50% | Improved semen quality and fertility | [33] | |
| Sheep | Flaxseed | 8% | Stimulated seminiferous tubules development and improved the number of Sertoli cells | [82] |
| Flaxseed | 10% | Reduced age at puberty, improved sperm motility and concentration | [75] | |
| Fish | 2.50% | Improved only semen volume | [69] | |
| Fish | 3% | Did not improve frozen-thawed sperm quality | [10] | |
| Fish | 3% | Reduced negative effect of season on the sperm quality | [68] |
| Species | Flaxseed Oil | Antioxidant | Effects on the Semen Quality | Reference |
|---|---|---|---|---|
| Avian | 2% | Vitamin E | Improved sperm concentration, motility and membrane integrity | [18] |
| 2% and 4% | No antioxidant | 2% flaxseed oil improved reproductive hormones in old rooster. Whereas 4% flaxseed oil could not perform better than 2%. | [71] | |
| Pigs | 3% | No antioxidant | Improved seminal plasma composition, semen quality and farrowing rate | [81] |
| Cattle | 2% and 4% | No antioxidant | Improved testosterone and semen quality | [78] |
| Buffalo | 125 mL and 250 mL/day | No antioxidant | Semen parameters were improved with the increase of flaxseed oil dosage | [79] |
| Goats | 3% | Vitamin E | Improved frozen thawed sperm motility | [66] |
| Sheep | 8% | No antioxidant | Stimulated seminiferous tubules development and improved the number of Sertoli cells | [72] |
| 10% | No antioxidant | Reduced age at puberty, improved sperm motility and concentration | [84] |
Publisher’s Note: MDPI stays neutral with regard to jurisdictional claims in published maps and institutional affiliations. |
© 2021 by the authors. Licensee MDPI, Basel, Switzerland. This article is an open access article distributed under the terms and conditions of the Creative Commons Attribution (CC BY) license (https://creativecommons.org/licenses/by/4.0/).
Share and Cite
Ngcobo, J.N.; Ramukhithi, F.V.; Nephawe, K.A.; Mpofu, T.J.; Chokoe, T.C.; Nedambale, T.L. Flaxseed Oil as a Source of Omega n-3 Fatty Acids to Improve Semen Quality from Livestock Animals: A Review. Animals 2021, 11, 3395. https://doi.org/10.3390/ani11123395
Ngcobo JN, Ramukhithi FV, Nephawe KA, Mpofu TJ, Chokoe TC, Nedambale TL. Flaxseed Oil as a Source of Omega n-3 Fatty Acids to Improve Semen Quality from Livestock Animals: A Review. Animals. 2021; 11(12):3395. https://doi.org/10.3390/ani11123395
Chicago/Turabian StyleNgcobo, Jabulani Nkululeko, Fhulufhelo Vincent Ramukhithi, Khathutshelo Agree Nephawe, Takalani Judas Mpofu, Tlou Caswell Chokoe, and Tshimangadzo Lucky Nedambale. 2021. "Flaxseed Oil as a Source of Omega n-3 Fatty Acids to Improve Semen Quality from Livestock Animals: A Review" Animals 11, no. 12: 3395. https://doi.org/10.3390/ani11123395
APA StyleNgcobo, J. N., Ramukhithi, F. V., Nephawe, K. A., Mpofu, T. J., Chokoe, T. C., & Nedambale, T. L. (2021). Flaxseed Oil as a Source of Omega n-3 Fatty Acids to Improve Semen Quality from Livestock Animals: A Review. Animals, 11(12), 3395. https://doi.org/10.3390/ani11123395

