Widespread Presence of Domestic Dogs on Sandy Beaches of Southern Chile
Abstract
Simple Summary
Abstract
1. Introduction
2. Materials and Methods
2.1. Study Area
2.2. Sampling Design
2.3. Dog Harassment of Shorebirds
2.4. Data Analysis
2.4.1. Dog Use of Beaches
2.4.2. Factors that Influence Dog Abundance at Beaches
3. Results
3.1. Use of Beaches by Dogs
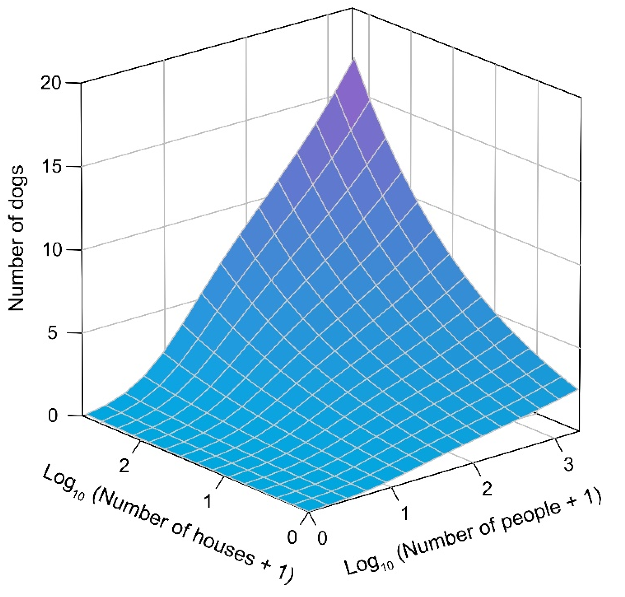
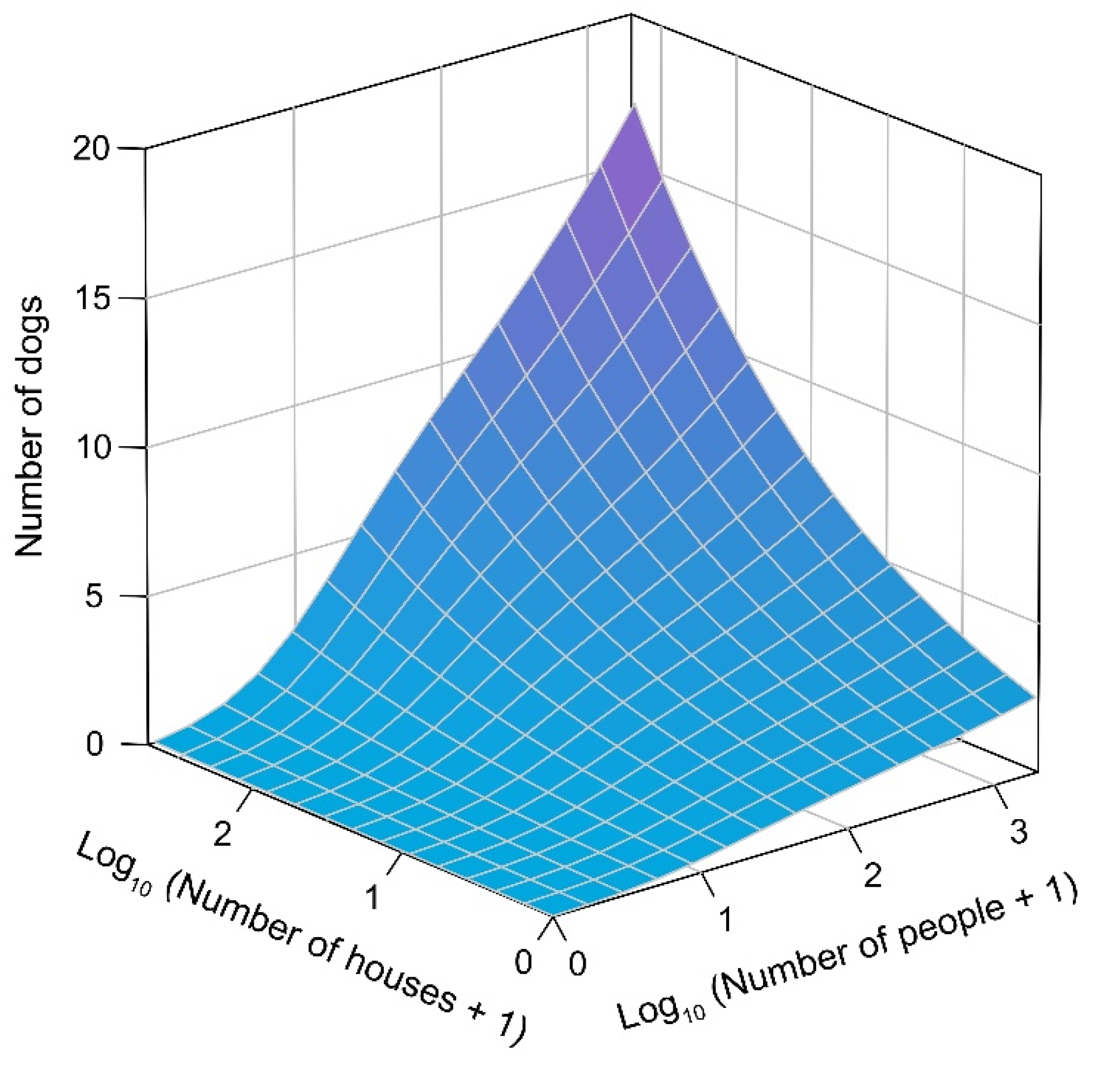
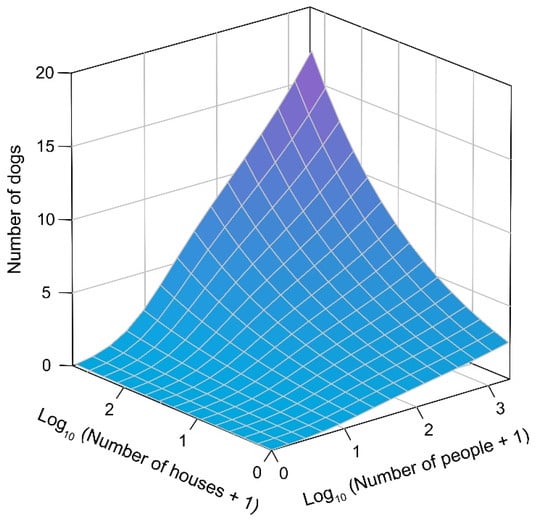
3.2. Factors Influencing Dog Abundance
3.3. Dog Harassment of Whimbrels
4. Discussion
5. Conclusions
Author Contributions
Funding
Institutional Review Board Statement
Informed Consent Statement
Data Availability Statement
Acknowledgments
Conflicts of Interest
References
- McLachlan, A.; Defeo, O. The Ecology of Sandy Shores, 3rd ed.; Academic Press: London, UK, 2017; pp. 5–35. [Google Scholar]
- Schlacher, T.A.; Schoeman, D.S.; Dugan, J.; Lastra, M.; Jones, A.; Scapini, F.; McLachlan, A. Sandy beach ecosystems: Key features, sampling issues, management challenges and climate change impacts. Mar. Ecol. 2008, 29, 70–90. [Google Scholar] [CrossRef]
- Barbier, E.; Hacker, S.; Kennedy, C.; Koch, E.; Stier, A.; Silliman, B. The value of estuarine and coastal ecosystem services. Ecol. Monogr. 2011, 81, 169–193. [Google Scholar] [CrossRef]
- Maguire, G.S.; Miller, K.K.; Weston, M.A.; Young, K. Being beside the seaside: Beach use and preferences among coastal residents of south-eastern Australia. Ocean. Coast. Manag. 2011, 54, 781–788. [Google Scholar] [CrossRef]
- Defeo, O.; McLachlan, A.; Schoeman, D.S.; Schlacher, T.A.; Dugan, J.; Jones, A.; Lastra, M.; Scapini, F. Threats to sandy beach ecosystems: A review. Estuar. Coast. Shelf Sci. 2009, 81, 1–12. [Google Scholar] [CrossRef]
- Schlacher, T.A.; Thompson, L.M.C. Exposure of fauna to off-road vehicle (ORV) traffic on sandy beaches. Coast. Manag. 2007, 35, 567–583. [Google Scholar] [CrossRef]
- Dugan, J.E.; Hubbard, D.M.; McCrary, M.D.; Pierson, M.O. The response of macrofauna communities and shorebirds to macrophyte wrack subsidies on exposed sandy beaches of southern California. Estuar. Coast. Shelf Sci. 2003, 58, 25–40. [Google Scholar] [CrossRef]
- Duarte, C.; Quintanilla-Ahumada, D.; Anguita, C.; Manríquez, P.H.; Widdicombe, S.; Pulgar, J.; Silva-Rodríguez, E.A.; Miranda, C.; Manríquez, K.; Quijón, P.A. Artificial light pollution at night (ALAN) disrupts the distribution and circadian rhythm of a sandy beach isopod. Environ. Pollut. 2019, 248, 565–573. [Google Scholar] [CrossRef] [PubMed]
- Gompper, M.E. The dog–human–wildlife interface: Assessing the scope of the problem. In Free-Ranging Dogs and Wildlife Conservation; Gompper, M.E., Ed.; Oxford University Press: Oxford, UK, 2014; pp. 9–54. [Google Scholar]
- Bellard, C.; Genovesi, P.; Jeschke, J.M. Global patterns in vertebrates threatened by biological invasions. Proc. R. Soc. B Biol. Sci. 2016, 283, 20152454. [Google Scholar] [CrossRef]
- Doherty, T.S.; Dickman, C.R.; Glen, A.S.; Newsome, T.M.; Nimmo, D.G.; Ritchie, E.G.; Vanak, A.T.; Wirsing, A.J. The global impacts of domestic dogs on threatened vertebrates. Biol. Conserv. 2017, 210, 56–59. [Google Scholar] [CrossRef]
- Ruiz-Izaguirre, E.; van Woersem, A.; Eilers, K.C.H.A.M.; van Wieren, S.E.; Bosch, G.; van der Zijpp, A.J.; de Boer, I.J.M. Roaming characteristics and feeding practices of village dogs scavenging sea-turtle nests. Anim. Conserv. 2015, 18, 146–156. [Google Scholar] [CrossRef]
- Baudains, T.P.; Lloyd, P. Habituation and habitat changes can moderate the impacts of human disturbance on shorebird breeding performance. Anim. Conserv. 2007, 10, 400–407. [Google Scholar] [CrossRef]
- Lord, A.; Waas, J.R.; Innes, J.; Whittingham, M.J. Effects of human approaches to nests of northern New Zealand dotterels. Biol. Conserv. 2001, 98, 233–240. [Google Scholar] [CrossRef]
- Weston, M.A.; Stankowich, T. Dogs as agents of disturbance. In Free-Ranging Dogs and Wildlife Conservation; Gompper, M.E., Ed.; Oxford University Press: Oxford, UK, 2014; pp. 94–116. [Google Scholar]
- Weston, M.A.; Fitzsimons, J.A.; Wescott, G.; Miller, K.K.; Ekanayake, K.B.; Schneider, T. Bark in the park: A review of domestic dogs in parks. Environ. Manag. 2014, 54, 373–382. [Google Scholar] [CrossRef] [PubMed]
- Weston, M.A.; Elgar, M.A. Responses of Incubating Hooded Plovers (Thinornis rubricollis) to Disturbance. J. Coast. Res. 2007, 233, 569–576. [Google Scholar] [CrossRef]
- Navedo, J.G.; Verdugo, C.; Rodríguez-Jorquera, I.A.; Abad-Gómez, J.M.; Suazo, C.G.; Castañeda, L.E.; Araya, V.; Ruiz, J.; Gutiérrez, J.S. Assessing the effects of human activities on the foraging opportunities of migratory shorebirds in Austral high-latitude bays. PLoS ONE 2019, 14, e0212441. [Google Scholar] [CrossRef] [PubMed]
- Lafferty, K.D. Disturbance to wintering western snowy plovers. Biol. Conserv. 2001, 101, 315–325. [Google Scholar] [CrossRef]
- Pearce-Higgins, J.W.; Brown, D.J.; Douglas, D.J.T.; Alves, J.A.; Bellio, M.; Bocher, P.; Buchanan, G.M.; Clay, R.P.; Conklin, J.; Crockford, N.; et al. A global threats overview for Numeniini populations: Synthesising expert knowledge for a group of declining migratory birds. Bird Conserv. Int. 2017, 27, 6–34. [Google Scholar] [CrossRef]
- Guinness, S.J.; Maguire, G.S.; Miller, K.K.; Weston, M.A. My dog, my beach! Attitudes towards dog management on Victorian beaches. Australas. J. Environ. Manag. 2020, 27, 1–14. [Google Scholar] [CrossRef]
- Lafferty, K.D. Birds at a Southern California beach: Seasonality, habitat use and disturbance by human activity. Biodivers. Conserv. 2001, 10, 1949–1962. [Google Scholar] [CrossRef]
- Guillén, J.; García-Olivares, A.; Ojeda, E.; Osorio, A.; Chic, O.; González, R. Long-Term Quantification of Beach Users Using Video Monitoring. J. Coast. Res. 2008, 24, 1612–1619. [Google Scholar] [CrossRef]
- Silva-Rodríguez, E.A.; Sieving, K.E. Domestic dogs shape the landscape-scale distribution of a threatened forest ungulate. Biol. Conserv. 2012, 150, 103–110. [Google Scholar] [CrossRef]
- Ribeiro, F.S.; Nichols, E.; Morato, R.G.; Metzger, J.P.; Pardini, R. Disturbance or propagule pressure? Unravelling the drivers and mapping the intensity of invasion of free-ranging dogs across the Atlantic forest hotspot. Divers. Distrib. 2019, 25, 1–14. [Google Scholar] [CrossRef]
- Daniels, T.J.; Bekoff, M. Population and Social Biology of Free-Ranging Dogs, Canis familiaris. J. Mammal. 1989, 70, 754–762. [Google Scholar] [CrossRef]
- Sepúlveda, M.; Pelican, K.; Cross, P.; Eguren, A.; Singer, R. Fine-scale movements of rural free-ranging dogs in conservation areas in the temperate rainforest of the coastal range of southern Chile. Mamm. Biol. 2015, 80, 290–297. [Google Scholar] [CrossRef]
- Morin, D.J.; Lesmeister, D.B.; Nielsen, C.K.; Schauber, E.M. The truth about cats and dogs: Landscape composition and human occupation mediate the distribution and potential impact of non-native carnivores. Glob. Ecol. Conserv. 2018, 15, e00413. [Google Scholar] [CrossRef]
- Dos Santos, C.L.; Le Pendu, Y.; Giné, G.A.F.; Dickman, C.; Newsome, T.M.; Cassano, C.R. Human behaviors determine the direct and indirect impacts of free-ranging dogs on wildlife. J. Mammal. 2018, 99, 1261–1269. [Google Scholar] [CrossRef]
- Corti, P.; Wittmer, H.U.; Festa-Bianchet, M. Dynamics of a small population of endangered huemul deer (Hippocamelus bisulcus) in Chilean Patagonia. J. Mammal. 2010, 91, 690–697. [Google Scholar] [CrossRef][Green Version]
- Moreira-Arce, D.; Vergara, P.M.; Boutin, S. Diurnal Human Activity and Introduced Species Affect Occurrence of Carnivores in a Human-Dominated Landscape. PLoS ONE 2015, 10, e0137854. [Google Scholar] [CrossRef] [PubMed]
- Bravo-Naranjo, V.; Jiménez, R.R.; Zuleta, C.; Rau, J.R.; Valladares, P.; Piñones, C. Selección de presas por perros callejeros en el humedal Estero Culebrón (Coquimbo, Chile). Gayana 2019, 83, 102–113. [Google Scholar] [CrossRef]
- Villatoro, F.J.; Naughton-Treves, L.; Sepúlveda, M.A.; Stowhas, P.; Mardones, F.O.; Silva-Rodríguez, E.A. When free-ranging dogs threaten wildlife: Public attitudes toward management strategies in southern Chile. J. Environ. Manag. 2019, 229, 67–75. [Google Scholar] [CrossRef]
- Ministerio de Salud Ley Núm. 21.020: Sobre Tenencia Responsable de Mascotas y Animales de Compañía. Available online: https://www.leychile.cl/Navegar?idNorma=1106037 (accessed on 3 March 2020).
- Municipalidad de Valdivia Aprueba Ordenanza Para la Protección y Control de la Población Canina en la Ciudad de Valdivia. Available online: https://www.leychile.cl/Navegar?idNorma=227550 (accessed on 5 June 2020).
- Jaramillo, E.; McLachlan, A. Community and Population Responses of the Macroinfauna to Physical Factors over a Range of Exposed Sandy in South-central Chile. Estuar. Coast. Shelf Sci. 1993, 37, 615–624. [Google Scholar] [CrossRef]
- Duarte, C.; Jaramillo, E.; Contreras, H.; Acuña, K.; Navarro, J.M. Importancia del subsidio de macroalgas sobre la abundancia y biología poblacional del anfípodo Orchestoidea tuberculata (Nicolet) en playas arenosas del centro sur de Chile. Rev. Biol. Mar. Oceanogr. 2009, 44, 691–702. [Google Scholar] [CrossRef]
- Aparicio, A. Calidad de Hábitat en Playas Arenosas del Centro sur de Chile para aves Playeras Migratorias: Análisis de su Importancia como áreas de Parada. Ph.D. Thesis, Universidad Austral de Chile, Valdivia, Chile, 2002. [Google Scholar]
- BCN (Biblioteca del Congreso Nacional de Chile) Mapas Vectoriales. Available online: https://www.bcn.cl/ (accessed on 10 June 2019).
- Burger, J.; Niles, L. Shorebirds and stakeholders: Effects of beach closure and human activities on shorebirds at a New Jersey coastal beach. Urban. Ecosyst. 2013, 16, 657–673. [Google Scholar] [CrossRef]
- Ibarra, L.; Espínola, F.; Echeverría, M. Una prospección a la población de perros existente en las calles de la ciudad de Santiago, Chile. Av. En Ciencias Vet. 2006, 21, 33–39. [Google Scholar] [CrossRef]
- Fonseca, J.; Basso, E.; Serrano, D.; Navedo, J.G. Effects of tidal cycles on shorebird distribution and foraging behaviour in a coastal tropical wetland: Insights for carrying capacity assessment. Estuar. Coast. Shelf Sci. 2017, 198, 279–287. [Google Scholar] [CrossRef]
- Banks, P.B.; Bryant, J.V. Four-legged friend or foe? Dog walking displaces native birds from natural areas. Biol. Lett. 2007, 3, 611–613. [Google Scholar] [CrossRef] [PubMed]
- Zuur, A.F.; Ieno, E.N.; Walker, N.; Saveliev, A.; Smith, G. Mixed Effects Models and Extensions in Ecology with R; Springer Science & Business Media: New York, NY, USA, 2009; pp. 260–293. [Google Scholar]
- Zuur, A.F.; Ieno, E.N.; Elphick, C.S. A protocol for data exploration to avoid common statistical problems. Methods Ecol. Evol. 2010, 1, 3–14. [Google Scholar] [CrossRef]
- Brooks, M.E.; Kristensen, K.; van Benthem, K.J.; Magnusson, A.; Berg, C.W.; Nielsen, A.; Skaug, H.J.; Mächler, M.; Bolker, B.M. glmmTMB balances speed and flexibility among packages for zero-inflated generalized linear mixed modeling. R J. 2017, 9, 378–400. [Google Scholar] [CrossRef]
- Burnham, K.P.; Anderson, D.R. Model Selection and Inference: A Practical Information-Theoretic Approach, 2nd ed.; Springer: New York, NY, USA, 2002. [Google Scholar]
- Bolker, B.M.; R. Core Team. bbmle: Tools for General Maximum Likelihood Estimation. R Package Version 1.0.23.1. Available online: https://cran.r-project.org/package=bbmle (accessed on 10 April 2020).
- Soetaert, K. plot3D: Plotting Multi-Dimensional Data. R Package Version 1.3. Available online: https://cran.r-project.org/package=plot3D (accessed on 2 November 2020).
- R Core Team. R: A Language and Environment for Statistical Computing; R Foundation for Statistical Computing: Vienna, Austria, 2020. [Google Scholar]
- Senner, S.E.; Andres, B.A.; Gates, H.R. Pacific Americas Shorebird Conservation Strategy; National Audubon Society: New York, NY, USA, 2016. [Google Scholar]
- Stigner, M.G.; Beyer, H.L.; Klein, C.J.; Fuller, R.A. Reconciling recreational use and conservation values in a coastal protected area. J. Appl. Ecol. 2016, 53, 1206–1214. [Google Scholar] [CrossRef]
- Maguire, G.S.; Miller, K.K.; Weston, M.A. Only the Strictest Rules Apply: Investigating Regulation Compliance of Beaches to Minimize Invasive Dog Impacts on Threatened Shorebird Populations. In Impacts of Invasive Species on Coastal Environments: Coasts in Crisis; Makowski, C., Finkl, C.W., Eds.; Springer: Cham, Switzerland, 2019; pp. 397–412. [Google Scholar]
- Schneider, T.J.; Maguire, G.S.; Whisson, D.A.; Weston, M.A. Regulations fail to constrain dog space use in threatened species beach habitats. J. Environ. Plan. Manag. 2019, 63, 1022–1036. [Google Scholar] [CrossRef]
- SUBDERE Reglamento que Establece la Forma y Condiciones en Que se Aplicarán las Normas Sobre Tenencia Responsable de Mascotas y Animales de Compañía y Determina Las Normas Que Permitirán Calificar a Ciertos Especímenes Caninos Como Potencialmente Peligrosos. Available online: https://www.leychile.cl/Navegar?idNorma=1121980 (accessed on 26 April 2020).
- Lafferty, K.D.; Rodriguez, D.A.; Chapman, A. Temporal and spatial variation in bird and human use of beaches in southern California. Springer Plus 2013, 2, 1–14. [Google Scholar] [CrossRef] [PubMed]
- Sepúlveda, M.A.; Singer, R.S.; Silva-Rodriǵuez, E.; Stowhas, P.; Pelican, K. Domestic dogs in rural communities around protected areas: Conservation problem or conflict solution? PLoS ONE 2014, 9, e86152. [Google Scholar] [CrossRef] [PubMed]
- Astorga, F.; Escobar, L.E.; Poo-Muñoz, D.A.; Medina-Vogel, G. Dog ownership, abundance and potential for bat-borne rabies spillover in Chile. Prev. Vet. Med. 2015, 118, 397–405. [Google Scholar] [CrossRef] [PubMed]
- Montecino-Latorre, D.; San Martín, W. Evidence supporting that human-subsidized free-ranging dogs are the main cause of animal losses in small-scale farms in Chile. Ambio 2019, 48, 240–250. [Google Scholar] [CrossRef] [PubMed]
- Villatoro, F.J.; Sepúlveda, M.A.; Stowhas, P.; Silva-Rodríguez, E.A. Urban dogs in rural areas: Human-mediated movement defines dog populations in southern Chile. Prev. Vet. Med. 2016, 135, 59–66. [Google Scholar] [CrossRef]
- Pavés, H.; Schlatter, R.; Espinoza, C. Scavenging and predation by Black Vultures Coragyps atratus at a South American sea lion breeding colony. Vulture News 2008, 58, 4–15. [Google Scholar]
- Johnston-González, R.; Abril, E. Predation risk and resource availability explain roost locations of Whimbrel Numenius phaeopus in a tropical mangrove delta. IBIS 2019, 161, 839–853. [Google Scholar] [CrossRef]
- Neuman, K.K.; Henkel, L.A.; Page, G.W. Shorebird Use of Sandy Beaches in Central California. Waterbirds 2008, 31, 115–121. [Google Scholar] [CrossRef]
- Andres, B.A.; Johnson, J.A.; Valenzuela, J.; Morrison, R.I.G.; Espinosa, L.A.; Ross, R.K. Estimating Eastern Pacific Coast Populations of Whimbrels and Hudsonian Godwits, with an Emphasis on Chiloé Island, Chile. Waterbirds 2009, 32, 216–224. [Google Scholar] [CrossRef]
- Brown, S.; Hickey, C.; Harrington, B.; Gill, R. The U.S. Shorebird Conservation Plan, 2nd ed.; Manomet Center for Conservation Sciences: Plymouth, MA, USA, 2001; p. 02345. [Google Scholar]
- Donaldson, G.M.; Hyslop, C.; Morrison, R.I.G.; Davidson, I. Canadian Shorebird Conservation Plan; Canadian Wildlife Service: Ottawa, ON, Canada, 2000. [Google Scholar]
- SUBDERE Reglamento Sobre Tenencia Responsable de Mascotas y Animales de Compañía. Available online: http://www.subdere.gov.cl/sites/default/files/version_final_para_consulta_publica.pdf (accessed on 20 April 2020).
- Thomas, K.; Kvitek, R.G.; Bretz, C. Effects of human activity on the foraging behavior of sanderlings Calidris alba. Biol. Conserv. 2002, 109, 67–71. [Google Scholar] [CrossRef]
- Parsons, A.W.; Bland, C.; Forrester, T.; Baker-Whatton, M.C.; Schuttler, S.G.; McShea, W.J.; Costello, R.; Kays, R. The ecological impact of humans and dogs on wildlife in protected areas in eastern North America. Biol. Conserv. 2016, 203, 75–88. [Google Scholar] [CrossRef]
- Miller, K.K.; Ritchie, E.G.; Weston, M.A. The human dimensions of dog-wildlife interactions. In Free-Ranging Dogs and Wildlife Conservation; Gompper, M.E., Ed.; Oxford University Press: Oxford, UK, 2014; pp. 286–304. [Google Scholar]
- Smith, R.J.; Verissimo, D.; Macmillan, D.C. Marketing and Conservation: How to Lose Friends and Influence People. In Trade-Offs in Conservation: Deciding What to Save; Leader-Williams, N., Adams, W.M., Smith, R.J., Eds.; John Wiley & Sons: Chichester, UK, 2010; pp. 215–232. [Google Scholar]


| Beach | Length (km) | Area Used by Dogs (%) | Number of Dogs Detected per Beach | |||
|---|---|---|---|---|---|---|
| Sightings | Tracks | Mean (SD) | Median | Range | ||
| Ronca | 0.6 | 17 | 33 | 0.5 (1.0) | 0.0 | 0–2 |
| Cheuque | 0.8 | 75 | 100 | 3.5 (3.0) | 4.0 | 0–6 |
| Pichicuyín | 0.3 | 75 | 100 | 1.3 (2.5) | 0.0 | 0–5 |
| Mehuín | 1.9 | 68 | 100 | 11.5 (11.3) | 9.5 | 0–27 |
| Epuco | 1.9 | 0 | 37 | 0.0 (0.0) | 0.0 | 0–0 |
| Alepue | 2.3 | 9 | 100 | 1.0 (1.2) | 1.0 | 0–2 |
| Pilolcura | 0.6 | 57 | 86 | 1.5 (1.9) | 1.0 | 0–4 |
| Curiñanco | 4.7 | 23 | 87 | 5.3 (3.0) | 6.0 | 1–8 |
| Calfuco | 1.2 | 17 | 100 | 1.3 (1.5) | 1.0 | 0–3 |
| SanIgnacio | 0.8 | 22 | 78 | 1.8 (3.5) | 0.0 | 0–7 |
| LosMolinos | 1.2 | 75 | 100 | 6.5 (5.2) | 7.0 | 0–12 |
| Niebla | 1.0 | 80 | 90 | 8.3 (4.7) | 6.5 | 5–15 |
| Mancera | 1.3 | 38 | 92 | 1.5 (3.0) | 0.0 | 0–6 |
| Chaihuín | 2.0 | 5 | 45 | 0.3 (0.5) | 0.0 | 0–1 |
| Total | 20.6 | 32 | 82 | - | - | - |
| Model | k | ΔAICc | ω | People | Houses | Day | Time | Length | Zero- Inflated | Random Effects |
|---|---|---|---|---|---|---|---|---|---|---|
| People + houses | 6 | 0.0 | 0.17 | 0.5 (0.1) | 0.7 (0.2) | - | - | - | −2.9 (0.9) | 0.1 (0.3) |
| People + houses + length | 7 | 0.1 | 0.16 | 0.4 (0.1) | 0.8 (0.2) | - | - | −0.2 (0.1) | −2.9 (0.9) | 0.1 (0.2) |
| Houses + day + time | 7 | 0.2 | 0.15 | - | 1.0 (0.2) | 0.5 (0.1) | 0.5 (0.2) | - | −3.0 (0.9) | 0.1 (0.3) |
| Houses + day + time + length | 8 | 1.1 | 0.10 | - | 1.1 (0.2) | 0.5 (0.2) | 0.5 (0.2) | −0.2 (0.1) | −3.0 (0.9) | 0.1 (0.3) |
| People + houses + time | 7 | 1.1 | 0.09 | 0.4 (0.1) | 0.7 (0.2) | - | 0.2 (0.2) | - | −2.9 (0.9) | 0.1 (0.3) |
| People + houses + time + length | 8 | 1.6 | 0.08 | 0.4 (0.1) | 0.9 (0.2) | - | 0.2 (0.2) | −0.2 (0.1) | −2.9 (0.9) | 0.1 (0.2) |
| People + houses + day + time | 8 | 1.9 | 0.06 | 0.2 (0.2) | 0.9 (0.3) | 0.3 (0.2) | 0.4 (0.2) | - | −2.9 (0.9) | 0.1 (0.3) |
| People + houses + day | 7 | 2.2 | 0.06 | 0.4 (0.2) | 0.8 (0.2) | 0.1 (0.2) | - | - | −2.9 (0.9) | 0.1 (0.3) |
| People + houses + day + length | 8 | 2.5 | 0.05 | 0.4 (0.2) | 0.9 (0.2) | 0.1 (0.2) | - | −0.2 (0.1) | −2.9 (0.9) | 0.1 (0.2) |
Publisher’s Note: MDPI stays neutral with regard to jurisdictional claims in published maps and institutional affiliations. |
© 2021 by the authors. Licensee MDPI, Basel, Switzerland. This article is an open access article distributed under the terms and conditions of the Creative Commons Attribution (CC BY) license (http://creativecommons.org/licenses/by/4.0/).
Share and Cite
Cortés, E.I.; Navedo, J.G.; Silva-Rodríguez, E.A. Widespread Presence of Domestic Dogs on Sandy Beaches of Southern Chile. Animals 2021, 11, 161. https://doi.org/10.3390/ani11010161
Cortés EI, Navedo JG, Silva-Rodríguez EA. Widespread Presence of Domestic Dogs on Sandy Beaches of Southern Chile. Animals. 2021; 11(1):161. https://doi.org/10.3390/ani11010161
Chicago/Turabian StyleCortés, Esteban I., Juan G. Navedo, and Eduardo A. Silva-Rodríguez. 2021. "Widespread Presence of Domestic Dogs on Sandy Beaches of Southern Chile" Animals 11, no. 1: 161. https://doi.org/10.3390/ani11010161
APA StyleCortés, E. I., Navedo, J. G., & Silva-Rodríguez, E. A. (2021). Widespread Presence of Domestic Dogs on Sandy Beaches of Southern Chile. Animals, 11(1), 161. https://doi.org/10.3390/ani11010161

