HDAC4 Regulates the Proliferation, Differentiation and Apoptosis of Chicken Skeletal Muscle Satellite Cells
Simple Summary
Abstract
1. Introduction
2. Material and Methods
2.1. Tissue Sample Preparation
2.2. Isolation, Culture, and Transfection of Chicken SMSCs
2.3. RNA Exaction, cDNA Synthesis, and Quantitative Real-Time PCR (qPCR)
2.4. Cell Proliferation Assay
2.5. Analysis of the Cell Cycle
2.6. Analysis of Cell Apoptosis
2.7. Immunofluorescence
2.8. Western Blotting
2.9. Statistical Analysis
3. Results
3.1. Expression Pattern of HDAC4 in Chickens
3.2. Confirmation of Interference Efficiency of HDAC4
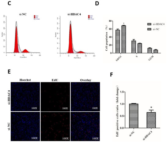
3.3. Knockdown of HDAC4 Inhibits the Proliferation of Chicken SMSCs
3.4. Knockdown of HDAC4 Inhibits the Differentiation of Chicken SMSCs
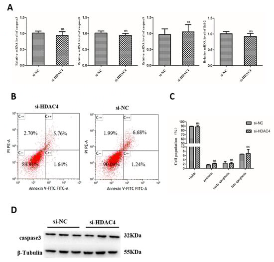
3.5. Knockdown of HDAC4 Has No Effect on the Apoptosis of Chicken SMSCs
4. Discussion
5. Conclusions
Author Contributions
Funding
Conflicts of Interest
References
- Yun, K.; Wold, B. Skeletal muscle determination and differentiation: Story of a core regulatory network and its context. Curr. Opin. Cell Biol. 1996, 8, 877–889. [Google Scholar] [CrossRef]
- Moresi, V.; Marroncelli, N.; Adamo, S. New insights into the epigenetic control of satellite cells. World J. Stem Cells 2015, 7, 945. [Google Scholar] [CrossRef] [PubMed]
- Li, Y.; Dilworth, F.J. Compacting Chromatin to Ensure Muscle Satellite Cell Quiescence. Cell Stem Cell 2016, 18, 162–164. [Google Scholar] [CrossRef] [PubMed]
- Berti, F.; Nogueira, J.M.; Wöhrle, S.; Sobreira, D.R.; Hawrot, K.; Dietrich, S. Time course and side-by-side analysis of mesodermal, pre-myogenic, myogenic and differentiated cell markers in the chicken model for skeletal muscle formation. J. Anat. 2015, 227, 361–382. [Google Scholar] [CrossRef]
- Bassel-Duby, R.; Olson, E.N. Signaling pathways in skeletal muscle remodeling. Annu. Rev. Biochem. 2006, 75, 19–37. [Google Scholar] [CrossRef]
- Buckingham, M.; Bajard, L.; Chang, T.; Daubas, P.; Hadchouel, J.; Meilhac, S.; Montarras, D.; Rocancourt, D.; Relaix, F. The formation of skeletal muscle: From somite to limb. J. Anat. 2003, 202, 59–68. [Google Scholar] [CrossRef]
- Witt, O.; Deubzer, H.E.; Milde, T.; Oehme, I. HDAC family: What are the cancer relevant targets? Cancer Lett. 2009, 277, 8–21. [Google Scholar] [CrossRef]
- Khan, O.; La Thangue, N.B. HDAC inhibitors in cancer biology: Emerging mechanisms and clinical applications. Immunol. Cell Biol. 2012, 90, 85–94. [Google Scholar] [CrossRef]
- De Ruijter, A.J.; Van Gennip, A.H.; Caron, H.N.; Stephan, K.; Van Kuilenburg, A.B. Histone deacetylases (HDACs): Characterization of the classical HDAC family. Biochem. J. 2003, 370, 737–749. [Google Scholar] [CrossRef]
- Didonna, A.; Opal, P. The promise and perils of HDAC inhibitors in neurodegeneration. Ann. Clin. Transl. Neurol. 2015, 2, 79–101. [Google Scholar] [CrossRef]
- Verdin, E.; Dequiedt, F.; Kasler, H.G. Class II histone deacetylases: Versatile regulators. TRENDS Genet. 2003, 19, 286–293. [Google Scholar] [CrossRef]
- Parra, M. Class II a HDAC s–new insights into their functions in physiology and pathology. FEBS J. 2015, 282, 1736–1744. [Google Scholar] [CrossRef] [PubMed]
- Wang, A.H.; Bertos, N.R.; Vezmar, M.; Pelletier, N.; Crosato, M.; Heng, H.H.; Th’ng, J.; Han, J.; Yang, X.-J. HDAC4, a human histone deacetylase related to yeast HDA1, is a transcriptional corepressor. Mol. Cell. Biol. 1999, 19, 7816–7827. [Google Scholar] [CrossRef] [PubMed]
- Broide, R.S.; Redwine, J.M.; Aftahi, N.; Young, W.; Bloom, F.E.; Winrow, C.J. Distribution of histone deacetylases 1–11 in the rat brain. J. Mol. Neurosci. 2007, 31, 47–58. [Google Scholar] [CrossRef] [PubMed]
- Bongers, K.S.; Fox, D.K.; Ebert, S.M.; Kunkel, S.D.; Dyle, M.C.; Bullard, S.A.; Dierdorff, J.M.; Adams, C.M. Skeletal muscle denervation causes skeletal muscle atrophy through a pathway that involves both Gadd45a and HDAC4. Am. J. Physiol. -Endocrinol. Metab. 2013, 305, E907–E915. [Google Scholar] [CrossRef]
- Pigna, E.; Simonazzi, E.; Sanna, K.; Bernadzki, K.M.; Proszynski, T.; Heil, C.; Palacios, D.; Adamo, S.; Moresi, V. Histone deacetylase 4 protects from denervation and skeletal muscle atrophy in a murine model of amyotrophic lateral sclerosis. EBioMedicine 2019, 40, 717–732. [Google Scholar] [CrossRef]
- Cohen, T.J.; Waddell, D.S.; Barrientos, T.; Lu, Z.; Feng, G.; Cox, G.A.; Bodine, S.C.; Yao, T.-P. The histone deacetylase HDAC4 connects neural activity to muscle transcriptional reprogramming. J. Biol. Chem. 2007, 282, 33752–33759. [Google Scholar] [CrossRef]
- Cohen, T.J.; Choi, M.-C.; Kapur, M.; Lira, V.A.; Yan, Z.; Yao, T.-P. HDAC4 regulates muscle fiber type-specific gene expression programs. Mol. Cells 2015, 38, 343. [Google Scholar] [CrossRef]
- Wei, X.; Li, H.; Zhang, B.; Li, C.; Dong, D.; Lan, X.; Huang, Y.; Bai, Y.; Lin, F.; Zhao, X. miR-378a-3p promotes differentiation and inhibits proliferation of myoblasts by targeting HDAC4 in skeletal muscle development. RNA Biol. 2016, 13, 1300–1309. [Google Scholar] [CrossRef]
- Miska, E.A.; Langley, E.; Wolf, D.; Karlsson, C.; Pines, J.; Kouzarides, T. Differential localization of HDAC4 orchestrates muscle differentiation. Nucleic Acids Res. 2001, 29, 3439–3447. [Google Scholar] [CrossRef]
- Han, S.; Cui, C.; Wang, Y.; He, H.; Shen, X.; Chen, Y.; Liu, Z.; Zhu, Q.; Li, D.; Yin, H. FHL3 negatively regulates the differentiation of skeletal muscle satellite cells in chicken. 3 Biotech 2019, 9, 206. [Google Scholar] [CrossRef] [PubMed]
- Wang, Z.; Qin, G.; Zhao, T.C. HDAC4: Mechanism of regulation and biological functions. Epigenomics 2014, 6, 139–150. [Google Scholar] [CrossRef] [PubMed]
- Yang, X.-J.; Grégoire, S. Class II histone deacetylases: From sequence to function, regulation, and clinical implication. Mol. Cell. Biol. 2005, 25, 2873–2884. [Google Scholar] [CrossRef] [PubMed]
- Chawla, S.; Vanhoutte, P.; Arnold, F.J.; Huang, C.L.H.; Bading, H. Neuronal activity-dependent nucleocytoplasmic shuttling of HDAC4 and HDAC5. J. Neurochem. 2003, 85, 151–159. [Google Scholar] [CrossRef]
- Bertos, N.R.; Wang, A.H.; Yang, X.-J. Class II histone deacetylases: Structure, function, and regulation. Biochem. Cell Biol. 2001, 79, 243–252. [Google Scholar] [CrossRef]
- Stronach, E.A.; Alfraidi, A.; Rama, N.; Datler, C.; Studd, J.B.; Agarwal, R.; Guney, T.G.; Gourley, C.; Hennessy, B.T.; Mills, G.B. HDAC4-regulated STAT1 activation mediates platinum resistance in ovarian cancer. Cancer Res. 2011, 71, 4412–4422. [Google Scholar] [CrossRef]
- Wilson, A.J.; Byun, D.-S.; Nasser, S.; Murray, L.B.; Ayyanar, K.; Arango, D.; Figueroa, M.; Melnick, A.; Kao, G.D.; Augenlicht, L.H. HDAC4 promotes growth of colon cancer cells via repression of p21. Mol. Biol. Cell 2008, 19, 4062–4075. [Google Scholar] [CrossRef]
- Sandhu, S.K.; Volinia, S.; Costinean, S.; Galasso, M.; Neinast, R.; Santhanam, R.; Parthun, M.R.; Perrotti, D.; Marcucci, G.; Garzon, R. miR-155 targets histone deacetylase 4 (HDAC4) and impairs transcriptional activity of B-cell lymphoma 6 (BCL6) in the Eµ-miR-155 transgenic mouse model. Proc. Natl. Acad. Sci. USA 2012, 109, 20047–20052. [Google Scholar] [CrossRef]
- Choi, M.C.; Ryu, S.; Hao, R.; Wang, B.; Kapur, M.; Fan, C.M.; Yao, T.P. HDAC4 promotes Pax7-dependent satellite cell activation and muscle regeneration. EMBO Rep. 2014, 15, 1175–1183. [Google Scholar] [CrossRef]
- Marroncelli, N.; Bianchi, M.; Bertin, M.; Consalvi, S.; Saccone, V.; De Bardi, M.; Puri, P.L.; Palacios, D.; Adamo, S.; Moresi, V. HDAC4 regulates satellite cell proliferation and differentiation by targeting P21 and Sharp1 genes. Sci. Rep. 2018, 8, 3448. [Google Scholar] [CrossRef]






| siRNA | Sense Strands (5′→3′) | Anti-Sense Strands (5′→3′) |
|---|---|---|
| si-HDAC4-1107 | GCAGGAUGCUGAGAGACUUTT | AAGUCUCUCAGCAUCCUGCTT |
| si-HDAC4-1790 | GCAUUCACCAGCUGAGAAATT | UUUCUCAGCUGGUGAAUGCTT |
| si-HDAC4-2536 | GCUUUCUACAAUGAUCCUATT | UAGGAUCAUUGUAGAAAGCTT |
| negative siRNA | UUCUCCGAACGUGUCACGUTT | ACGUGACACGUUCGGAGAATT |
| Gene | Primer Sequences (5′→3′) | Product (bp) |
|---|---|---|
| HDAC4 | F: CACAGCAAGTATTGGCATT | 229 |
| R: CATCAGGTCGCTTCTCAG | ||
| cyclin D1 | F: CTCCTATCAATGCCTCACA | 165 |
| R: TCTGCTTCGTCCTCTACA | ||
| cyclin D2 | F: GCACAACTTACTGACGATAG | 125 |
| R: CTTCACAGACCTCCAACAT | ||
| KI67 | F: GCAACAACAAGGAGGCTTCG | 93 |
| R: TTCAGGTGCCATCCCGTAAC | ||
| PCNA | F: AACACTCAGAGCAGAAGAC | 225 |
| R: GCACAGGAGATGACAACA | ||
| MYHC | F: GAAGGAGACCTCAACGAGATGG | 138 |
| R: ATTCAGGTGTCCCAAGTCATCC | ||
| MRF4 | F: GCGCCATCAGCTACATCGA | 66 |
| R: GCATTTTGTCCTGCTGATCCA | ||
| MYOD | F: GCCGCCGATGACTTCTATGA | 66 |
| R: CAGGTCCTCGAAGAAGTGCAT | ||
| MYOG | F: CGTGTGCCACAGCCAATG | 63 |
| R: CCGCCGGAGAGAGACCTT | ||
| caspase 3 | F: TTCAGGTGCCATCCCGTAAC | 186 |
| R: TCCACTGTCTGCTTCAATACC | ||
| caspase 8 | F: CCCTGAAGACAGTGCCATTT | 106 |
| R: GGGTCGGCTGGTCATTTTAT | ||
| caspase 9 | F: GCTTGTCCATCCCAGTCCAA | 95 |
| R: CAGTCTGTGGTCGCTCTTGT | ||
| Bcl-2 | F: ATCGTCGCCTTCTTCGAGTT | 150 |
| R: ATCCCATCCTCCGTTGTTCT | ||
| β-actin | F: GTCCACCGCAAATGCTTCTAA | 78 |
| R: TGCGCATTTATGGGTTTTGTT |
© 2020 by the authors. Licensee MDPI, Basel, Switzerland. This article is an open access article distributed under the terms and conditions of the Creative Commons Attribution (CC BY) license (http://creativecommons.org/licenses/by/4.0/).
Share and Cite
Zhao, J.; Shen, X.; Cao, X.; He, H.; Han, S.; Chen, Y.; Cui, C.; Wei, Y.; Wang, Y.; Li, D.; et al. HDAC4 Regulates the Proliferation, Differentiation and Apoptosis of Chicken Skeletal Muscle Satellite Cells. Animals 2020, 10, 84. https://doi.org/10.3390/ani10010084
Zhao J, Shen X, Cao X, He H, Han S, Chen Y, Cui C, Wei Y, Wang Y, Li D, et al. HDAC4 Regulates the Proliferation, Differentiation and Apoptosis of Chicken Skeletal Muscle Satellite Cells. Animals. 2020; 10(1):84. https://doi.org/10.3390/ani10010084
Chicago/Turabian StyleZhao, Jing, Xiaoxu Shen, Xinao Cao, Haorong He, Shunshun Han, Yuqi Chen, Can Cui, Yuanhang Wei, Yan Wang, Diyan Li, and et al. 2020. "HDAC4 Regulates the Proliferation, Differentiation and Apoptosis of Chicken Skeletal Muscle Satellite Cells" Animals 10, no. 1: 84. https://doi.org/10.3390/ani10010084
APA StyleZhao, J., Shen, X., Cao, X., He, H., Han, S., Chen, Y., Cui, C., Wei, Y., Wang, Y., Li, D., Zhu, Q., & Yin, H. (2020). HDAC4 Regulates the Proliferation, Differentiation and Apoptosis of Chicken Skeletal Muscle Satellite Cells. Animals, 10(1), 84. https://doi.org/10.3390/ani10010084

