Environmental Factors, More Than Spatial Distance, Explain Community Structure of Soil Ammonia-Oxidizers in Wetlands on the Qinghai–Tibetan Plateau
Abstract
1. Introduction
2. Materials and Methods
2.1. Study Area and Sampling
2.2. Vegetation Survey and Measurements of Environmental Factors
2.3. Determination of Soil Nitrification Rate
2.4. DNA Extraction, Amplification, Cloning and Sequence Analysis for Ammonia-Oxidizing Genes
2.5. Real-Time Quantitative PCR
2.6. Definition of Abundant and Rare Taxa
2.7. Statistical Analyses
3. Results
3.1. Physicochemical Properties of the Samples
3.2. Abundance of Ammonia-Oxidizing Microorganisms (AOM) and Taxonimic Classification
3.3. The Nitrification Potential of Samples
3.4. Alpha-Diversity of AOM Communities
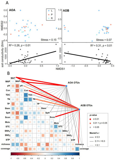
3.5. Spatial Distance and Environmental Variations Associated with Patterns of AOM Community Composition
3.6. Environmental Drivers of AOM Abundance and Community Composition
4. Discussion
4.1. Community Strucures of Ammonia-Oxidizers
4.2. Different Abundance but Similar α-Diversity Pattern of Ammonia-Oxidizers
4.3. AOA and AOB Contributed Differently to Nitrification Activity
4.4. Environmental Factors Shaping the Pattern of AOM Composition
5. Conclusions
Supplementary Materials
Author Contributions
Funding
Acknowledgments
Conflicts of Interest
References
- Stein, L.Y. Insights into the physiology of ammonia-oxidizing microorganisms. Curr. Opin. Chem. Biol. 2019, 49, 9–15. [Google Scholar] [CrossRef] [PubMed]
- Kowalchuk, G.A.; Stephen, J.R. Ammonia-oxidizing bacteria: A model for molecular microbial ecology. Annu. Rev. Microbiol. 2001, 55, 485–529. [Google Scholar] [CrossRef] [PubMed]
- Prosser, J.I.; Nicol, G.W. Relative contributions of archaea and bacteria to aerobic ammonia oxidation in the environment. Environ. Microbiol. 2008, 10, 2931–2941. [Google Scholar] [CrossRef] [PubMed]
- Hu, H.W.; Chen, D.; He, J.Z. Microbial regulation of terrestrial nitrous oxide formation: Understanding the biological pathways for prediction of emission rates. FEMS Microbiol. Rev. 2015, 39, 729–749. [Google Scholar] [CrossRef]
- Nicol, G.W.; Leininger, S.; Schleper, C.; Prosser, J.I. The influence of soil pH on the diversity, abundance and transcriptional activity of ammonia oxidizing archaea and bacteria. Environ. Microbiol. 2008, 10, 2966–2978. [Google Scholar] [CrossRef]
- Verhamme, D.T.; Prosser, J.I.; Nicol, G.W. Ammonia concentration determines differential growth of ammonia-oxidizing archaea and bacteria in soil microcosms. ISME J. 2011, 5, 1067–1071. [Google Scholar] [CrossRef]
- Zhang, Y.; Chen, L.; Dai, T.; Tian, J.; Wen, D. The influence of salinity on the abundance, transcriptional activity, and diversity of AOA and AOB in an estuarine sediment: A microcosm study. Appl. Microbiol. Biotechnol. 2015, 99, 9825–9833. [Google Scholar] [CrossRef]
- Wang, W.; Liu, W.; Wang, S.; Wang, M.; Long, X.; Zhu, G. Abundance, contribution, and possible driver of ammonia-oxidizing archaea (AOA) in various types of aquatic ecosystems. J. Soil Sediment. 2019, 19, 2114–2125. [Google Scholar] [CrossRef]
- He, H.; Miao, Y.; Zhang, L.; Chen, Y.; Gan, Y.; Liu, N.; Dong, L.; Dai, J.; Chen, W. The structure and diversity of nitrogen functional groups from different cropping systems in Yellow River Delta. Microorganisms 2020, 8, 424–445. [Google Scholar] [CrossRef]
- Zhang, S.; Qin, W.; Xia, X.; Xia, L.; Li, S.; Zhang, L.; Bai, Y.; Wang, G. Ammonia oxidizers in river sediments of the Qinghai-Tibet Plateau and their adaptations to high-elevation conditions. Water Res. 2020, 173, 115589–115596. [Google Scholar] [CrossRef]
- Martens-Habbena, W.; Berube, P.M.; Urakawa, H.; Urakawa, H.; De La Torre, J.R.; Stahl, D.A. Ammonia oxidation kinetics determine niche separation of nitrifying Archaea and Bacteria. Nature 2009, 461, 976–979. [Google Scholar] [CrossRef] [PubMed]
- Erguder, T.H.; Boon, N.; Wittebolle, L.; Marzorati, M.; Verstraete, W. Environmental actors shaping the ecological niches of ammonia oxidizing archaea. FEMS Microbiol. Rev. 2009, 33, 855–869. [Google Scholar] [CrossRef] [PubMed]
- Kits, K.D.; Sedlacek, C.J.; Lebedeva, E.V.; Han, P.; Bulaev, A.; Pjevac, P.; Daebeler, A.; Romano, S.; Albertsen, M.; Stein, L.Y.; et al. Kinetic analysis of a complete nitrifier reveals an oligotrophic lifestyle. Nature 2017, 549, 269–272. [Google Scholar] [CrossRef]
- Mukhtar, H.; Lin, Y.; Lin, C.; Lin, Y. Relative abundance of ammonia oxidizing Archaea and Bacteria influences soil nitrification responses to temperature. Microorganisms 2019, 7, 526–539. [Google Scholar] [CrossRef]
- Li, M.; Cao, H.L.; Hong, Y.G.; Gu, J.D. Spatial distribution and abundances of ammonia-oxidizing. archaea (AOA) and ammonia-oxidizing bacteria (AOB) in mangrove sediments. Appl. Microbiol. Biotechnol. 2011, 89, 1243–1254. [Google Scholar] [CrossRef] [PubMed]
- Zhang, S.; Xia, X.; Li, S.; Zhang, L.; Wang, G.; Li, M.; Shi, Y.; Chen, N. Ammonia oxidizers in high-elevation rivers of the Qinghai-Tibet Plateau display distinctive distribution patterns. Appl. Environ. Microbiol. 2019, 85, e01701–e01719. [Google Scholar] [CrossRef]
- Yu, C.; Zhang, Y.; Claus, H.; Zeng, R.; Zhang, X.; Wang, J. Ecological and environmental issues faced by a developing Tibet. Environ. Sci. Technol. 2012, 46, 1979–1980. [Google Scholar] [CrossRef]
- Yang, Y.; Liu, G.; Ye, C.; Liu, W. Bacterial community and climate change implication affected the diversity and abundance of antibiotic resistance genes in wetlands on the Qinghai-Tibetan Plateau. J. Hazard. Mater. 2019, 361, 283–293. [Google Scholar] [CrossRef]
- Shang, Z.; Feng, Q.; Wu, G.; Ren, G.; Long, R. Grasslandification has significant impacts on soil carbon, nitrogen and phosphorus of alpine wetlands on the Tibetan Plateau. Ecol. Eng. 2013, 58, 170–179. [Google Scholar] [CrossRef]
- Alberta Wetland Identification and Delineation Directive. Applied Wetlands Science and Technology; CRC Press: Boca Raton, FL, USA, 2000. [Google Scholar]
- Hijmans, R.J.; Cameron, S.E.; Parra, J.L.; Jones, P.G.; Jarvis, A. Very high-resolution interpolated climate surfaces for global land areas. Int. J. Climatol. 2005, 25, 1965–1978. [Google Scholar] [CrossRef]
- Liu, W.Z.; Yao, L.; Wang, Z.X.; Xiong, Z.; Liu, G. Human land uses enhance sediment denitrification and N2O production in Yangtze lakes primarily by influencing lake water quality. Biogeosciences 2015, 12, 6059–6070. [Google Scholar] [CrossRef]
- Hart, S.C.; Stark, J.M.; Davidson, E.A.; Firestone, M.K. Nitrogen mineralization, immobilization, and nitrification. In Methods of Soil Analysis: Part. 2-Microbiological and Biochemical Properties; Soil Science Society of America: Madison, WS, USA, 1994; pp. 985–1018. [Google Scholar]
- Fierer, N.; Carney, K.M.; Horner-Devine, M.C.; Megonigal, J.P. The biogeography of ammonia-oxidizing bacterial communities in soil. Microbial. Ecol. 2009, 58, 435–445. [Google Scholar] [CrossRef] [PubMed]
- Rotthauwe, J.H.; Witzel, K.P.; Liesack, W. The ammonia monooxygenase structural gene amoA as a functional marker: Molecular fine-scale analysis of natural ammonia-oxidizing populations. Appl. Environ. Microbiol. 1997, 63, 4704–4712. [Google Scholar] [CrossRef] [PubMed]
- Katoh, K.; Misawa, K.; Kuma, K.I.; Miyata, T. MAFFT: A novel method for rapid multiple sequence alignment based on fast Fourier transform. Nucleic Acids Res. 2002, 30, 3059–3066. [Google Scholar] [CrossRef] [PubMed]
- Schloss, P.D.; Westcott, S.L.; Ryabin, T.; Hall, J.R.; Hartmann, M.; Hollister, E.B.; Lesniewski, R.A.; Oakley, B.B.; Parks, D.H.; Robinson, C.J.; et al. Introducing mothur: Opensource, platform-independent, community-supported software for describing and comparing microbial communities. Appl. Environ. Microbiol. 2009, 75, 7537–7541. [Google Scholar] [CrossRef] [PubMed]
- Stecher, G.; Kumar, S.; Tamura, K. MEGA7: Molecular Evolutionary Genetics Analysis version 7.0 for bigger datasets. Mol. Biol. Evol. 2016, 33, 1870–1874. [Google Scholar]
- De Vargas, C.; Audic, S.; Henry, N.; Decelle, J.; Mahé, F.; Logares, R.; Lara, E.; Berney, C.; Bescot, N.L.; Probert, I.; et al. Eukaryotic plankton diversity in the sunlit ocean. Science 2015, 348, 1261605–1261615. [Google Scholar] [CrossRef]
- Oksanen, J.; Blanchet, F.G.; Kindt, R.; Legendre, P.; Minchin, P.R.; O’hara, R.; Simpson, G.L.; Solymos, P.; Stevens, M.H.H.; Wagner, H.M. Vegan: Community Ecology Package; R Package Version 2.3-5; R Foundation: Viena, Austria, 2013. [Google Scholar]
- Lozupone, C.; Knight, R. UniFrac: A new phylogenetic method for comparing microbial communities. Appl. Environ. Microbiol. 2005, 71, 8228–8235. [Google Scholar] [CrossRef]
- Dray, S.; Legendre, P.; Peres-Netoac, P.R. Spatial modelling: A comprehensive framework for principal coordinate analysis of neighbour matrices (PCNM). Ecol. Model. 2006, 25, 483–493. [Google Scholar] [CrossRef]
- Smith, T.W.; Lundholm, J.T. Variation partitioning as a tool to distinguish between niche and neutral processes. Ecography 2010, 33, 648–655. [Google Scholar] [CrossRef]
- Johnson, J.W. A heuristic method for estimating the relative weight of predictor variables in multiple regression. Multivar. Behav. Res. 2000, 35, 1–19. [Google Scholar] [CrossRef] [PubMed]
- Peng, C.; Jiang, H.C.; Huang, L.Q.; Hou, W.G.; Yang, J.; Wang, S.; Huang, Q.Y.; Deng, S.C.; Dong, H.L. Abundance and diversity of ammonia-oxidizing bacteria and archaea in cold springs on the Qinghai-Tibet Plateau. Geomicrobiol. J. 2013, 30, 530–539. [Google Scholar] [CrossRef]
- Liu, Y.; Zhang, J.X.; Zhang, X.L.; Xie, S.G. Depth-related changes of sediment ammonia-oxidizing microorganisms in a high-altitude freshwater wetland. Appl. Microbiol. Biotechnol. 2014, 98, 5697–5707. [Google Scholar] [CrossRef] [PubMed]
- Molina, V.; Dorador, C.; Fernández, C.; Bristow, L.; Eissler, Y.; Hengst, M.; Hernandez, K.; Olsen, L.M.; Harrod, C.; Marchant, F.; et al. The activity of nitrifying microorganisms in a high-altitude Andean wetland. FEMS Microbiol. Ecol. 2018, 94. [Google Scholar] [CrossRef]
- Freitag, T.E.; Chang, L.; Prosser, J.I. Changes in the community structure and activity of betaproteobacterial ammonia-oxidizing sediment bacteria along a freshwater-marine gradient. Environ. Microbiol. 2006, 8, 684–696. [Google Scholar] [CrossRef]
- Herrmann, M.; Saunders, A.M.; Schramm, A. Effect of lake trophic status and rooted macrophytes on community composition and abundance of ammonia-oxidizing prokaryotes in freshwater sediments. Appl. Environ. Microbiol. 2009, 75, 3127–3136. [Google Scholar] [CrossRef] [PubMed]
- Sims, A.; Horton, J.; Gajaraj, S.; Miles, R.J.; Mueller, R.; Reed, R.; Hu, Z. Temporal and spatial distributions of ammonia-oxidizing archaea and bacteria and their ratio as an indicator of oligotrophic conditions in natural wetlands. Water Res. 2012, 46, 4121–4129. [Google Scholar] [CrossRef]
- Bollmann, A.; Bullerjahn, G.S.; McKay, R.M. Abundance and diversity of ammonia-oxidizing archaea and bacteria in sediments of trophic end members of the Laurentian Great Lakes, Erie and Superior. PLoS ONE 2014, 9, e97068. [Google Scholar] [CrossRef]
- Yang, Y.; Li, N.; Zhao, Q.; Yang, M.; Wu, Z.; Xie, S.; Liu, Y. Ammonia-oxidizing archaea and bacteria in water columns and sediments of a highly eutrophic plateau freshwater lake. Environ. Sci. Pollut. Res. 2016, 23, 15358–15369. [Google Scholar] [CrossRef]
- Hou, J.; Song, C.; Cao, X.; Zhou, Y. Shifts between ammonia-oxidizing bacteria and archaea in relation to nitrification potential across trophic gradients in two large Chinese lakes (Lake Taihu and Lake Chaohu). Water Res. 2013, 47, 2285–2296. [Google Scholar] [CrossRef]
- Zhao, D.; Zeng, J.; Wan, W.; Liang, H.; Huang, R.; Wu, Q.L. Vertical distribution of ammonia-oxidizing archaea and bacteria in sediments of a eutrophic lake. Curr. Microbiol. 2013, 67, 327–332. [Google Scholar] [CrossRef] [PubMed]
- Nakagawa, T.; Mori, K.; Kato, C.; Takahashi, R.; Tokuyama, T. Distribution of cold-adapted ammonia-oxidizing microorganisms in the deep-ocean of the northeastern Japan Sea. Microbes Environ. 2007, 22, 365–372. [Google Scholar] [CrossRef]
- Bouskill, N.J.; Eveillard, D.; Chien, D.; Jayakumar, A.; Ward, B.B. Environmental factors determining ammonia-oxidizing organism distribution and diversity in marine environments. Environ. Microbiol. 2012, 14, 714–729. [Google Scholar] [CrossRef] [PubMed]
- Newell, S.E.; Fawcett, S.E.; Ward, B.B. Depth distribution of ammonia oxidation rates and ammonia-oxidizer community composition in the Sargasso Sea. Limnol. Oceanogr. 2013, 58, 1491–1500. [Google Scholar] [CrossRef]
- Lipsewers, Y.A.; Bale, N.J.; Hopmans, E.C.; Schouten, S.; Damste, J.S.S.; Villanueva, L. Seasonality and depth distribution of the abundance and activity of ammonia oxidizing microorganisms in marine coastal sediments (North Sea). Front. Microbiol. 2014, 5, 472–483. [Google Scholar]
- Yang, Y.Y.; Shan, J.W.; Zhang, J.X.; Zhang, X.L.; Xie, S.G.; Liu, Y. Ammonia- and methane-oxidizing microorganisms in high-altitude wetland sediments and adjacent agricultural soils. Appl. Microbiol. Biotechnol. 2014, 98, 10197–10209. [Google Scholar] [CrossRef]
- Liu, Y.; Zhang, J.X.; Zhao, L.; Li, Y.Z.; Dai, Y.; Xie, S.G. Distribution of sediment ammonia-oxidizing microorganisms in plateau freshwater lakes. Appl. Microbiol. Biotechnol. 2015, 99, 4435–4444. [Google Scholar] [CrossRef]
- Su, Y.; Wang, W.D.; Wu, D.; Huang, W.; Wang, M.Z.; Zhu, G.B. Stimulating ammonia oxidizing bacteria (AOB) activity drives the ammonium oxidation rate in a constructed wetland (CW). Sci. Total Environ. 2018, 624, 87–95. [Google Scholar] [CrossRef]
- Gao, J.F.; Luo, X.; Wu, G.X.; Li, T.; Peng, Y.Z. Quantitative analyses of the composition and abundance of ammonia-oxidizing archaea and ammonia-oxidizing bacteria in eight full-scale biological wastewater treatment plants. Bioresour. Technol. 2013, 138, 285–296. [Google Scholar] [CrossRef]
- Wells, G.F.; Park, H.D.; Yeung, C.H.; Eggleston, B.; Francis, C.A.; Criddle, C.S. Ammonia-oxidizing communities in a highly aerated full scale activated sludge bioreactor: Betaproteobacterial dynamics and low relative abundance of Crenarchaea. Environ. Microbiol. 2009, 11, 2310–2328. [Google Scholar] [CrossRef]
- Jiang, X.; Wu, Y.; Liu, G.; Liu, W.; Lu, B. The effects of climate, catchment land use and local factors on the abundance and community structure of sediment ammonia-oxidizing microorganisms in Yangtze Lakes. AMB Express 2017, 7, 173–185. [Google Scholar] [CrossRef] [PubMed]
- Yao, L.; Chen, C.; Liu, G.; Li, F.; Liu, W. Environmental factors, but not abundance and diversity of nitrifying microorganisms, explain sediment nitrification rates in Yangtze Lakes. RSC Adv. 2018, 8, 1875–1883. [Google Scholar] [CrossRef]
- Hayden, C.J.; Beman, J.M. High abundances of potentially active ammonia-oxidizing bacteria and archaea in oligotrophic, high-altitude lakes of the Sierra Nevada, California, USA. PLoS ONE 2014, 9, e111560. [Google Scholar] [CrossRef] [PubMed]
- Sims, A.; Gajaraj, S.; Hu, Z. Seasonal population changes of ammonia-oxidizing organisms and their relationship to water quality in a constructed wetland. Ecol. Eng. 2012, 40, 100–107. [Google Scholar] [CrossRef]
- Faulwetter, J.L.; Burr, M.D.; Parker, A.E.; Stein, O.R.; Camper, A.K. Influence of season and plant species on the abundance and diversity of sulfate reducing bacteria and ammonia oxidizing bacteria in constructed wetland microcosms. Microb. Ecol. 2013, 65, 111–127. [Google Scholar] [CrossRef]
- Morlon, H.; Chuyong, G.; Condit, R.; Hubbell, S.; Kenfack, D.; Thomas, D.; Valencia, R.; Green, J.L. A general framework for the distance–decay of similarity in ecological communities. Ecol. Lett. 2008, 11, 904–917. [Google Scholar] [CrossRef]
- Bernhard, A.E.; Donn, T.; Giblin, A.E.; Stahl, D.A. Loss of diversity of ammonia-oxidizing bacteria correlates with increasing salinity in an estuary system. Environ. Microbiol. 2005, 7, 1289–1297. [Google Scholar] [CrossRef]
- Bernhard, A.E.; Tucker, J.; Giblin, A.E.; Stahl, D.A. Functionally distinct communities of ammonia-oxidizing bacteria along an estuarine salinity gradient. Environ. Microbiol. 2007, 9, 1439–1447. [Google Scholar] [CrossRef]
- Leininger, S.; Urich, T.; Schloter, M.; Schwark, L.; Qi, J.; Nicol, G.W.; Prosser, J.I.; Schuster, S.C.; Schleper, C. Archaea predominate among ammonia-oxidizing prokaryotes in soils. Nature 2006, 442, 806–809. [Google Scholar] [CrossRef]
- Ouyang, Y.; Norton, J.M.; Stark, J.M.; Reeve, J.R.; Habteselassie, M.Y. Ammonia-oxidizing bacteria are more responsive than archaea to nitrogen source in an agricultural soil. Soil Biol. Biochem. 2016, 96, 4–15. [Google Scholar] [CrossRef]
- Taylor, A.E.; Zeglin, L.H.; Dooley, S.; Myrold, D.D.; Bottomley, P.J. Evidence for different contributions of archaea and bacteria to the ammonia-oxidizing potential of diverse Oregon Soils. Appl. Environ. Microbiol. 2010, 76, 7691–7698. [Google Scholar] [CrossRef]
- Taylor, A.E.; Zeglin, L.H.; Wanzek, T.A.; Myrold, D.D.; Bottomley, P.J. Dynamics of ammonia-oxidizing archaea and bacteria populations and contributions to soil nitrification potentials. ISME J. 2012, 6, 2024–2032. [Google Scholar] [CrossRef]
- Zhang, L.M.; Hu, H.W.; Shen, J.P.; He, J.Z. Ammonia-oxidizing archaea have more important role than ammonia-oxidizing bacteria in ammonia oxidation of strongly acidic soils. ISME J. 2012, 6, 1032–1045. [Google Scholar] [CrossRef] [PubMed]
- Qin, H.L.; Yuan, H.Z.; Zhang, H.; Zhu, Y.J.; Yin, C.M.; Tan, Z.J.; Wu, J.S.; Wei, W.X. Ammonia-oxidizing archaea are more important than ammonia-oxidizing bacteria in nitrification and NO3−N loss in acidic soil of sloped land. Biol. Fertil. Soils 2013, 49, 767–776. [Google Scholar] [CrossRef]
- Hanson, C.A.; Fuhrman, J.A.; Horner-Devine, M.C.; Martiny, J.B.H. Beyond biogeographic patterns: Processes shaping the microbial landscape. Nat. Rev. Microbiol. 2012, 10, 497–506. [Google Scholar] [CrossRef] [PubMed]
- Wang, X.B.; Lu, X.T.; Yao, J.; Wang, Z.W.; Deng, Y.; Cheng, W.X.; Zhou, J.Z.; Han, X.G. Habitat-specific patterns and drivers of bacterial β-diversity in China’s drylands. ISME J. 2017, 11, 1345–1358. [Google Scholar] [CrossRef]
- Shen, J.P.; Zhang, L.M.; Di, H.J.; He, J.Z. A review of ammonia-oxidizing bacteria and archaea in Chinese soils. Front. Microbiol. 2012, 3, 296–302. [Google Scholar] [CrossRef] [PubMed]
- Prosser, J.I.; Nicol, G.W. Archaeal and bacterial ammonia-oxidisers in soil: The quest for niche specialization and differentiation. Trends Microbiol. 2012, 20, 523–531. [Google Scholar] [CrossRef]
- Pett-Ridge, J.; Petersen, D.G.; Nuccio, E.; Firestone, M.K. Influence of oxic/anoxic fluctuations on ammonia oxidizers and nitrification potential in a wet tropical soil. FEMS Microbiol. Ecol. 2013, 85, 179–194. [Google Scholar] [CrossRef]
- Liu, B.; Li, Y.M.; Zhang, J.P.; Zhou, X.H.; Wu, C.D. Abundance and diversity of ammonia-oxidizing microorganisms in the sediments of Jinshan Lake. Curr. Microbiol. 2014, 69, 751–757. [Google Scholar] [CrossRef]
- Mukhtar, H.; Lin, Y.P.; Anthony, J. Ammonia oxidizing archaea and bacteria in east Asian paddy soils—A mini review. Environments 2017, 4, 84–92. [Google Scholar] [CrossRef]
- Sims, A.; Zhang, Y.Y.; Galaraj, S.; Brown, P.B.; Hu, Z.Q. Toward the development of microbial indicators for wetland assessment. Water Res. 2013, 47, 1711–1725. [Google Scholar] [CrossRef] [PubMed]
- Urakawa, H.; Bernhard, A.E. Wetland management using microbial indicators. Ecol. Eng. 2017, 108, 456–476. [Google Scholar] [CrossRef]







© 2020 by the authors. Licensee MDPI, Basel, Switzerland. This article is an open access article distributed under the terms and conditions of the Creative Commons Attribution (CC BY) license (http://creativecommons.org/licenses/by/4.0/).
Share and Cite
Zhou, W.; Jiang, X.; Ouyang, J.; Lu, B.; Liu, W.; Liu, G. Environmental Factors, More Than Spatial Distance, Explain Community Structure of Soil Ammonia-Oxidizers in Wetlands on the Qinghai–Tibetan Plateau. Microorganisms 2020, 8, 933. https://doi.org/10.3390/microorganisms8060933
Zhou W, Jiang X, Ouyang J, Lu B, Liu W, Liu G. Environmental Factors, More Than Spatial Distance, Explain Community Structure of Soil Ammonia-Oxidizers in Wetlands on the Qinghai–Tibetan Plateau. Microorganisms. 2020; 8(6):933. https://doi.org/10.3390/microorganisms8060933
Chicago/Turabian StyleZhou, Wen, Xiaoliang Jiang, Jian Ouyang, Bei Lu, Wenzhi Liu, and Guihua Liu. 2020. "Environmental Factors, More Than Spatial Distance, Explain Community Structure of Soil Ammonia-Oxidizers in Wetlands on the Qinghai–Tibetan Plateau" Microorganisms 8, no. 6: 933. https://doi.org/10.3390/microorganisms8060933
APA StyleZhou, W., Jiang, X., Ouyang, J., Lu, B., Liu, W., & Liu, G. (2020). Environmental Factors, More Than Spatial Distance, Explain Community Structure of Soil Ammonia-Oxidizers in Wetlands on the Qinghai–Tibetan Plateau. Microorganisms, 8(6), 933. https://doi.org/10.3390/microorganisms8060933

