Dendritic Cells Internalize Staphylococcus aureus More Efficiently than Staphylococcus epidermidis, but Do Not Differ in Induction of Antigen-Specific T Cell Proliferation
Abstract
1. Introduction
2. Materials and Methods
2.1. Staphylococcal Strains
2.2. Generation and Stimulation of DCs
2.3. DC Maturation Analysis
2.4. Internalization and Processing Assays
2.5. Intracellular Bacterial Survival
2.6. T Cell Proliferation
2.7. Staphylococcal Cap Locus PCR and Superantigen Multiplex PCR
2.8. Statistical Analysis
3. Results
3.1. S. aureus and S. epidermidis Induce Similar Expression of DC Maturation Markers
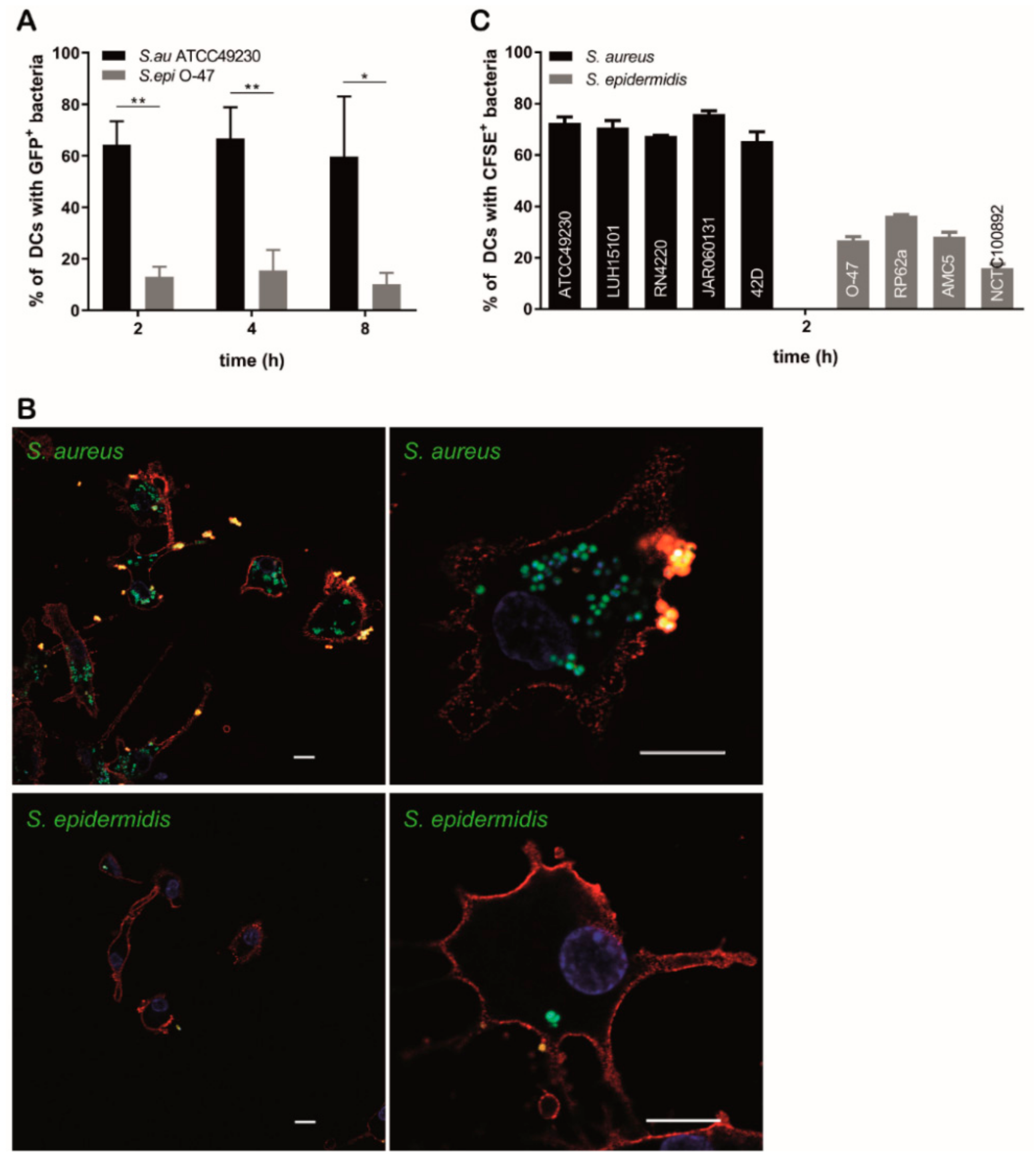
3.2. S. epidermidis Are Internalized by DCs to a Lower Extent than S. aureus
3.3. S. aureus and S. epidermidis Antigens Are both Efficiently Loaded on MHC-II Molecules by DCs
3.4. S. aureus and S. epidermidis Strains Vary in Their Capacity to Induce T Cell Proliferation
3.5. In Absence of SAgs, S. aureus and S. epidermidis Induce Similar Levels of T Cell Proliferation
4. Discussion
Supplementary Materials
Author Contributions
Funding
Acknowledgments
Conflicts of Interest
References
- Grice, E.A.; Segre, J.A. The skin microbiome. Nat. Rev. Microbiol. 2011, 9, 244–253. [Google Scholar] [CrossRef] [PubMed]
- Wertheim, H.F.; Melles, D.C.; Vos, M.C.; van Leeuwen, W.; van Belkum, A.; Verbrugh, H.A.; Nouwen, J.L. The role of nasal carriage in Staphylococcus aureus infections. Lancet Infect. Dis. 2005, 5, 751–762. [Google Scholar] [CrossRef]
- Rogers, K.L.; Fey, P.D.; Rupp, M.E. Coagulase-negative staphylococcal infections. Infect. Dis. Clin. N. Am. 2009, 23, 73–98. [Google Scholar] [CrossRef] [PubMed]
- Tong, S.Y.; Davis, J.S.; Eichenberger, E.; Holland, T.L.; Fowler, V.G., Jr. Staphylococcus aureus infections: Epidemiology, pathophysiology, clinical manifestations, and management. Clin. Microbiol. Rev. 2015, 28, 603–661. [Google Scholar] [CrossRef]
- Laborel-Preneron, E.; Bianchi, P.; Boralevi, F.; Lehours, P.; Fraysse, F.; Morice-Picard, F.; Sugai, M.; Sato’o, Y.; Badiou, C.; Lina, G.; et al. Effects of the Staphylococcus aureus and Staphylococcus epidermidis Secretomes Isolated from the Skin Microbiota of Atopic Children on CD4+ T Cell Activation. PLoS ONE 2015, 10, e0141067. [Google Scholar] [CrossRef]
- Naik, S.; Bouladoux, N.; Linehan, J.L.; Han, S.J.; Harrison, O.J.; Wilhelm, C.; Conlan, S.; Himmelfarb, S.; Byrd, A.L.; Deming, C.; et al. Commensal-dendritic-cell interaction specifies a unique protective skin immune signature. Nature 2015, 520, 104–108. [Google Scholar] [CrossRef]
- Schindler, D.; Gutierrez, M.G.; Beineke, A.; Rauter, Y.; Rohde, M.; Foster, S.; Goldmann, O.; Medina, E. Dendritic cells are central coordinators of the host immune response to Staphylococcus aureus bloodstream infection. Am. J. Pathol. 2012, 181, 1327–1337. [Google Scholar] [CrossRef]
- Voorhees, T.; Chang, J.; Yao, Y.; Kaplan, M.H.; Chang, C.H.; Travers, J.B. Dendritic cells produce inflammatory cytokines in response to bacterial products from Staphylococcus aureus-infected atopic dermatitis lesions. Cell. Immunol. 2011, 267, 17–22. [Google Scholar] [CrossRef][Green Version]
- Broker, B.M.; Mrochen, D.; Peton, V. The T Cell Response to Staphylococcus aureus. Pathogens 2016, 5. [Google Scholar] [CrossRef]
- O’Keeffe, K.M.; Wilk, M.M.; Leech, J.M.; Murphy, A.G.; Laabei, M.; Monk, I.R.; Massey, R.C.; Lindsay, J.A.; Foster, T.J.; Geoghegan, J.A.; et al. Manipulation of Autophagy in Phagocytes Facilitates Staphylococcus aureus Bloodstream Infection. Infect. Immun. 2015, 83, 3445–3457. [Google Scholar] [CrossRef]
- Scharschmidt, T.C.; Vasquez, K.S.; Truong, H.A.; Gearty, S.V.; Pauli, M.L.; Nosbaum, A.; Gratz, I.K.; Otto, M.; Moon, J.J.; Liese, J.; et al. A Wave of Regulatory T Cells into Neonatal Skin Mediates Tolerance to Commensal Microbes. Immunity 2015, 43, 1011–1021. [Google Scholar] [CrossRef] [PubMed]
- Kocianova, S.; Vuong, C.; Yao, Y.; Voyich, J.M.; Fischer, E.R.; DeLeo, F.R.; Otto, M. Key role of poly-gamma-DL-glutamic acid in immune evasion and virulence of Staphylococcus epidermidis. J. Clin. Investig. 2005, 115, 688–694. [Google Scholar] [CrossRef] [PubMed]
- Otto, M. Staphylococcus epidermidis—The ‘accidental‘ pathogen. Nat. Rev. Microbiol. 2009, 7, 555–567. [Google Scholar] [CrossRef] [PubMed]
- Metsemakers, W.J.; Emanuel, N.; Cohen, O.; Reichart, M.; Potapova, I.; Schmid, T.; Segal, D.; Riool, M.; Kwakman, P.H.; de Boer, L.; et al. A doxycycline-loaded polymer-lipid encapsulation matrix coating for the prevention of implant-related osteomyelitis due to doxycycline-resistant methicillin-resistant Staphylococcus aureus. J. Control. Release 2015, 209, 47–56. [Google Scholar] [CrossRef] [PubMed]
- Campoccia, D.; Montanaro, L.; Moriarty, T.F.; Richards, R.G.; Ravaioli, S.; Arciola, C.R. The selection of appropriate bacterial strains in preclinical evaluation of infection-resistant biomaterials. Int. J. Artif. Organs 2008, 31, 841–847. [Google Scholar] [CrossRef]
- Heilmann, C.; Gerke, C.; Perdreau-Remington, F.; Gotz, F. Characterization of Tn917 insertion mutants of Staphylococcus epidermidis affected in biofilm formation. Infect. Immun. 1996, 64, 277–282. [Google Scholar]
- Broekhuizen, C.A.; de Boer, L.; Schipper, K.; Jones, C.D.; Quadir, S.; Feldman, R.G.; Dankert, J.; Vandenbroucke-Grauls, C.M.; Weening, J.J.; Zaat, S.A. Peri-implant tissue is an important niche for Staphylococcus epidermidis in experimental biomaterial-associated infection in mice. Infect. Immun. 2007, 75, 1129–1136. [Google Scholar] [CrossRef]
- Riool, M.; Dirks, A.J.; Jaspers, V.; de Boer, L.; Loontjens, T.J.; van der Loos, C.M.; Florquin, S.; Apachitei, I.; Rijk, L.N.; Keul, H.A.; et al. A chlorhexidine-releasing epoxy-based coating on titanium implants prevents Staphylococcus aureus experimental biomaterial-associated infection. Eur. Cell Mater. 2017, 33, 143–157. [Google Scholar] [CrossRef]
- Li, D.; Gromov, K.; Soballe, K.; Puzas, J.E.; O’Keefe, R.J.; Awad, H.; Drissi, H.; Schwarz, E.M. Quantitative mouse model of implant-associated osteomyelitis and the kinetics of microbial growth, osteolysis, and humoral immunity. J. Orthop. Res. 2008, 26, 96–105. [Google Scholar] [CrossRef]
- Riool, M.; de Boer, L.; Jaspers, V.; van der Loos, C.M.; van Wamel, W.J.B.; Wu, G.; Kwakman, P.H.S.; Zaat, S.A.J. Staphylococcus epidermidis originating from titanium implants infects surrounding tissue and immune cells. Acta Biomater. 2014, 10, 5202–5212. [Google Scholar] [CrossRef]
- De Breij, A.; Riool, M.; Cordfunke, R.A.; Malanovic, N.; de Boer, L.; Koning, R.I.; Ravensbergen, E.; Franken, M.; van der Heijde, T.; Boekema, B.K.; et al. The antimicrobial peptide SAAP-148 combats drug-resistant bacteria and biofilms. Sci. Transl. Med. 2018, 10. [Google Scholar] [CrossRef]
- Veneman, W.J.; Stockhammer, O.W.; de Boer, L.; Zaat, S.A.; Meijer, A.H.; Spaink, H.P. A zebrafish high throughput screening system used for Staphylococcus epidermidis infection marker discovery. BMC Genomics 2013, 14, 255. [Google Scholar] [CrossRef]
- Körholz, D. Cytokines and Colony Stimulating Factors—Methods and Protocols; Körholz, D., Kiess, W., Eds.; Humana Press: Totowa, NJ, USA, 2003. [Google Scholar]
- Lacoma, A.; Cano, V.; Moranta, D.; Regueiro, V.; Dominguez-Villanueva, D.; Laabei, M.; Gonzalez-Nicolau, M.; Ausina, V.; Prat, C.; Bengoechea, J.A. Investigating intracellular persistence of Staphylococcus aureus within a murine alveolar macrophage cell line. Virulence 2017, 8, 1761–1765. [Google Scholar] [CrossRef]
- Van der Aar, A.M.; Sibiryak, D.S.; Bakdash, G.; van Capel, T.M.; van der Kleij, H.P.; Opstelten, D.J.; Teunissen, M.B.; Kapsenberg, M.L.; de Jong, E.C. Vitamin D3 targets epidermal and dermal dendritic cells for induction of distinct regulatory T cells. J. Allergy Clin. Immunol. 2011, 127, 1532–1540. [Google Scholar] [CrossRef] [PubMed]
- Holtfreter, S.; Grumann, D.; Schmudde, M.; Nguyen, H.T.; Eichler, P.; Strommenger, B.; Kopron, K.; Kolata, J.; Giedrys-Kalemba, S.; Steinmetz, I.; et al. Clonal distribution of superantigen genes in clinical Staphylococcus aureus isolates. J. Clin. Microbiol. 2007, 45, 2669–2680. [Google Scholar] [CrossRef] [PubMed]
- Van Trijp, M.J.; Melles, D.C.; Snijders, S.V.; Wertheim, H.F.; Verbrugh, H.A.; van Belkum, A.; van Wamel, W.J. Genotypes, superantigen gene profiles, and presence of exfoliative toxin genes in clinical methicillin-susceptible Staphylococcus aureus isolates. Diagn Microbiol. Infect. Dis. 2010, 66, 222–224. [Google Scholar] [CrossRef] [PubMed]
- Glazier, K.S.; Hake, S.B.; Tobin, H.M.; Chadburn, A.; Schattner, E.J.; Denzin, L.K. Germinal center B cells regulate their capability to present antigen by modulation of HLA-DO. J. Exp. Med. 2002, 195, 1063–1069. [Google Scholar] [CrossRef]
- Rohn, T.A.; Boes, M.; Wolters, D.; Spindeldreher, S.; Muller, B.; Langen, H.; Ploegh, H.; Vogt, A.B.; Kropshofer, H. Upregulation of the CLIP self peptide on mature dendritic cells antagonizes T helper type 1 polarization. Nat. Immunol. 2004, 5, 909–918. [Google Scholar] [CrossRef]
- Kleijmeer, M.; Ramm, G.; Schuurhuis, D.; Griffith, J.; Rescigno, M.; Ricciardi-Castagnoli, P.; Rudensky, A.Y.; Ossendorp, F.; Melief, C.J.; Stoorvogel, W.; et al. Reorganization of multivesicular bodies regulates MHC class II antigen presentation by dendritic cells. J. Cell Biol. 2001, 155, 53–63. [Google Scholar] [CrossRef]
- Chung, J.W.; Karau, M.J.; Greenwood-Quaintance, K.E.; Ballard, A.D.; Tilahun, A.; Khaleghi, S.R.; David, C.S.; Patel, R.; Rajagopalan, G. Superantigen profiling of Staphylococcus aureus infective endocarditis isolates. Diagn Microbiol. Infect. Dis. 2014, 79, 119–124. [Google Scholar] [CrossRef]
- Azuma, K.; Koike, K.; Kobayashi, T.; Mochizuki, T.; Mashiko, K.; Yamamoto, Y. Detection of circulating superantigens in an intensive care unit population. Int. J. Infect. Dis. 2004, 8, 292–298. [Google Scholar] [CrossRef] [PubMed]
- Stach, C.S.; Vu, B.G.; Schlievert, P.M. Determining the Presence of Superantigens in Coagulase Negative Staphylococci from Humans. PLoS ONE 2015, 10, e0143341. [Google Scholar] [CrossRef] [PubMed]
- Choi, Y.W.; Kotzin, B.; Herron, L.; Callahan, J.; Marrack, P.; Kappler, J. Interaction of Staphylococcus aureus toxin “superantigens” with human T cells. Proc. Natl. Acad. Sci. USA 1989, 86, 8941–8945. [Google Scholar] [CrossRef] [PubMed]
- Seo, K.S.; Park, J.Y.; Terman, D.S.; Bohach, G.A. A quantitative real time PCR method to analyze T cell receptor Vbeta subgroup expansion by staphylococcal superantigens. J. Transl. Med. 2010, 8, 2. [Google Scholar] [CrossRef] [PubMed]
- Bhardwaj, N.; Friedman, S.M.; Cole, B.C.; Nisanian, A.J. Dendritic cells are potent antigen-presenting cells for microbial superantigens. J. Exp. Med. 1992, 175, 267–273. [Google Scholar] [CrossRef] [PubMed]
- Bhardwaj, N.; Young, J.W.; Nisanian, A.J.; Baggers, J.; Steinman, R.M. Small amounts of superantigen, when presented on dendritic cells, are sufficient to initiate T cell responses. J. Exp. Med. 1993, 178, 633–642. [Google Scholar] [CrossRef]
- Grumann, D.; Scharf, S.S.; Holtfreter, S.; Kohler, C.; Steil, L.; Engelmann, S.; Hecker, M.; Volker, U.; Broker, B.M. Immune cell activation by enterotoxin gene cluster (egc)-encoded and non-egc superantigens from Staphylococcus aureus. J. Immunol. 2008, 181, 5054–5061. [Google Scholar] [CrossRef]
- Holtfreter, S.; Bauer, K.; Thomas, D.; Feig, C.; Lorenz, V.; Roschack, K.; Friebe, E.; Selleng, K.; Lovenich, S.; Greve, T.; et al. egc-Encoded superantigens from Staphylococcus aureus are neutralized by human sera much less efficiently than are classical staphylococcal enterotoxins or toxic shock syndrome toxin. Infect. Immun. 2004, 72, 4061–4071. [Google Scholar] [CrossRef]
- Johansson, M.A.; Bjorkander, S.; Mata Forsberg, M.; Qazi, K.R.; Salvany Celades, M.; Bittmann, J.; Eberl, M.; Sverremark-Ekstrom, E. Probiotic Lactobacilli Modulate Staphylococcus aureus-Induced Activation of Conventional and Unconventional T cells and NK Cells. Front. Immunol. 2016, 7, 273. [Google Scholar] [CrossRef]
- Park, K.H.; Greenwood-Quaintance, K.E.; Cunningham, S.A.; Rajagopalan, G.; Chia, N.; Jeraldo, P.R.; Mandrekar, J.; Patel, R. Lack of correlation of virulence gene profiles of Staphylococcus aureus bacteremia isolates with mortality. Microb. Pathog. 2019, 133, 103543. [Google Scholar] [CrossRef]
- Ono, H.K.; Omoe, K.; Imanishi, K.; Iwakabe, Y.; Hu, D.L.; Kato, H.; Saito, N.; Nakane, A.; Uchiyama, T.; Shinagawa, K. Identification and characterization of two novel staphylococcal enterotoxins, types S and T. Infect. Immun. 2008, 76, 4999–5005. [Google Scholar] [CrossRef] [PubMed]
- Ono, H.K.; Sato’o, Y.; Narita, K.; Naito, I.; Hirose, S.; Hisatsune, J.; Asano, K.; Hu, D.L.; Omoe, K.; Sugai, M.; et al. Identification and Characterization of a Novel Staphylococcal Emetic Toxin. Appl. Environ. Microbiol. 2015, 81, 7034–7040. [Google Scholar] [CrossRef] [PubMed]
- Spaulding, A.R.; Salgado-Pabon, W.; Kohler, P.L.; Horswill, A.R.; Leung, D.Y.; Schlievert, P.M. Staphylococcal and streptococcal superantigen exotoxins. Clin. Microbiol. Rev. 2013, 26, 422–447. [Google Scholar] [CrossRef] [PubMed]
- Spoor, L.E.; Richardson, E.; Richards, A.C.; Wilson, G.J.; Mendonca, C.; Gupta, R.K.; McAdam, P.R.; Nutbeam-Tuffs, S.; Black, N.S.; O’Gara, J.P.; et al. Recombination-mediated remodelling of host-pathogen interactions during Staphylococcus aureus niche adaptation. Microb. Genom. 2015, 1, e000036. [Google Scholar] [CrossRef] [PubMed]
- Brown, A.F.; Murphy, A.G.; Lalor, S.J.; Leech, J.M.; O’Keeffe, K.M.; Mac Aogain, M.; O’Halloran, D.P.; Lacey, K.A.; Tavakol, M.; Hearnden, C.H.; et al. Memory Th1 Cells Are Protective in Invasive Staphylococcus aureus Infection. PLoS Pathog. 2015, 11, e1005226. [Google Scholar] [CrossRef]
- Kolata, J.B.; Kuhbandner, I.; Link, C.; Normann, N.; Vu, C.H.; Steil, L.; Weidenmaier, C.; Broker, B.M. The Fall of a Dogma? Unexpected High T-Cell Memory Response to Staphylococcus aureus in Humans. J. Infect. Dis. 2015, 212, 830–838. [Google Scholar] [CrossRef]
- Coutant, K.D.; de Fraissinette, A.B.; Cordier, A.; Ulrich, P. Modulation of the activity of human monocyte-derived dendritic cells by chemical haptens, a metal allergen, and a staphylococcal superantigen. Toxicol. Sci. 1999, 52, 189–198. [Google Scholar] [CrossRef]
- Kato, M.; Nakamura, Y.; Suda, T.; Ozawa, Y.; Inui, N.; Seo, N.; Nagata, T.; Koide, Y.; Kalinski, P.; Nakamura, H.; et al. Enhanced anti-tumor immunity by superantigen-pulsed dendritic cells. Cancer Immunol. Immunother. 2011, 60, 1029–1038. [Google Scholar] [CrossRef]
- Melkus, M.W.; Estes, J.D.; Padgett-Thomas, A.; Gatlin, J.; Denton, P.W.; Othieno, F.A.; Wege, A.K.; Haase, A.T.; Garcia, J.V. Humanized mice mount specific adaptive and innate immune responses to EBV and TSST-1. Nat. Med. 2006, 12, 1316–1322. [Google Scholar] [CrossRef]
- Muraille, E.; De Trez, C.; Pajak, B.; Brait, M.; Urbain, J.; Leo, O. T cell-dependent maturation of dendritic cells in response to bacterial superantigens. J. Immunol. 2002, 168, 4352–4360. [Google Scholar] [CrossRef]
- Muralimohan, G.; Vella, A.T. A role for IFNgamma in differential superantigen stimulation of conventional versus plasmacytoid DCs. Cell. Immunol. 2006, 242, 9–22. [Google Scholar] [CrossRef] [PubMed]
- Rossi, R.J.; Muralimohan, G.; Maxwell, J.R.; Vella, A.T. Staphylococcal enterotoxins condition cells of the innate immune system for Toll-like receptor 4 stimulation. Int. Immunol. 2004, 16, 1751–1760. [Google Scholar] [CrossRef] [PubMed]
- Vuong, C.; Voyich, J.M.; Fischer, E.R.; Braughton, K.R.; Whitney, A.R.; DeLeo, F.R.; Otto, M. Polysaccharide intercellular adhesin (PIA) protects Staphylococcus epidermidis against major components of the human innate immune system. Cell. Microbiol. 2004, 6, 269–275. [Google Scholar] [CrossRef] [PubMed]
- Kristian, S.A.; Birkenstock, T.A.; Sauder, U.; Mack, D.; Gotz, F.; Landmann, R. Biofilm formation induces C3a release and protects Staphylococcus epidermidis from IgG and complement deposition and from neutrophil-dependent killing. J. Infect. Dis. 2008, 197, 1028–1035. [Google Scholar] [CrossRef] [PubMed]
- Kropec, A.; Maira-Litran, T.; Jefferson, K.K.; Grout, M.; Cramton, S.E.; Gotz, F.; Goldmann, D.A.; Pier, G.B. Poly-N-acetylglucosamine production in Staphylococcus aureus is essential for virulence in murine models of systemic infection. Infect. Immun. 2005, 73, 6868–6876. [Google Scholar] [CrossRef]
- Kuipers, A.; Stapels, D.A.; Weerwind, L.T.; Ko, Y.P.; Ruyken, M.; Lee, J.C.; van Kessel, K.P.; Rooijakkers, S.H. The Staphylococcus aureus polysaccharide capsule and Efb-dependent fibrinogen shield act in concert to protect against phagocytosis. Microbiology 2016, 162, 1185–1194. [Google Scholar] [CrossRef]
- O’Riordan, K.; Lee, J.C. Staphylococcus aureus capsular polysaccharides. Clin. Microbiol. Rev. 2004, 17, 218–234. [Google Scholar] [CrossRef]
- Almeida, J.F.; Mariat, D.; Azevedo, V.; Miyoshi, A.; de Moreno de LeBlanc, A.; Del Carmen, S.; Martin, R.; Langella, P.; LeBlanc, J.G.; Chatel, J.M. Correlation between fibronectin binding protein A expression level at the surface of recombinant lactococcus lactis and plasmid transfer in vitro and in vivo. BMC Microbiol. 2014, 14, 248. [Google Scholar] [CrossRef]
- Foster, T.J.; Geoghegan, J.A.; Ganesh, V.K.; Hook, M. Adhesion, invasion and evasion: The many functions of the surface proteins of Staphylococcus aureus. Nat. Rev. Microbiol. 2014, 12, 49–62. [Google Scholar] [CrossRef]
- Khalil, H.; Williams, R.J.; Stenbeck, G.; Henderson, B.; Meghji, S.; Nair, S.P. Invasion of bone cells by Staphylococcus epidermidis. Microbes Infect. 2007, 9, 460–465. [Google Scholar] [CrossRef]
- Fraunholz, M.; Sinha, B. Intracellular Staphylococcus aureus: Live-in and let die. Front. Cell. Infect. Microbiol. 2012, 2, 43. [Google Scholar] [CrossRef] [PubMed]
- Gresham, H.D.; Lowrance, J.H.; Caver, T.E.; Wilson, B.S.; Cheung, A.L.; Lindberg, F.P. Survival of Staphylococcus aureus inside neutrophils contributes to infection. J. Immunol. 2000, 164, 3713–3722. [Google Scholar] [CrossRef] [PubMed]
- Kubica, M.; Guzik, K.; Koziel, J.; Zarebski, M.; Richter, W.; Gajkowska, B.; Golda, A.; Maciag-Gudowska, A.; Brix, K.; Shaw, L.; et al. A potential new pathway for Staphylococcus aureus dissemination: The silent survival of S. aureus phagocytosed by human monocyte-derived macrophages. PLoS ONE 2008, 3, e1409. [Google Scholar] [CrossRef] [PubMed]
- Voyich, J.M.; Braughton, K.R.; Sturdevant, D.E.; Whitney, A.R.; Said-Salim, B.; Porcella, S.F.; Long, R.D.; Dorward, D.W.; Gardner, D.J.; Kreiswirth, B.N.; et al. Insights into mechanisms used by Staphylococcus aureus to avoid destruction by human neutrophils. J. Immunol. 2005, 175, 3907–3919. [Google Scholar] [CrossRef] [PubMed]
- Mohammed, K.A.; Nasreen, N.; Antony, V.B. Bacterial induction of early response genes and activation of proapoptotic factors in pleural mesothelial cells. Lung 2007, 185, 355–365. [Google Scholar] [CrossRef]
- Schwartz, J.; Leidal, K.G.; Femling, J.K.; Weiss, J.P.; Nauseef, W.M. Neutrophil bleaching of GFP-expressing staphylococci: Probing the intraphagosomal fate of individual bacteria. J. Immunol. 2009, 183, 2632–2641. [Google Scholar] [CrossRef]
- Pang, Y.Y.; Schwartz, J.; Thoendel, M.; Ackermann, L.W.; Horswill, A.R.; Nauseef, W.M. agr-Dependent interactions of Staphylococcus aureus USA300 with human polymorphonuclear neutrophils. J. Innate Immun. 2010, 2, 546–559. [Google Scholar] [CrossRef]
- Cheung, G.Y.; Rigby, K.; Wang, R.; Queck, S.Y.; Braughton, K.R.; Whitney, A.R.; Teintze, M.; DeLeo, F.R.; Otto, M. Staphylococcus epidermidis strategies to avoid killing by human neutrophils. PLoS Pathog. 2010, 6, e1001133. [Google Scholar] [CrossRef]
- Spiliopoulou, A.I.; Kolonitsiou, F.; Krevvata, M.I.; Leontsinidis, M.; Wilkinson, T.S.; Mack, D.; Anastassiou, E.D. Bacterial adhesion, intracellular survival and cytokine induction upon stimulation of mononuclear cells with planktonic or biofilm phase Staphylococcus epidermidis. FEMS Microbiol. Lett. 2012, 330, 56–65. [Google Scholar] [CrossRef]
- Strunk, T.; Prosser, A.; Levy, O.; Philbin, V.; Simmer, K.; Doherty, D.; Charles, A.; Richmond, P.; Burgner, D.; Currie, A. Responsiveness of human monocytes to the commensal bacterium Staphylococcus epidermidis develops late in gestation. Pediatr. Res. 2012, 72, 10–18. [Google Scholar] [CrossRef]
- Leijh, P.C.; van den Barselaar, M.T.; van Furth, R. Kinetics of phagocytosis and intracellular killing of Staphylococcus aureus and Escherichia coli by human monocytes. Scand. J. Immunol. 1981, 13, 159–174. [Google Scholar] [CrossRef] [PubMed]
- Cruciani, M.; Etna, M.P.; Camilli, R.; Giacomini, E.; Percario, Z.A.; Severa, M.; Sandini, S.; Rizzo, F.; Brandi, V.; Balsamo, G.; et al. Staphylococcus aureus Esx Factors Control Human Dendritic Cell Functions Conditioning Th1/Th17 Response. Front. Cell. Infect. Microbiol. 2017, 7, 330. [Google Scholar] [CrossRef] [PubMed]
- Nagl, M.; Kacani, L.; Mullauer, B.; Lemberger, E.M.; Stoiber, H.; Sprinzl, G.M.; Schennach, H.; Dierich, M.P. Phagocytosis and killing of bacteria by professional phagocytes and dendritic cells. Clin. Diagn Lab. Immunol. 2002, 9, 1165–1168. [Google Scholar] [CrossRef] [PubMed]
- Netea, M.G.; Gijzen, K.; Coolen, N.; Verschueren, I.; Figdor, C.; Van der Meer, J.W.; Torensma, R.; Kullberg, B.J. Human dendritic cells are less potent at killing Candida albicans than both monocytes and macrophages. Microbes Infect. 2004, 6, 985–989. [Google Scholar] [CrossRef] [PubMed]
- Van der Aar, A.M.; Picavet, D.I.; Muller, F.J.; de Boer, L.; van Capel, T.M.; Zaat, S.A.; Bos, J.D.; Janssen, H.; George, T.C.; Kapsenberg, M.L.; et al. Langerhans cells favor skin flora tolerance through limited presentation of bacterial antigens and induction of regulatory T cells. J. Investig. Dermatol. 2013, 133, 1240–1249. [Google Scholar] [CrossRef]






| Target Genes | Forward Primer (5’–3’) | Reverse Primer (5’–3’) |
|---|---|---|
| capB | GCACGAATGCTCTATTGG | CTTCATCTACACCAACTGC |
| capC | GCAGGGTTAGTCGTTCCAG | CGTCAGTATCATGGCAGC |
| capA | GCATTCGTATCACCTATTTAG | CACCAGCATTCGCTAACGC |
| capD | GCGGTTGATGCGGCAATAG | CAGATGTTGTTCATTACTAGGC |
| sea | GAAAAAAGTCTGAATTGCAGGGAACA | CAAATAAATCGTAATTAACCGAAGGTTC |
| seh | CAATCACATCATATGCGAAAGCAG | CATCTACCCAAACATTAGCACC |
| sec | CTTGTATGTATGGAGGAATAACAAAACATG | CATATCATACCAAAAAGTATTGCCGT |
| tst | TTCACTATTTGTAAAAGTGTCAGACCCACT | TACTAATGAATTTTTTTATCGTAAGCCCTT |
| sed | GAATTAAGTAGTACCGCGCTAAATAATATG | GCTGTATTTTTCCTCCGAGAGT |
| sek | ATGCCAGCGCTCAAGGC | AGATTCATTTGAAAATTGTAGTTGATTAGCT |
| see | CAAAGAAATGCTTTAAGCAATCTTAGGC | CACCTTACCGCCAAAGCTG |
| seb | ATTCTATTAAGGACACTAAGTTAGGGA | ATCCCGTTTCATAAGGCGAGT |
| sem | CTATTAATCTTTGGGTTAATGGAGAAC | TTCAGTTTCGACAGTTTTGTTGTCAT |
| sel | GCGATGTAGGTCCAGGAAAC | CATATATAGTACGAGAGTTAGAACCATA |
| seo | AGTTTGTGTAAGAAGTCAAGTGTAGA | ATCTTTAAATTCAGCAGATATTCCATCTAAC |
| sen | CGTGGCAATTAGACGAGTC | GATTGATYTTGATGATTATKAG |
| seg | TCTCCACCTGTTGAAGG | AAGTGATTGTCTATTGTCG |
| seq | ACCTGAAAAGCTTCAAGGA | CGCCAACGTAATTCCAC |
| sej | TCAGAACTGTTGTTCCGCTAG | GAATTTTACCAYCAAAGGTAC |
| sei | CTYGAATTTTCAACMGGTAC | AGGCAGTCCATCTCCTG |
| ser | AGCGGTAATAGCAGAAAATG | TCTTGTACCGTAACCGTTTT |
| seu | AATGGCTCTAAAATTGATGG | ATTTGATTTCCATCATGCTC |
| sep | GAATTGCAGGGAACTGCT | GGCGGTGTCTTTTGAAC |
© 2019 by the authors. Licensee MDPI, Basel, Switzerland. This article is an open access article distributed under the terms and conditions of the Creative Commons Attribution (CC BY) license (http://creativecommons.org/licenses/by/4.0/).
Share and Cite
Balraadjsing, P.P.; de Jong, E.C.; van Wamel, W.J.B.; Zaat, S.A.J. Dendritic Cells Internalize Staphylococcus aureus More Efficiently than Staphylococcus epidermidis, but Do Not Differ in Induction of Antigen-Specific T Cell Proliferation. Microorganisms 2020, 8, 19. https://doi.org/10.3390/microorganisms8010019
Balraadjsing PP, de Jong EC, van Wamel WJB, Zaat SAJ. Dendritic Cells Internalize Staphylococcus aureus More Efficiently than Staphylococcus epidermidis, but Do Not Differ in Induction of Antigen-Specific T Cell Proliferation. Microorganisms. 2020; 8(1):19. https://doi.org/10.3390/microorganisms8010019
Chicago/Turabian StyleBalraadjsing, Payal P., Esther C. de Jong, Willem J. B. van Wamel, and Sebastian A. J. Zaat. 2020. "Dendritic Cells Internalize Staphylococcus aureus More Efficiently than Staphylococcus epidermidis, but Do Not Differ in Induction of Antigen-Specific T Cell Proliferation" Microorganisms 8, no. 1: 19. https://doi.org/10.3390/microorganisms8010019
APA StyleBalraadjsing, P. P., de Jong, E. C., van Wamel, W. J. B., & Zaat, S. A. J. (2020). Dendritic Cells Internalize Staphylococcus aureus More Efficiently than Staphylococcus epidermidis, but Do Not Differ in Induction of Antigen-Specific T Cell Proliferation. Microorganisms, 8(1), 19. https://doi.org/10.3390/microorganisms8010019
