Biochanin A Exerts Broad-Spectrum Antiviral Activity Against Coronaviruses via Activating the AMPK/Nrf2/GSH Pathway
Abstract
1. Introduction
2. Materials and Methods
2.1. Cells and Viruses
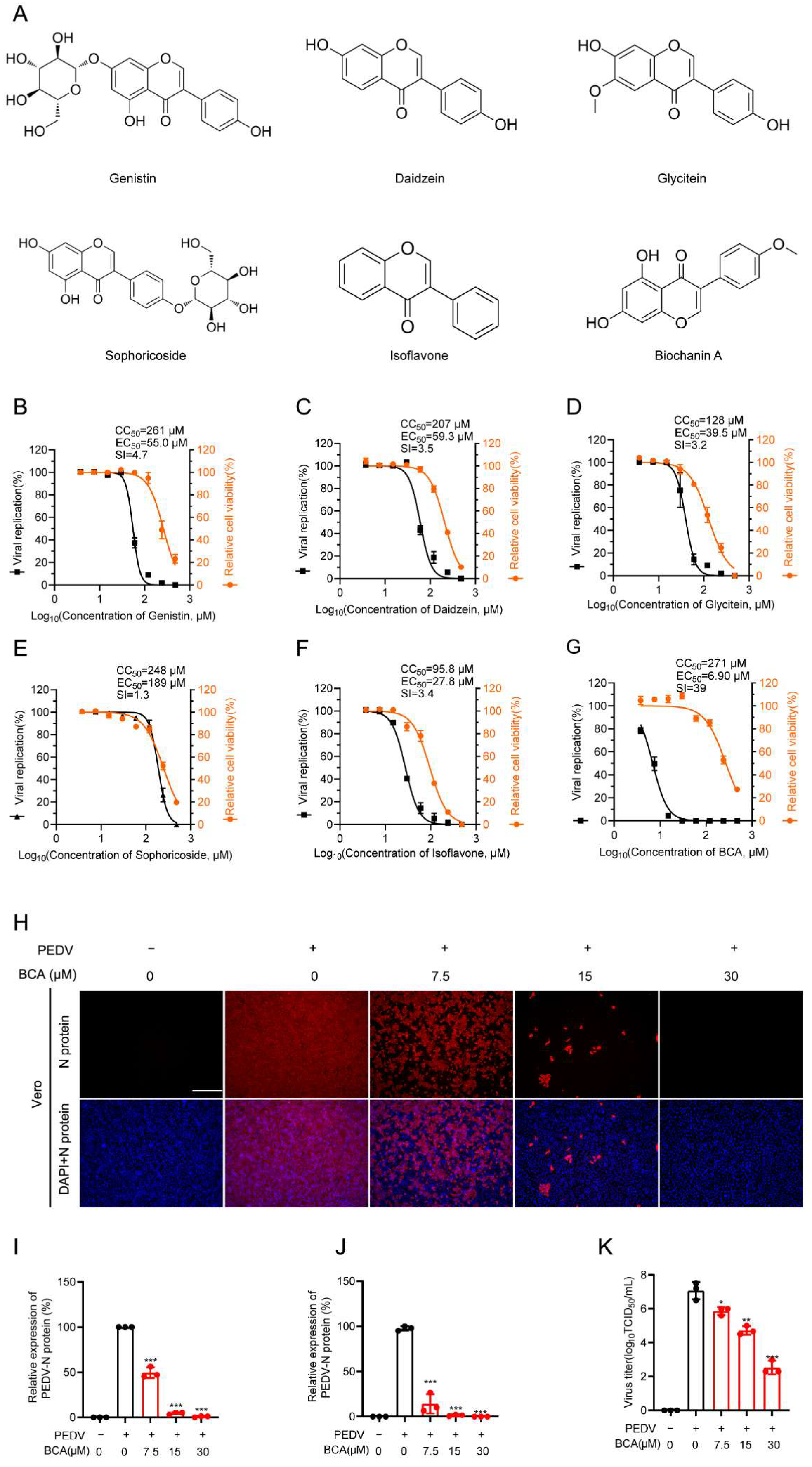
2.2. Compounds and Reagents
2.3. Cytotoxicity Assay
2.4. Indirect Immunofluorescence Assay (IFA)
2.5. Quantitative Real-Time PCR (qRT-PCR)
2.6. Western Blot
2.7. Endpoint Dilution Assay for Virus Titration
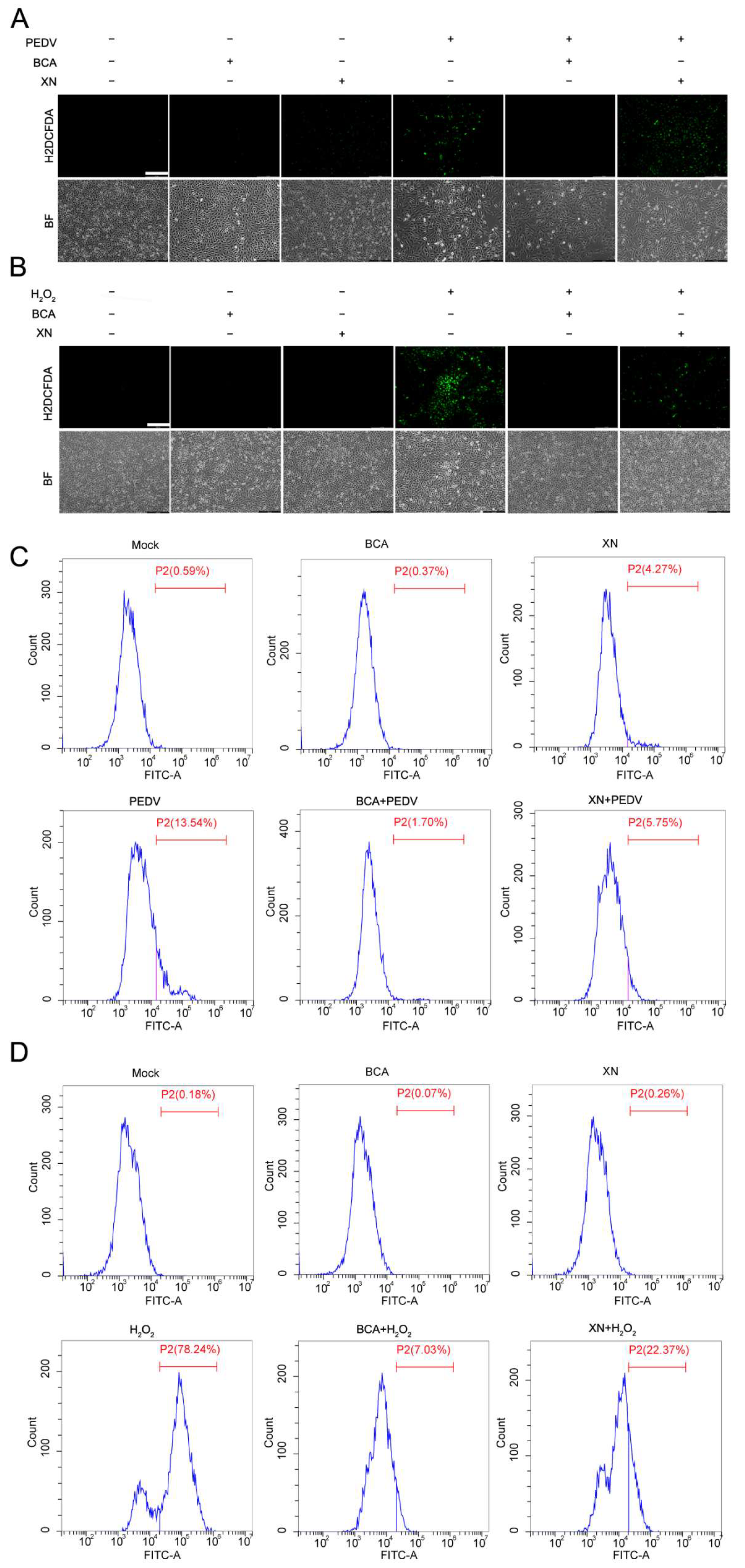
2.8. Measurement of Reactive Oxygen Species (ROS) Level
2.9. Plasmid Construction and Cell Transfection
2.10. Measurement of Intracellular Glutathione (GSH) Level
2.11. Mouse Experiments
2.12. Statistical Analysis
3. Results
3.1. Biochanin A (BCA) Exhibits Potent Anti-PEDV Activity In Vitro
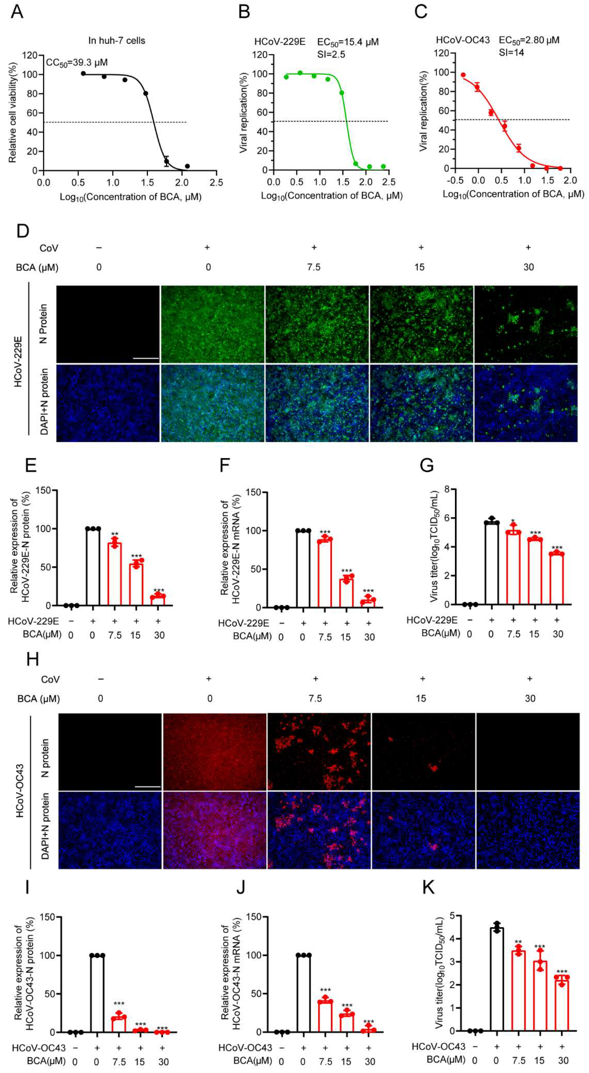
3.2. BCA Demonstrates Broad-Spectrum Anti-Coronavirus Activity
3.3. Network Pharmacology Analysis Suggests That BCA May Suppress Coronavirus Infection by Regulating the Nrf2-Mediated Antioxidant Pathway
3.4. BCA Alleviates PEDV-Induced Oxidative Stress
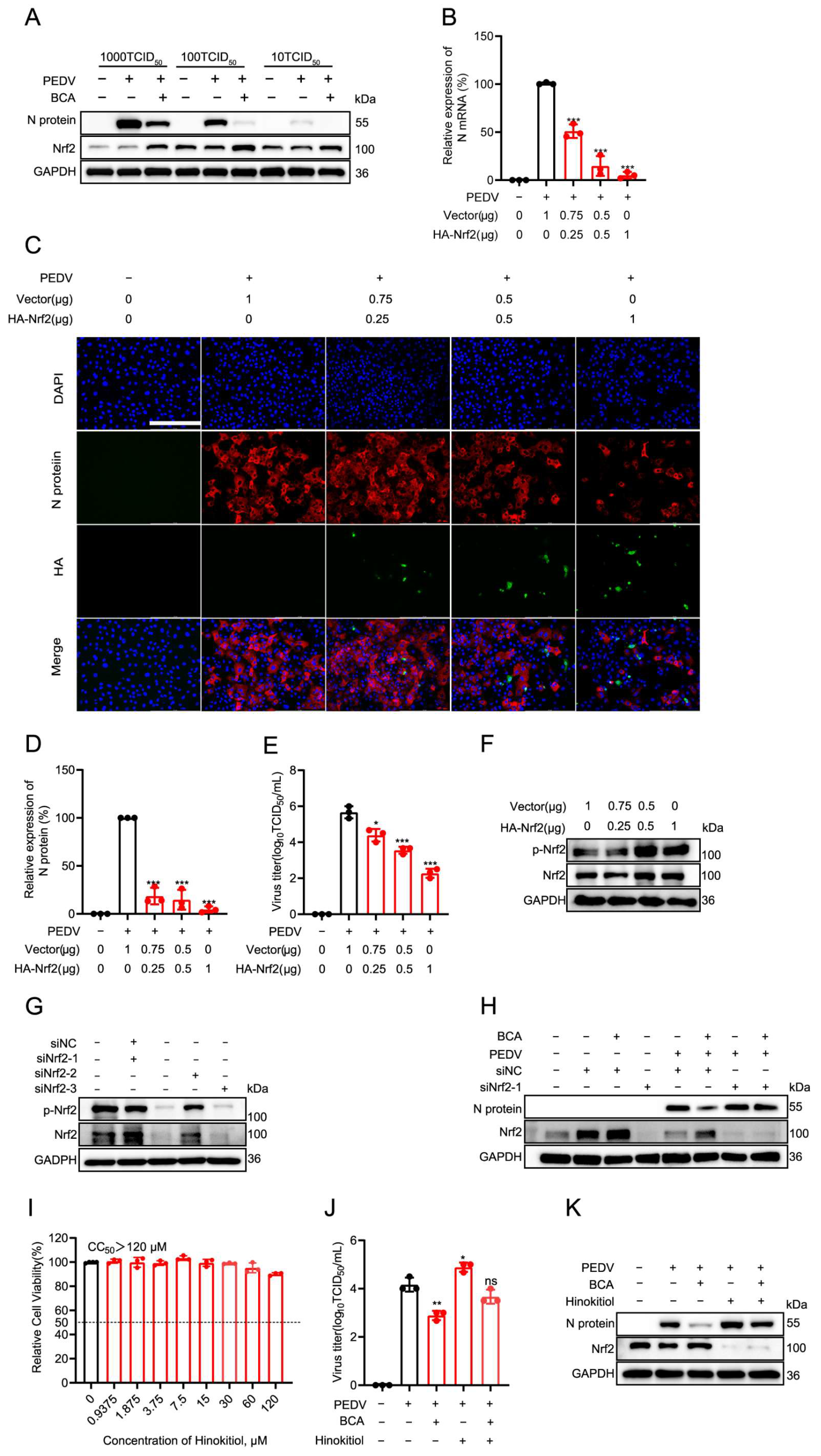
3.5. Nrf2 Activation Is Essential for the Anti-PEDV Activity of BCA
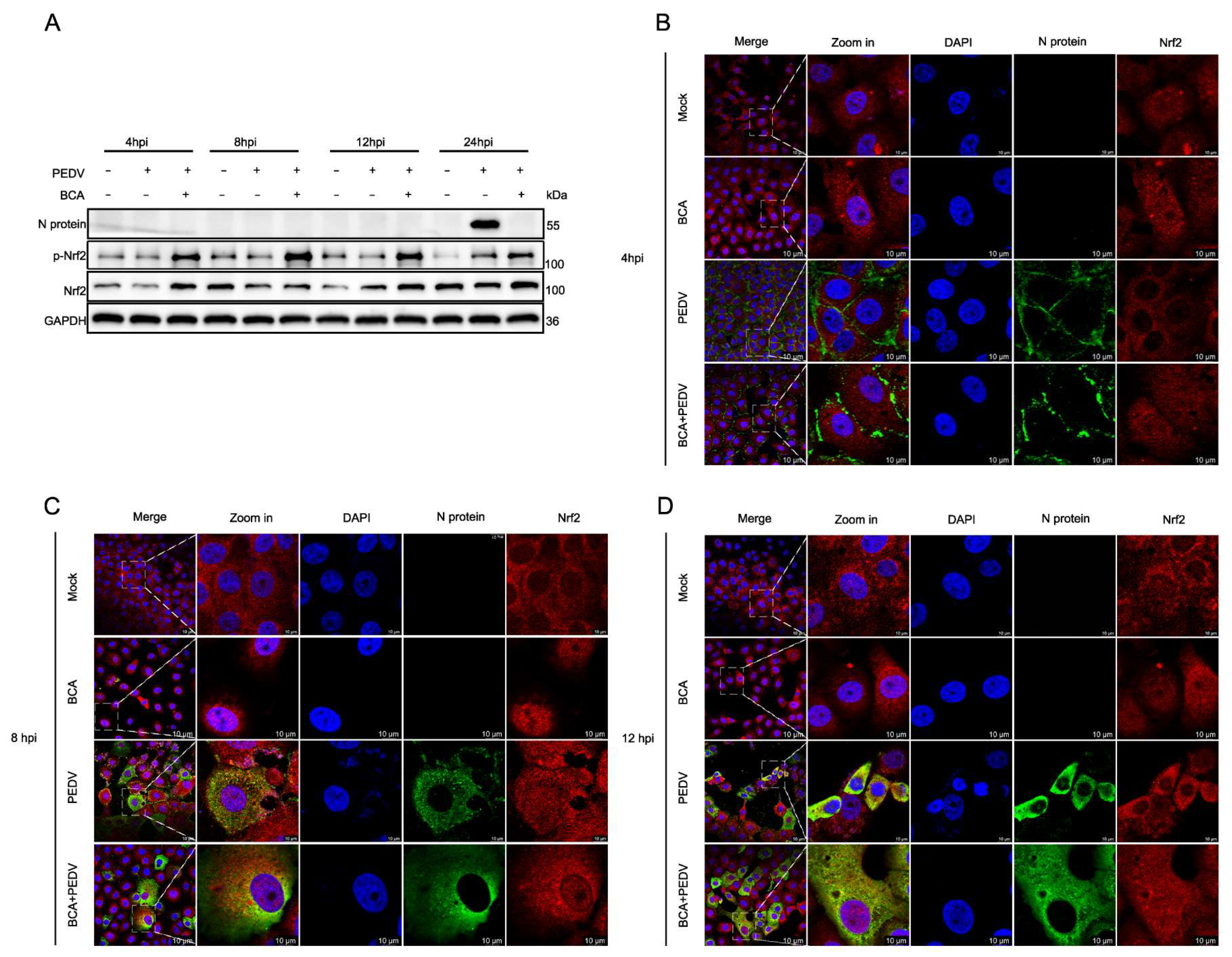
3.6. BCA Upregulates the AMPK/Nrf2 Signaling Pathway to Suppress PEDV Replication
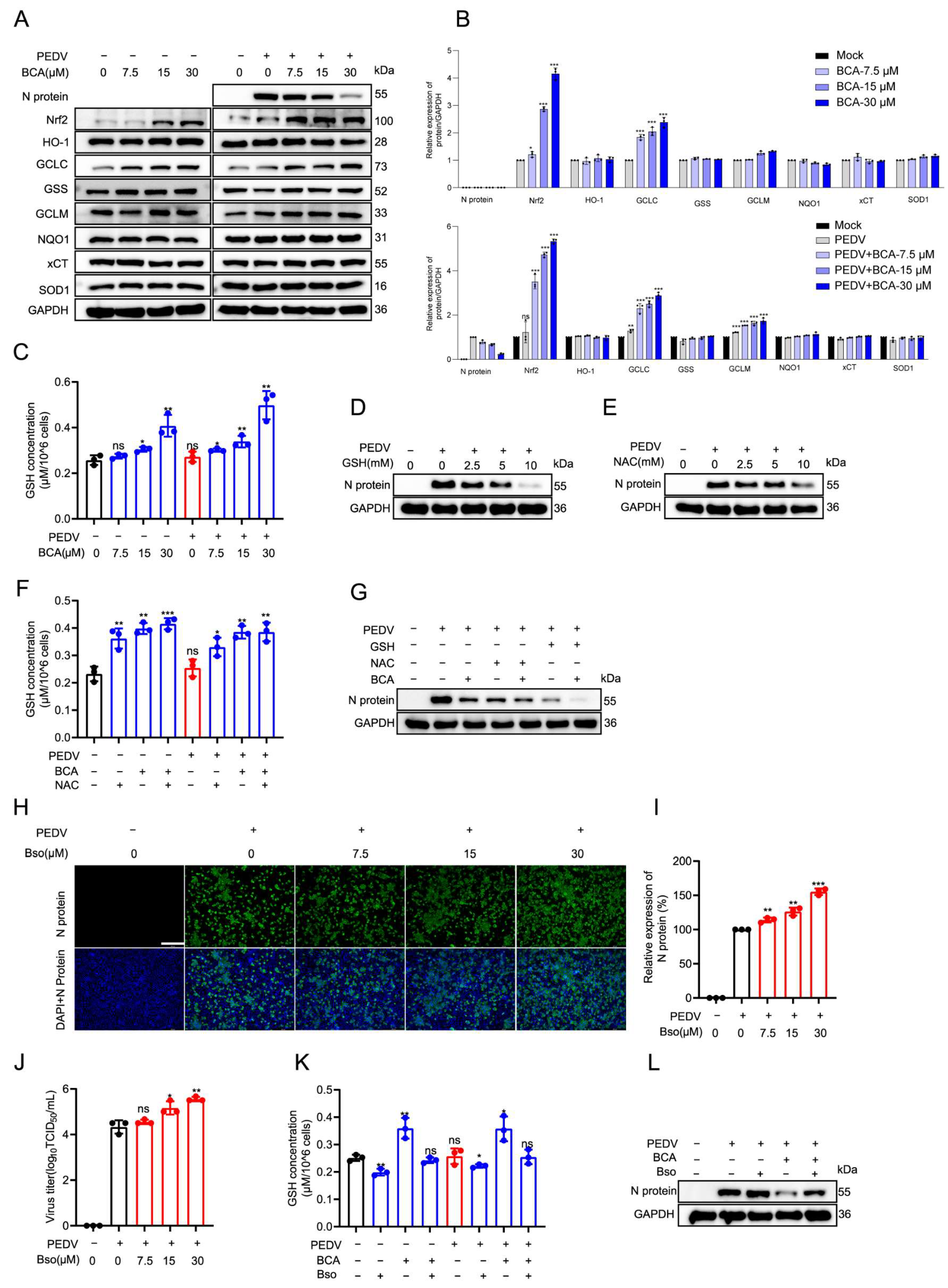
3.7. BCA Inhibits PEDV Replication Through Nrf2-Mediated Glutathione Biosynthesis
3.8. Oral Administration of BCA Upregulates the AMPK/Nrf2 Signaling Pathway In Vivo Provides Significant Protection Against HCoV-OC43 Infection in Mice
4. Discussion
5. Conclusions
Supplementary Materials
Author Contributions
Funding
Institutional Review Board Statement
Informed Consent Statement
Data Availability Statement
Acknowledgments
Conflicts of Interest
References
- Huang, C.; Wang, Y.; Li, X.; Ren, L.; Zhao, J.; Hu, Y.; Zhang, L.; Fan, G.; Xu, J.; Gu, X.; et al. Clinical features of patients infected with 2019 novel coronavirus in Wuhan, China. Lancet 2020, 395, 497–506. [Google Scholar] [CrossRef]
- De Wit, E.; van Doremalen, N.; Falzarano, D.; Munster, V.J. SARS and MERS: Recent insights into emerging coronaviruses. Nat. Rev. Microbiol. 2016, 14, 523–534. [Google Scholar] [CrossRef]
- Li, W.; Li, H.; Liu, Y.; Pan, Y.; Deng, F.; Song, Y.; Tang, X.; He, Q. New variants of porcine epidemic diarrhea virus, China. Emerg. Infect. Dis. 2012, 18, 1350–1353. [Google Scholar] [CrossRef] [PubMed]
- Beigel, J.H.; Tomashek, K.M.; Dodd, L.E. Remdesivir for the Treatment of Covid-19 − Preliminary Report. Reply. N. Engl. J. Med. 2020, 383, 994. [Google Scholar] [CrossRef] [PubMed]
- Mahase, E. Covid-19: Molnupiravir reduces risk of hospital admission or death by 50% in patients at risk, MSD reports. BMJ 2021, 375, n2422. [Google Scholar] [CrossRef] [PubMed]
- Mahase, E. Covid-19: Pfizer’s paxlovid is 89% effective in patients at risk of serious illness, company reports. BMJ 2021, 375, n2713. [Google Scholar] [CrossRef]
- Huan, C.; Xu, W.; Ni, B.; Guo, T.; Pan, H.; Jiang, L.; Li, L.; Yao, J.; Gao, S. Epigallocatechin-3-Gallate, the Main Polyphenol in Green Tea, Inhibits Porcine Epidemic Diarrhea Virus In Vitro. Front. Pharmacol. 2021, 12, 628526. [Google Scholar] [CrossRef]
- Huan, C.C.; Wang, H.X.; Sheng, X.X.; Wang, R.; Wang, X.; Mao, X. Glycyrrhizin inhibits porcine epidemic diarrhea virus infection and attenuates the proinflammatory responses by inhibition of high mobility group box-1 protein. Arch. Virol. 2017, 162, 1467–1476. [Google Scholar] [CrossRef]
- Li, Z.; Cao, H.; Cheng, Y.; Zhang, X.; Zeng, W.; Sun, Y.; Chen, S.; He, Q.; Han, H. Inhibition of Porcine Epidemic Diarrhea Virus Replication and Viral 3C-Like Protease by Quercetin. Int. J. Mol. Sci. 2020, 21, 8095. [Google Scholar] [CrossRef]
- Kwon, E.B.; Kim, B.; Kim, Y.S.; Choi, J.G. Anastrozole Protects against Human Coronavirus Infection by Ameliorating the Reactive Oxygen Species-Mediated Inflammatory Response. Antioxidants 2024, 13, 116. [Google Scholar] [CrossRef]
- Zhou, Y.; Zhang, Y.; Dong, W.; Gan, S.; Du, J.; Zhou, X.; Fang, W.; Wang, X.; Song, H. Porcine epidemic diarrhea virus activates PERK-ROS axis to benefit its replication in Vero E6 cells. Vet. Res. 2023, 54, 9. [Google Scholar] [CrossRef] [PubMed]
- Carling, D. AMPK signalling in health and disease. Curr. Opin. Cell Biol. 2017, 45, 31–37. [Google Scholar] [CrossRef] [PubMed]
- Petsouki, E.; Cabrera, S.N.S.; Heiss, E.H. AMPK and NRF2: Interactive players in the same team for cellular homeostasis? Free Radic. Biol. Med. 2022, 190, 75–93. [Google Scholar] [CrossRef] [PubMed]
- Franklin, C.C.; Backos, D.S.; Mohar, I.; White, C.C.; Forman, H.J.; Kavanagh, T.J. Structure, function, and post-translational regulation of the catalytic and modifier subunits of glutamate cysteine ligase. Mol. Asp. Med. 2009, 30, 86–98. [Google Scholar] [CrossRef]
- Bansal, A.; Simon, M.C. Glutathione metabolism in cancer progression and treatment resistance. J. Cell Biol. 2018, 217, 2291–2298. [Google Scholar] [CrossRef]
- Reed, L.J.; Muench, H. A simple method of estimating fifty per cent endpoints. Am. J. Epidemiol. 1938, 27, 493–497. [Google Scholar] [CrossRef]
- Su, L.; Zhang, Z.; Zhang, S.; He, J.; Chen, Y.; Wu, G.; Zhang, Z.; Chen, W.; Zhang, M.; Chen, J. Early boosting of p38 MAPK signaling pathway by lycorine hydrochloride potently inhibits PRRSV proliferation in primary and established cells. Front. Microb. 2025, 16, 1664973. [Google Scholar] [CrossRef]
- Yang, X.; Long, F.; Jia, W.; Zhang, M.; Su, G.; Liao, M.; Zeng, Z.; Chen, W.; Chen, J. Artesunate inhibits PDE4 leading to intracellular cAMP accumulation, reduced ERK/MAPK signaling, and blockade of influenza A virus vRNP nuclear export. Antivir. Res. 2023, 215, 105635. [Google Scholar] [CrossRef]
- Han, W.; Ding, J.; Qiao, B.; Yu, Y.; Sun, H.; Crespy, D.; Landfester, K.; Mao, X.; Jiang, S. Self-Sustained Biophotocatalytic Nano-Organelle Reactors with Programmable DNA Switches for Combating Tumor Metastasis. Adv. Mater. 2025, 37, e2415030. [Google Scholar] [CrossRef]
- Long, F.; Zhang, M.; Yang, X.; Liang, X.; Su, L.; An, T.; Zhang, G.; Zeng, Z.; Liu, Y.; Chen, W.; et al. The Antimalaria Drug Artesunate Inhibits Porcine Reproductive and Respiratory Syndrome Virus Replication by Activating AMPK and Nrf2/HO-1 Signaling Pathways. J. Virol. 2022, 96, e0148721. [Google Scholar] [CrossRef]
- Lin, Y.; Zang, R.; Ma, Y.; Wang, Z.; Li, L.; Ding, S.; Zhang, R.; Wei, Z.; Yang, J.; Wang, X. Xanthohumol Is a Potent Pan-Inhibitor of Coronaviruses Targeting Main Protease. Int. J. Mol. Sci. 2021, 22, 12134. [Google Scholar] [CrossRef] [PubMed]
- Madsen, J.F.; Ernst, E.H.; Amoushahi, M.; Dueholm, M.; Ernst, E.; Lykke-Hartmann, K. Dorsomorphin inhibits AMPK, upregulates Wnt and Foxo genes and promotes the activation of dormant follicles. Commun. Biol. 2024, 7, 747. [Google Scholar] [CrossRef] [PubMed]
- Peiris, J.S.; Yuen, K.Y.; Osterhaus, A.D.; Stöhr, K. The severe acute respiratory syndrome. N. Engl. J. Med. 2003, 349, 2431–2441. [Google Scholar] [CrossRef] [PubMed]
- Jung, K.; Saif, L.J.; Wang, Q. Porcine epidemic diarrhea virus (PEDV): An update on etiology, transmission, pathogenesis, and prevention and control. Virus Res. 2020, 286, 198045. [Google Scholar] [CrossRef]
- Valko, M.; Leibfritz, D.; Moncol, J.; Cronin, M.T.; Mazur, M.; Telser, J. Free radicals and antioxidants in normal physiological functions and human disease. Int. J. Biochem. Cell Biol. 2007, 39, 44–84. [Google Scholar] [CrossRef]
- Kračun, D.; Lopes, L.R.; Cifuentes-Pagano, E.; Pagano, P.J. NADPH Oxidases: Redox Regulation of Cell Homeostasis & Disease. Physiol. Rev. 2025, 105, 1291–1428. [Google Scholar] [CrossRef]
- Saheb Sharif-Askari, N.; Saheb Sharif-Askari, F.; Mdkhana, B.; Hussain Alsayed, H.A.; Alsafar, H.; Alrais, Z.F.; Hamid, Q.; Halwani, R. Upregulation of oxidative stress gene markers during SARS-CoV-2 viral infection. Free Radic. Biol. Med. 2021, 172, 688–698. [Google Scholar] [CrossRef]
- Novaes, R.D.; Teixeira, A.L.; de Miranda, A.S. Oxidative Stress in Microbial Diseases: Pathogen, Host, and Therapeutics. Oxid. Med. Cell Longev. 2019, 2019, 8159562. [Google Scholar] [CrossRef]
- Bryan, H.K.; Olayanju, A.; Goldring, C.E.; Park, B.K. The Nrf2 cell defence pathway: Keap1-dependent and -independent mechanisms of regulation. Biochem. Pharmacol. 2013, 85, 705–717. [Google Scholar] [CrossRef]
- Li, E.; Benitez, C.; Boggess, S.C.; Koontz, M.; Rose, I.V.L.; Martinez, D.; Dräger, N.; Teter, O.M.; Samelson, A.J.; Pierce, N.; et al. CRISPRi-based screens in iAssembloids to elucidate neuron-glia interactions. Neuron 2025, 113, 701–718.e8. [Google Scholar] [CrossRef]
- Ichimura, Y.; Waguri, S.; Sou, Y.-s.; Kageyama, S.; Hasegawa, J.; Ishimura, R.; Saito, T.; Yang, Y.; Kouno, T.; Fukutomi, T.; et al. Phosphorylation of p62 Activates the Keap1-Nrf2 Pathway during Selective Autophagy. Mol. Cell 2013, 51, 618–631. [Google Scholar] [CrossRef] [PubMed]
- Komatsu, M.; Kurokawa, H.; Waguri, S.; Taguchi, K.; Kobayashi, A.; Ichimura, Y.; Sou, Y.-S.; Ueno, I.; Sakamoto, A.; Tong, K.I.; et al. The selective autophagy substrate p62 activates the stress responsive transcription factor Nrf2 through inactivation of Keap1. Nat. Cell Biol. 2010, 12, 213–223. [Google Scholar] [CrossRef] [PubMed]
- Hawley, S.A.; Boudeau, J.; Reid, J.L.; Mustard, K.J.; Udd, L.; Mäkelä, T.P.; Alessi, D.R.; Hardie, D.G. Complexes between the LKB1 tumor suppressor, STRAD alpha/beta and MO25 alpha/beta are upstream kinases in the AMP-activated protein kinase cascade. J. Biol. 2003, 2, 28. [Google Scholar] [CrossRef]
- Woods, A.; Dickerson, K.; Heath, R.; Hong, S.P.; Momcilovic, M.; Johnstone, S.R.; Carlson, M.; Carling, D. Ca2+/calmodulin-dependent protein kinase kinase-beta acts upstream of AMP-activated protein kinase in mammalian cells. Cell Metab. 2005, 2, 21–33. [Google Scholar] [CrossRef] [PubMed]
- Herzig, S.; Shaw, R.J. AMPK: Guardian of metabolism and mitochondrial homeostasis. Nat. Rev. Mol. Cell Biol. 2018, 19, 121–135. [Google Scholar] [CrossRef]
- Staal, F.J.; Roederer, M.; Herzenberg, L.A.; Herzenberg, L.A. Intracellular thiols regulate activation of nuclear factor kappa B and transcription of human immunodeficiency virus. Proc. Natl. Acad. Sci. USA 1990, 87, 9943–9947. [Google Scholar] [CrossRef]
- Cai, J.; Chen, Y.; Seth, S.; Furukawa, S.; Compans, R.W.; Jones, D.P. Inhibition of influenza infection by glutathione. Free Radic. Biol. Med. 2003, 34, 928–936. [Google Scholar] [CrossRef]
- Fraternale, A.; Paoletti, M.F.; Casabianca, A.; Nencioni, L.; Garaci, E.; Palamara, A.T.; Magnani, M. GSH and analogs in antiviral therapy. Mol. Asp. Med. 2009, 30, 99–110. [Google Scholar] [CrossRef]
- Chen, J.; Lin, Y.; Gao, C.; Wang, Z.; Xu, Y.; Zhao, Y.; Xie, C.; Liu, C.; Zhou, N.; Shan, W.; et al. Design, synthesis and activity evaluation of dual-target inhibitors against papain-like and main proteases of porcine epidemic diarrhea virus. J. Adv. Res. 2025, 80, 1009–1030. [Google Scholar] [CrossRef]
- Deng, B.; Wang, K.; He, H.; Xu, M.; Li, J.; He, P.; Liu, Y.; Ma, J.; Zhang, J.; Dong, W. Biochanin A mitigates colitis by inhibiting ferroptosis-mediated intestinal barrier dysfunction, oxidative stress, and inflammation via the JAK2/STAT3 signaling pathway. Phytomedicine 2025, 141, 156699. [Google Scholar] [CrossRef]
- Batool, S.; Chokkakula, S.; Jeong, J.H.; Baek, Y.H.; Song, M.S. SARS-CoV-2 drug resistance and therapeutic approaches. Heliyon 2025, 11, e41980. [Google Scholar] [CrossRef]
- Ip, J.D.; Wing-Ho Chu, A.; Chan, W.M.; Cheuk-Ying Leung, R.; Umer Abdullah, S.M.; Sun, Y.; Kai-Wang To, K. Global prevalence of SARS-CoV-2 3CL protease mutations associated with nirmatrelvir or ensitrelvir resistance. EBioMedicine 2023, 91, 104559. [Google Scholar] [CrossRef]
- Szemiel, A.M.; Merits, A.; Orton, R.J.; MacLean, O.A.; Pinto, R.M.; Wickenhagen, A.; Lieber, G.; Turnbull, M.L.; Wang, S.; Furnon, W.; et al. In vitro selection of Remdesivir resistance suggests evolutionary predictability of SARS-CoV-2. PLoS Pathog. 2021, 17, e1009929. [Google Scholar] [CrossRef]










| Name | Sequences 5′ to 3′ |
|---|---|
| PEDV-N-F | 5′-CGCAAAGACTGAACCCACTAATTT-3′ |
| PEDV-N-R | 5′-TTGCCTCTGTTGTTACTTGGAGAT-3′ |
| HCoV-OC43-N-F | 5′-AGCAACCAGGCTGATGTCAATACC-3′ |
| HCoV-OC43-N-R | 5′-AGCAGACCTTCCTGAGCCTTCAAT-3′ |
| HCoV-229E-N-F | 5’-TAGGTTTTGACAAGCCTCAGGAAAAAGA-3’ |
| HCoV-229E-N-R | 5’-GTGACTATCAAACAGCATAGCAGCTGT-3’ |
| Huh7-GAPDH-F | 5’-GCACCGTCAAGGCTGAGAAC-3’ |
| Huh7-GAPDH-R | 5’-TGGTGAAGACGCCAGTGGA-3’ |
| Vero-GAPDH-F | 5’-GGACTTCGAGCAGGAGATGG-3’ |
| Vero-GAPDH-R | 5’-AGGAAGGAGGGCTGGAAGAG-3’ |
Disclaimer/Publisher’s Note: The statements, opinions and data contained in all publications are solely those of the individual author(s) and contributor(s) and not of MDPI and/or the editor(s). MDPI and/or the editor(s) disclaim responsibility for any injury to people or property resulting from any ideas, methods, instructions or products referred to in the content. |
© 2026 by the authors. Licensee MDPI, Basel, Switzerland. This article is an open access article distributed under the terms and conditions of the Creative Commons Attribution (CC BY) license.
Share and Cite
Lin, Q.; Ji, F.; Shen, H.; He, J.; Liu, D.; Li, F.; Cheng, Z.; Chen, W.; Zhang, F.; Yang, Z.; et al. Biochanin A Exerts Broad-Spectrum Antiviral Activity Against Coronaviruses via Activating the AMPK/Nrf2/GSH Pathway. Microorganisms 2026, 14, 851. https://doi.org/10.3390/microorganisms14040851
Lin Q, Ji F, Shen H, He J, Liu D, Li F, Cheng Z, Chen W, Zhang F, Yang Z, et al. Biochanin A Exerts Broad-Spectrum Antiviral Activity Against Coronaviruses via Activating the AMPK/Nrf2/GSH Pathway. Microorganisms. 2026; 14(4):851. https://doi.org/10.3390/microorganisms14040851
Chicago/Turabian StyleLin, Qisheng, Fan Ji, Haiyan Shen, Jiajing He, Donglan Liu, Fang Li, Ziyu Cheng, Weisan Chen, Fengxiang Zhang, Zifeng Yang, and et al. 2026. "Biochanin A Exerts Broad-Spectrum Antiviral Activity Against Coronaviruses via Activating the AMPK/Nrf2/GSH Pathway" Microorganisms 14, no. 4: 851. https://doi.org/10.3390/microorganisms14040851
APA StyleLin, Q., Ji, F., Shen, H., He, J., Liu, D., Li, F., Cheng, Z., Chen, W., Zhang, F., Yang, Z., & Chen, J. (2026). Biochanin A Exerts Broad-Spectrum Antiviral Activity Against Coronaviruses via Activating the AMPK/Nrf2/GSH Pathway. Microorganisms, 14(4), 851. https://doi.org/10.3390/microorganisms14040851

