The Host NADase CD38 Promotes JEV Replication by Targeting the NAD+/SIRT1 Axis
Abstract
1. Introduction
2. Materials and Methods
2.1. Cells and Viruses
2.2. Generation of CD38-Knockout Cells
2.3. Western Blot Analysis
2.4. RNA Extraction and qRT-PCR
2.5. Viral Attachment and Internalization Assay
2.6. TCID50 Assay
2.7. Immunofluorescence Assay (IFA)
2.8. Cell Proliferation Assay
2.9. NAD+ Detection
2.10. Statistical Analysis
3. Results
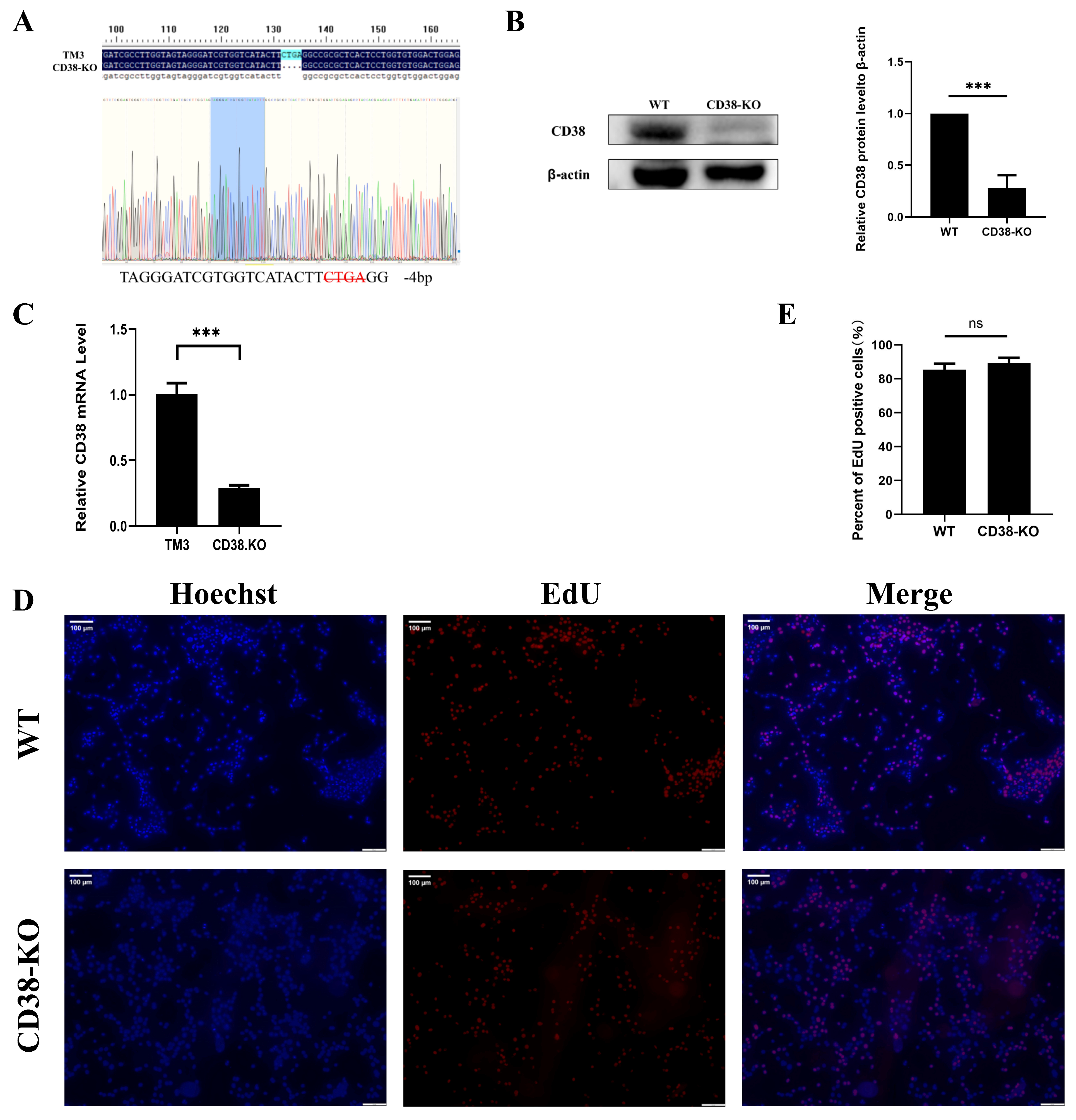
3.1. Generation and Characterization of CD38-Knockout Cells
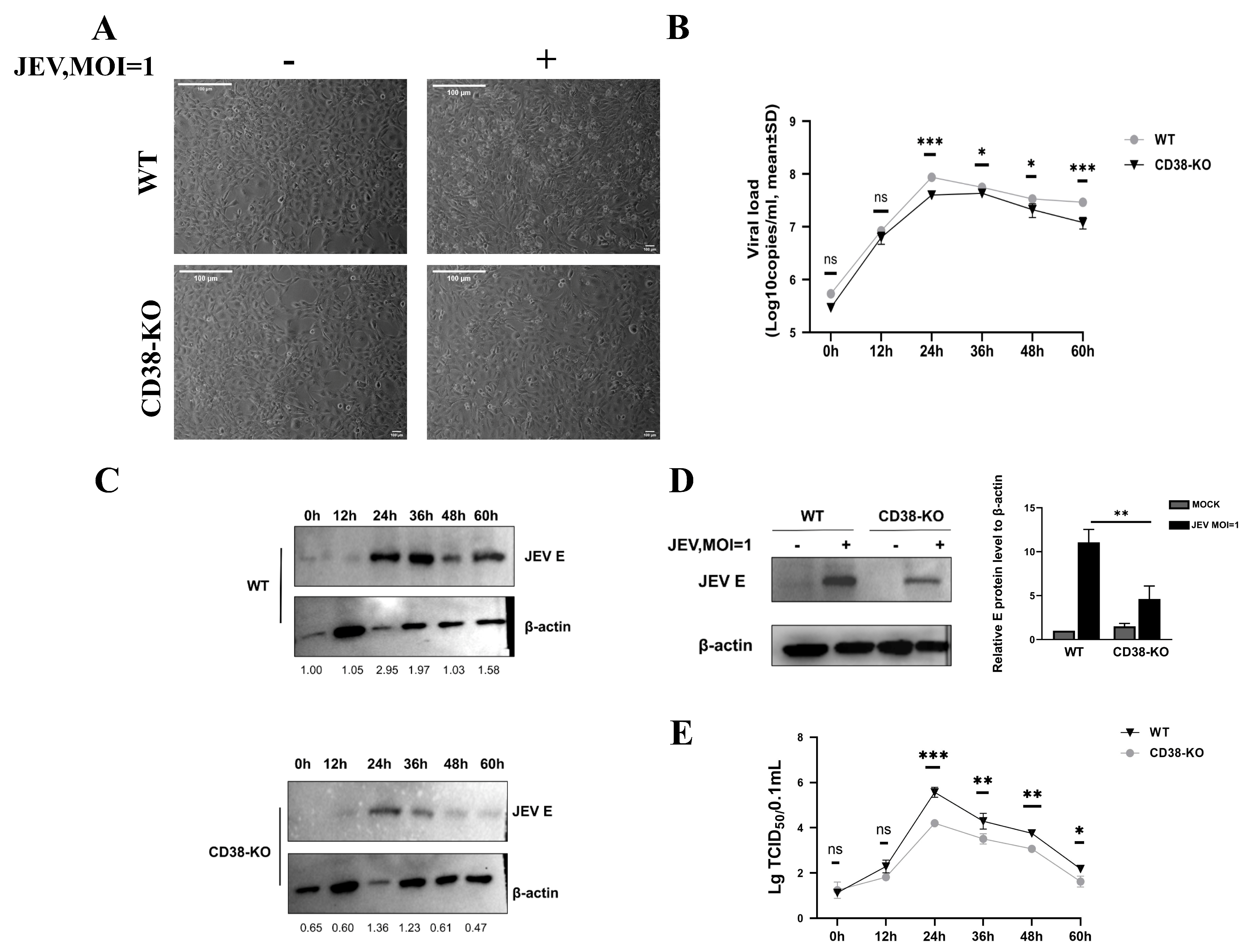
3.2. CD38 Deficiency Restricts JEV Replication and Cytopathic Effects
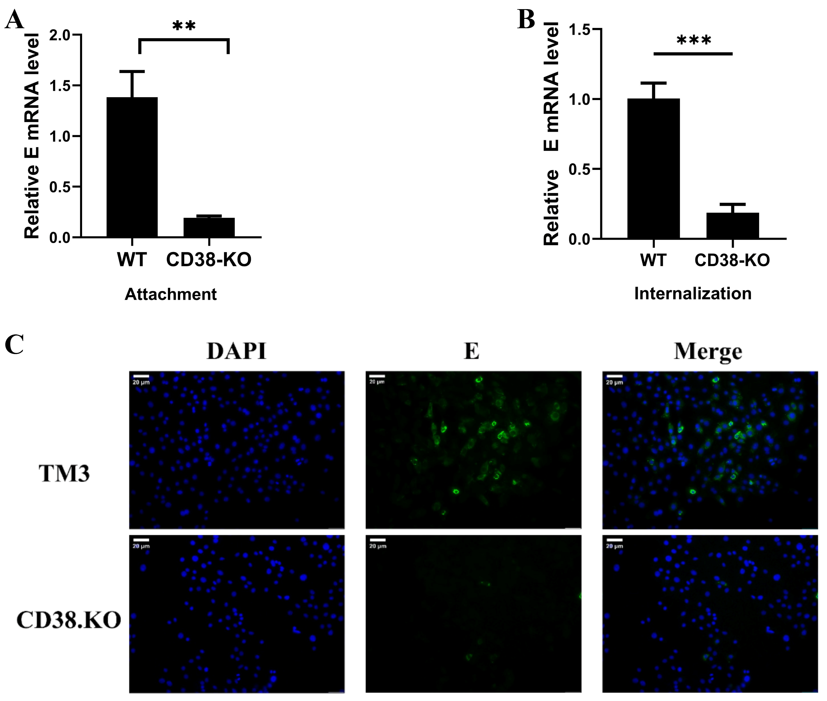
3.3. CD38 Deficiency Impairs JEV Attachment and Internalization
3.4. CD38 Knockout Prevents JEV-Induced NAD+ Depletion and Activates the SIRT1/p53 Signaling Axis
3.5. Bidirectional Modulation of SIRT1 Dictates JEV Replication via the Mitochondrial Apoptotic Pathway
4. Discussion
Author Contributions
Funding
Institutional Review Board Statement
Informed Consent Statement
Data Availability Statement
Acknowledgments
Conflicts of Interest
References
- Sharma, K.B.; Vrati, S.; Kalia, M. Pathobiology of Japanese Encephalitis Virus Infection. Mol. Asp. Med. 2021, 81, 100994. [Google Scholar] [CrossRef]
- Erlanger, T.E.; Weiss, S.; Keiser, J.; Utzinger, J.; Wiedenmayer, K. Past, Present, and Future of Japanese Encephalitis. Emerg. Infect. Dis. 2009, 15, 1333. [Google Scholar] [CrossRef]
- Mulvey, P.; Duong, V.; Boyer, S.; Burgess, G.; Williams, D.T.; Dussart, P.; Horwood, P.F. The Ecology and Evolution of Japanese Encephalitis Virus. Pathogens 2021, 10, 1534. [Google Scholar] [CrossRef]
- Zhu, Y.-Z.; Cao, M.-M.; Wang, W.-B.; Wang, W.; Ren, H.; Zhao, P.; Qi, Z.-T. Association of Heat-Shock Protein 70 with Lipid Rafts Is Required for Japanese Encephalitis Virus Infection in Huh7 Cells. J. Gen. Virol. 2012, 93, 61–71. [Google Scholar] [CrossRef]
- Lin, R.-J.; Liao, C.-L.; Lin, Y.-L. Replication-Incompetent Virions of Japanese Encephalitis Virus Trigger Neuronal Cell Death by Oxidative Stress in a Culture System. J. Gen. Virol. 2004, 85, 521–533. [Google Scholar] [CrossRef]
- Mason, P.W.; Pincus, S.; Fournier, M.J.; Mason, T.L.; Shope, R.E.; Paoletti, E. Japanese Encephalitis Virus-Vaccinia Recombinants Produce Particulate Forms of the Structural Membrane Proteins and Induce High Levels of Protection against Lethal JEV Infection. Virology 1991, 180, 294–305. [Google Scholar] [CrossRef]
- Thepparit, C.; Khongwichit, S.; Ketsuwan, K.; Libsittikul, S.; Auewarakul, P.; Smith, D.R. Dengue Virus Requires Apoptosis Linked Gene-2-Interacting Protein X (ALIX) for Viral Propagation. Virus Res. 2019, 261, 65–71. [Google Scholar] [CrossRef] [PubMed]
- Pang, H.; Jiang, Y.; Li, J.; Wang, Y.; Nie, M.; Xiao, N.; Wang, S.; Song, Z.; Ji, F.; Chang, Y.; et al. Aberrant NAD+ Metabolism Underlies Zika Virus-Induced Microcephaly. Nat. Metab. 2021, 3, 1109–1124. [Google Scholar] [CrossRef]
- Reinherz, E.L.; Kung, P.C.; Goldstein, G.; Levey, R.H.; Schlossman, S.F. Discrete Stages of Human Intrathymic Differentiation: Analysis of Normal Thymocytes and Leukemic Lymphoblasts of T-Cell Lineage. Proc. Natl. Acad. Sci. USA 1980, 77, 1588–1592. [Google Scholar] [CrossRef] [PubMed]
- Lund, F.E. Signaling Properties of CD38 in the Mouse Immune System: Enzyme-Dependent and -Independent Roles in Immunity. Mol. Med. 2006, 12, 328–333. [Google Scholar] [CrossRef] [PubMed]
- Imai, S.; Guarente, L. NAD+ and Sirtuins in Aging and Disease. Trends Cell Biol. 2014, 24, 464–471. [Google Scholar] [CrossRef]
- Strømland, Ø.; Diab, J.; Ferrario, E.; Sverkeli, L.J.; Ziegler, M. The Balance between NAD+ Biosynthesis and Consumption in Ageing. Mech. Ageing Dev. 2021, 199, 111569. [Google Scholar] [CrossRef]
- Ungurianu, A.; Zanfirescu, A.; Margină, D. Sirtuins, Resveratrol and the Intertwining Cellular Pathways Connecting Them. Ageing Res. Rev. 2023, 88, 101936. [Google Scholar] [CrossRef]
- Mijit, M.; Caracciolo, V.; Melillo, A.; Amicarelli, F.; Giordano, A. Role of P53 in the Regulation of Cellular Senescence. Biomolecules 2020, 10, 420. [Google Scholar] [CrossRef]
- Sultani, G.; Samsudeen, A.F.; Osborne, B.; Turner, N. NAD+: A Key Metabolic Regulator with Great Therapeutic Potential. J. Neuroendocrinol. 2017, 29, e12508. [Google Scholar] [CrossRef]
- Liu, Y.; Chen, X.; Deng, X.; Yang, F.; Zheng, J.; Zhou, T.; Xu, L.; Xie, X.; Ju, Z.; Wang, B.; et al. Association of NAD+ Levels with Metabolic Disease in a Community-Based Study. Front. Endocrinol. 2023, 14, 1164788. [Google Scholar] [CrossRef] [PubMed]
- Yao, W.; Pei, Z.; Zhang, X. NAD+: A Key Metabolic Regulator with Great Therapeutic Potential for Myocardial Infarction via Sirtuins Family. Heliyon 2023, 9, e21890. [Google Scholar] [CrossRef]
- Nacarelli, T.; Lau, L.; Fukumoto, T.; Zundell, J.; Fatkhutdinov, N.; Wu, S.; Aird, K.M.; Iwasaki, O.; Kossenkov, A.V.; Schultz, D.; et al. NAD+ Metabolism Governs the Proinflammatory Senescence-Associated Secretome. Nat. Cell Biol. 2019, 21, 397–407. [Google Scholar] [CrossRef] [PubMed]
- de Gregorio, E.; Colell, A.; Morales, A.; Marí, M. Relevance of SIRT1-NF-κB Axis as Therapeutic Target to Ameliorate Inflammation in Liver Disease. Int. J. Mol. Sci. 2020, 21, 3858. [Google Scholar] [CrossRef]
- Escande, C.; White, T.A.; Thompson, M.; Soares, S.; Benech, J.C.; Chini, E.N. Regulation of SIRT 1 mediated NAD dependent deacetylation: A novel role for the multifunctional enzyme CD38. Biochem. Biophys. Res. Commun. 2006, 349, 353–359. [Google Scholar] [CrossRef]
- Liu, Y.; Guo, Y.; Huang, W.; Deng, K.-Y.; Qian, Y.; Xin, H.-B. 17β-Estradiol Promotes Apoptosis in Airway Smooth Muscle Cells Through CD38/SIRT1/P53 Pathway. Front. Endocrinol. 2018, 9, 770. [Google Scholar] [CrossRef]
- Zheng, B.; Wang, X.; Liu, Y.; Li, Y.; Long, S.; Gu, C.; Ye, J.; Xie, S.; Cao, S. Japanese Encephalitis Virus Infection Induces Inflammation of Swine Testis through RIG-I-NF-ĸB Signaling Pathway. Vet. Microbiol. 2019, 238, 108430. [Google Scholar] [CrossRef]
- Grove, J.; Marsh, M. The Cell Biology of Receptor-Mediated Virus Entry. J. Cell Biol. 2011, 195, 1071–1082. [Google Scholar] [CrossRef]
- Wang, Q.; Yang, S.; Yang, K.; Li, X.; Dai, Y.; Zheng, Y.; Cao, S.; Yan, Q.; Huang, X.; Wen, Y.; et al. CD4 Is an Important Host Factor for Japanese Encephalitis Virus Entry and Replication in PK-15 Cells. Vet. Microbiol. 2023, 287, 109913. [Google Scholar] [CrossRef] [PubMed]
- Deaglio, S.; Vaisitti, T.; Billington, R.; Bergui, L.; Omede’, P.; Genazzani, A.A.; Malavasi, F. CD38/CD19: A Lipid Raft-Dependent Signaling Complex in Human B Cells. Blood 2007, 109, 5390–5398. [Google Scholar] [CrossRef] [PubMed]
- Hara, N.; Osago, H.; Hiyoshi, M.; Kobayashi-Miura, M.; Tsuchiya, M. Quantitative Analysis of the Effects of Nicotinamide Phosphoribosyltransferase Induction on the Rates of NAD+ Synthesis and Breakdown in Mammalian Cells Using Stable Isotope-Labeling Combined with Mass Spectrometry. PLoS ONE 2019, 14, e0214000. [Google Scholar] [CrossRef]
- Pistritto, G.; Trisciuoglio, D.; Ceci, C.; Garufi, A.; D’Orazi, G. Apoptosis as Anticancer Mechanism: Function and Dysfunction of Its Modulators and Targeted Therapeutic Strategies. Aging 2016, 8, 603–619. [Google Scholar] [CrossRef] [PubMed]
- Galluzzi, L.; Brenner, C.; Morselli, E.; Touat, Z.; Kroemer, G. Viral Control of Mitochondrial Apoptosis. PLoS Pathog. 2008, 4, e1000018. [Google Scholar] [CrossRef]
- Liao, C.L.; Lin, Y.L.; Wang, J.J.; Huang, Y.L.; Yeh, C.T.; Ma, S.H.; Chen, L.K. Effect of Enforced Expression of Human Bcl-2 on Japanese Encephalitis Virus-Induced Apoptosis in Cultured Cells. J. Virol. 1997, 71, 5963–5971. [Google Scholar] [CrossRef]
- Koyuncu, E.; Budayeva, H.G.; Miteva, Y.V.; Ricci, D.P.; Silhavy, T.J.; Shenk, T.; Cristea, I.M. Sirtuins Are Evolutionarily Conserved Viral Restriction Factors. mBio 2014, 5, e02249-14. [Google Scholar] [CrossRef]
- Lautrup, S.; Sinclair, D.A.; Mattson, M.P.; Fang, E.F. NAD+ in Brain Aging and Neurodegenerative Disorders. Cell Metab. 2019, 30, 630–655. [Google Scholar] [CrossRef]
- Heer, C.D.; Sanderson, D.J.; Voth, L.S.; Alhammad, Y.M.O.; Schmidt, M.S.; Trammell, S.A.J.; Perlman, S.; Cohen, M.S.; Fehr, A.R.; Brenner, C. Coronavirus Infection and PARP Expression Dysregulate the NAD Metabolome: An Actionable Component of Innate Immunity. J. Biol. Chem. 2020, 295, 17986–17996. [Google Scholar] [CrossRef]





| Primer Name | Forward (5′ → 3′) | Reverse (5′ → 3′) |
|---|---|---|
| Q-E | CAGTGGAGCCACTTGGGTG | TTGTGAGCTTCTCCTGTCG |
| Q-CD38 | AAGGAGCTTCCAGTAACGCAT | GATGGGTGCTCAGGGTTCTT |
| Q-GAPDH | CATCACTGCCACCCAGAAGAC | ATTGGGGGTAGGAACACGGA |
| Q-NAMPT | CTGTGGCGGGAATTGCTCTA | CCCAAGCCGTTATGGTACTGT |
Disclaimer/Publisher’s Note: The statements, opinions and data contained in all publications are solely those of the individual author(s) and contributor(s) and not of MDPI and/or the editor(s). MDPI and/or the editor(s) disclaim responsibility for any injury to people or property resulting from any ideas, methods, instructions or products referred to in the content. |
© 2026 by the authors. Licensee MDPI, Basel, Switzerland. This article is an open access article distributed under the terms and conditions of the Creative Commons Attribution (CC BY) license.
Share and Cite
Yang, Y.; Zhang, R.; Li, X.; Liu, X.; Dai, Y.; Gu, Y.; Li, J.; Chen, H.; Zheng, Y.; Wu, R. The Host NADase CD38 Promotes JEV Replication by Targeting the NAD+/SIRT1 Axis. Microorganisms 2026, 14, 796. https://doi.org/10.3390/microorganisms14040796
Yang Y, Zhang R, Li X, Liu X, Dai Y, Gu Y, Li J, Chen H, Zheng Y, Wu R. The Host NADase CD38 Promotes JEV Replication by Targeting the NAD+/SIRT1 Axis. Microorganisms. 2026; 14(4):796. https://doi.org/10.3390/microorganisms14040796
Chicago/Turabian StyleYang, Yuanyuan, Ruiqin Zhang, Xinran Li, Xinlei Liu, Yu Dai, Yu Gu, Jiahui Li, Haodong Chen, Yi Zheng, and Rui Wu. 2026. "The Host NADase CD38 Promotes JEV Replication by Targeting the NAD+/SIRT1 Axis" Microorganisms 14, no. 4: 796. https://doi.org/10.3390/microorganisms14040796
APA StyleYang, Y., Zhang, R., Li, X., Liu, X., Dai, Y., Gu, Y., Li, J., Chen, H., Zheng, Y., & Wu, R. (2026). The Host NADase CD38 Promotes JEV Replication by Targeting the NAD+/SIRT1 Axis. Microorganisms, 14(4), 796. https://doi.org/10.3390/microorganisms14040796

