Cascade Dams and Seasonality Jointly Structure Gut Microbiome Biogeography in Saurogobio punctatus
Abstract
1. Introduction
2. Materials and Methods
2.1. Study Area
2.2. Sample Collection
2.3. DNA Extraction and Sequencing
2.4. Bioinformatics and Statistical Analysis
3. Results
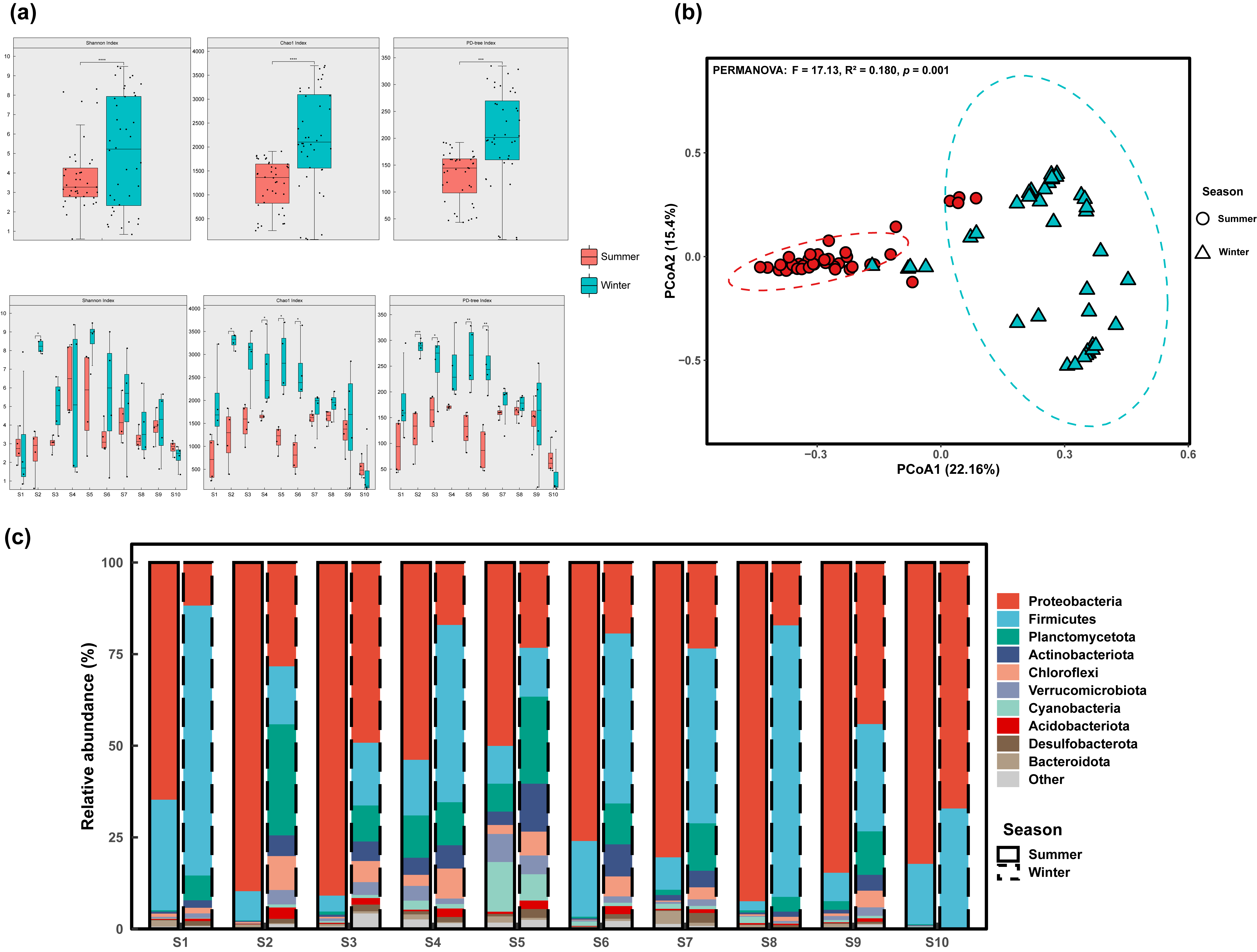
3.1. Spatiotemporal Patterns of Gut Microbial Diversity and Community Structure
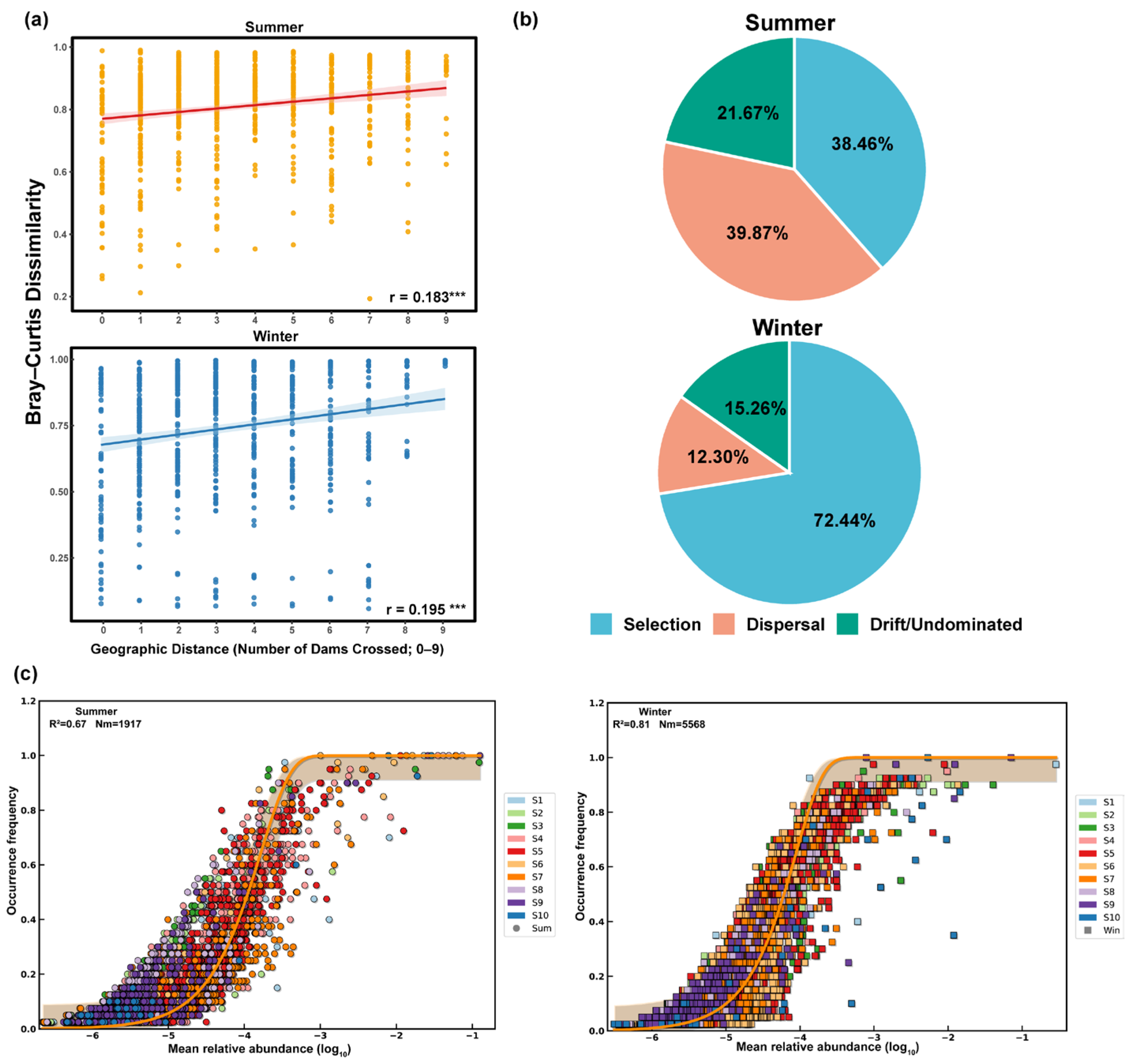
3.2. Distance-Decay Patterns and Community Assembly Mechanisms
3.3. Key Environmental Drivers of Gut Microbial Community Structure
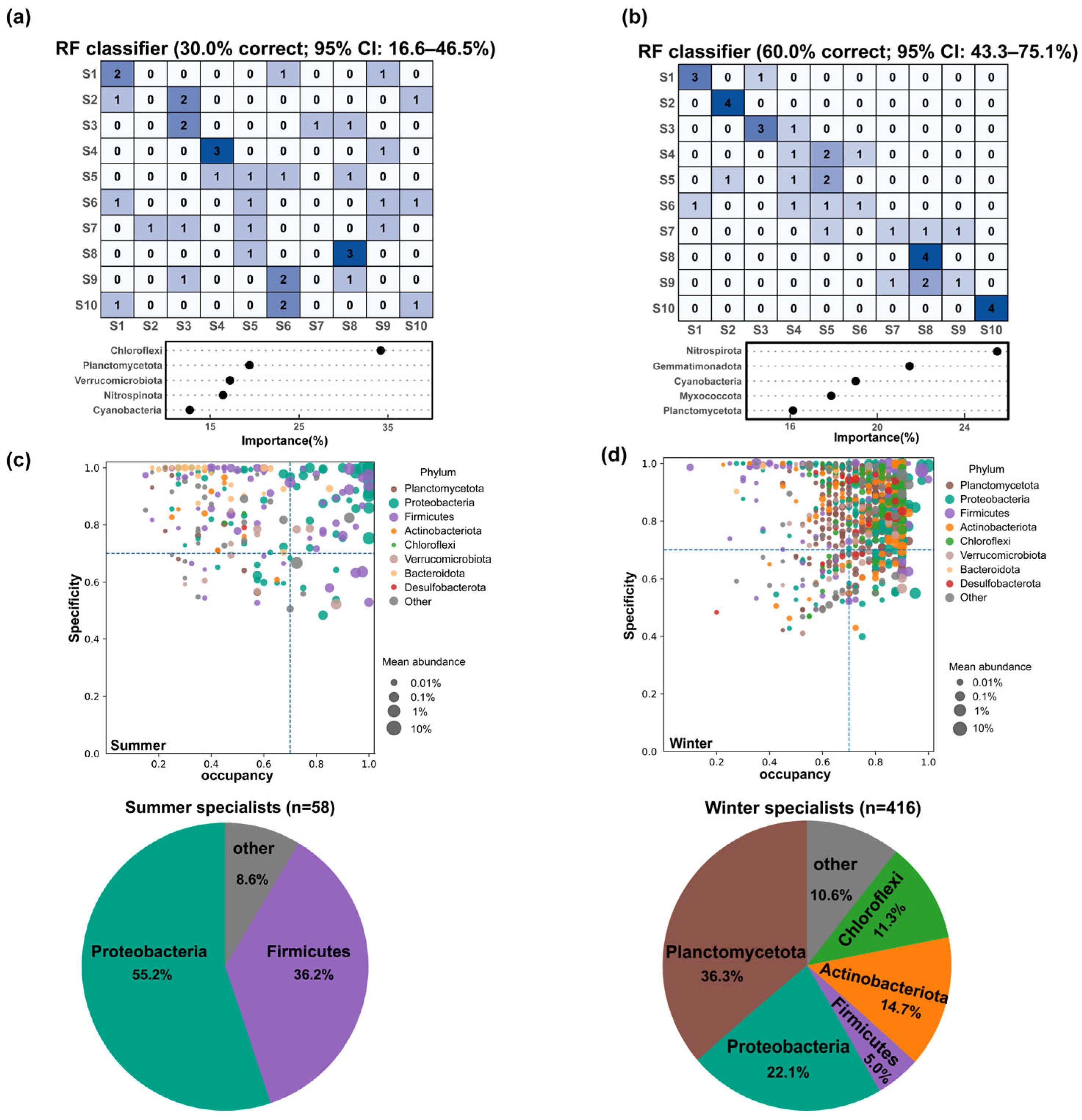
3.4. Signature Taxa Driving Spatiotemporal Community Differentiation
3.5. Spatiotemporal Stability of the Core Microbial Community
4. Discussion
4.1. Seasonal Hydrology Reshapes the Spatial Structure and Assembly Mechanisms of S. punctatus Gut Microbiota
4.2. Seasonal Environmental Gradients Shape the Functional Implications of the Gut Microbiota and the Stability of Core Communities
5. Conclusions
Supplementary Materials
Author Contributions
Funding
Institutional Review Board Statement
Informed Consent Statement
Data Availability Statement
Conflicts of Interest
References
- Bai, X.; Zhang, P.; Xiong, L.; Yang, Z.; Wang, S.; Dong, X.; Sun, H.; Li, W.; Chang, J. River Network Connectivity Reductions Dominate Declines in the Richness of Plateau Fish Species Under Climate Change in the Upper Yangtze River Basin. Water Resour. Res. 2025, 61, e2024WR037557. [Google Scholar] [CrossRef]
- Nilsson, C.; Reidy, C.A.; Dynesius, M.; Revenga, C. Fragmentation and Flow Regulation of the World’s Large River Systems. Science 2005, 308, 405–408. [Google Scholar] [CrossRef]
- Shao, X.; Fang, Y.; Jawitz, J.W.; Yan, J.; Cui, B. River Network Connectivity and Fish Diversity. Sci. Total Environ. 2019, 689, 21–30. [Google Scholar] [CrossRef]
- Anderson, E.P.; Jenkins, C.N.; Heilpern, S.; Maldonado-Ocampo, J.A.; Carvajal-Vallejos, F.M.; Encalada, A.C.; Rivadeneira, J.F.; Hidalgo, M.; Cañas, C.M.; Ortega, H.; et al. Fragmentation of Andes-to-Amazon Connectivity by Hydropower Dams. Sci. Adv. 2018, 4, eaao1642. [Google Scholar] [CrossRef]
- He, M.; Niu, J.; Liu, D.; Wu, C.; Wu, P.; Hu, B.X. Quantifying the Impact of Dam-Related Barriers on River Fragmentation and Water Quality across China. J. Hydrol. 2026, 664, 134541. [Google Scholar] [CrossRef]
- Zhao, B.; Zeng, Q.; Wang, J.; Jiang, Y.; Yan, L.; Hou, J.; Tang, J.; Zhang, F.; Zhao, K.; Li, X.; et al. Influence of Cascade Reservoirs on the Distribution, Transport, and Retention Patterns of Biogenic Elements in the Jinsha River. Sci. Total Environ. 2024, 951, 175535. [Google Scholar] [CrossRef]
- Kim, P.S.; Shin, N.-R.; Lee, J.-B.; Kim, M.-S.; Whon, T.W.; Hyun, D.-W.; Yun, J.-H.; Jung, M.-J.; Kim, J.Y.; Bae, J.-W. Host Habitat Is the Major Determinant of the Gut Microbiome of Fish. Microbiome 2021, 9, 166. [Google Scholar] [CrossRef]
- Yoon, D.-S.; Kim, J.-H.; Kim, I.-C.; Wang, Y.; Yang, Z.; Lee, M.-C.; Lee, J.-S. Effects of Environmental Factors on Host-Microbiota Interactions in the Guts of Aquatic Organisms: A Review. Comp. Biochem. Physiol. Part C Toxicol. Pharmacol. 2026, 300, 110381. [Google Scholar] [CrossRef]
- Medina-Félix, D.; Garibay-Valdez, E.; Vargas-Albores, F.; Martínez-Porchas, M. Fish Disease and Intestinal Microbiota: A Close and Indivisible Relationship. Rev. Aquac. 2023, 15, 820–839. [Google Scholar] [CrossRef]
- Pérez, T.; Balcázar, J.L.; Ruiz-Zarzuela, I.; Halaihel, N.; Vendrell, D.; de Blas, I.; Múzquiz, J.L. Host–Microbiota Interactions within the Fish Intestinal Ecosystem. Mucosal Immunol. 2010, 3, 355–360. [Google Scholar] [CrossRef] [PubMed]
- Wu, S.; Pan, M.; Zan, Z.; Jakovlić, I.; Zhao, W.; Zou, H.; Ringø, E.; Wang, G. Regulation of Lipid Metabolism by Gut Microbiota in Aquatic Animals. Rev. Aquac. 2024, 16, 34–46. [Google Scholar] [CrossRef]
- Kuang, T.; He, A.; Lin, Y.; Huang, X.; Liu, L.; Zhou, L. Comparative Analysis of Microbial Communities Associated with the Gill, Gut, and Habitat of Two Filter-Feeding Fish. Aquac. Rep. 2020, 18, 100501. [Google Scholar] [CrossRef]
- Minich, J.J.; Härer, A.; Vechinski, J.; Frable, B.W.; Skelton, Z.R.; Kunselman, E.; Shane, M.A.; Perry, D.S.; Gonzalez, A.; McDonald, D.; et al. Host Biology, Ecology and the Environment Influence Microbial Biomass and Diversity in 101 Marine Fish Species. Nat. Commun. 2022, 13, 6978. [Google Scholar] [CrossRef]
- Sadeghi, J.; Chaganti, S.R.; Johnson, T.B.; Heath, D.D. Host Species and Habitat Shape Fish-Associated Bacterial Communities: Phylosymbiosis between Fish and Their Microbiome. Microbiome 2023, 11, 258. [Google Scholar] [CrossRef] [PubMed]
- Liang, Y.; Wang, Z.; Gao, N.; Qi, X.; Zeng, J.; Cui, K.; Lu, W.; Bai, S. Variations and Interseasonal Changes in the Gut Microbial Communities of Seven Wild Fish Species in a Natural Lake with Limited Water Exchange during the Closed Fishing Season. Microorganisms 2024, 12, 800. [Google Scholar] [CrossRef]
- Xu, L.; Xiang, P.; Liu, X.; Zhao, L.; Chen, H.; Li, M.; Song, Z. Deterministic Processes Dominate Microbial Assembly Mechanisms in the Gut Microbiota of Cold-Water Fish between Summer and Winter. Front. Microbiol. 2024, 15, 1415931. [Google Scholar] [CrossRef]
- Baird, I.G.; Hogan, Z.S. Hydropower Dam Development and Fish Biodiversity in the Mekong River Basin: A Review. Water 2023, 15, 1352. [Google Scholar] [CrossRef]
- Yan, Q.; Li, J.; Yu, Y.; Wang, J.; He, Z.; Van Nostrand, J.D.; Kempher, M.L.; Wu, L.; Wang, Y.; Liao, L.; et al. Environmental Filtering Decreases with Fish Development for the Assembly of Gut Microbiota. Environ. Microbiol. 2016, 18, 4739–4754. [Google Scholar] [CrossRef]
- Hanson, C.A.; Fuhrman, J.A.; Horner-Devine, M.C.; Martiny, J.B.H. Beyond Biogeographic Patterns: Processes Shaping the Microbial Landscape. Nat. Rev. Microbiol. 2012, 10, 497–506. [Google Scholar] [CrossRef]
- Anka, I.Z.; Uren Webster, T.; McLaughlin, S.; Overland, B.; Hitchings, M.; Garcia de Leaniz, C.; Consuegra, S. Gut Microbiota Diversity Affects Fish Behaviour and Is Influenced by Host Genetics and Early Rearing Conditions. Open Biol. 2025, 15, 240232. [Google Scholar] [CrossRef] [PubMed]
- Härer, A.; Frazier, C.J.; Rennison, D.J. Host Ecotype and Rearing Environment Are the Main Drivers of Threespine Stickleback Gut Microbiota Diversity in a Naturalistic Experiment. R. Soc. Open Sci. 2024, 11, 240649. [Google Scholar] [CrossRef]
- Yang, H.; Wu, J.; Du, H.; Zhang, H.; Li, J.; Wei, Q. Quantifying the Colonization of Environmental Microbes in the Fish Gut: A Case Study of Wild Fish Populations in the Yangtze River. Front. Microbiol. 2021, 12, 828409. [Google Scholar] [CrossRef]
- Chen, Z.; Xu, C.; Brosse, S.; Toussaint, A.; Xu, J.; Su, G. Global Patterns and Determinants of Multiple Facets of Freshwater Fishes Beta Diversity. Glob. Ecol. Biogeogr. 2025, 34, e70181. [Google Scholar] [CrossRef]
- Burns, A.R.; Stephens, W.Z.; Stagaman, K.; Wong, S.; Rawls, J.F.; Guillemin, K.; Bohannan, B.J. Contribution of Neutral Processes to the Assembly of Gut Microbial Communities in the Zebrafish over Host Development. ISME J. 2016, 10, 655–664. [Google Scholar] [CrossRef]
- Kanika, N.H.; Liaqat, N.; Chen, H.; Ke, J.; Lu, G.; Wang, J.; Wang, C. Fish Gut Microbiome and Its Application in Aquaculture and Biological Conservation. Front. Microbiol. 2024, 15, 1521048. [Google Scholar] [CrossRef]
- Singh, B.K.; Thakur, K.; Kumari, H.; Mahajan, D.; Sharma, D.; Sharma, A.K.; Kumar, S.; Singh, B.; Pankaj, P.P.; Kumar, R. A Review on Comparative Analysis of Marine and Freshwater Fish Gut Microbiomes: Insights into Environmental Impact on Gut Microbiota. FEMS Microbiol. Ecol. 2025, 101, fiae169. [Google Scholar] [CrossRef] [PubMed]
- Le, D.; Nguyen, P.; Nguyen, D.; Dierckens, K.; Boon, N.; Lacoere, T.; Kerckhof, F.-M.; De Vrieze, J.; Vadstein, O.; Bossier, P. Gut Microbiota of Migrating Wild Rabbit Fish (Siganus Guttatus) Larvae Have Low Spatial and Temporal Variability. Microb. Ecol. 2020, 79, 539–551. [Google Scholar] [CrossRef]
- Tang, Q.Y.; Li, X.B.; Yu, D.; Zhu, Y.R.; Ding, B.Q.; Liu, H.Z.; Danley, P.D. Saurogobio Punctatus Sp. Nov., a New Cyprinid Gudgeon (Teleostei: Cypriniformes) from the Yangtze River, Based on Both Morphological and Molecular Data. J. Fish Biol. 2018, 92, 347–364. [Google Scholar] [CrossRef] [PubMed]
- Cheng, Z.; Gao, L.; Yu, L.; Duan, X.; Zhu, F.; Tian, H.; Chen, D.; Liu, M. Catch Efficiency of Multi-Mesh Trammel Nets for Sampling Freshwater Fishes. Fishes 2023, 8, 464. [Google Scholar] [CrossRef]
- Li, X.; Yan, Q.; Ringø, E.; Wu, X.; He, Y.; Yang, D. The Influence of Weight and Gender on Intestinal Bacterial Community of Wild Largemouth Bronze Gudgeon (Coreius Guichenoti, 1874). BMC Microbiol. 2016, 16, 191. [Google Scholar] [CrossRef] [PubMed]
- Vadde, K.; Wang, J.; Cao, L.; Yuan, T.; McCarthy, A.; Sekar, R. Assessment of Water Quality and Identification of Pollution Risk Locations in Tiaoxi River (Taihu Watershed), China. Water 2018, 10, 183. [Google Scholar] [CrossRef]
- He, R.; Chen, S.; Chen, Z.; Ma, W.; Fu, M.; Lü, H.; Yao, W. Habitat Partitioning Shapes Divergent Bacterial Community Assembly and Carbon–Nitrogen Functional Responses under Cascade-Dam Fragmentation and Seasonality. Water Res. X 2026, 30, 100495. [Google Scholar] [CrossRef]
- Caporaso, J.G.; Lauber, C.L.; Walters, W.A.; Berg-Lyons, D.; Huntley, J.; Fierer, N.; Owens, S.M.; Betley, J.; Fraser, L.; Bauer, M.; et al. Ultra-High-Throughput Microbial Community Analysis on the Illumina HiSeq and MiSeq Platforms. ISME J. 2012, 6, 1621–1624. [Google Scholar] [CrossRef]
- Caporaso, J.G.; Kuczynski, J.; Stombaugh, J.; Bittinger, K.; Bushman, F.D.; Costello, E.K.; Fierer, N.; Peña, A.G.; Goodrich, J.K.; Gordon, J.I.; et al. QIIME Allows Analysis of High-Throughput Community Sequencing Data. Nat. Methods 2010, 7, 335–336. [Google Scholar] [CrossRef]
- Edgar, R.C. UPARSE: Highly Accurate OTU Sequences from Microbial Amplicon Reads. Nat. Methods 2013, 10, 996–998. [Google Scholar] [CrossRef] [PubMed]
- Knight, R.; Vrbanac, A.; Taylor, B.C.; Aksenov, A.; Callewaert, C.; Debelius, J.; Gonzalez, A.; Kosciolek, T.; McCall, L.-I.; McDonald, D.; et al. Best Practices for Analysing Microbiomes. Nat. Rev. Microbiol. 2018, 16, 410–422. [Google Scholar] [CrossRef]
- Wickham, H. Ggplot2: Elegant Graphics for Data Analysis; Use R! Springer International Publishing: Cham, Switzerland, 2016. [Google Scholar] [CrossRef]
- Cassol, I.; Ibañez, M.; Bustamante, J.P. Key Features and Guidelines for the Application of Microbial Alpha Diversity Metrics. Sci. Rep. 2025, 15, 622. [Google Scholar] [CrossRef]
- Weiss, S.; Xu, Z.Z.; Peddada, S.; Amir, A.; Bittinger, K.; Gonzalez, A.; Lozupone, C.; Zaneveld, J.R.; Vázquez-Baeza, Y.; Birmingham, A.; et al. Normalization and Microbial Differential Abundance Strategies Depend upon Data Characteristics. Microbiome 2017, 5, 27. [Google Scholar] [CrossRef]
- Liu, T.; Zhang, A.N.; Wang, J.; Liu, S.; Jiang, X.; Dang, C.; Ma, T.; Liu, S.; Chen, Q.; Xie, S.; et al. Integrated Biogeography of Planktonic and Sedimentary Bacterial Communities in the Yangtze River. Microbiome 2018, 6, 16. [Google Scholar] [CrossRef] [PubMed]
- Ginnan, N.A.; Custódio, V.; Gopaulchan, D.; Ford, N.; Salas-González, I.; Jones, D.H.; Wells, D.M.; Moreno, Â.; Castrillo, G.; Wagner, M.R. Precipitation Legacy Effects on Soil Microbiota Facilitate Adaptive Drought Responses in Plants. Nat. Microbiol. 2025, 10, 2823–2844. [Google Scholar] [CrossRef]
- Wu, W.; Hsieh, C.-H.; Logares, R.; Lennon, J.T.; Liu, H. Ecological Processes Shaping Highly Connected Bacterial Communities along Strong Environmental Gradients. FEMS Microbiol. Ecol. 2024, 100, fiae146. [Google Scholar] [CrossRef]
- Quilodrán, C.S.; Currat, M.; Montoya-Burgos, J.I. Benchmarking the Mantel Test and Derived Methods for Testing Association between Distance Matrices. Mol. Ecol. Resour. 2025, 25, e13898. [Google Scholar] [CrossRef]
- Stegen, J.C.; Lin, X.; Fredrickson, J.K.; Chen, X.; Kennedy, D.W.; Murray, C.J.; Rockhold, M.L.; Konopka, A. Quantifying Community Assembly Processes and Identifying Features That Impose Them. ISME J. 2013, 7, 2069–2079. [Google Scholar] [CrossRef]
- Stegen, J.C.; Lin, X.; Konopka, A.E.; Fredrickson, J.K. Stochastic and Deterministic Assembly Processes in Subsurface Microbial Communities. ISME J. 2012, 6, 1653–1664. [Google Scholar] [CrossRef]
- Sloan, W.T.; Lunn, M.; Woodcock, S.; Head, I.M.; Nee, S.; Curtis, T.P. Quantifying the Roles of Immigration and Chance in Shaping Prokaryote Community Structure. Environ. Microbiol. 2006, 8, 732–740. [Google Scholar] [CrossRef] [PubMed]
- Zhang, L.; Yuan, L.; Xiang, J.; Liao, Q.; Zhang, D.; Liu, J. Response of the Microbial Community Structure to the Environmental Factors during the Extreme Flood Season in Poyang Lake, the Largest Freshwater Lake in China. Front. Microbiol. 2024, 15, 1362968. [Google Scholar] [CrossRef] [PubMed]
- Lin, H.; Peddada, S.D. Multi-Group Analysis of Compositions of Microbiomes with Covariate Adjustments and Repeated Measures. Res. Sq. 2024, 21, 83–91. [Google Scholar] [CrossRef]
- Nearing, J.T.; Douglas, G.M.; Hayes, M.G.; MacDonald, J.; Desai, D.K.; Allward, N.; Jones, C.M.A.; Wright, R.J.; Dhanani, A.S.; Comeau, A.M.; et al. Microbiome Differential Abundance Methods Produce Different Results across 38 Datasets. Nat. Commun. 2022, 13, 342. [Google Scholar] [CrossRef]
- Walsh, C.; Stallard-Olivera, E.; Fierer, N. Nine (Not so Simple) Steps: A Practical Guide to Using Machine Learning in Microbial Ecology. mBio 2024, 15, e0205023. [Google Scholar] [CrossRef]
- Gweon, H.S.; Bowes, M.J.; Moorhouse, H.L.; Oliver, A.E.; Bailey, M.J.; Acreman, M.C.; Read, D.S. Contrasting Community Assembly Processes Structure Lotic Bacteria Metacommunities along the River Continuum. Environ. Microbiol. 2021, 23, 484–498. [Google Scholar] [CrossRef] [PubMed]
- Wang, H.; Wang, H.; Crowther, T.W.; Isobe, K.; Reich, P.B.; Tateno, R.; Shi, W. Metagenomic Insights into Inhibition of Soil Microbial Carbon Metabolism by Phosphorus Limitation during Vegetation Succession. ISME Commun. 2024, 4, ycae128. [Google Scholar] [CrossRef]
- Sullam, K.E.; Essinger, S.D.; Lozupone, C.A.; O’Connor, M.P.; Rosen, G.L.; Knight, R.; Kilham, S.S.; Russell, J.A. Environmental and Ecological Factors That Shape the Gut Bacterial Communities of Fish: A Meta-Analysis. Mol. Ecol. 2012, 21, 3363–3378. [Google Scholar] [CrossRef] [PubMed]
- Li, Z.; Lu, L.; Guo, J.; Yang, J.; Zhang, J.; He, B.; Xu, L. Responses of Spatial-Temporal Dynamics of Bacterioplankton Community to Large-Scale Reservoir Operation: A Case Study in the Three Gorges Reservoir, China. Sci. Rep. 2017, 7, 42469. [Google Scholar] [CrossRef]
- Guan, X.; He, R.; Zhang, B.; Gao, C.; Liu, F. Seasonal Variations of Microbial Community Structure, Assembly Processes, and Influencing Factors in Karst River. Front. Microbiol. 2023, 14, 1133938. [Google Scholar] [CrossRef] [PubMed]
- Shu, W.; Wang, P.; Zhang, H.; Ding, M.; Wu, B. Seasonal and Spatial Distribution and Assembly Processes of Bacterioplankton Communities in a Subtropical Urban River. FEMS Microbiol. Ecol. 2020, 96, fiaa154. [Google Scholar] [CrossRef]
- Chen, C.-Z.; Li, P.; Liu, L.; Li, Z.-H. Exploring the Interactions between the Gut Microbiome and the Shifting Surrounding Aquatic Environment in Fisheries and Aquaculture: A Review. Environ. Res. 2022, 214, 114202. [Google Scholar] [CrossRef] [PubMed]
- Zhang, B.; Xiao, J.; Liu, H.; Zhai, D.; Wang, Y.; Liu, S.; Xiong, F.; Xia, M. Vertical Habitat Preferences Shape the Fish Gut Microbiota in a Shallow Lake. Front. Microbiol. 2024, 15, 1341303. [Google Scholar] [CrossRef]
- Gao, Y.; Zhang, W.; Li, Y.; Wu, H.; Yang, N.; Hui, C. Dams Shift Microbial Community Assembly and Imprint Nitrogen Transformation along the Yangtze River. Water Res. 2021, 189, 116579. [Google Scholar] [CrossRef]
- Daims, H.; Lebedeva, E.V.; Pjevac, P.; Han, P.; Herbold, C.; Albertsen, M.; Jehmlich, N.; Palatinszky, M.; Vierheilig, J.; Bulaev, A.; et al. Complete Nitrification by Nitrospira Bacteria. Nature 2015, 528, 504–509. [Google Scholar] [CrossRef]
- Liu, S.; Luo, L.; Zuo, F.; Huang, X.; Zhong, L.; Liu, S.; Geng, Y.; Ou, Y.; Chen, D.; Cai, W.; et al. Ammonia Nitrogen Stress Damages the Intestinal Mucosal Barrier of Yellow Catfish (Pelteobagrus fulvidraco) and Induces Intestinal Inflammation. Front. Physiol. 2023, 14, 1279051. [Google Scholar] [CrossRef]
- Wang, S.; Li, X.; Zhang, M.; Jiang, H.; Wang, R.; Qian, Y.; Li, M. Ammonia Stress Disrupts Intestinal Microbial Community and Amino Acid Metabolism of Juvenile Yellow Catfish (Pelteobagrus fulvidraco). Ecotoxicol. Environ. Saf. 2021, 227, 112932. [Google Scholar] [CrossRef]
- Neu, A.T.; Allen, E.E.; Roy, K. Defining and Quantifying the Core Microbiome: Challenges and Prospects. Proc. Natl. Acad. Sci. USA 2021, 118, e2104429118. [Google Scholar] [CrossRef] [PubMed]
- Risely, A. Applying the Core Microbiome to Understand Host-Microbe Systems. J. Anim. Ecol. 2020, 89, 1549–1558. [Google Scholar] [CrossRef]
- Lu, K.; Zhang, Z.; Zhu, X.; Ibánhez, J.S.P.; Yang, B.; Jiang, S. Coastal Rest during the COVID-19 Pandemic Enhances Microbial Community Stability and Metabolic Potential in a Subterranean Estuary. npj Biofilms Microbiomes 2025, 12, 7. [Google Scholar] [CrossRef] [PubMed]
- Xiao, J.; Hao, S.; Xiao, L.-J.; Yang, Y.; Wu, Q.L.; He, D.; Zhou, L.; Hu, R.; Ren, L. Particle-Attached Bacterial Communities Are More Susceptible to Seasonal Environmental Fluctuations in Mesotrophic than Eutrophic Tropical Reservoirs. FEMS Microbiol. Ecol. 2025, 101, fiae154. [Google Scholar] [CrossRef]
- Fang, W.; Fan, T.; Wang, S.; Yu, X.; Lu, A.; Wang, X.; Zhou, W.; Yuan, H.; Zhang, L. Seasonal Changes Driving Shifts in Microbial Community Assembly and Species Coexistence in an Urban River. Sci. Total Environ. 2023, 905, 167027. [Google Scholar] [CrossRef]
- Luan, Y.; Li, M.; Zhou, W.; Yao, Y.; Yang, Y.; Zhang, Z.; Ringø, E.; Erik Olsen, R.; Liu Clarke, J.; Xie, S.; et al. The Fish Microbiota: Research Progress and Potential Applications. Engineering 2023, 29, 137–146. [Google Scholar] [CrossRef]
- Zhang, T.; Xu, S.; Yan, R.; Wang, R.; Gao, Y.; Kong, M.; Yi, Q.; Zhang, Y. Similar Geographic Patterns but Distinct Assembly Processes of Abundant and Rare Bacterioplankton Communities in River Networks of the Taihu Basin. Water Res. 2022, 211, 118057. [Google Scholar] [CrossRef]
- Liu, Y.; Li, X.; Li, Y.; Li, H.; Li, J. The Assembly of Fish Gut Microbiomes Through Habitat Variation Provides Insight Into Redbelly Tilapia Invading a Large Subtropical River. Ecol. Evol. 2025, 15, e70945. [Google Scholar] [CrossRef]
- Liu, Y.; Li, Y.; Li, J.; Zhou, Q.; Li, X. Gut Microbiome Analyses of Wild Migratory Freshwater Fish (Megalobrama Terminalis) Through Geographic Isolation. Front. Microbiol. 2022, 13, 858454. [Google Scholar] [CrossRef] [PubMed]
- Chen, X.; Zhu, Q.; Yang, Z.; Sun, H.; Zhao, N.; Ni, J. Filtering Effect of Rhinogobio Cylindricus Gut Microbiota Relieved Influence of the Three Gorges Dam on the Gut Microbiota Composition. Water 2021, 13, 2697. [Google Scholar] [CrossRef]






| Path | Summer Coef. | Summer p | Summer q | Summer Sig. | Winter Coef. | Winter p | Winter q | Winter Sig. |
|---|---|---|---|---|---|---|---|---|
| SPA → ENV | −0.571 | 0.000120177 | 0.000240353 | *** | −0.938 | 4.28074 × 10−19 | 2.56844 × 10−18 | *** |
| ENV → α diversity | 0.786 | 9.0307 × 10−6 | 2.70921 × 10−5 | *** | 0.016 | 0.970688502 | 0.998337331 | ns |
| SPA → α diversity | 0.439 | 0.006681991 | 0.010022986 | * | −0.435 | 0.318921468 | 0.637842936 | ns |
| ENV → β diversity | −0.052 | 0.746719726 | 0.746719726 | ns | 0.0005 | 0.998337331 | 0.998337331 | ns |
| SPA → β diversity | −0.295 | 0.034386797 | 0.041264156 | * | −0.075 | 0.750898721 | 0.998337331 | ns |
| α diversity → β diversity | 0.781 | 7.01164 × 10−7 | 4.20698 × 10−6 | *** | 0.842 | 2.39147 × 10−11 | 7.17441 × 10−11 | *** |
Disclaimer/Publisher’s Note: The statements, opinions and data contained in all publications are solely those of the individual author(s) and contributor(s) and not of MDPI and/or the editor(s). MDPI and/or the editor(s) disclaim responsibility for any injury to people or property resulting from any ideas, methods, instructions or products referred to in the content. |
© 2026 by the authors. Licensee MDPI, Basel, Switzerland. This article is an open access article distributed under the terms and conditions of the Creative Commons Attribution (CC BY) license.
Share and Cite
He, R.; Zhou, K.; Ni, J.; Chen, Z.; Yao, C.; Fu, M.; Lü, H.; Yao, W. Cascade Dams and Seasonality Jointly Structure Gut Microbiome Biogeography in Saurogobio punctatus. Microorganisms 2026, 14, 745. https://doi.org/10.3390/microorganisms14040745
He R, Zhou K, Ni J, Chen Z, Yao C, Fu M, Lü H, Yao W. Cascade Dams and Seasonality Jointly Structure Gut Microbiome Biogeography in Saurogobio punctatus. Microorganisms. 2026; 14(4):745. https://doi.org/10.3390/microorganisms14040745
Chicago/Turabian StyleHe, Rongchao, Kangtian Zhou, Jiangnan Ni, Zhenxin Chen, Chenyu Yao, Mei Fu, Hongjian Lü, and Weizhi Yao. 2026. "Cascade Dams and Seasonality Jointly Structure Gut Microbiome Biogeography in Saurogobio punctatus" Microorganisms 14, no. 4: 745. https://doi.org/10.3390/microorganisms14040745
APA StyleHe, R., Zhou, K., Ni, J., Chen, Z., Yao, C., Fu, M., Lü, H., & Yao, W. (2026). Cascade Dams and Seasonality Jointly Structure Gut Microbiome Biogeography in Saurogobio punctatus. Microorganisms, 14(4), 745. https://doi.org/10.3390/microorganisms14040745

