Rationally Engineered D-Amino Acid Peptide DT7-3 Combats Multidrug-Resistant Helicobacter pylori via a Novel “Triple-Hit” Mechanism
Abstract
1. Introduction
2. Materials and Methods
2.1. Peptide and Synthesis
2.2. Bacterial Strains and Cell Lines
2.3. Characterization of Peptides
2.4. Antibiotic Susceptibility Testing (MICs)
2.5. Mechanism of Action Studies
2.5.1. Scanning Electron Microscopy (SEM)
2.5.2. Anti-Adhesion Assay
2.5.3. Real-Time Quantitative PCR (qPCR)
2.6. Biocompatibility and Selectivity
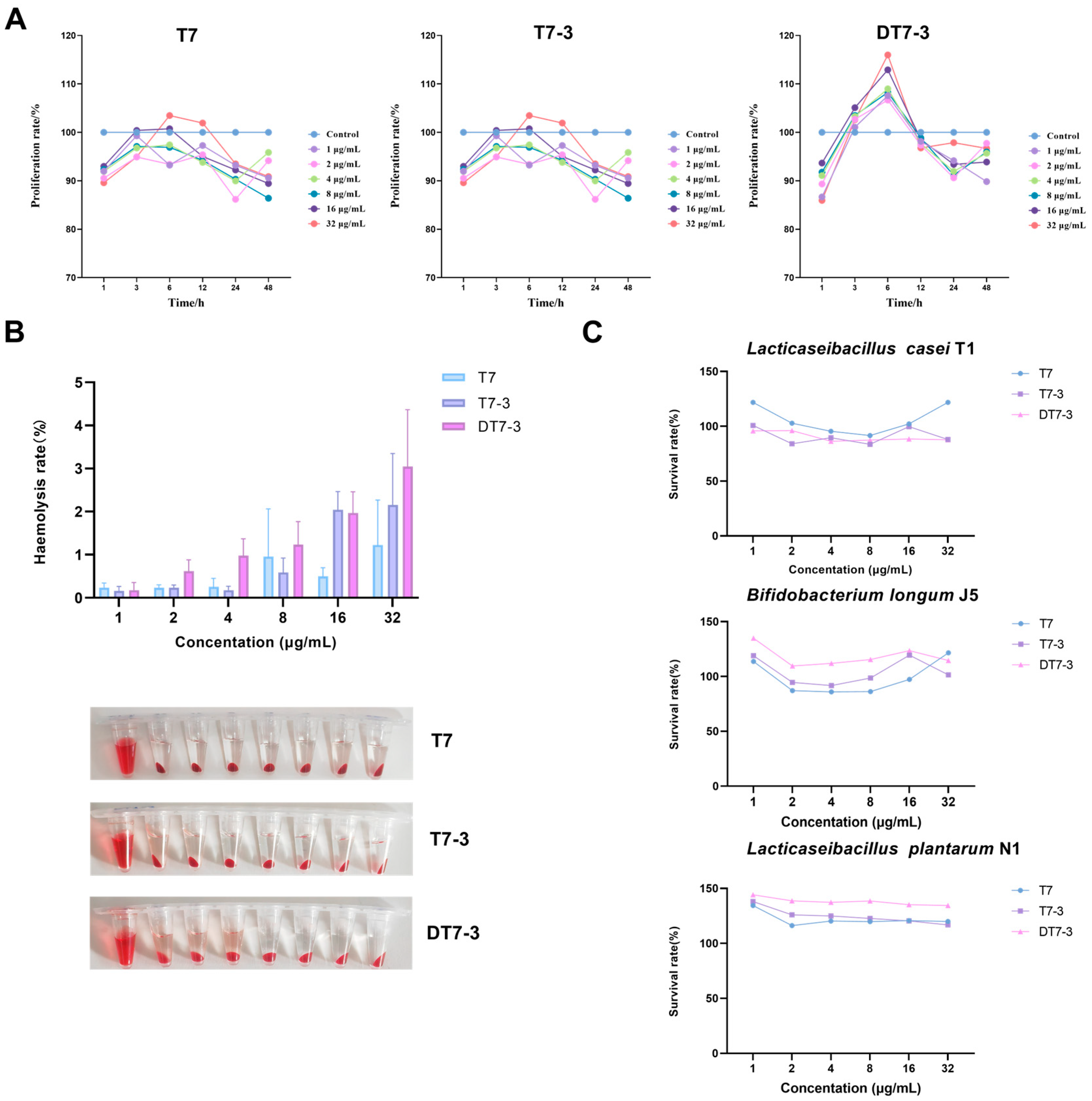
2.6.1. Hemolysis Assay
2.6.2. Cytotoxicity Assay
2.6.3. Gut Microbiota Susceptibility Assay
2.6.4. Evaluation of Selectivity Index (SI)
2.7. Statistical Analysis
3. Results
3.1. Design, Synthesis and Characterization of Peptides
3.2. High Prevalence of MDR in Clinical H. pylori Isolates
3.3. DT7-3 Exhibits Potent Activity Against MDR Strain
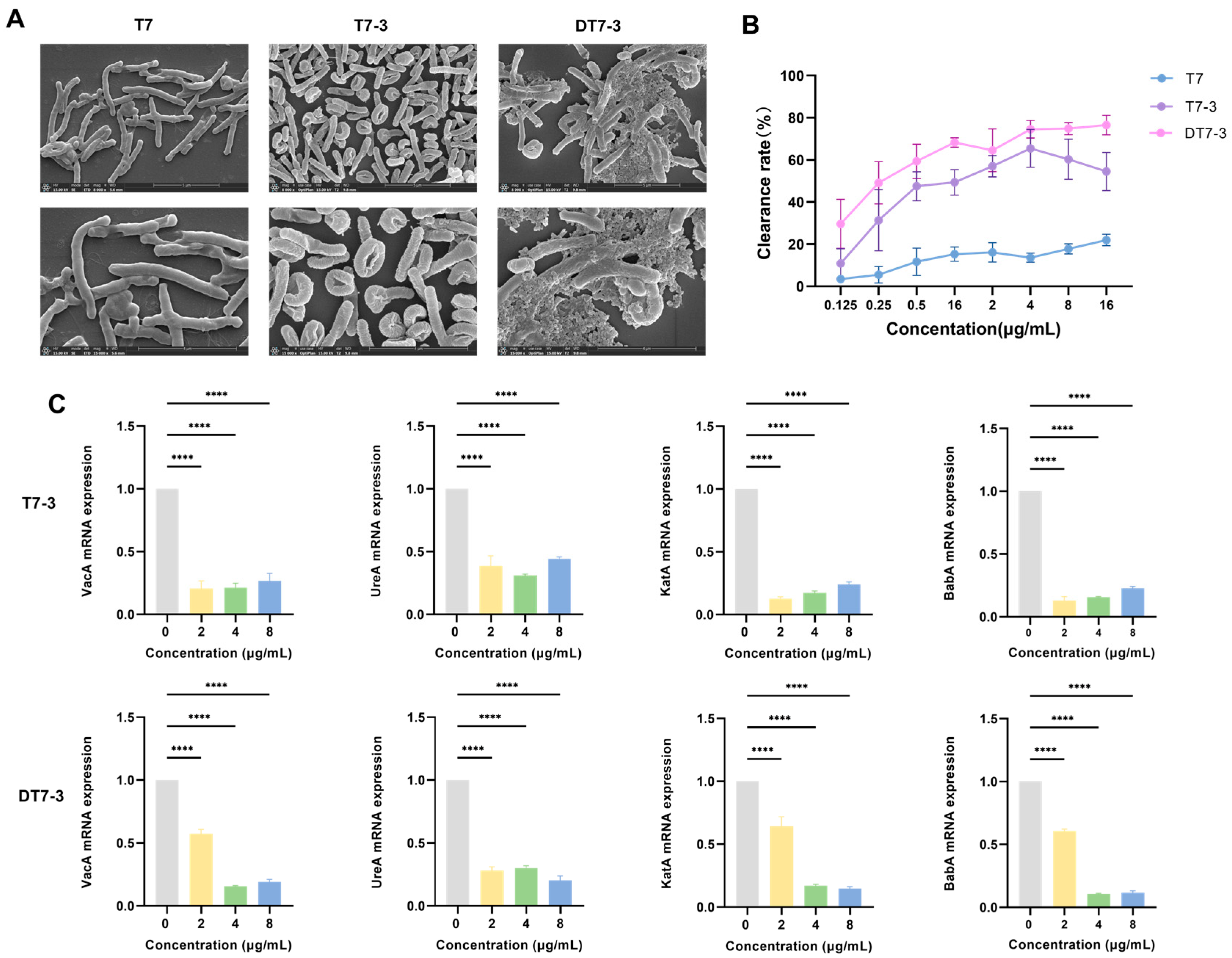
3.4. DT7-3 Possesses a Multifaceted Mechanism of Action
3.4.1. Direct Membrane Disruption
3.4.2. Eradication of Adherent H. pylori
3.4.3. Downregulation of Key Virulence Genes
3.5. Evaluation of Biocompatibility and Selectivity
4. Discussion
5. Conclusions
Supplementary Materials
Author Contributions
Funding
Institutional Review Board Statement
Informed Consent Statement
Data Availability Statement
Conflicts of Interest
References
- Chey, W.D.; Howden, C.W.; Moss, S.F.; Morgan, D.R.; Greer, K.B.; Grover, S.; Shah, S.C. ACG Clinical Guideline: Treatment of Helicobacter pylori Infection. Am. J. Gastroenterol. 2024, 119, 1730–1753. [Google Scholar] [CrossRef]
- Katelaris, P.; Hunt, R.; Bazzoli, F.; Cohen, H.; Fock, K.M.; Gemilyan, M.; Malfertheiner, P.; Mégraud, F.; Piscoya, A.; Quach, D.; et al. Helicobacter pylori World Gastroenterology Organization Global Guideline. J. Clin. Gastroenterol. 2023, 57, 111–126. [Google Scholar] [CrossRef]
- Gisbert, J.P. Helicobacter pylori and gastric disease. Med. Clin. 2025, 165, 106974. [Google Scholar] [CrossRef]
- Jin, Z.; Olsen, W.P.; Mörman, C.; Leppert, A.; Kumar, R.; Møllebjerg, A.; Nielsen, L.G.; Moshynets, O.V.; Frasinyuk, M.S.; Elosua, J.Y.; et al. Helicobacter pylori CagA protein is a potent and broad-spectrum amyloid inhibitor. Sci. Adv. 2025, 11, eads7525. [Google Scholar] [CrossRef]
- Malfertheiner, P.; Megraud, F.; Rokkas, T.; Gisbert, J.P.; Liou, J.-M.; Schulz, C.; Gasbarrini, A.; Hunt, R.H.; Leja, M.; O’Morain, C.; et al. Management of Helicobacter pylori infection: The Maastricht VI/Florence consensus report. Gut 2022, 71, 1724–1762. [Google Scholar] [CrossRef]
- Browne, K.; Chakraborty, S.; Chen, R.; Willcox, M.D.; Black, D.S.; Walsh, W.R.; Kumar, N. A New Era of Antibiotics: The Clinical Potential of Antimicrobial Peptides. Int. J. Mol. Sci. 2020, 21, 7047. [Google Scholar] [CrossRef] [PubMed]
- Dijksteel, G.S.; Ulrich, M.M.W.; Middelkoop, E.; Boekema, B.K.H.L. Review: Lessons Learned from Clinical Trials Using Antimicrobial Peptides (AMPs). Front. Microbiol. 2021, 12, 616979. [Google Scholar] [CrossRef] [PubMed]
- Ciulla, M.G.; Gelain, F. Structure–activity relationships of antibacterial peptides. Microb. Biotechnol. 2023, 16, 757–777. [Google Scholar] [CrossRef] [PubMed]
- Yang, R.; Ma, X.; Peng, F.; Wen, J.; Allahou, L.W.; Williams, G.R.; Knowles, J.C.; Poma, A. Advances in antimicrobial peptides: From mechanistic insights to chemical modifications. Biotechnol. Adv. 2025, 81, 108570. [Google Scholar] [CrossRef]
- Kapil, S.; Sharma, V. d-Amino acids in antimicrobial peptides: A potential approach to treat and combat antimicrobial resistance. Can. J. Microbiol. 2021, 67, 119–137. [Google Scholar] [CrossRef]
- Chen, W.; Kirui, D.; Millenbaugh, N.J. Optimized peptide extraction method for analysis of antimicrobial peptide Kn2-7/dKn2-7 stability in human serum by LC–MS. Futur. Sci. OA 2022, 8, FSO807. [Google Scholar] [CrossRef] [PubMed]
- Zhao, Y.; Kong, Q.; Gong, H.; Li, L.; Fu, J.; Wan, B.; Wang, P.; Li, X.; Wang, Y.; Zhang, J.; et al. AI-Based D-Amino Acid Substitution for Optimizing Antimicrobial Peptides to Treat Multidrug-Resistant Bacterial Infection. Adv. Sci. 2026, 13, e18522. [Google Scholar] [CrossRef]
- Yu, Z.; Cao, M.; Peng, J.; Wu, D.; Li, S.; Wu, C.; Qing, L.; Zhang, A.; Wang, W.; Huang, M.; et al. Lacticaseibacillus casei T1 attenuates Helicobacter pylori-induced inflammation and gut microbiota disorders in mice. BMC Microbiol. 2023, 23, 39. [Google Scholar] [CrossRef]
- Fatima, A.; Ibrahim, M.; Naseer, A.; Pervez, A.; Asad, M.; Shah, A.A.; Hasan, F.; Alonazi, W.B.; Ferheen, I.; Khan, S. Identification, Genome Sequencing, and Characterizations of Helicobacter pylori Sourced from Pakistan. Microorganisms 2023, 11, 2658. [Google Scholar] [CrossRef]
- Wu, T.; Jiang, W. Computational-aided drug design strategies for drug discovery and development against oral diseases. Front. Pharmacol. 2025, 16, 1678652. [Google Scholar] [CrossRef]
- Zhong, C.; He, Y.; Zou, J.; Gao, L.; Wang, J.; Zhu, J.; Xue, W.; Gou, S.; Zhang, Y.; Liu, H.; et al. An antimicrobial peptide as a potential therapy for bacterial pneumonia that alleviates antimicrobial resistance. Nat. Commun. 2025, 16, 10488. [Google Scholar] [CrossRef]
- Gou, L.; Ma, Z.; Han, M.; Tian, W.; Chen, X.; Kang, X.; Zhang, D. Antimicrobial drug susceptibility testing for the management of Helicobacter pylori infection in personalized eradication therapy. Front. Microbiol. 2025, 16, 1626930. [Google Scholar] [CrossRef]
- Kuang, Z.; Wu, Y.; Xie, X.; Zhao, X.; Chen, H.; Wu, L.; Gao, H.; Zhao, H.; Liang, T.; Zhang, J.; et al. Advances in Helicobacter pylori Antimicrobial Resistance Detection: From Culture-Based to Multi-Omics-Based Technologies. Helicobacter 2025, 30, e70007. [Google Scholar] [CrossRef] [PubMed]
- Tang, X.; Shen, Y.; Song, X.; Benghezal, M.; Marshall, B.J.; Tang, H.; Li, H. Reassessment of the Broth Microdilution Method for Susceptibility Testing of Helicobacter pylori. J. Infect. Dis. 2022, 226, S486–S492. [Google Scholar] [CrossRef] [PubMed]
- McGee, D.J.; George, A.E.; Trainor, E.A.; Horton, K.E.; Hildebrandt, E.; Testerman, T.L. Cholesterol enhances Helicobacter pylori resistance to antibiotics and LL-37. Antimicrob. Agents Chemother. 2011, 55, 2897–2904. [Google Scholar] [CrossRef]
- Melo, J.; Pinto, V.; Fernandes, T.; Malheiro, A.R.; Osório, H.; Figueiredo, C.; Leite, M. Isolation Method and Characterization of Outer Membranes Vesicles of Helicobacter pylori Grown in a Chemically Defined Medium. Front. Microbiol. 2021, 12, 654193. [Google Scholar] [CrossRef] [PubMed]
- Chen, Y.; Tang, Z.; Fu, L.; Liu, R.; Yang, L.; Wang, B. Inhibitory and Injury-Protection Effects of O-Glycan on Gastric Epithelial Cells Infected with Helicobacter pylori. Infect. Immun. 2022, 90, e0039322. [Google Scholar] [CrossRef]
- Loh, J.T.; Shuman, J.H.B.; Lin, A.S.; Favret, N.; Piazuelo, M.B.; Mallal, S.; Chopra, A.; McClain, M.S.; Cover, T.L. Positive Selection of Mutations in the Helicobacter pylori katA 5′ Untranslated Region in a Mongolian Gerbil Model of Gastric Disease. Infect. Immun. 2022, 90, e0000422. [Google Scholar] [CrossRef]
- Yang, H.; Huang, X.; Zhang, X.; Zhang, X.; Xu, X.; She, F.; Wen, Y. AI-2 Induces Urease Expression Through Downregulation of Orphan Response Regulator HP1021 in Helicobacter pylori. Front. Med. 2022, 9, 790994. [Google Scholar] [CrossRef]
- Greco, I.; Molchanova, N.; Holmedal, E.; Jenssen, H.; Hummel, B.D.; Watts, J.L.; Håkansson, J.; Hansen, P.R.; Svenson, J. Correlation between hemolytic activity, cytotoxicity and systemic in vivo toxicity of synthetic antimicrobial peptides. Sci. Rep. 2020, 10, 13206. [Google Scholar] [CrossRef]
- Robles-Loaiza, A.A.; Pinos-Tamayo, E.A.; Mendes, B.; Ortega-Pila, J.A.; Proaño-Bolaños, C.; Plisson, F.; Teixeira, C.; Gomes, P.; Almeida, J.R. Traditional and Computational Screening of Non-Toxic Peptides and Approaches to Improving Selectivity. Pharmaceuticals 2022, 15, 323. [Google Scholar] [CrossRef]
- Yang, X.; Guo, J.-L.; Han, J.; Si, R.-J.; Liu, P.-P.; Zhang, Z.-R.; Wang, A.-M.; Zhang, J. Chitosan hydrogel encapsulated with LL-37 peptide promotes deep tissue injury healing in a mouse model. Mil. Med Res. 2020, 7, 20. [Google Scholar] [CrossRef] [PubMed]
- Zhao, Y.; Li, Q.; Sun, M.; Su, Y.; Su, X.; Jiang, L.; Zhang, X.; Hu, Y.; Wang, B.; Yu, H.; et al. EBAMP: An efficient de novo broad-spectrum antimicrobial peptide discovery framework. Cell Rep. 2025, 44, 116215. [Google Scholar] [CrossRef] [PubMed]
- Bajiya, N.; Kumar, N.; Raghava, G.P.S. Prediction of inhibitory peptides against E. coli with desired MIC value. Sci. Rep. 2025, 15, 4672. [Google Scholar] [CrossRef]
- Roozbahani, F.; Ahanjan, M.; Moshiri, M.; Abediankenari, S.; Goli, H.R.; Kakavan, M.; Gholami, M. Characterization of Antimicrobial Activities of Bifidobacterium lactis BB-12 and Their Inhibitory Effect Against Some Foodborne Pathogens. Foodborne Pathog. Dis. 2024, 21, 370–377. [Google Scholar] [CrossRef]
- Yao, K.; Liu, J.; Sun, R.; Wang, Y.; Jiang, Y.; Wang, T.; Chen, X.; Ma, C.; Chen, T.; Shaw, C.; et al. Enhancing the selectivity and conditional sensitivity of an antimicrobial peptide through cleavage simulations and homoarginine incorporation to combat drug-resistant bacteria. Sci. Rep. 2025, 15, 21798. [Google Scholar] [CrossRef]
- Chang, D.H.; Lee, M.-R.; Wang, N.; Lynn, D.M.; Palecek, S.P. Establishing Quantifiable Guidelines for Antimicrobial α/β-Peptide Design: A Partial Least-Squares Approach to Improve Antimicrobial Activity and Reduce Mammalian Cell Toxicity. ACS Infect. Dis. 2023, 9, 2632–2651. [Google Scholar] [CrossRef]
- Wu, D.; Teng, L.; Zhao, J.; Zhang, Q.; Chen, Z.; Cui, G. Application of Bacteriocin F in the Preparation of Products for Inhibiting Helicobacter pylori. Chinese Patent CN119015396B, 18 July 2025. [Google Scholar]
- Sukri, A.; Lopes, B.S.; Hanafiah, A. The Emergence of Multidrug-Resistant Helicobacter pylori in Southeast Asia: A Systematic Review on the Trends and Intervention Strategies Using Antimicrobial Peptides. Antibiotics 2021, 10, 1061. [Google Scholar] [CrossRef]
- Li, T.; Ren, X.; Luo, X.; Wang, Z.; Li, Z.; Luo, X.; Shen, J.; Li, Y.; Yuan, D.; Nussinov, R.; et al. A Foundation Model Identifies Broad-Spectrum Antimicrobial Peptides against Drug-Resistant Bacterial Infection. Nat. Commun. 2024, 15, 7538. [Google Scholar] [CrossRef] [PubMed]
- Mookherjee, N.; Anderson, M.A.; Haagsman, H.P.; Davidson, D.J. Antimicrobial host defence peptides: Functions and clinical potential. Nat. Rev. Drug Discov. 2020, 19, 311–332. [Google Scholar] [CrossRef]
- Lázár, V.; Martins, A.; Spohn, R.; Daruka, L.; Grézal, G.; Fekete, G.; Számel, M.; Jangir, P.; Kintses, B.; Csörgő, B.; et al. Antibiotic-resistant bacteria show widespread collateral sensitivity to antimicrobial peptides. Nat. Microbiol. 2018, 3, 718–731. [Google Scholar] [CrossRef] [PubMed]
- Lei, J.; Sun, L.; Huang, S.; Zhu, C.; Li, P.; He, J.; Mackey, V.; Coy, D.H.; He, Q. The antimicrobial peptides and their potential clinical applications. Am. J. Transl. Res. 2019, 11, 3919–3931. [Google Scholar] [PubMed]
- Corrêa, J.A.F.; de Melo Nazareth, T.; da Rocha, G.F.; Luciano, F.B. Bioactive Antimicrobial Peptides from Food Proteins: Perspectives and Challenges for Controlling Foodborne Pathogens. Pathogens 2023, 12, 477. [Google Scholar] [CrossRef]
- Walczak-Skierska, J.; Ludwiczak, A.; Sibińska, E.; Pomastowski, P. Environmental Influence on Bacterial Lipid Composition: Insights from Pathogenic and Probiotic Strains. ACS Omega 2024, 9, 37789–37801. [Google Scholar] [CrossRef]
- Mahlapuu, M.; Håkansson, J.; Ringstad, L.; Björn, C. Antimicrobial Peptides: An Emerging Category of Therapeutic Agents. Front. Cell. Infect. Microbiol. 2016, 6, 194. [Google Scholar] [CrossRef] [PubMed]
- Jangir, P.K.; Ogunlana, L.; Szili, P.; Czikkely, M.; Shaw, L.P.; Stevens, E.J.; Yu, Y.; Yang, Q.; Wang, Y.; Pál, C.; et al. The evolution of colistin resistance increases bacterial resistance to host antimicrobial peptides and virulence. eLife 2023, 12, 84395. [Google Scholar] [CrossRef]
- Bhaumik, K.N.; Spohn, R.; Dunai, A.; Daruka, L.; Olajos, G.; Zákány, F.; Hetényi, A.; Pál, C.; Martinek, T.A. Chemically diverse antimicrobial peptides induce hyperpolarization of the E. coli membrane. Commun. Biol. 2024, 7, 1264. [Google Scholar] [CrossRef]
- Melcrová, A.; Maity, S.; Melcr, J.; de Kok, N.A.W.; Gabler, M.; van der Eyden, J.; Stensen, W.; Svendsen, J.S.M.; Driessen, A.J.M.; Marrink, S.J.; et al. Lateral membrane organization as target of an antimicrobial peptidomimetic compound. Nat. Commun. 2023, 14, 4038. [Google Scholar] [CrossRef]
- Dan, Y.; Lai, Y.; Wu, Y.; He, Q.; Zhao, Y. Novel wheat peptide GYP ameliorates Helicobacter pylori infection with AMPK activation. J. Agric. Food Res. 2026, 26, 102697. [Google Scholar] [CrossRef]
- Choudhury, A.; Ortiz, P.S.; Young, M.; Mahmud, T.; Stoffel, R.T.; Greathouse, K.L.; Kearney, C.M. Control of Helicobacter pylori with engineered probiotics secreting selective guided antimicrobial peptides. Microbiol. Spectr. 2023, 11, e0201423. [Google Scholar] [CrossRef]
- Epand, R.M.; Walker, C.; Epand, R.F.; Magarvey, N.A. Molecular mechanisms of membrane targeting antibiotics. Biochim. Biophys. Acta 2016, 1858, 980–987. [Google Scholar] [CrossRef]
- Qaria, M.A.; Kumar, N.; Hussain, A.; Qumar, S.; Doddam, S.N.; Sepe, L.P.; Ahmed, N. Roles of Cholesteryl-α-Glucoside Transferase and Cholesteryl Glucosides in Maintenance of Helicobacter pylori Morphology, Cell Wall Integrity, and Resistance to Antibiotics. mBio 2018, 9, e01523-18. [Google Scholar] [CrossRef]
- Qaria, M.A.; Qumar, S.; Sepe, L.P.; Ahmed, N. Cholesterol glucosylation–based survival strategy in Helicobacter pylori. Helicobacter 2021, 26, e12777. [Google Scholar] [CrossRef] [PubMed]
- Cheng, Y.-W.; Liu, J.; Finkel, T. Mitohormesis. Cell Metab. 2023, 35, 1872–1886. [Google Scholar] [CrossRef] [PubMed]
- Magana, M.; Pushpanathan, M.; Santos, A.L.; Leanse, L.; Fernandez, M.; Ioannidis, A.; Giulianotti, M.A.; Apidianakis, Y.; Bradfute, S.; Ferguson, A.L.; et al. The value of antimicrobial peptides in the age of resistance. Lancet Infect. Dis. 2020, 20, e216–e230. [Google Scholar] [CrossRef]
- Decker, A.P.; Su, Y.; Mishra, B.; Verma, A.; Lushnikova, T.; Xie, J.; Wang, G. Peptide Stability Is Important but Not a General Requirement for Antimicrobial and Antibiofilm Activity In Vitro and In Vivo. Mol. Pharm. 2023, 20, 738–749. [Google Scholar] [CrossRef] [PubMed]
- Lu, J.; Xu, H.; Xia, J.; Ma, J.; Xu, J.; Li, Y.; Feng, J. D- and Unnatural Amino Acid Substituted Antimicrobial Peptides with Improved Proteolytic Resistance and Their Proteolytic Degradation Characteristics. Front. Microbiol. 2020, 11, 563030. [Google Scholar] [CrossRef] [PubMed]
- Memariani, H.; Memariani, M. Antibiofilm properties of cathelicidin LL-37: An in-depth review. World J. Microbiol. Biotechnol. 2023, 39, 99. [Google Scholar] [CrossRef]
- Neshani, A.; Zare, H.; Ghiasi, N.S.; Karimi, M.A.; Bafghi, M.H. Decoding LL-37: Structure and antimicrobial mechanisms against microbial threats. Infect. Genet. Evol. 2025, 136, 105853. [Google Scholar] [CrossRef]
- Ridyard, K.E.; Overhage, J. The Potential of Human Peptide LL-37 as an Antimicrobial and Anti-Biofilm Agent. Antibiotics 2021, 10, 650. [Google Scholar] [CrossRef]
- Haney, E.F.; Straus, S.K.; Hancock, R.E.W. Reassessing the Host Defense Peptide Landscape. Front. Chem. 2019, 7, 43. [Google Scholar] [CrossRef]
- Hou, K.; Wu, Z.X.; Chen, X.Y.; Wang, J.Q.; Zhang, D.; Xiao, C.; Zhu, D.; Koya, J.B.; Wei, L.; Li, J.; et al. Microbiota in health and diseases. Signal Transduct. Target Ther. 2022, 7, 135. [Google Scholar] [CrossRef]






Disclaimer/Publisher’s Note: The statements, opinions and data contained in all publications are solely those of the individual author(s) and contributor(s) and not of MDPI and/or the editor(s). MDPI and/or the editor(s) disclaim responsibility for any injury to people or property resulting from any ideas, methods, instructions or products referred to in the content. |
© 2026 by the authors. Licensee MDPI, Basel, Switzerland. This article is an open access article distributed under the terms and conditions of the Creative Commons Attribution (CC BY) license.
Share and Cite
Yan, S.; Yan, X.; Zhao, J.; Zhou, Y.; Huang, C.; Chen, Y.; Wang, J.; Zhang, J.; Han, C.; Gao, Y.; et al. Rationally Engineered D-Amino Acid Peptide DT7-3 Combats Multidrug-Resistant Helicobacter pylori via a Novel “Triple-Hit” Mechanism. Microorganisms 2026, 14, 744. https://doi.org/10.3390/microorganisms14040744
Yan S, Yan X, Zhao J, Zhou Y, Huang C, Chen Y, Wang J, Zhang J, Han C, Gao Y, et al. Rationally Engineered D-Amino Acid Peptide DT7-3 Combats Multidrug-Resistant Helicobacter pylori via a Novel “Triple-Hit” Mechanism. Microorganisms. 2026; 14(4):744. https://doi.org/10.3390/microorganisms14040744
Chicago/Turabian StyleYan, Shiying, Xin Yan, Jiarui Zhao, Yue Zhou, Changyi Huang, Yiping Chen, Jia Wang, Jian Zhang, Chaoyi Han, Yu Gao, and et al. 2026. "Rationally Engineered D-Amino Acid Peptide DT7-3 Combats Multidrug-Resistant Helicobacter pylori via a Novel “Triple-Hit” Mechanism" Microorganisms 14, no. 4: 744. https://doi.org/10.3390/microorganisms14040744
APA StyleYan, S., Yan, X., Zhao, J., Zhou, Y., Huang, C., Chen, Y., Wang, J., Zhang, J., Han, C., Gao, Y., Jiang, T., Zhu, H., Shi, H., Li, F., Zhao, J., & Cao, M. (2026). Rationally Engineered D-Amino Acid Peptide DT7-3 Combats Multidrug-Resistant Helicobacter pylori via a Novel “Triple-Hit” Mechanism. Microorganisms, 14(4), 744. https://doi.org/10.3390/microorganisms14040744

