Whole-Genome Analysis of Priestia aryabhattai WJ45 Reveals a Genetic Repertoire Associated with Enhanced Wheat Germination and Early Seedling Growth Under Salt Stress
Abstract
1. Introduction
2. Materials and Methods
2.1. Isolation of Salt Tolerance Plant Growth-Promoting Bacteria
2.2. Evaluation of Plant Growth-Promoting Traits
- Exopolysaccharide (EPS) production was assessed on Congo red agar medium following the protocol described by [20]. The medium comprised Luria–Bertani broth (25 g L−1), sucrose (5% (w/v)), Congo red (0.8 g L−1), and agar (2% (w/v)). The formation of black colonies on this medium was considered indicative of EPS secretion.
- Siderophore production was determined using Chrome Azurol S (CAS) agar according to the method outlined by [21]. The CAS agar medium was prepared by combining nutrient broth (8 g L−1), PIPES buffer (27.216 g L−1), and agar (2% w/v), adjusted to pH 6.5, followed by the addition of the CAS reagent. The CAS reagent was prepared by dissolving CAS and hexadecyltrimethylammonium bromide in distilled water, followed by the addition of an Fe3+ solution prepared in dilute HCl and sterilization by autoclaving. The appearance of an orange halo surrounding bacterial colonies was interpreted as positive siderophore production.
- Phosphate solubilization activity was evaluated on Pikovskaya’s agar medium as described by [22], which contained glucose (10 g L−1), yeast extract (0.5 g L−1), (NH4)2SO4 (0.5 g L−1), NaCl (0.3 g L−1), KCl (0.3 g L−1), FeSO4 (0.03 g L−1), MgSO4 (0.3 g L−1), MnSO4 (0.03 g L−1), Ca3(PO4)2 (5 g L−1), and agar (2% (w/v)). The formation of a clear halo surrounding colonies indicated phosphate solubilization.
- Indole-3-acetic acid (IAA) production was assessed using culture supernatants obtained after incubation in TSB for 72 h. The supernatant was mixed with Salkowski’s reagent and incubated for 30 min. The development of a pinkish-red coloration was considered indicative of IAA production [22].
2.3. Genomic Analysis and Functional Characterization
2.3.1. Molecular Identification of WJ45 Strain
2.4. In Vitro Seed Bioassay
2.4.1. Preparation of Bacterial Inoculant and Biopriming
2.4.2. Germination Index
2.5. Statistical Analysis
3. Results
3.1. Screening and Characterization of Salt Stress Tolerance PGPB
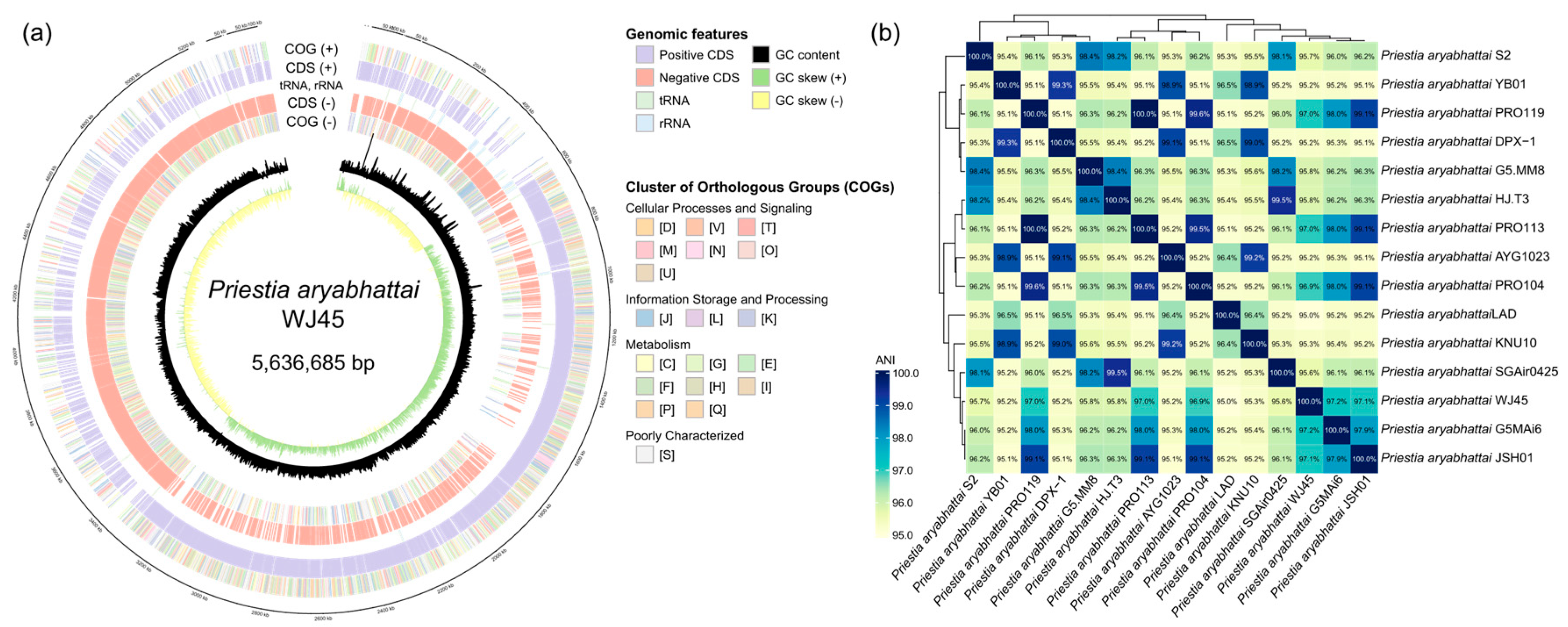
3.2. Genomic Features and Taxonomic Identification of Strain WJ45
3.3. Functional Annotation and Pathway Distribution of the WJ45 Genome
3.4. Effects of WJ45 on Wheat Germination Under Saline Conditions
4. Discussion
5. Conclusions
Supplementary Materials
Author Contributions
Funding
Institutional Review Board Statement
Informed Consent Statement
Data Availability Statement
Conflicts of Interest
Abbreviations
| PGPB | Plant growth-promoting bacteria |
| TSA | Tryptic soy agar |
| TSB | Tryptic soy broth |
| EPS | exopolysaccharide |
| IAA | Indole-3-acetic acid |
| WGS | Whole genome sequencing |
| ANI | Average nucleotide identity |
| DW | Distilled water |
| GP | Germination percentage |
| GI | Germination index |
| MGT | Mean germination time |
| SD | Standard deviation |
| ANOVA | Analysis of variance |
| ROS | Reactive oxygen species |
| BGC | Biosynthetic gene cluster |
References
- Muller, A.; Schader, C.; El-Hage Scialabba, N.; Brüggemann, J.; Isensee, A.; Erb, K.-H.; Smith, P.; Klocke, P.; Leiber, F.; Stolze, M. Strategies for feeding the world more sustainably with organic agriculture. Nat. Commun. 2017, 8, 1290. [Google Scholar] [CrossRef]
- Sytar, O.; Olšovská, K. Plant-based proteins as a food source and plant growth biostimulants. Discov. Food 2024, 4, 78. [Google Scholar] [CrossRef]
- Du Jardin, P.; Brown, P.H.; DeJong, T.M.; Cassán, F.; Ferrante, A.; Fotopoulos, V.; Manganaris, G.A.; Carillo, P. Unlocking the black box of plant biostimulants. Sci. Hortic. 2025, 350, 114281. [Google Scholar] [CrossRef]
- Tudi, M.; Daniel Ruan, H.; Wang, L.; Lyu, J.; Sadler, R.; Connell, D.; Chu, C.; Phung, D.T. Agriculture development, pesticide application and its impact on the environment. Int. J. Environ. Res. Public Health 2021, 18, 1112. [Google Scholar] [CrossRef] [PubMed]
- Mandal, A.; Sarkar, B.; Mandal, S.; Vithanage, M.; Patra, A.K.; Manna, M.C. Impact of agrochemicals on soil health. In Agrochemicals Detection, Treatment and Remediation; Elsevier: Amsterdam, The Netherlands, 2020; pp. 161–187. [Google Scholar]
- Shokri, N.; Hassani, A.; Sahimi, M. Multi-scale soil salinization dynamics from global to pore scale: A review. Rev. Geophys. 2024, 62, e2023RG000804. [Google Scholar] [CrossRef]
- Carillo, P.; Annunziata, M.G.; Pontecorvo, G.; Fuggi, A.; Woodrow, P. Salinity stress and salt tolerance. Abiotic Stress Plants-Mech. Adapt. 2011, 1, 21–38. [Google Scholar]
- Parihar, P.; Singh, S.; Singh, R.; Singh, V.P.; Prasad, S.M. Effect of salinity stress on plants and its tolerance strategies: A review. Environ. Sci. Pollut. Res. 2015, 22, 4056–4075. [Google Scholar] [CrossRef]
- Nassar, R.M.; Kamel, H.A.; Ghoniem, A.E.; Alarcón, J.J.; Sekara, A.; Ulrichs, C.; Abdelhamid, M.T. Physiological and anatomical mechanisms in wheat to cope with salt stress induced by seawater. Plants 2020, 9, 237. [Google Scholar] [CrossRef]
- El Sabagh, A.; Islam, M.S.; Skalicky, M.; Ali Raza, M.; Singh, K.; Anwar Hossain, M.; Hossain, A.; Mahboob, W.; Iqbal, M.A.; Ratnasekera, D. Salinity stress in wheat (Triticum aestivum L.) in the changing climate: Adaptation and management strategies. Front. Agron. 2021, 3, 661932. [Google Scholar] [CrossRef]
- Akbarimoghaddam, H.; Galavi, M.; Ghanbari, A.; Panjehkeh, N. Salinity effects on seed germination and seedling growth of bread wheat cultivars. Trakia J. Sci. 2011, 9, 43–50. [Google Scholar]
- Kandil, A.; Sharief, A.; Elokda, M. Germination and seedling characters of different wheat cultivars under salinity stress. J. Basic Appl. Sci. 2012, 8, 585–596. [Google Scholar] [CrossRef]
- Sun, Y.; Xian, J.; Chen, X.; Cao, D.; Yao, R.; Luo, Y.; Zhang, X. Chemical fertilizer reduction potential estimation and fertilization optimization strategy based on a 10-year application summary and status questionnaires in a typical Yellow River irrigated area. Agronomy 2023, 13, 2047. [Google Scholar] [CrossRef]
- Singh, A.K.; Singh, P.K.; Kumar, A. PGPR Amelioration in Sustainable Agriculture: Food Security and Environmental Management; Woodhead Publishing: Cambridge, UK, 2018. [Google Scholar]
- Mohanty, P.; Singh, P.K.; Chakraborty, D.; Mishra, S.; Pattnaik, R. Insight into the role of PGPR in sustainable agriculture and environment. Front. Sustain. Food Syst. 2021, 5, 667150. [Google Scholar] [CrossRef]
- Basu, A.; Prasad, P.; Das, S.N.; Kalam, S.; Sayyed, R.; Reddy, M.; El Enshasy, H. Plant growth promoting rhizobacteria (PGPR) as green bioinoculants: Recent developments, constraints, and prospects. Sustainability 2021, 13, 1140. [Google Scholar] [CrossRef]
- Goswami, D.; Thakker, J.N.; Dhandhukia, P.C. Portraying mechanics of plant growth promoting rhizobacteria (PGPR): A review. Cogent Food Agric. 2016, 2, 1127500. [Google Scholar] [CrossRef]
- Nadeem, S.M.; Ahmad, M.; Zahir, Z.A.; Javaid, A.; Ashraf, M. The role of mycorrhizae and plant growth promoting rhizobacteria (PGPR) in improving crop productivity under stressful environments. Biotechnol. Adv. 2014, 32, 429–448. [Google Scholar] [CrossRef]
- Thakur, R.; Dhar, H.; Mathew, S.; Gulati, A. PGPR inoculants journey from lab to land: Challenges and limitations. Microbiol. Res. 2024, 289, 12791. [Google Scholar] [CrossRef]
- Woo, J.-I.; Adhikari, A.; Gam, H.-J.; Jeon, J.R.; Lee, D.-S.; Kwon, E.-H.; Kang, S.-M.; Yun, B.-W.; Lee, I.-J. Integrated role of biochar and PGPR (Leclercia adecarboxylata HW04) in enhancing cadmium phytoremediation and stress tolerance in Glycine max L. Plant Physiol. Biochem. 2025, 220, 109489. [Google Scholar] [CrossRef]
- Kang, S.-M.; Shahzad, R.; Khan, M.A.; Hasnain, Z.; Lee, K.-E.; Park, H.-S.; Kim, L.-R.; Lee, I.-J. Ameliorative effect of indole-3-acetic acid-and siderophore-producing Leclercia adecarboxylata MO1 on cucumber plants under zinc stress. J. Plant Interact. 2021, 16, 30–41. [Google Scholar] [CrossRef]
- Lee, K.-E.; Adhikari, A.; Kang, S.-M.; You, Y.-H.; Joo, G.-J.; Kim, J.-H.; Kim, S.-J.; Lee, I.-J. Isolation and characterization of the high silicate and phosphate solubilizing novel strain Enterobacter ludwigii GAK2 that promotes growth in rice plants. Agronomy 2019, 9, 144. [Google Scholar] [CrossRef]
- Woo, J.-I.; Gam, H.-J.; Khan, I.; Back, M.Y.; Jeon, J.R.; Lee, D.-S.; Ha, J.-Y.; Yun, B.-W.; Lee, I.-J.; Kang, S.-M. Bioactive chitin hydrolysates from chitinase-producing rhizobacteria enhance soybean tolerance to cobalt stress through pattern-triggered immunity activation and antioxidant modulation. Int. J. Biol. Macromol. 2025, 337, 149467. [Google Scholar] [CrossRef]
- Kang, S.M.; Khan, I.; Asaf, S.; Yun, B.W.; Lee, I.J. Genome Characterisation of Priestia megaterium mj1212 and Its Synergistic Effect With N-Acetylglucosamine in Enhancing Soybean Salt Stress Tolerance. Plant Cell Environ. 2025, 48, 8006–8023. [Google Scholar] [CrossRef]
- Rath, D.; Dash, A.K.; Padhi, S. Effect of low frequency (50 Hz) electromagnetic field on germination process of wheat (Triticum aestivum L.). Sch. Acad. J. Biosci. 2023, 11, 147–158. [Google Scholar] [CrossRef]
- Wang, F.; Jin, F.; Lin, X.; Jia, F.; Song, K.; Liang, J.; Zhang, J.; Zhang, J. Priestia aryabhattai improves soil environment and promotes alfalfa growth by enhancing rhizosphere microbial carbon sequestration capacity under greenhouse conditions. Curr. Microbiol. 2024, 81, 420. [Google Scholar] [CrossRef]
- Khusna, R.; Geraldi, A.; Wibowo, A.; Clement, C.; Manuhara, Y.; Santoso, H.; Fauzia, F.; Putro, Y.; Arsad, R.; Setiawan, R. Isolation and identification of plant growth-promoting rhizobacteria from Spinifex littoreus in Parangkusumo Coastal Sand Dunes, Indonesia. Braz. J. Biol. 2024, 84, e284907. [Google Scholar] [CrossRef]
- Arruda, B.; Bagagi, B.M.; de Freitas Junior, N.B.; Bejarano Herrera, W.F.; Estrada-Bonilla, G.A.; Leoti Zanetti, W.A.; Silva Silvério, A.L.; Ferrari Putti, F. Biochemical and Plant Growth Response of the Common Bean to Bioinput Application Under a Drought Stress Period. Stresses 2025, 5, 17. [Google Scholar] [CrossRef]
- Kumar, A.; Patel, J.; Meena, V.S.; Ramteke, P. Plant growth-promoting rhizobacteria: Strategies to improve abiotic stresses under sustainable agriculture. J. Plant Nutr. 2019, 42, 1402–1415. [Google Scholar] [CrossRef]
- Gharbi, S.; Bakrim, H.; Lamhamdi, M.; Zerrouk, M.H.; Arakrak, A.; Laglaoui, A.; El Galiou, O. The Role of Rhizobacterial Exopolysaccharides in Plant Growth Promotion and Abiotic Stress Resistance: A Review. J. Glob. Innov. Agric. Sci. 2025, 13, 1309–1324. [Google Scholar] [CrossRef]
- Costa, O.Y.; Raaijmakers, J.M.; Kuramae, E.E. Microbial extracellular polymeric substances: Ecological function and impact on soil aggregation. Front. Microbiol. 2018, 9, 1636. [Google Scholar] [CrossRef]
- Pandey, C.; Christensen, A.; Jensen, M.N.; Rechnagel, E.R.; Gram, K.; Roitsch, T. Stimulation of Arabidopsis thaliana seed germination at suboptimal temperatures through Biopriming with biofilm-forming PGPR Pseudomonas putida KT2440. Plants 2024, 13, 2681. [Google Scholar] [CrossRef]
- Din, B.U.; Sarfraz, S.; Xia, Y.; Kamran, M.A.; Javed, M.T.; Sultan, T.; Munis, M.F.H.; Chaudhary, H.J. Mechanistic elucidation of germination potential and growth of wheat inoculated with exopolysaccharide and ACC-deaminase producing Bacillus strains under induced salinity stress. Ecotoxicol. Environ. Saf. 2019, 183, 109466. [Google Scholar] [CrossRef]
- Netrusov, A.I.; Liyaskina, E.V.; Kurgaeva, I.V.; Liyaskina, A.U.; Yang, G.; Revin, V.V. Exopolysaccharides producing bacteria: A review. Microorganisms 2023, 11, 1541. [Google Scholar] [CrossRef] [PubMed]
- Gandhi, H.P.; Ray, R.M.; Patel, R.M. Exopolymer production by Bacillus species. Carbohydr. Polym. 1997, 34, 323–327. [Google Scholar] [CrossRef]
- Barakatb, O.S.; Hajjaj, H.; Bouymajane, A.; Mazouz, H. Production of Exopolysaccharides by Diverse Bacterial Strains Isolated from Cheese Whey. Egypt. Pharm. J. 2025, 24, 22–36. [Google Scholar] [CrossRef]
- Kanekar, P.P.; Deshmukh, S.V.; Kanekar, S.P.; Dhakephalkar, P.K.; Ranjekar, P.K. Exopolysaccharides of halophilic microorganisms: An overview. In Industrial Biotechnology; Apple Academic Press: Palm Bay, FL, USA, 2017; pp. 1–27. [Google Scholar] [CrossRef]
- Almirón, C.; Petitti, T.D.; Ponso, M.A.; Romero, A.M.; Areco, V.A.; Bianco, M.I.; Espariz, M.; Yaryura, P.M. Functional and genomic analyses of plant growth promoting traits in Priestia aryabhattai and Paenibacillus sp. isolates from tomato rhizosphere. Sci. Rep. 2025, 15, 3498. [Google Scholar] [CrossRef]
- Julia, C.C.; Rose, T.J.; Pariasca-Tanaka, J.; Jeong, K.; Matsuda, T.; Wissuwa, M. Phosphorus uptake commences at the earliest stages of seedling development in rice. J. Exp. Bot. 2018, 69, 5233–5240. [Google Scholar] [CrossRef]
- Bastow, E.L.; Garcia de la Torre, V.S.; Maclean, A.E.; Green, R.T.; Merlot, S.; Thomine, S.; Balk, J. Vacuolar iron stores gated by NRAMP3 and NRAMP4 are the primary source of iron in germinating seeds. Plant Physiol. 2018, 177, 1267–1276. [Google Scholar] [CrossRef]
- Khan, I.; Iqbal, M.; Ashraf, M.Y.; Ashraf, M.A.; Ali, S. Organic chelants-mediated enhanced lead (Pb) uptake and accumulation is associated with higher activity of enzymatic antioxidants in spinach (Spinacea oleracea L.). J. Hazard. Mater. 2016, 317, 352–361. [Google Scholar] [CrossRef]
- Ito, M.; Guffanti, A.A.; Oudega, B.; Krulwich, T.A. mrp, a multigene, multifunctional locus in Bacillus subtilis with roles in resistance to cholate and to Na+ and in pH homeostasis. J. Bacteriol. 1999, 181, 2394–2402. [Google Scholar] [CrossRef]
- Ito, M.; Guffanti, A.A.; Zemsky, J.; Ivey, D.M.; Krulwich, T.A. Role of the nhaC-encoded Na+/H+ antiporter of alkaliphilic Bacillus firmus OF4. J. Bacteriol. 1997, 179, 3851–3857. [Google Scholar] [CrossRef]
- Wang, T.T.; Ren, Z.J.; Liu, Z.Q.; Feng, X.; Guo, R.Q.; Li, B.G.; Li, L.G.; Jing, H.C. SbHKT1;4, a member of the high-affinity potassium transporter gene family from Sorghum bicolor, functions to maintain optimal Na+/K+ balance under Na+ stress. J. Integr. Plant Biol. 2014, 56, 315–332. [Google Scholar] [CrossRef]
- Mehta, D.; Vyas, S. Comparative bio-accumulation of osmoprotectants in saline stress tolerating plants: A review. Plant Stress 2023, 9, 100177. [Google Scholar] [CrossRef]
- Masyita, A.; Mustika Sari, R.; Dwi Astuti, A.; Yasir, B.; Rahma Rumata, N.; Emran, T.B.; Nainu, F.; Simal-Gandara, J. Terpenes and terpenoids as main bioactive compounds of essential oils, their roles in human health and potential application as natural food preservatives. Food Chem. X 2022, 13, 100217. [Google Scholar] [CrossRef]
- Mahboob, W.; Khan, M.A.; Shirazi, M.U.; Faisal, S.; Asma. Seed priming modulates germination potential, osmoprotectants accumulation and ionic uptake in wheat seedlings under salt stress. Int. J. Agric. Biol. 2019, 22, 594–600. [Google Scholar] [CrossRef]
- Rahmati Ishka, M.; Sussman, H.; Hu, Y.; Alqahtani, M.D.; Craft, E.; Sicat, R.; Wang, M.; Yu, L.; Ait-Haddou, R.; Li, B. Natural variation in salt-induced changes in root: Shoot ratio reveals SR3G as a negative regulator of root suberization and salt resilience in Arabidopsis. eLife 2025, 13, RP98896. [Google Scholar] [CrossRef]




| Plant Growth-Promoting Trait | Relative Growth Under Salt Stress (%) | |||||||
|---|---|---|---|---|---|---|---|---|
| EPS Production | Siderophore Production | Phosphate Solubilization | IAA Production | 3% | 5% | 7% | 10% | |
| WJ45 | + | + | + | + | 110.5 ± 1.8 a | 104.9 ± 1.8 b | 104.9% ± 2.0 b | 91.3 ± 1.3 c |
| Functional Category | Putative Mechanism | Key Genes | Functional Role in Salt Stress Tolerance |
|---|---|---|---|
| Plant Growth Promotion | Phosphate solubilization | phoA, phoB, phoD, phoR, phoU | Enhances phosphate availability to promote root development and plant vigor under nutrient-limited saline conditions. |
| EPS production | algA, pgaD, bcsA | Protects seedling health by forming a physical barrier on root surfaces and improving soil moisture retention. | |
| Siderophore secretion | asbA, entB, fhuBCD, iucA/C, sufD | Improves iron uptake and prevents pathogen colonization to support robust plant growth and immunity. | |
| Stress Adaptation | Ion homeostasis | mrpA–G, nhaC, trkA, trkH, ktrD | Mitigates ion toxicity by facilitating active Na+ efflux and maintaining a favorable K+/Na+ ratio. |
| Osmolyte metabolism | proABC, proP, proV, proWX, opuAB, opuD | Facilitates osmotic adjustment via de novo biosynthesis and transport of compatible solutes to prevent dehydration. | |
| Antioxidant activity | katA, katE, sodC, sodA, trxB, trxA, bcp, tpx | Maintains redox homeostasis by scavenging ROS, thereby protecting plant cells from oxidative damage |
Disclaimer/Publisher’s Note: The statements, opinions and data contained in all publications are solely those of the individual author(s) and contributor(s) and not of MDPI and/or the editor(s). MDPI and/or the editor(s) disclaim responsibility for any injury to people or property resulting from any ideas, methods, instructions or products referred to in the content. |
© 2026 by the authors. Licensee MDPI, Basel, Switzerland. This article is an open access article distributed under the terms and conditions of the Creative Commons Attribution (CC BY) license.
Share and Cite
Woo, J.-I.; Back, M.Y.; Gam, H.-J.; Ha, J.-Y.; Kang, S.-M.; Lee, I.-J. Whole-Genome Analysis of Priestia aryabhattai WJ45 Reveals a Genetic Repertoire Associated with Enhanced Wheat Germination and Early Seedling Growth Under Salt Stress. Microorganisms 2026, 14, 605. https://doi.org/10.3390/microorganisms14030605
Woo J-I, Back MY, Gam H-J, Ha J-Y, Kang S-M, Lee I-J. Whole-Genome Analysis of Priestia aryabhattai WJ45 Reveals a Genetic Repertoire Associated with Enhanced Wheat Germination and Early Seedling Growth Under Salt Stress. Microorganisms. 2026; 14(3):605. https://doi.org/10.3390/microorganisms14030605
Chicago/Turabian StyleWoo, Ji-In, Min Young Back, Ho-Jun Gam, Ju-Yeon Ha, Sang-Mo Kang, and In-Jung Lee. 2026. "Whole-Genome Analysis of Priestia aryabhattai WJ45 Reveals a Genetic Repertoire Associated with Enhanced Wheat Germination and Early Seedling Growth Under Salt Stress" Microorganisms 14, no. 3: 605. https://doi.org/10.3390/microorganisms14030605
APA StyleWoo, J.-I., Back, M. Y., Gam, H.-J., Ha, J.-Y., Kang, S.-M., & Lee, I.-J. (2026). Whole-Genome Analysis of Priestia aryabhattai WJ45 Reveals a Genetic Repertoire Associated with Enhanced Wheat Germination and Early Seedling Growth Under Salt Stress. Microorganisms, 14(3), 605. https://doi.org/10.3390/microorganisms14030605

