In Silico Design and Characterization of a Multi-Epitope Vaccine Candidate Against Mycoplasma pneumoniae Using a Reverse Vaccinology Strategy
Abstract
1. Introduction
2. Materials and Methods
2.1. Proteome Data and Consensus Sequences
2.2. Prediction and Evaluation of the MHC I and II Epitopes
2.3. Immunogenicity of MHC I Peptides
2.4. Cytokine Induction of MHC II Peptides
2.5. Population Coverage
2.6. The Multi-Epitope Vaccine Construction
2.7. Assessment of Physicochemical Properties and Solubility
2.8. Antigenicity and Allergenicity Analysis
2.9. Secondary Structure and Three-Dimensional Structure Optimization and Verification
2.10. Disulfide Engineering of the Designed Vaccine
2.11. Molecular Docking of Model Proteins to TLRs
2.12. Normal Mode Analysis of the Designed Vaccine
2.13. In Silico Vaccine Cloning
2.14. Experimental Animals and Cell Lines
2.15. Mice Immunization and Detection of Specific Antibody Levels
2.16. Serum Cytokine and Antibody Analysis
3. Results
3.1. The Process of Vaccine Design
3.2. % Percentile Rank: MHC I < 0.5%, MHC II < 10%3.2 Global Population Coverage
3.3. Physicochemical Properties and Immunological Evaluation
3.4. Secondary and 3D Structure: Verification and Optimization
3.5. Disulfide Engineering
3.6. Molecular Docking
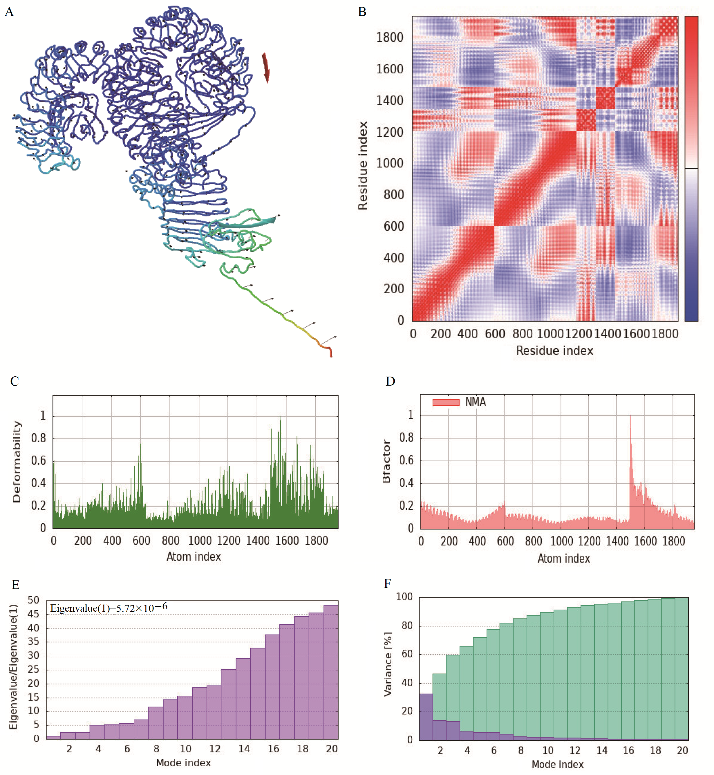
3.7. Normal Mode Analysis
3.8. Codon Optimization and Vaccine Cloning
3.9. Initial Immune Induced Humoral and Cellular Immune Responses
4. Discussion
5. Conclusions
Author Contributions
Funding
Institutional Review Board Statement
Informed Consent Statement
Data Availability Statement
Acknowledgments
Conflicts of Interest
References
- GBD 2021 Lower Respiratory Infections and Antimicrobial Resistance Collaborators. Global, regional, and national incidence and mortality burden of non-COVID-19 lower respiratory infections and aetiologies, 1990–2021: A systematic analysis from the Global Burden of Disease Study 2021. Lancet Infect. Dis. 2024, 24, 974–1002. [Google Scholar] [CrossRef] [PubMed]
- Fu, S.; Jia, W.; Li, P.; Cui, J.; Wang, Y.; Song, C. Risk factors for pneumonia among children with coinfection of influenza A virus and Mycoplasma pneumoniae. Eur. J. Clin. Microbiol. Infect. Dis. 2024, 43, 1437–1444. [Google Scholar] [CrossRef]
- Lofgren, D.; Lenkeit, C. Mycoplasma pneumoniae-Induced Rash and Mucositis: A Systematic Review of the Literature. Spartan Med. Res. J. 2021, 6, 25284. [Google Scholar] [CrossRef]
- Urbieta, A.D.; Castiñeiras, G.B.; Calle, I.R.; Seco, J.P.; Tenreiro, C.R.; Camacho, R.S.; Bernal, M.L.P.d.M.; Torres, F.M. Mycoplasma pneumoniae at the rise not only in China: Rapid increase of Mycoplasma pneumoniae cases also in Spain. Emerg. Microbes Infect. 2024, 13, 2332680. [Google Scholar] [CrossRef]
- Rowlands, R.S.; Meyer Sauteur, P.M.; Beeton, M.L. On Behalf of The Escmid Study Group for Mycoplasma and Chlamydia Infections Esgmac. Mycoplasma pneumoniae: Not a typical respiratory pathogen. J. Med. Microbiol. 2024, 73, 001910. [Google Scholar] [CrossRef]
- Hu, J.; Ye, Y.; Chen, X.; Xiong, L.; Xie, W.; Liu, P. Insight into the pathogenic mechanism of Mycoplasma pneumoniae. Curr. Microbiol. 2022, 80, 14. [Google Scholar] [CrossRef]
- Zhang, X.-B.; He, W.; Gui, Y.-H.; Lu, Q.; Yin, Y.; Zhang, J.-H.; Dong, X.-Y.; Wang, Y.-W.; Ye, Y.-Z.; Xu, H.; et al. Current Mycoplasma pneumoniae epidemic among children in Shanghai: Unusual pneumonia caused by usual pathogen. World J. Pediatr. 2024, 20, 5–10. [Google Scholar] [CrossRef] [PubMed]
- Kumar, S.; Kumar, S. Mycoplasma pneumoniae: Among the smallest bacterial pathogens with great clinical significance in children. Indian J. Med. Microbiol. 2023, 46, 100480. [Google Scholar] [CrossRef] [PubMed]
- Fonsêca, M.M.; da Zaha, A.; Caffarena, E.R.; Vasconcelos, A.T.R. Structure-based functional inference of hypothetical proteins from Mycoplasma pneumoniae. J. Mol. Model. 2012, 18, 1917–1925. [Google Scholar] [CrossRef][Green Version]
- Jiang, Y.; Kang, H.; Dou, H.; Guo, D.; Yuan, Q.; Dong, L.; Du, Z.; Zhao, W.; Xin, D. Comparative genomic sequencing to characterize Mycoplasma pneumoniae genome, typing, and drug resistance. Microbiol. Spectr. 2024, 12, e0361523. [Google Scholar] [CrossRef]
- Xu, M.; Li, Y.; Shi, Y.; Liu, H.; Tong, X.; Ma, L.; Gao, J.; Du, Q.; Du, H.; Liu, D.; et al. Molecular epidemiology of Mycoplasma pneumoniae pneumonia in children, Wuhan, 2020–2022. BMC Microbiol. 2024, 24, 23. [Google Scholar] [CrossRef]
- Berry, I.J.; Widjaja, M.; Jarocki, V.M.; Steele, J.R.; Padula, M.P.; Djordjevic, S.P. Protein cleavage influences surface protein presentation in Mycoplasma pneumoniae. Sci. Rep. 2021, 11, 6743. [Google Scholar] [CrossRef]
- Chaudhry, R.; Varshney, A.K.; Malhotra, P. Adhesion proteins of Mycoplasma pneumoniae. Front. Biosci. 2007, 12, 690–699. [Google Scholar] [CrossRef]
- Zhu, Y.; Luo, Y.; Li, L.; Jiang, X.; Du, Y.; Wang, J.; Li, H.; Gu, H.; Li, D.; Tang, H.; et al. Immune response plays a role in Mycoplasma pneumoniae pneumonia. Front. Immunol. 2023, 14, 1189647. [Google Scholar] [CrossRef] [PubMed]
- Georgakopoulou, V.E.; Lempesis, I.G.; Sklapani, P.; Trakas, N.; Spandidos, D.A. Exploring the pathogenetic mechanisms of Mycoplasma pneumoniae (Review). Exp. Ther. Med. 2024, 28, 271. [Google Scholar] [CrossRef] [PubMed]
- Bradley, J.S.; Byington, C.L.; Shah, S.S.; Alverson, B.; Carter, E.R.; Harrison, C.; Kaplan, S.L.; Mace, S.E.; McCracken, G.H., Jr.; Moore, M.R.; et al. The management of community-acquired pneumonia in infants and children older than 3 months of age: Clinical practice guidelines by the Pediatric Infectious Diseases Society and the Infectious Diseases Society of America. Clin. Infect. Dis. 2011, 53, e25–e76. [Google Scholar] [CrossRef]
- Okada, T.; Morozumi, M.; Tajima, T.; Hasegawa, M.; Sakata, H.; Ohnari, S.; Chiba, N.; Iwata, S.; Ubukata, K. Rapid effectiveness of minocycline or doxycycline against macrolide-resistant Mycoplasma pneumoniae infection in a 2011 outbreak among Japanese children. Clin. Infect. Dis. 2012, 55, 1642–1649. [Google Scholar] [CrossRef]
- Eshaghi, A.; Memari, N.; Tang, P.; Olsha, R.; Farrell, D.J.; Low, D.E.; Gubbay, J.B.; Patel, S.N. Macrolide-resistant Mycoplasma pneumoniae in humans, Ontario, Canada, 2010–2011. Emerg. Infect. Dis. 2013, 19, 1525. [Google Scholar] [CrossRef]
- Peuchant, O.; Menard, A.; Renaudin, H.; Morozumi, M.; Ubukata, K.; Bebear, C.M.; Pereyre, S. Increased macrolide resistance of Mycoplasma pneumoniae in France directly detected in clinical specimens by real-time PCR and melting curve analysis. J. Antimicrob. Chemother. 2009, 64, 52–58. [Google Scholar] [CrossRef] [PubMed]
- Jiang, Z.; Li, S.; Zhu, C.; Zhou, R.; Leung, P.H.M. Mycoplasma pneumoniae infections: Pathogenesis and vaccine development. Pathogens 2021, 10, 119. [Google Scholar] [CrossRef]
- Yang, X.; Yu, X. An introduction to epitope prediction methods and software. Rev. Med. Virol. 2009, 19, 77–96. [Google Scholar] [CrossRef]
- Farhadi, T.; Nezafat, N.; Ghasemi, Y.; Karimi, Z.; Hemmati, S.; Erfani, N. Designing of complex multi-epitope peptide vaccine based on omps of Klebsiella pneumoniae: An in silico approach. Int. J. Pept. Res. Ther. 2015, 21, 325–341. [Google Scholar] [CrossRef]
- Chen, L.L.; Li, Y.; Jiang, X.; Cao, H.N.; Jia, S.L. Broad-Spectrum Multi-Epitope Vaccine Against Mycoplasma pneumoniae Based on Reverse Vaccinology. Preprints 2025, 2025052138. Available online: https://www.preprints.org/manuscript/202505.2138 (accessed on 19 February 2026).
- Guan, P.; Qi, C.; Xu, G.; Sheng, C.; Sun, S.; Zhou, Z.; Jia, S. Designing a T cell multi-epitope vaccine against hRSV with reverse vaccinology: An in silico vaccine design strategy. Colloids Surf. B Biointerfaces 2025, 251, 114599. [Google Scholar] [CrossRef] [PubMed]
- Bui, H.H.; Sidney, J.; Dinh, K.; Southwood, S.; Newman, M.J.; Sette, A. Predicting population coverage of T-cell epitope-based diagnostics and vaccines. BMC Bioinform. 2006, 7, 153. [Google Scholar] [CrossRef]
- Shahbazi, B.; Mottaghi-Dastjerdi, N.; Soltany-Rezaee-Rad, M.; Ahmadi, K. An immunoinformatics-based designed multi-epitope candidate vaccine against Mycoplasma pneumoniae. BMC Microbiol. 2025, 25, 590. [Google Scholar] [CrossRef]
- Fu, H.; Liang, Y.; Zhong, X.; Pan, Z.; Huang, L.; Zhang, H.; Xu, Y.; Zhou, W.; Liu, Z. Codon optimization with deep learning to enhance protein expression. Sci. Rep. 2020, 10, 17617. [Google Scholar] [CrossRef]
- Craig, D.B.; Dombkowski, A.A. Disulfide by Design 2.0: A web-based tool for disulfide engineering in proteins. BMC Bioinform. 2013, 14, 346. [Google Scholar] [CrossRef]
- Wang, Y.; Xu, X.; Jia, S.; Qu, M.; Pei, Y.; Qiu, S.; Zhang, J.; Liu, Y.; Ma, S.; Lyu, N.; et al. A global atlas and drivers of antimicrobial resistance in Salmonella during 1900-2023. Nat. Commun. 2025, 16, 4611. [Google Scholar] [CrossRef] [PubMed]
- Jia, S.; Xu, X.; Qu, M.; Pei, Y.; Sun, S.; Liu, Y.Q.; Dong, W.; Hu, Y.; Zhu, B.; Gao, G.F.; et al. Longitudinal trends and drivers of antimicrobial resistance in Campylobacter worldwide (1954–2023). Zoonoses 2025, 5, 989. [Google Scholar] [CrossRef]
- Rapin, N.; Lund, O.; Bernaschi, M.; Castiglione, F. Computational immunology meets bioinformatics: The use of prediction tools for molecular binding in the simulation of the immune system. PLoS ONE 2010, 5, e9862. [Google Scholar] [CrossRef] [PubMed]
- Rappuoli, R.; Bottomley, M.J.; D’oro, U.; Finco, O.; De Gregorio, E. Reverse vaccinology 2.0: Human immunology instructs vaccine antigen design. J. Exp. Med. 2016, 213, 469–481. [Google Scholar] [CrossRef]
- Li, W.; Joshi, M.D.; Singhania, S.; Ramsey, K.H.; Murthy, A.K. Peptide Vaccine: Progress and Challenges. Vaccines 2014, 2, 515–536. [Google Scholar] [CrossRef]
- Bol, K.F.; Aarntzen, E.H.J.G.; Pots, J.M.; Nordkamp, M.A.M.O.; van de Rakt, M.W.M.M.; Scharenborg, N.M.; de Boer, A.J.; van Oorschot, T.G.M.; Croockewit, S.A.J.; Blokx, W.A.M.; et al. Prophylactic vaccines are potent activators of monocyte-derived dendritic cells and drive effective anti-tumor responses in melanoma patients at the cost of toxicity. Cancer Immunol. Immunother. 2016, 65, 327–339. [Google Scholar] [CrossRef]
- Willby, M.J.; Balish, M.F.; Ross, S.M.; Lee, K.K.; Jordan, J.L.; Krause, D.C. HMW1 is required for stability and localization of HMW2 to the attachment organelle of Mycoplasma pneumoniae. J. Bacteriol. 2004, 186, 8221–8228. [Google Scholar] [CrossRef]
- Shams, M.; Nourmohammadi, H.; Majidiani, H.; Shariatzadeh, S.A.; Asghari, A.; Fatollahzadeh, M.; Irannejad, H. Engineering a multi-epitope vaccine candidate against Leishmania infantum using comprehensive Immunoinformatics methods. Biologia 2022, 77, 277–289. [Google Scholar] [CrossRef] [PubMed]
- Volkers, S.M.; Meisel, C.; Terhorst-Molawi, D.; Burbach, G.J.; Schürmann, D.; Suttorp, N.; Sander, L.E. Clonal expansion of CD4+CD8+ T cells in an adult patient with Mycoplasma pneumoniae-associated Erythema multiforme majus. Allergy Asthma Clin. Immunol. 2021, 17, 17. [Google Scholar] [CrossRef] [PubMed]
- Rodrigues, T.C.V.; Jaiswal, A.K.; Lemes, M.R.; da Silva, M.V.; Sales-Campos, H.; Alcântara, L.C.J.; Tosta, S.F.d.O.; Kato, R.B.; Alzahrani, K.J.; Barh, D.; et al. An immunoinformatics-based designed multi-epitope candidate vaccine (mpme-VAC/STV-1) against Mycoplasma pneumoniae. Comput. Biol. Med. 2022, 142, 105194. [Google Scholar] [CrossRef]
- Bonam, S.R.; Partidos, C.D.; Halmuthur, S.K.M.; Muller, S. An overview of novel adjuvants designed for improving vaccine efficacy. Trends Pharmacol. Sci. 2017, 38, 771–793. [Google Scholar] [CrossRef]
- Samad, A.; Ahammad, F.; Nain, Z.; Alam, R.; Imon, R.R.; Hasan, M.; Rahman, M.S. Designing a multi-epitope vaccine against SARS-CoV-2: An in silico vaccine design strategy. J. Biomol. Struct. Dyn. 2022, 40, 14–30. [Google Scholar] [CrossRef]
- Khatoon, N.; Pandey, R.K.; Prajapati, V.K. Exploring Leishmania secretory proteins to design B and T cell multi-epitope subunit vaccine using in silico vaccine design strategy. Sci. Rep. 2017, 7, 8285. [Google Scholar] [CrossRef] [PubMed]
- Mahmood, M.; Javaid, A.; Shahid, F.; Ashfaq, U.A. Rational design of multimeric based subunit vaccine against Mycoplasma pneumonia: Subtractive proteomics with immunoinformatics framework. Infect. Genet. Evol. 2021, 91, 104795. [Google Scholar] [CrossRef] [PubMed]









| Types | Protein | GRAVY | Peptides | Length (mer) | Location | Alleles | Antigenicity Score | Class I Immunogenicity | IFN-γ Score | Population Coverage |
|---|---|---|---|---|---|---|---|---|---|---|
| CTL | HMW1 | −0.04 | SLDPIGETA | 9 | 256–265 | HLA-A*02:01, HLA-C*01:03, HLA-C*01:02 | 0.87 | 0.26 | ND | 45.57% |
| −0.24 | LQPEPVTEV | 9 | 290–299 | HLA-A*02:01, HLA-C*01:03, HLA-C*01:02 | 1.14 | 0.22 | ND | 45.57% | ||
| 0.56 | TIAEITPQV | 9 | 326–335 | HLA-A*26:01, HLA-C*01:03, HLA-C*01:02 | 0.98 | 0.2 | ND | 15.84% | ||
| 0.22 | AINFDDIFK | 9 | 746–755 | HLA-A*11:01, HLA-C*01:03, HLA-C*01:02 | 0.47 | 0.34 | ND | 24.52% | ||
| −1.02 | KLDDFDFET | 9 | 982–991 | HLA-A*02:01, HLA-C*01:03, HLA-C*01:02 | 1.81 | 0.32 | ND | 45.57% | ||
| HMW2 | −0.9 | SRYANWADF | 9 | 133–142 | HLA-B*27:05, HLA-C*01:03, HLA-C*01:02 | 1.89 | 0.29 | ND | 14.92% | |
| −1.26 | KRREIDDLL | 9 | 421–430 | HLA-B*27:05, HLA-C*01:03, HLA-C*01:02 | 1.13 | 0.28 | ND | 14.92% | ||
| −0.1 | FLEGEFNHL | 9 | 590–599 | HLA-A*02:01, HLA-C*01:03, HLA-C*01:02 | 0.61 | 0.29 | ND | 45.57% | ||
| −0.37 | ASKERILDF | 9 | 738–747 | HLA-B*08:01, HLA-C*01:03, HLA-C*01:02 | 1.08 | 0.21 | ND | 20.08% | ||
| 0.31 | TEELEAAFL | 9 | 836–845 | HLA-B*40:01, HLA-C*01:03, HLA-C*01:02 | 0.76 | 0.26 | ND | 17.63% | ||
| 0.84 | ELKIAFADL | 9 | 919–928 | HLA-B*08:01, HLA-C*01:03, HLA-C*01:02 | 1.92 | 0.26 | ND | 20.08% | ||
| −1.43 | NLAEREREI | 9 | 1539–1548 | HLA-B*08:01, HLA-C*01:03, HLA-C*01:02 | 1.43 | 0.36 | ND | 20.08% | ||
| −0.9 | YPYPYPWFY | 9 | 1622–1631 | HLA-A*01:01, HLA-C*01:03, HLA-C*01:02 | 0.95 | 0.23 | ND | 26.14% | ||
| HMW3 | 0.98 | APVVEPTAV | 9 | 287–296 | HLA-B*07:02, HLA-C*01:03, HLA-C*01:02 | 0.63 | 0.2 | ND | 22.06% | |
| p1 | −0.2 | KADDFGTAL | 9 | 334–343 | HLA-B*39:01, HLA-C*01:03, HLA-C*01:02 | 0.9 | 0.23 | ND | 13.10% | |
| −0.08 | YVPWIGNGY | 9 | 811–820 | HLA-A*26:01, HLA-C*01:03, HLA-C*01:02 | 0.53 | 0.4 | ND | 15.84% | ||
| HTL | HMW1 | −1 | DYLQYVGNEAYGYYD | 15 | 105–120 | HLA-DRB1*04:01, HLA-DRB1*09:01 | 0.49 | ND | 0.91 | 17.24% |
| −0.97 | RSLSNDFTIAHRPSD | 15 | 825–840 | HLA-DRB1*03:01 | 0.81 | ND | 0.47 | 17.84% | ||
| −0.37 | KNIQITLKELKAVYK | 15 | 866–881 | HLA-DRB1*03:01, HLA-DQA1*01:01/DQB1*02:01, HLA-DQA1*01:01/DQB1*03:01 | 1.37 | ND | 0.47 | 67.86% | ||
| HMW2 | −0.54 | ARTQFDNRVSLLSAR | 15 | 608–623 | HLA-DRB1*03:01 | 1.21 | ND | 0.23 | 17.84% | |
| −0.53 | QSQPAFLATQQSISK | 15 | 1780–1795 | HLA-DRB1*04:01, HLA-DRB1*01:01 | 0.61 | ND | 0.3 | 22.06% | ||
| HMW3 | 0.68 | TPIASRFTGVTPMAV | 15 | 573–588 | HLA-DRB1*01:01, HLA-DRB1*04:01, HLA-DRB1*07:01, HLA-DRB1*09:01 | 0.52 | ND | 0.49 | 43.06% | |
| p1 | −0.48 | WAPRPWAAFRGSWVN | 15 | 1160–1175 | HLA-DRB1*09:01 | 0.68 | ND | 0.98 | 6.40% |
| Physical and Chemical Properties | Instability and Theoretical pI | Immunoreactivity | Secondary Structure |
|---|---|---|---|
| Number of amino acids: 458 | Instability index (II): 31.46 | Non-allergen | α-helix: 46.07% (211/458) |
| Molecular weight: 50,110.47 | Aliphatic index: 76.29 | Immunogenicity: 5.96 | β-strand: 12.23% (56/458) |
| Predicted scaled solubility: 0.34 | Theoretical pI: 5.34 | Antigen: 0.62 | Random coils: 41.7% (191/458) |
| Grand average of hydropathicity (GRAVY): −0.22 | |||
| Res1 AA | Res2 AA | chi-3 | Energy (kcal/mol) |
|---|---|---|---|
| Pro23 | Asp28 | 90.23 | 1.96 |
| Asn25 | Asp28 | 125.88 | 4.21 |
| Ile26 | Ser121 | 126.22 | 3.66 |
| Cys30 | Cys107 | 127 | 5.02 |
| Tyr33 | Thr36 | 105.08 | 1.34 |
| Glu104 | Ala123 | 96.73 | 3.61 |
| Lys105 | Ser121 | 94.14 | 4.35 |
| Cys107 | Ala118 | −114.76 | 4.28 |
| Val108 | His115 | 81.37 | 3.42 |
Disclaimer/Publisher’s Note: The statements, opinions and data contained in all publications are solely those of the individual author(s) and contributor(s) and not of MDPI and/or the editor(s). MDPI and/or the editor(s) disclaim responsibility for any injury to people or property resulting from any ideas, methods, instructions or products referred to in the content. |
© 2026 by the authors. Licensee MDPI, Basel, Switzerland. This article is an open access article distributed under the terms and conditions of the Creative Commons Attribution (CC BY) license.
Share and Cite
Chen, L.; Li, Y.; Gao, W.; Nie, J.; Jiang, X.; Cao, H.; Jia, S. In Silico Design and Characterization of a Multi-Epitope Vaccine Candidate Against Mycoplasma pneumoniae Using a Reverse Vaccinology Strategy. Microorganisms 2026, 14, 567. https://doi.org/10.3390/microorganisms14030567
Chen L, Li Y, Gao W, Nie J, Jiang X, Cao H, Jia S. In Silico Design and Characterization of a Multi-Epitope Vaccine Candidate Against Mycoplasma pneumoniae Using a Reverse Vaccinology Strategy. Microorganisms. 2026; 14(3):567. https://doi.org/10.3390/microorganisms14030567
Chicago/Turabian StyleChen, Lingling, Yang Li, Wanying Gao, Jiaqi Nie, Xiao Jiang, Henan Cao, and Shulei Jia. 2026. "In Silico Design and Characterization of a Multi-Epitope Vaccine Candidate Against Mycoplasma pneumoniae Using a Reverse Vaccinology Strategy" Microorganisms 14, no. 3: 567. https://doi.org/10.3390/microorganisms14030567
APA StyleChen, L., Li, Y., Gao, W., Nie, J., Jiang, X., Cao, H., & Jia, S. (2026). In Silico Design and Characterization of a Multi-Epitope Vaccine Candidate Against Mycoplasma pneumoniae Using a Reverse Vaccinology Strategy. Microorganisms, 14(3), 567. https://doi.org/10.3390/microorganisms14030567

