Resistance, Virulence, and Molecular Epidemiology of Carbapenem-Resistant Klebsiella pneumoniae Causing Bloodstream Infections in Saudi Arabia
Abstract
1. Introduction
2. Materials and Methods
2.1. Ethical Approval
2.2. Study Design and Bacterial Isolates
2.3. Bacterial Identification and Antimicrobial Susceptibility Testing
2.4. Phenotypic Characterization
2.4.1. Mucoid Phenotype and Hypermucoviscosity
2.4.2. Biofilm Formation Assay
2.5. DNA Extraction and Quality Assessment
2.6. Molecular Detection of Carbapenemase Genes
2.7. PCR Detection of Capsular and Virulence-Associated Genes
2.8. Agarose Gel Electrophoresis
2.9. Whole-Genome Sequencing and Library Preparation
2.10. Bioinformatic and Phylogenetic Analysis
3. Results
3.1. Phenotypic Analysis
3.2. Demographic Characteristics of Patients
3.3. Distribution of Clinical Ward Types and Specimen Sources
3.4. AMR Profiles and Temporal Trends
3.5. Virulence-Associated Phenotypes and Biofilm Formation
3.6. Molecular Detection of Carbapenemase Genes Using the GeneXpert® Carba-R Assay
3.7. Classification of Carbapenemase Genes Identified by Whole-Genome Analysis
3.8. Temporal Distribution of Carbapenemase Genes During the Study Period
3.9. Efflux Pump Genes
3.10. MLST Analysis
3.11. Capsular and O-Antigen Diversity Among K. pneumoniae Sequence Types
3.12. Correlation of MLST with Carbapenem-Resistance Genes
3.13. Distribution of Carbapenem-Resistant Genes Across Hospital Wards
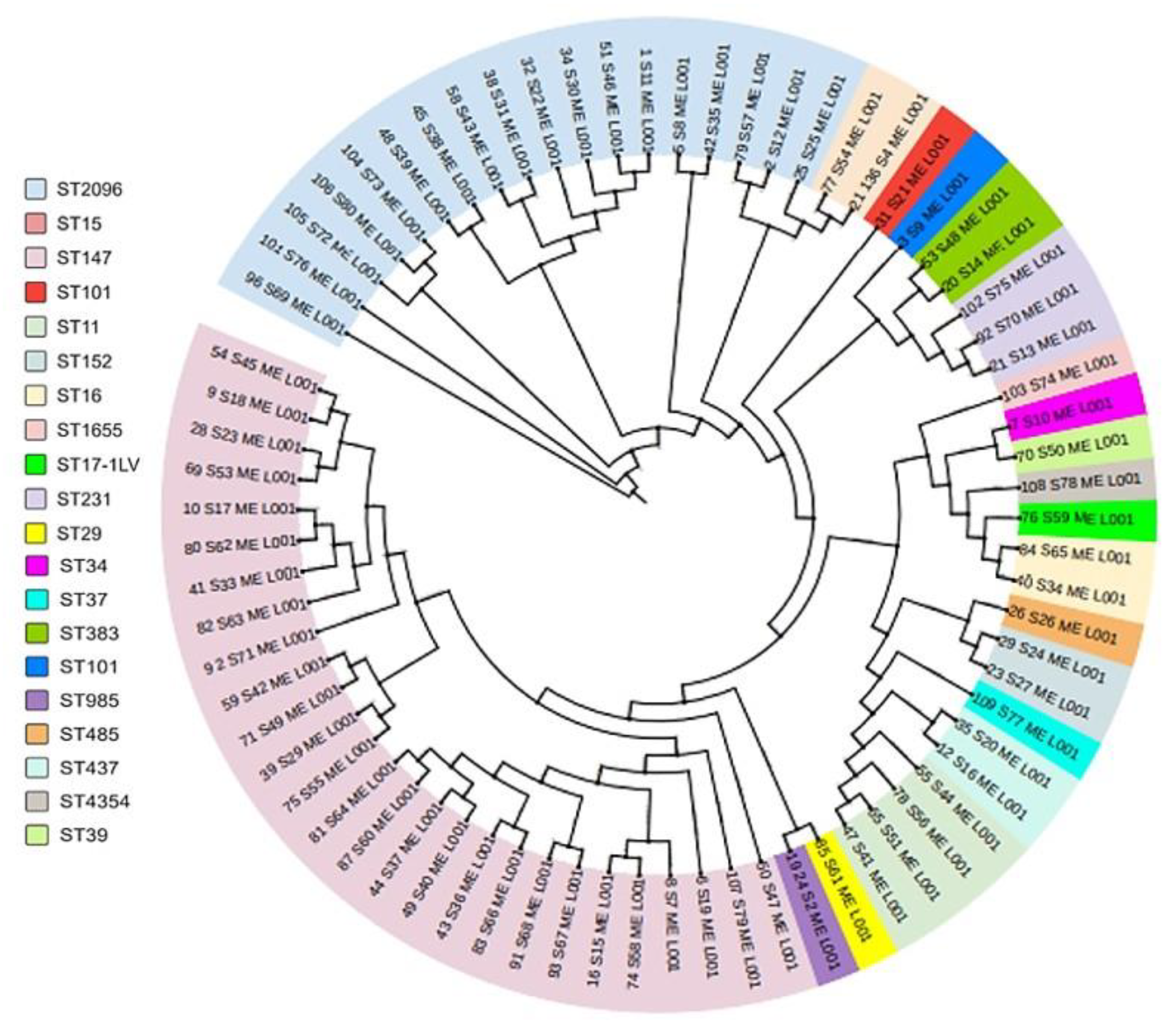
3.14. Phylogenetic Analysis of CRKP
4. Discussion
5. Limitations of the Study
6. Conclusions
Supplementary Materials
Author Contributions
Funding
Institutional Review Board Statement
Informed Consent Statement
Data Availability Statement
Conflicts of Interest
References
- Ferraz, M.P. Antimicrobial resistance: The impact from and on society according to one health approach. Societies 2024, 14, 187. [Google Scholar] [CrossRef]
- Salam, M.A.; Al-Amin, M.Y.; Salam, M.T.; Pawar, J.S.; Akhter, N.; Rabaan, A.A.; Alqumber, M.A. Antimicrobial resistance: A growing serious threat for global public health. Healthcare 2023, 11, 1946. [Google Scholar] [CrossRef]
- Ahmed, S.K.; Hussein, S.; Qurbani, K.; Ibrahim, R.H.; Fareeq, A.; Mahmood, K.A.; Mohamed, M.G. Antimicrobial resistance: Impacts, challenges, and future prospects. J. Med. Surg. Public Health 2024, 2, 100081. [Google Scholar] [CrossRef]
- Balea, L.B.; Gulestø, R.J.; Xu, H.; Glasdam, S. Physicians’, pharmacists’, and nurses’ education of patients about antibiotic use and antimicrobial resistance in primary care settings: A qualitative systematic literature review. Front. Antibiot. 2025, 3, 1507868. [Google Scholar] [CrossRef]
- Matheou, A.; Abousetta, A.; Pascoe, A.P.; Papakostopoulos, D.; Charalambous, L.; Panagi, S.; Panagiotou, S.; Yiallouris, A.; Filippou, C.; Johnson, E.O. Antibiotic Use in Livestock Farming: A Driver of Multidrug Resistance? Microorganisms 2025, 13, 779. [Google Scholar] [CrossRef]
- Abbas, G. Use of natural antimicrobial phytochemicals in poultry and livestock production: A comprehensive review. Pak. J. Sci. 2025, 77, 158–181. [Google Scholar] [CrossRef]
- Karnwal, A.; Jassim, A.Y.; Mohammed, A.A.; Al-Tawaha, A.R.M.S.; Selvaraj, M.; Malik, T. Addressing the global challenge of bacterial drug resistance: Insights, strategies, and future directions. Front. Microbiol. 2025, 16, 1517772. [Google Scholar] [CrossRef]
- World Health Organization (WHO). Antimicrobial Resistance; World Health Organization: Geneva, Switzerland, 2024; Available online: https://www.who.int/news-room/fact-sheets/detail/antimicrobial-resistance? (accessed on 25 October 2025).
- Murray, C.J.; Ikuta, K.S.; Sharara, F.; Swetschinski, L.; Aguilar, G.R.; Gray, A.; Han, C.; Bisignano, C.; Rao, P.; Wool, E.; et al. Global burden of bacterial antimicrobial resistance in 2019: A systematic analysis. Lancet 2022, 399, 629–655, Erratum in Lancet 2022, 400, 1102. [Google Scholar] [CrossRef] [PubMed]
- Kurdi, A.; Al Mutairi, N.; Baker, K.; M-Amen, K.; Darweesh, O.; Karwi, H.; Seaton, A.; Sneddon, J.; Godman, B. Impact of COVID-19 pandemic on the utilization and quality of antibiotic use in the primary care setting in England, March 2019–March 2023: A segmented interrupted time series analysis of over 53 million individuals. Expert Rev. Anti-Infect. Ther. 2024, 22, 1251–1262. [Google Scholar] [CrossRef] [PubMed]
- Adebisi, Y.A.; Alaran, A.J.; Okereke, M.; Oke, G.I.; Amos, O.A.; Olaoye, O.C.; Oladunjoye, I.; Olanrewaju, A.Y.; Ukor, N.A.; Lucero-Prisno, D.E., III. COVID-19 and antimicrobial resistance: A review. Infect. Dis. Res. Treat. 2021, 14, 11786337211033870. [Google Scholar] [CrossRef]
- Murray, C.J. BSAC Vanguard Series: Tracking the global rise of antimicrobial resistance. J. Antimicrob. Chemother. 2022, 77, 2586–2587. [Google Scholar] [CrossRef]
- Salam, M.T.; Bari, K.; Rahman, M.M.; Gafur, D.M.M.; Faruk, M.O.; Akter, K.; Irin, F.; Ashakin, M.R.; Shaikat, T.; Das, A. Emergence of antibiotic-resistant infections in ICU patients. J. Angiother. 2024, 8, 1–9. [Google Scholar] [CrossRef]
- Mirzaie, A.; Ranjbar, R. Antibiotic resistance, virulence-associated genes analysis and molecular typing of Klebsiella pneumoniae strains recovered from clinical samples. AMB Express 2021, 11, 122. [Google Scholar] [CrossRef]
- Alhazmi, W.; Al-Jabri, A.; Al-Zahrani, I. The molecular characterization of nosocomial carbapenem-resistant Klebsiella pneumoniae co-Harboring bla NDM and bla OXA-48 in Jeddah. Microbiol. Res. 2022, 13, 753–764. [Google Scholar] [CrossRef]
- Araújo, L.; Papa-Ezdra, R.; Ávila, P.; Iribarnegaray, V.; Bado, I.; Telechea, H.; Garcia-Fulgueiras, V.; Vignoli, R. Great Plasticity in a Great Pathogen: Capsular Types, Virulence Factors and Biofilm Formation in ESBL-Producing Klebsiella pneumoniae from Pediatric Infections in Uruguay. Antibiotics 2024, 13, 170. [Google Scholar] [CrossRef] [PubMed]
- Wu, C.; Zheng, L.; Yao, J. Analysis of risk factors and mortality of patients with carbapenem-resistant Klebsiella pneumoniae infection. Infect. Drug Resist. 2022, 15, 2383–2391. [Google Scholar] [CrossRef]
- Lin, X.-C.; Li, C.-L.; Zhang, S.-Y.; Yang, X.-F.; Jiang, M. The global and regional prevalence of hospital-acquired carbapenem-resistant Klebsiella pneumoniae infection: A systematic review and meta-analysis. Open Forum Infect. Dis. 2024, 11, ofad649. [Google Scholar] [CrossRef]
- Al-Abdely, H.; AlHababi, R.; Dada, H.M.; Roushdy, H.; Alanazi, M.M.; Alessa, A.A.; Gad, N.M.; Alasmari, A.M.; Radwan, E.E.; Al-Dughmani, H. Molecular characterization of carbapenem-resistant Enterobacterales in thirteen tertiary care hospitals in Saudi Arabia. Ann. Saudi Med. 2021, 41, 63–70. [Google Scholar] [CrossRef]
- Al-Zahrani, I.A.; Aljabri, A.; Alhazmi, W.A.; Yasir, M.; Abujamel, T.; Alghamdi, A.K.; Azhar, E.I. Genomic analysis of extensively drug resistant (XDR) Klebsiella pneumoniae high-risk clone ST14 co-harboring blaNDM and blaOXA-48 recovered from Saudi Arabia. J. Infect. Public Health 2024, 17, 669–675. [Google Scholar] [CrossRef]
- Jean, S.-S.; Ko, W.-C.; Liu, I.-M.; Hsieh, P.-C.; Hsueh, P.-R. Geographic differences in susceptibility profiles of potential non-class B carbapenemase-producing Enterobacterales isolates against ceftazidime-avibactam, meropenem-vaborbactam, colistin, amikacin, gentamicin, and tigecycline: Data from the Antimicrobial Testing Leadership and Surveillance, 2018–2022. Int. J. Antimicrob. Agents 2024, 64, 107363. [Google Scholar]
- Tesfa, T.; Mitiku, H.; Edae, M.; Assefa, N. Prevalence and incidence of carbapenem-resistant K. pneumoniae colonization: Systematic review and meta-analysis. Syst. Rev. 2022, 11, 240. [Google Scholar] [CrossRef]
- Clinical and Laboratory Standards Institute (CLSI). Performance Standards for Antimicrobial Susceptibility Testing, 32nd ed.; CLSI Supplement M100; CLSI: Wayne, PA, USA, 2022. [Google Scholar]
- Mohamed, F.A.; Timmer, B.; Hargitai, R.; Melegh, S.; Meszéna, R.; Pál, T.; Urbán, P.; Herczeg, R.; Gyenesei, A.; Sonnevend, Á. Hypervirulent Klebsiella pneumoniae causing bloodstream infections in Hungary. Microbiol. Spectr. 2025, 13, e00031-25. [Google Scholar] [CrossRef]
- O’Toole, G.A. Microtiter dish biofilm formation assay. J. Vis. Exp. JoVE 2011, 47, e2437. [Google Scholar] [CrossRef]
- Xue, J.; Meng, K.; Lv, J.; Liu, L.; Duan, F.; Ji, X.; Ding, L. NlpD as a crucial factor in desiccation resistance and biofilm formation in Cronobacter sakazakii. Sci. Rep. 2025, 15, 6289. [Google Scholar] [CrossRef] [PubMed]
- Jin, C.; Zhou, F.; Cui, Q.; Qiang, J.; An, C. Molecular characteristics of carbapenem-resistant enterobacter cloacae in a tertiary Hospital in China. Infect. Drug Resist. 2020, 13, 1575–1581. [Google Scholar] [CrossRef]
- Zarakolu, P.; Eser, O.K.; Aladag, E.; Al-Zahrani, I.A.; Day, K.M.; Atmaca, O.; Boral, B.; Cakir, B.; Perry, J.D.; Akova, M. Epidemiology of carbapenem-resistant Klebsiella pneumoniae colonization: A surveillance study at a Turkish university hospital from 2009 to 2013. Diagn. Microbiol. Infect. Dis. 2016, 85, 466–470. [Google Scholar] [CrossRef]
- Sambrook, J.; Fritsch, E.F.; Maniatis, T. Molecular Cloning: A Laboratory Manual, 2nd ed.; Cold Spring Harbor Laboratory Press: Cold Spring Harbor, NY, USA, 1989. [Google Scholar]
- Han, J.H.; Goldstein, E.J.; Wise, J.; Bilker, W.B.; Tolomeo, P.; Lautenbach, E. Epidemiology of carbapenem-resistant Klebsiella pneumoniae in a network of long-term acute care hospitals. Clin. Infect. Dis. 2017, 64, 839–844. [Google Scholar] [CrossRef]
- Karampatakis, T.; Tsergouli, K.; Behzadi, P. Carbapenem-resistant Klebsiella pneumoniae: Virulence factors, molecular epidemiology and latest updates in treatment options. Antibiotics 2023, 12, 234. [Google Scholar] [CrossRef] [PubMed]
- Li, M.; Ye, L.; Yu, Z.; Yao, H.; Liu, Y.; Wang, G.; Du, M. Epidemiology and outcomes of carbapenem-resistant Klebsiella pneumoniae infections in patients with hematological malignancies from 2014 to 2022. Front. Microbiol. 2025, 15, 1507908. [Google Scholar] [CrossRef]
- Hou, M.; Chen, N.; Dong, L.; Fang, Y.; Pan, R.; Wang, W.; Wang, L.; Ning, J.; Dong, H. Molecular epidemiology, clinical characteristics and risk factors for bloodstream infection of multidrug-resistant Klebsiella pneumoniae infections in pediatric patients from Tianjin, China. Infect. Drug Resist. 2022, 15, 7015–7023. [Google Scholar] [CrossRef]
- Kerimoglu, E.; Catak, T.; Kilinc, A. Evaluation of Infections Caused by Carbapenem-Resistant Pseudomonas aeruginosa, Acinetobacter baumannii, and Klebsiella pneumoniae in an Intensive care unit: A Retrospective study. Antibiotics 2025, 14, 700. [Google Scholar] [CrossRef]
- El Kholy, A.; El Manakhly, A. 2300. Molecular Epidemiology of Carbapenem-Resistant Klebsiella pneumoniae (CRKP) Causing Central Line Associated Blood Stream Infections (CLABSI) in Three ICU Units in Egypt. Open Forum Infect. Dis. 2018, 5, S682. [Google Scholar] [CrossRef]
- Büyüktuna, S.A.; Hasbek, M.; Çelik, C.; Ünlüsavuran, M.; Avcı, O.; Baltacı, S.; Fırtına Topcu, K.; Elaldı, N. Klebsiella pneumoniae infections in the intensive care unit: Risk factors related to carbapenem resistance and patient mortality. Mikrobiyoloji Bul. 2020, 54, 378–391. [Google Scholar] [CrossRef] [PubMed]
- Borcan, A.M.; Rotaru, E.; Radu, G.; Costea, E.L.; Borcan, C.A.; Olariu, M.-C.; Simoiu, M. Resistance Trends in Klebsiella pneumoniae Strains Isolated from Bloodstream Infections in a Tertiary Care Hospital over a Period of 7 Years. Microorganisms 2025, 13, 2451. [Google Scholar] [CrossRef]
- Zhang, R.; Dong, N.; Huang, Y.; Zhou, H.; Xie, M.; Chan, E.W.-C.; Hu, Y.; Cai, J.; Chen, S. Evolution of tigecycline-and colistin-resistant CRKP (carbapenem-resistant Klebsiella pneumoniae) in vivo and its persistence in the GI tract. Emerg. Microbes Infect. 2018, 7, 127. [Google Scholar] [CrossRef] [PubMed]
- Liu, L.; Huang, Y.; Jiang, Y.; Wang, Y.; Liu, K.; Pei, Z.; Li, Z.; Zhu, Y.; Lu, J.; Li, X. Distribution Features and Antimicrobial Resistance Trends of Clinical Pathogens: A Retrospective Study in a Tertiary Teaching Hospital in East China (2020–2024). Infect. Drug Resist. 2025, 18, 6889–6903. [Google Scholar] [CrossRef] [PubMed]
- Shon, A.S.; Bajwa, R.P.; Russo, T.A. Hypervirulent (hypermucoviscous) Klebsiella pneumoniae: A new and dangerous breed. Virulence 2013, 4, 107–118. [Google Scholar] [CrossRef]
- Han, L.; Yang, C.; Shi, J.; Du, L.; Sun, J.; Li, W.; Lu, S. Epidemiology, drug resistance, and molecular features of Klebsiella pneumoniae in Southwest Shandong, China. Sci. Rep. 2025, 15, 38059. [Google Scholar] [CrossRef]
- Juliet, R.; Nachimuthu, R. Carbapenem-resistant Klebsiella pneumoniae from clinical infections: A multifactorial analysis of resistance, virulence, and biofilm potential. Front. Cell. Infect. Microbiol. 2025, 15, 1712034, Erratum in Front. Cell. Infect. Microbiol. 2026, 15, 1762026. [Google Scholar] [CrossRef]
- Kot, B.; Piechota, M.; Szweda, P.; Mitrus, J.; Wicha, J.; Grużewska, A.; Witeska, M. Virulence analysis and antibiotic resistance of Klebsiella pneumoniae isolates from hospitalised patients in Poland. Sci. Rep. 2023, 13, 4448. [Google Scholar] [CrossRef]
- Liu, J.; Li, R.; Qian, S.; Xi, J. Analysis of Drug Resistance, Virulence, and Phylogeny of Klebsiella pneumoniae in Patients with Different Infections. Jundishapur J. Microbiol. 2023, 16, e133082. [Google Scholar] [CrossRef]
- Liu, H.; Liu, W.; Zhou, X.; Wang, X.; Huang, G. Genomic characterization of Klebsiella pneumoniae clinical isolates from cancer patients: Resistance profiles, virulence factors, and sequence typing. Front. Microbiol. 2025, 16, 1676614. [Google Scholar] [CrossRef]
- Chen, T.; Ying, L.; Xiong, L.; Wang, X.; Lu, P.; Wang, Y.; Shen, P.; Xiao, Y. Understanding carbapenem-resistant hypervirulent Klebsiella pneumoniae: Key virulence factors and evolutionary convergence. HLife 2024, 2, 611–624. [Google Scholar] [CrossRef]
- Yu, J.; Li, Y.; Zhang, Q.; Wang, Y. Hypervirulent Carbapenem-resistant Klebsiella pneumoniae Infection: Epidemiology, Virulence, Resistance, and Treatment. Infect. Drug Resist. 2025, 18, 4689–4697. [Google Scholar] [CrossRef]
- Feng, Y.; Lu, Y.; Yao, Z.; Zong, Z. Carbapenem-resistant hypervirulent Klebsiella pneumoniae of sequence type 36. Antimicrob. Agents Chemother. 2018, 62, e02644-17. [Google Scholar] [CrossRef]
- Cusumano, J.A.; Caffrey, A.R.; Daffinee, K.E.; Luther, M.K.; Lopes, V.; LaPlante, K.L. Weak biofilm formation among carbapenem-resistant Klebsiella pneumoniae. Diagn. Microbiol. Infect. Dis. 2019, 95, 114877. [Google Scholar] [CrossRef]
- Di Domenico, E.G.; Cavallo, I.; Sivori, F.; Marchesi, F.; Prignano, G.; Pimpinelli, F.; Sperduti, I.; Pelagalli, L.; Di Salvo, F.; Celesti, I. Biofilm production by carbapenem-resistant Klebsiella pneumoniae significantly increases the risk of death in oncological patients. Front. Cell. Infect. Microbiol. 2020, 10, 561741. [Google Scholar] [CrossRef]
- Alshahrani, A.M.; Ibrahim, M.E.; Aldossary, A.K.; Alghamdi, M.A.; Ahmed, O.B.; Bin Abdulhak, A.A. Molecular Epidemiology of Carbapenem-resistant K. pneumoniae clinical isolates from the adult patients with comorbidities in a Tertiary Hospital, Southern Saudi Arabia. Antibiotics 2022, 11, 1697. [Google Scholar] [CrossRef] [PubMed]
- Lee, C.-R.; Lee, J.H.; Park, K.S.; Kim, Y.B.; Jeong, B.C.; Lee, S.H. Global dissemination of carbapenemase-producing Klebsiella pneumoniae: Epidemiology, genetic context, treatment options, and detection methods. Front. Microbiol. 2016, 7, 895. [Google Scholar] [CrossRef] [PubMed]
- Vashisht, R.; Singh, S.K.; Sharma, N.; Anand, K.B.; Tandel, K.; Patil, S.; Reddy, M. Usefulness of Xpert Carba-R in clinical practice in early detection of carbapenem resistance in gram-negative bacteremic patients. Med. J. Armed Forces India 2025, in press. [Google Scholar] [CrossRef]
- Traczewski, M.M.; Carretto, E.; Canton, R.; Moore, N.M. Multicenter evaluation of the Xpert Carba-R assay for detection of carbapenemase genes in gram-negative isolates. J. Clin. Microbiol. 2018, 56, e00272-18. [Google Scholar] [CrossRef] [PubMed]
- Zowawi, H.M.; Sartor, A.L.; Balkhy, H.H.; Walsh, T.R.; Al Johani, S.M.; AlJindan, R.Y.; Alfaresi, M.; Ibrahim, E.; Al-Jardani, A.; Al-Abri, S. Molecular characterization of carbapenemase-producing Escherichia coli and Klebsiella pneumoniae in the countries of the Gulf cooperation council: Dominance of OXA-48 and NDM producers. Antimicrob. Agents Chemother. 2014, 58, 3085–3090. [Google Scholar] [CrossRef] [PubMed]
- Memish, Z.A.; Assiri, A.; Almasri, M.; Roshdy, H.; Hathout, H.; Kaase, M.; Gatermann, S.G.; Yezli, S. Molecular characterization of carbapenemase production among gram-negative bacteria in Saudi Arabia. Microb. Drug Resist. 2015, 21, 307–314. [Google Scholar] [CrossRef] [PubMed]
- Emeraud, C.; Birer, A.; Girlich, D.; Jousset, A.B.; Creton, E.; Naas, T.; Bonnin, R.A.; Dortet, L. Polyclonal Dissemination of OXA-232 Carbapenemase–Producing Klebsiella pneumoniae, France, 2013–2021. Emerg. Infect. Dis. 2022, 28, 2304. [Google Scholar] [CrossRef]
- Daikos, G.; Markogiannakis, A. Carbapenemase-producing Klebsiella pneumoniae: (when) might we still consider treating with carbapenems? Clin. Microbiol. Infect. 2011, 17, 1135–1141. [Google Scholar] [CrossRef]
- Chen, L.F.; Anderson, D.J.; Paterson, D.L. Overview of the epidemiology and the threat of Klebsiella pneumoniae carbapenemases (KPC) resistance. Infect. Drug Resist. 2012, 5, 133–141. [Google Scholar] [CrossRef]
- Boyd, S.E.; Holmes, A.; Peck, R.; Livermore, D.M.; Hope, W. OXA-48-like β-lactamases: Global epidemiology, treatment options, and development pipeline. Antimicrob. Agents Chemother. 2022, 66, e00216–e00222. [Google Scholar] [CrossRef]
- Lee, Y.Q.; Sri La Sri Ponnampalavanar, S.; Chong, C.W.; Karunakaran, R.; Vellasamy, K.M.; Abdul Jabar, K.; Kong, Z.X.; Lau, M.Y.; Teh, C.S.J. Characterisation of non-carbapenemase-producing carbapenem-resistant Klebsiella pneumoniae based on their clinical and molecular profile in Malaysia. Antibiotics 2022, 11, 1670. [Google Scholar] [CrossRef]
- Lee, Y.Q.; Sri La Sri Ponnampalavanar, S.; Wong, J.H.; Kong, Z.X.; Ngoi, S.T.; Karunakaran, R.; Lau, M.Y.; Abdul Jabar, K.; Teh, C.S.J. Investigation on the mechanisms of carbapenem resistance among the non-carbapenemase-producing carbapenem-resistant Klebsiella pneumoniae. Front. Cell. Infect. Microbiol. 2024, 14, 1464816. [Google Scholar] [CrossRef]
- Sakamoto, N.; Laolerd, W.; Akeda, Y.; Sugawara, Y.; Motooka, D.; Yamamoto, N.; Takeuchi, D.; Shanmugakani, R.K.; Nishi, I.; Suzuki, M.; et al. Temporal shifts in the predominant carbapenemase gene types among carbapenemase-producing Klebsiella pneumoniae isolated in Bangkok, Thailand, during 2013–2016. J. Med. Microbiol. 2023, 72, 001711. [Google Scholar] [CrossRef]
- Wu, X.; Li, X.; Yu, J.; Shen, M.; Fan, C.; Lu, Y.; Gao, J.; Li, X.; Li, H. Outbreak of OXA-232-producing carbapenem-resistant Klebsiella pneumoniae ST15 in a Chinese teaching hospital: A molecular epidemiological study. Front. Cell. Infect. Microbiol. 2023, 13, 1229284. [Google Scholar] [CrossRef]
- Heng, H.; Yang, X.; Zhang, H.; Sun, R.; Ye, L.; Li, J.; Chan, E.W.-C.; Zhang, R.; Chen, S. Early detection of OXA-232-producing Klebsiella pneumoniae in China predating its global emergence. Microbiol. Res. 2024, 282, 127672. [Google Scholar] [CrossRef] [PubMed]
- Mathers, A.J.; Stoesser, N.; Sheppard, A.E.; Pankhurst, L.; Giess, A.; Yeh, A.J.; Didelot, X.; Turner, S.D.; Sebra, R.; Kasarskis, A. Klebsiella pneumoniae carbapenemase (KPC)-producing Klebsiella pneumoniae at a single institution: Insights into endemicity from whole-genome sequencing. Antimicrob. Agents Chemother. 2015, 59, 1656–1663. [Google Scholar] [CrossRef] [PubMed]
- Girmenia, C.; Serrao, A.; Canichella, M. Epidemiology of carbapenem resistant Klebsiella pneumoniae infections in mediterranean countries. Mediterr. J. Hematol. Infect. Dis. 2016, 8, e2016032. [Google Scholar] [CrossRef]
- Nikaido, H. Multidrug efflux pumps of gram-negative bacteria. J. Bacteriol. 1996, 178, 5853–5859. [Google Scholar] [CrossRef] [PubMed]
- Li, X.-Z.; Plésiat, P.; Nikaido, H. The challenge of efflux-mediated antibiotic resistance in Gram-negative bacteria. Clin. Microbiol. Rev. 2015, 28, 337–418. [Google Scholar] [CrossRef]
- Du, D.; Wang, Z.; James, N.R.; Voss, J.E.; Klimont, E.; Ohene-Agyei, T.; Venter, H.; Chiu, W.; Luisi, B.F. Structure of the AcrAB–TolC multidrug efflux pump. Nature 2014, 509, 512–515. [Google Scholar] [CrossRef]
- Chen, L.; Mathema, B.; Chavda, K.D.; DeLeo, F.R.; Bonomo, R.A.; Kreiswirth, B.N. Carbapenemase-producing Klebsiella pneumoniae: Molecular and genetic decoding. Trends Microbiol. 2014, 22, 686–696. [Google Scholar] [CrossRef]
- Selvarajan, R.; Obize, C.; Sibanda, T.; Abia, A.L.K.; Long, H. Evolution and emergence of antibiotic resistance in given ecosystems: Possible strategies for addressing the challenge of antibiotic resistance. Antibiotics 2022, 12, 28. [Google Scholar] [CrossRef]
- Blanco, P.; Hernando-Amado, S.; Reales-Calderon, J.A.; Corona, F.; Lira, F.; Alcalde-Rico, M.; Bernardini, A.; Sanchez, M.B.; Martinez, J.L. Bacterial multidrug efflux pumps: Much more than antibiotic resistance determinants. Microorganisms 2016, 4, 14. [Google Scholar] [CrossRef]
- Pitout, J.D.; Nordmann, P.; Poirel, L. Carbapenemase-producing Klebsiella pneumoniae, a key pathogen set for global nosocomial dominance. Antimicrob. Agents Chemother. 2015, 59, 5873–5884. [Google Scholar] [CrossRef]
- David, S.; Reuter, S.; Harris, S.R.; Glasner, C.; Feltwell, T.; Argimon, S.; Abudahab, K.; Goater, R.; Giani, T.; Errico, G. Epidemic of carbapenem-resistant Klebsiella pneumoniae in Europe is driven by nosocomial spread. Nat. Microbiol. 2019, 4, 1919–1929. [Google Scholar] [CrossRef]
- Wyres, K.L.; Lam, M.M.; Holt, K.E. Population genomics of Klebsiella pneumoniae. Nat. Rev. Microbiol. 2020, 18, 344–359. [Google Scholar] [CrossRef] [PubMed]
- David, S.; Cohen, V.; Reuter, S.; Sheppard, A.E.; Giani, T.; Parkhill, J.; Group, E.S.o.C.-P.E.W.; Markers, E.S.G.f.E.; Rossolini, G.M.; Feil, E.J. Integrated chromosomal and plasmid sequence analyses reveal diverse modes of carbapenemase gene spread among Klebsiella pneumoniae. Proc. Natl. Acad. Sci. USA 2020, 117, 25043–25054. [Google Scholar] [CrossRef] [PubMed]
- Follador, R.; Heinz, E.; Wyres, K.L.; Ellington, M.J.; Kowarik, M.; Holt, K.E.; Thomson, N.R. The diversity of Klebsiella pneumoniae surface polysaccharides. Microb. Genom. 2016, 2, e000073. [Google Scholar] [CrossRef]
- Wyres, K.L.; Wick, R.R.; Gorrie, C.; Jenney, A.; Follador, R.; Thomson, N.R.; Holt, K.E. Identification of Klebsiella capsule synthesis loci from whole genome data. Microb. Genom. 2016, 2, e000102. [Google Scholar] [CrossRef] [PubMed]
- Hsieh, P.-F.; Wu, M.-C.; Yang, F.-L.; Chen, C.-T.; Lou, T.-C.; Chen, Y.-Y.; Wu, S.-H.; Sheu, J.-C.; Wang, J.-T. D-galactan II is an immunodominant antigen in O1 lipopolysaccharide and affects virulence in Klebsiella pneumoniae: Implication in vaccine design. Front. Microbiol. 2014, 5, 608. [Google Scholar] [CrossRef]
- Nordmann, P.; Naas, T.; Poirel, L. Global spread of carbapenemase-producing Enterobacteriaceae. Emerg. Infect. Dis. 2011, 17, 1791. [Google Scholar] [CrossRef]
- Munoz-Price, L.S.; Poirel, L.; Bonomo, R.A.; Schwaber, M.J.; Daikos, G.L.; Cormican, M.; Cornaglia, G.; Garau, J.; Gniadkowski, M.; Hayden, M.K. Clinical epidemiology of the global expansion of Klebsiella pneumoniae carbapenemases. Lancet Infect. Dis. 2013, 13, 785–796. [Google Scholar] [CrossRef]
- Wyres, K.L.; Holt, K.E. Klebsiella pneumoniae as a key trafficker of drug resistance genes from environmental to clinically important bacteria. Curr. Opin. Microbiol. 2018, 45, 131–139. [Google Scholar] [CrossRef]
- Turton, J.F.; Baklan, H.; Siu, L.; Kaufmann, M.E.; Pitt, T.L. Evaluation of a multiplex PCR for detection of serotypes K1, K2 and K5 in Klebsiella sp. and comparison of isolates within these serotypes. FEMS Microbiol. Lett. 2008, 284, 247–252. [Google Scholar] [CrossRef]
- Fevre, C.; Passet, V.; Deletoile, A.; Barbe, V.; Frangeul, L.; Almeida, A.S.; Sansonetti, P.; Tournebize, R.; Brisse, S. PCR-based identification of Klebsiella pneumoniae subsp. rhinoscleromatis, the agent of rhinoscleroma. PLoS Neglected Trop. Dis. 2011, 5, e1052. [Google Scholar] [CrossRef]
- Wang, J.-L.; Shang, Y.-Y.; Guo, S.-Y.; Diao, F.-F.; Yu, J.-Y.; Wei, X.-H.; Zhao, Y.-F.; Jiang, S.-J.; Xie, Z.-J. Serotype and virulence genes of Klebsiella pneumoniae isolated from mink and its pathogenesis in mice and mink. Sci. Rep. 2017, 7, 17291. [Google Scholar] [CrossRef]
- Fang, C.-T.; Lai, S.-Y.; Yi, W.-C.; Hsueh, P.-R.; Liu, K.-L.; Chang, S.-C. Klebsiella pneumoniae genotype K1: An emerging pathogen that causes septic ocular or central nervous system complications from pyogenic liver abscess. Clin. Infect. Dis. 2007, 45, 284–293. [Google Scholar] [CrossRef]
- Pan, Y.-J.; Fang, H.-C.; Yang, H.-C.; Lin, T.-L.; Hsieh, P.-F.; Tsai, F.-C.; Keynan, Y.; Wang, J.-T. Capsular polysaccharide synthesis regions in Klebsiella pneumoniae serotype K57 and a new capsular serotype. J. Clin. Microbiol. 2008, 46, 2231–2240. [Google Scholar] [CrossRef]
- Zhao, Y.; Zhang, X.; Torres, V.V.L.; Liu, H.; Rocker, A.; Zhang, Y.; Wang, J.; Chen, L.; Bi, W.; Lin, J. An outbreak of carbapenem-resistant and hypervirulent Klebsiella pneumoniae in an intensive care unit of a major teaching hospital in Wenzhou, China. Front. Public Health 2019, 7, 229. [Google Scholar] [CrossRef]
- Wu, X.; Shi, Q.; Shen, S.; Huang, C.; Wu, H. Clinical and bacterial characteristics of Klebsiella pneumoniae affecting 30-day mortality in patients with bloodstream infection. Front. Cell. Infect. Microbiol. 2021, 11, 688989. [Google Scholar] [CrossRef] [PubMed]
- El Fertas-Aissani, R.; Messai, Y.; Alouache, S.; Bakour, R. Virulence profiles and antibiotic susceptibility patterns of Klebsiella pneumoniae strains isolated from different clinical specimens. Pathol. Biol. 2013, 61, 209–216. [Google Scholar] [CrossRef]
- Wu, X.; Liu, J.; Feng, J.; Shabbir, M.A.B.; Feng, Y.; Guo, R.; Zhou, M.; Hou, S.; Wang, G.; Hao, H. Epidemiology, environmental risks, virulence, and resistance determinants of Klebsiella pneumoniae from dairy cows in Hubei, China. Front. Microbiol. 2022, 13, 858799. [Google Scholar] [CrossRef] [PubMed]
- Nadasy, K.A.; Domiati-Saad, R.; Tribble, M.A. Invasive Klebsiella pneumoniae syndrome in North America. Clin. Infect. Dis. 2007, 45, e25–e28. [Google Scholar] [CrossRef] [PubMed]

| Genes | No. of Isolates (n = 74) | % | Genes | No. of Isolates (n = 74) | % |
|---|---|---|---|---|---|
| entB | 70 | 94.60% | rmpA2 ** | 31 | 41.90% |
| fimH | 68 | 92% | rmpA * | 26 | 35.13% |
| fyuA | 66 | 89.18% | Kfu * | 21 | 28.37% |
| iucA * | 41 | 55.40% | fepA | 20 | 27% |
| iucD ** | 41 | 55.40% | alls | 12 | 16.21% |
| uge | 38 | 51.35% | peg-344 ** | 9 | 12% |
| ybt ** | 38 | 51.35% | rmpC ** | 8 | 11% |
| iutA * | 35 | 47% | rmpD ** | 7 | 10% |
| Xpert Carba-R Assay Result | 2022 | 2023 | 2024 | Specimens (n = 74) | % |
|---|---|---|---|---|---|
| Positive | 8 | 55 | 8 | 71 | 96.0 |
| blaKPC | 0 | 3 | 0 | 3 | 4.05 |
| blaIMP | 0 | 0 | 0 | 0 | 0.0 |
| blaNDM | 0 | 10 | 2 | 12 | 16.22 |
| blaVIM | 0 | 1 | 0 | 1 | 1.35 |
| blaOXA-48-like | 6 | 27 | 6 | 39 | 52.70 |
| blaKPC + blaNDM | 0 | 1 | 0 | 1 | 1.35 |
| blaOXA-48-like + blaNDM | 2 | 13 | 0 | 15 | 20.27 |
| Negative | 1 | 1 | 1 | 3 | 4.05 |
| Ambler Class | Carbapenemase Gene | 2022 | 2023 | 2024 | Total Isolates (N) | % of Total Isolates |
|---|---|---|---|---|---|---|
| Class A (N = 4) | blaKPC-2 | 0 | 4 | 0 | 4 | 5.4 |
| Class B (N = 29) | blaNDM-1 | 1 | 14 | 0 | 15 | 20.27 |
| blaNDM-5 | 1 | 11 | 1 | 13 | 17.56 | |
| blaVIM-1 | 0 | 1 | 0 | 1 | 1.35 | |
| Class D (N = 54) | blaOXA-232 | 4 | 26 | 4 | 34 | 46.0 |
| blaOXA-48 | 3 | 12 | 2 | 17 | 23.0 | |
| blaOXA-181 | 0 | 2 | 1 | 3 | 4.0 | |
| Other (N = 3) | Negative | 1 | 1 | 1 | 3 | 4.0 |
| ST | Isolate Count | Most Common K-Type | O-Type (O-Loci) | Detected Carbapenemase Genes |
|---|---|---|---|---|
| ST147 | 27 | KL64 | O2a | blaNDM-1; blaNDM-5; blaOXA-232; blaOXA-48 |
| ST2096 | 18 | KL64 | O1 | blaOXA-232 |
| ST11 | 4 | KL47 | unknown (OL101) | blaKPC-2; blaNDM-1 |
| ST231 | 3 | KL51 | O1 | blaNDM-5; blaOXA-232 |
| ST14 | 2 | KL64 | O1 | blaOXA-232 |
| ST437 | 2 | KL36 | O4 | blaNDM-5; blaOXA-232 |
| ST152 | 2 | KL149 | O4 | blaNDM-1; blaOXA-48 |
| ST383 | 2 | KL30 | O1 | blaNDM-5; blaOXA-48 |
| ST34 | 1 | KL119 | O4 | blaVIM-1 |
| ST485 | 1 | KL28 | O2a | blaOXA-48 |
| ST4354 | 1 | KL9 | O2afg | blaOXA-48 |
| ST39 | 1 | KL62 | O1 | blaOXA-48 |
| ST37 | 1 | KL14 | O3b | blaOXA-181 |
| ST101 | 1 | KL17 | O1 | blaOXA-48 |
| ST29 | 1 | KL24 | O1 | blaNDM-1 |
| ST17-1LV | 1 | KL25 | O5 | blaNDM-1 |
| ST1655 | 1 | KL158 | O1 | - |
| ST16-1LV | 1 | KL51 | O2afg | blaOXA-181 |
| ST16 | 1 | KL81 | unknown (OL101) | blaNDM-5; blaOXA-181 |
| ST15 | 1 | KL112 | O1 | blaNDM-1 |
| ST147-1LV | 1 | KL64 | O2a | blaOXA-48 |
| ST985 | 1 | KL39 | O1 | - |
| MLST (N) | blaNDM-1 | blaNDM-5 | blaOXA-232 | blaOXA-48 | blaOXA-181 | blaKPC-2 | blaVIM-1 | NEG |
|---|---|---|---|---|---|---|---|---|
| ST147 (27) | 10 (37.0%) | 6 (22.2%) | 12 (44.4%) | 9 (33.3%) | - | - | - | - |
| ST2096 (18) | - | - | 18 (100%) | - | - | - | - | - |
| ST11 (4) | 1 (25%) | - | - | - | - | 4 (100%) | - | - |
| ST231 (3) | - | 2 (66.7%) | 1 (33.3%) | - | - | - | - | 1 (33.3%) |
| ST383 (2) | - | 2 (100%) | - | 2 (100%) | - | - | - | - |
| ST437 (2) | - | 2 (100%) | 1 (50%) | - | - | - | - | - |
| ST152 (2) | 1 (50%) | - | - | 1 (50%) | - | - | - | - |
| ST14 (2) | - | - | 2 (100%) | - | - | - | - | - |
| ST101 (1) | - | - | - | 1 (100%) | - | - | - | - |
| ST147-1LV (1) | - | - | - | 1 (100%) | - | - | - | - |
| ST15 (1) | 1 (100%) | - | - | - | - | - | - | - |
| ST16 (1) | - | 1 (100%) | - | - | 1 (100%) | - | - | - |
| ST16-1LV (1) | - | - | - | - | 1 (100%) | - | - | - |
| ST17-1LV (1) | 1 (100%) | - | - | - | - | - | - | - |
| ST29 (1) | 1 (100%) | - | - | - | - | - | - | - |
| ST34 (1) | - | - | - | - | - | - | 1 (100%) | - |
| ST37 (1) | - | - | - | - | 1 (100%) | - | - | - |
| ST39 (1) | - | - | - | 1 (100%) | - | - | - | - |
| ST4354 (1) | - | - | - | 1 (100%) | - | - | - | - |
| ST485 (1) | - | - | - | 1 (100%) | - | - | - | - |
| ST1655 (1) | - | - | - | - | - | - | - | 1 (100%) |
| ST985 (1) | - | - | - | - | - | - | - | 1 (100%) |
| MLST | Gene | 2022 | 2023 | 2024 | Location | MLST | Gene | 2022 | 2023 | 2024 | Location |
|---|---|---|---|---|---|---|---|---|---|---|---|
| ST147 N = 27 | blaNDM-1 | 0 | 10 | 0 | 4 ICU/MED/SURG/4 ER | ST147-1LV | blaOXA-48 | 0 | 1 | 0 | MED |
| blaOXA-232 | 0 | 12 | 0 | 5 ICU/2 MED/2 SURG/3 ER | ST15 N = 1 | blaNDM-1 | 0 | 1 | 0 | ICU | |
| blaOXA-48 | 2 | 7 | 0 | 4 ICU/2 MED/2 SURG/ER | ST16 N = 1 | blaNDM-5 | 0 | 1 | 0 | ICU | |
| blaNDM-5 | 0 | 5 | 1 | 3 ICU/MED/SURG/ER | ST17-1LV N = 1 | blaOXA-181 | 0 | 1 | 0 | ICU | |
| ST2096 N = 18 | blaOXA-232 | 3 | 11 | 4 | 7 ICU/5 MED/3 SURG/3 ER | ST16-1LV N = 1 | blaOXA-181 | 0 | 1 | 0 | ER |
| ST11 N = 4 | blaKPC-2 | 0 | 4 | 0 | 2 ICU/MED/ER | ST17-1LV N = 1 | blaNDM-1 | 0 | 1 | 0 | ICU |
| blaNDM-1 | 0 | 1 | 0 | MED | ST29 N = 1 | blaNDM-1 | 0 | 0 | 1 | ICU | |
| ST231 N = 3 | blaNDM-5 | 0 | 2 | 0 | ICU/SURG | ST34 N = 1 | blaVIM-1 | 0 | 1 | 0 | ICU |
| blaOXA-232 | 0 | 1 | 0 | SURG | ST37 N = 1 | blaOXA-181 | 0 | 0 | 1 | ICU | |
| NEG | 0 | 1 | 0 | MED | ST39 N = 1 | blaOXA-48 | 0 | 1 | 0 | MED | |
| ST383 N = 2 | blaNDM-5 | 1 | 1 | 0 | ER/MED | ST4354 N = 1 | blaOXA-48 | 0 | 0 | 1 | ICU |
| blaOXA-48 | 1 | 1 | 0 | ER/MED | ST485 N = 1 | blaOXA-48 | 1 | 0 | 0 | ICU | |
| ST437 N = 2 | blaNDM-5 | 0 | 2 | 0 | ER/MED | ST1655 N = 1 ST985 N = 1 | blaNEG | 0 | 0 | 1 | ICU |
| blaOXA-232 | 0 | 1 | 0 | ER | blaNEG | 1 | 0 | 0 | MED | ||
| ST152 N = 2 | blaNDM-1 | 0 | 1 | 0 | ER | ST14 N = 2 | blaOXA-232 | 1 | 1 | 0 | ICU/GS |
| blaOXA-48 | 0 | 1 | 0 | SURG | ST101 N = 1 | blaOXA-48 | 0 | 1 | 0 | ICU |
Disclaimer/Publisher’s Note: The statements, opinions and data contained in all publications are solely those of the individual author(s) and contributor(s) and not of MDPI and/or the editor(s). MDPI and/or the editor(s) disclaim responsibility for any injury to people or property resulting from any ideas, methods, instructions or products referred to in the content. |
© 2026 by the authors. Licensee MDPI, Basel, Switzerland. This article is an open access article distributed under the terms and conditions of the Creative Commons Attribution (CC BY) license.
Share and Cite
Alkhelaiwi, F.M.; Somily, A.M.; Alahmadi, R.M.; Awadalla, M.; Albarrag, A.M.; Alosaimi, B.; Marzouk, E.; Moussa, I.M. Resistance, Virulence, and Molecular Epidemiology of Carbapenem-Resistant Klebsiella pneumoniae Causing Bloodstream Infections in Saudi Arabia. Microorganisms 2026, 14, 333. https://doi.org/10.3390/microorganisms14020333
Alkhelaiwi FM, Somily AM, Alahmadi RM, Awadalla M, Albarrag AM, Alosaimi B, Marzouk E, Moussa IM. Resistance, Virulence, and Molecular Epidemiology of Carbapenem-Resistant Klebsiella pneumoniae Causing Bloodstream Infections in Saudi Arabia. Microorganisms. 2026; 14(2):333. https://doi.org/10.3390/microorganisms14020333
Chicago/Turabian StyleAlkhelaiwi, Fetoon M., Ali M. Somily, Reham M. Alahmadi, Maaweya Awadalla, Ahmed M. Albarrag, Bandar Alosaimi, Eman Marzouk, and Ihab M. Moussa. 2026. "Resistance, Virulence, and Molecular Epidemiology of Carbapenem-Resistant Klebsiella pneumoniae Causing Bloodstream Infections in Saudi Arabia" Microorganisms 14, no. 2: 333. https://doi.org/10.3390/microorganisms14020333
APA StyleAlkhelaiwi, F. M., Somily, A. M., Alahmadi, R. M., Awadalla, M., Albarrag, A. M., Alosaimi, B., Marzouk, E., & Moussa, I. M. (2026). Resistance, Virulence, and Molecular Epidemiology of Carbapenem-Resistant Klebsiella pneumoniae Causing Bloodstream Infections in Saudi Arabia. Microorganisms, 14(2), 333. https://doi.org/10.3390/microorganisms14020333

