Recursive Ectopic Gene Conversion Leads to Elevated DNA Mutation, Gene Loss, and Novel Gene Formation in Aspergillus
Abstract
1. Introduction
2. Materials and Methods
2.1. Materials
2.2. Sequence Alignment
2.3. Motif Inference
2.4. Nucleotide Substitution Estimation
2.5. Homologous Gene Dotplot
2.6. Inference of Gene Conversion
3. Results
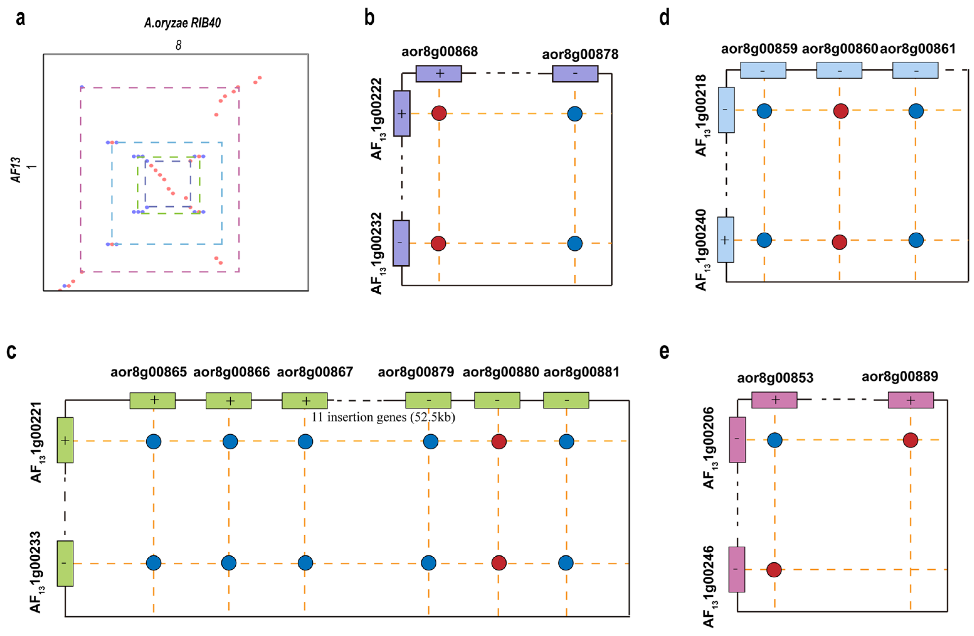
3.1. A Genomic Region Enriched with Homologous Genes
3.2. Evidence of Recursive Gene Conversion in Both Species
3.3. Gene Conversion Incurs Mutations Identifiable Only by Inter-Genomic Comparison
3.4. DNA Loss and Accompanying Gene Conversion Restricts Further Conversion
3.5. Significantly Elevated DNA Mutation as Compared to Other Genomic Regions
4. Discussion
Supplementary Materials
Author Contributions
Funding
Institutional Review Board Statement
Informed Consent Statement
Data Availability Statement
Conflicts of Interest
References
- Klich, M.A. Aspergillus flavus: The major producer of aflatoxin. Mol. Plant Pathol. 2007, 8, 713–722. [Google Scholar] [CrossRef]
- Yu, J.; Cleveland, T.E.; Nierman, W.C.; Bennett, J.W. Aspergillus flavus genomics: Gateway to human and animal health, food safety, and crop resistance to diseases. Rev. Iberoam. Micol. 2005, 22, 194–202. [Google Scholar] [CrossRef] [PubMed]
- Horn, B.W.; Moore, G.G.; Carbone, I. Sexual reproduction in Aspergillus flavus. Mycologia 2009, 101, 423–429. [Google Scholar] [CrossRef] [PubMed]
- Amaike, S.; Keller, N.P. Aspergillus flavus. Annu. Rev. Phytopathol. 2011, 49, 107–133. [Google Scholar] [CrossRef] [PubMed]
- Hedayati, M.T.; Pasqualotto, A.C.; Warn, P.A.; Bowyer, P.; Denning, D.W. Aspergillus flavus: Human pathogen, allergen and mycotoxin producer. Microbiology 2007, 153, 1677–1692. [Google Scholar] [CrossRef]
- Chang, P.K.; Ehrlich, K.C. What does genetic diversity of Aspergillus flavus tell us about Aspergillus oryzae? Int. J. Food Microbiol. 2010, 138, 189–199. [Google Scholar] [CrossRef]
- Geiser, D.M.; Pitt, J.I.; Taylor, J.W. Cryptic speciation and recombination in the aflatoxin-producing fungus Aspergillus flavus. Proc. Natl. Acad. Sci. USA 1998, 95, 388–393. [Google Scholar] [CrossRef]
- Machida, M.; Yamada, O.; Gomi, K. Genomics of Aspergillus oryzae: Learning from the history of koji mold and exploration of its future. DNA Res. 2008, 15, 173–183. [Google Scholar] [CrossRef]
- Jørgensen, T.R. Identification and toxigenic potential of the industrially important fungi, Aspergillus oryzae and Aspergillus sojae. J. Food Prot. 2007, 70, 2916–2972. [Google Scholar] [CrossRef]
- Fountain, J.C.; Clevenger, J.P.; Nadon, B.; Youngblood, R.C.; Korani, W.; Chang, P.-K.; Starr, D.; Wang, H.; Isett, B.; Johnston, H.R.; et al. Two new Aspergillus flavus reference genomes reveal a large insertion potentially contributing to isolate stress tolerance and aflatoxin production. G3 Genes|Genomes|Genetics 2020, 10, 3515–3531. [Google Scholar] [CrossRef]
- Machida, M.; Asai, K.; Sano, M.; Tanaka, T.; Kumagai, T.; Terai, G.; Kusumoto, K.; Arima, T.; Akita, O.; Kashiwagi, Y.; et al. Genome sequencing and analysis of Aspergillus oryzae. Nature 2005, 438, 1157–1161. [Google Scholar] [CrossRef] [PubMed]
- Cleveland, T.E.; Yu, J.; Fedorova, N.; Bhatnagar, D.; Payne, G.A.; Nierman, W.C.; Bennett, J.W. Potential of Aspergillus flavus genomics for applications in biotechnology. Trends Biotechnol. 2009, 27, 151–157. [Google Scholar] [CrossRef]
- Payne, G.A.; Nierman, W.C.; Wortman, J.R.; Pritchard, B.L.; Brown, D.; Dean, R.A.; Bhatnagar, D.; Cleveland, T.E.; Machida, M.; Yu, J. Whole genome comparison of Aspergillus flavus and A. oryzae. Med. Mycol. 2006, 44, 9–11. [Google Scholar]
- Wang, X.Y.; Paterson, A.H. Gene conversion in angiosperm genomes with an emphasis on genes duplicated by polyploidization. Genes 2011, 2, 1–20. [Google Scholar] [CrossRef]
- Li, L.L.; Xiao, Y.; Wang, B.; Zhuang, Y.; Chen, Y.; Lu, J.; Lou, Y.; Li, R. A frameshift mutation in JAZ10 resolves the growth versus defense dilemma in rice. Proc. Natl. Acad. Sci. USA 2024, 121, e2413564121. [Google Scholar] [CrossRef]
- Heide, M.; Haffner, C.; Murayama, A.; Kurotaki, Y.; Shinohara, H.; Okano, H.; Sasaki, E.; Huttner, W.B. Human-specific ARHGAP11B increases size and folding of primate neocortex in the fetal marmoset. Science 2020, 369, 546–550. [Google Scholar] [CrossRef]
- Korunes, K.L.; Noor, M.A.F. Gene conversion and linkage: Effects on genome evolution and speciation. Mol. Ecol. 2017, 26, 351–364. [Google Scholar] [CrossRef]
- Chen, J.M.; Cooper, D.N.; Chuzhanova, N.; Férec, C.; Patrinos, G.P. Gene conversion: Mechanisms, evolution and human disease. Nat. Rev. Genet. 2007, 8, 762–775. [Google Scholar] [CrossRef]
- Liu, H.; Huang, J.; Sun, X.; Li, J.; Hu, Y.; Yu, L.; Liti, G.; Tian, D.; Hurst, L.D.; Yang, S. Tetrad analysis in plants and fungi finds large differences in gene conversion rates but no GC bias. Nat. Ecol. Evol. 2017, 2, 164. [Google Scholar] [CrossRef]
- Wang, X.; Tang, H.; Bowers, J.E.; Paterson, A.H. Comparative inference of illegitimate recombination between rice and sorghum duplicated genes produced by polyploidization. Genome Res. 2009, 19, 1026–1032. [Google Scholar] [CrossRef] [PubMed]
- Ezawa, K.; OOta, S.; Saitou, N. Genome-wide search of gene conversions in duplicated genes of mouse and rat. Mol. Biol. Evol. 2006, 23, 927–940. [Google Scholar] [CrossRef]
- Ibbotson, R.E.; Hunt, D.M.; Bowmaker, J.K.; Mollon, J.D. Sequence divergence and copy number of the middle- and long-wave photopigment genes in old world monkeys. Proc. Biol. Sci. 1992, 247, 145–154. [Google Scholar]
- Richman, A.D.; Herrera, L.G.; Nash, D.; Schierup, M.H. Relative roles of mutation and recombination in generating allelic polymorphism at an MHC class II locus in peromyscus maniculatus. Genet. Res. 2003, 82, 89–99. [Google Scholar] [CrossRef]
- Reusch, T.B.; Schaschl, H.; Wegner, K.M. Recent duplication and inter-locus gene conversion in major histocompatibility class II genes in a teleost, the three-spined stickleback. Immunogenetics 2004, 56, 427–437. [Google Scholar] [CrossRef]
- Sun, Y.; Ambrose, J.H.; Haughey, B.S.; Webster, T.D.; Pierrie, S.N.; Muñoz, D.F.; Wellman, E.C.; Cherian, S.; Lewis, S.M.; Berchowitz, L.E.; et al. Deep genome-wide measurement of meiotic gene conversion using tetrad analysis in arabidopsis thaliana. PLoS Genet. 2012, 8, e1002968. [Google Scholar] [CrossRef]
- Hämälä, T.; Tiffin, P. Biased gene conversion constrains adaptation in arabidopsis thaliana. Genetics 2020, 215, 831–846. [Google Scholar] [CrossRef] [PubMed]
- Lukacsovich, T.; Waldman, A.S. Suppression of intrachromosomal gene conversion in mammalian cells by small degrees of sequence divergence. Genetics 1999, 151, 1559. [Google Scholar] [CrossRef] [PubMed]
- Chen, J.M.; Férec, C.; Cooper, D.N. Gene conversion in human genetic disease. Genes 2010, 1, 550. [Google Scholar] [CrossRef] [PubMed]
- Judd, S.R.; Petes, T.D. Physical lengths of meiotic and mitotic gene conversion tracts in saccharomyces cerevisiae. Genetics 1988, 118, 401–410. [Google Scholar] [CrossRef]
- Parag, Y.; Parag, G. Mutations affecting mitotic recombination frequency in haploids and diploids of the filamentous fungus Aspergillus nidulans. Mol Gen Genet. 1975, 137, 109–123. [Google Scholar] [CrossRef]
- Nierman, W.C.; Pain, A.; Anderson, M.J.; Wortman, J.R.; Kim, H.S. Genomic sequence of the pathogenic and allergenic fifilamentous fungus Aspergillus fumigatus. Nature 2005, 438, 1151–1156. [Google Scholar] [CrossRef]
- Galagan, J.E.; Calvo, S.E.; Cuomo, C.; Ma, L.J.; Wortman, J.R. Sequencing of Aspergillus nidulans and comparative analysis with A. fumigatus and A. oryzae. Nature 2005, 438, 1105–1115. [Google Scholar]
- Pel, H.J.; De Winde, J.H.; Archer, D.B.; Dyer, P.S.; Hofmann, G. Genome sequencing and analysis of the versatile cell factory Aspergillus niger CBS 513.88. Nat. Biotechnol. 2007, 25, 221–231. [Google Scholar]
- Kumar, S.; Stecher, G.; Li, M.; Knyaz, C.; Tamura, K. MEGA X: Molecular Evolutionary Genetics Analysis across Computing Platforms. Mol Biol Evol. 2018, 35, 1547–1549. [Google Scholar] [CrossRef]
- Nicholas, K.; Nicholas, H. GeneDoc: A Tool for Editing and Annotating Multiple Sequence Alignments. 1997. Available online: https://www.semanticscholar.org/paper/GeneDoc%3A-a-tool-for-editing-and-annotating-multiple-Nicholas-Nicholas/bb5b2fa84ff9f38fc03e257671d984409d355640 (accessed on 16 December 2025).
- Chen, C.J.; Chen, H.; Zhang, Y.; Thomas, H.R.; Frank, M.H.; He, Y.H.; Xia, R. TBtools: An integrative toolkit developed for interactive analyses of big biological data. Mol. Plant 2020, 13, 1194–1202. [Google Scholar] [CrossRef]
- Nguyen, L.T.; Schmidt, H.A.; von Haeseler, A.; Minh, B.Q. IQ-TREE: A fast and effective stochastic algorithm for estimating maximum-likelihood phylogenies. Mol. Biol. Evol. 2015, 32, 268–274. [Google Scholar] [CrossRef] [PubMed]
- Sun, P.; Jiao, B.; Yang, Y.; Shan, L.; Li, T.; Li, X.; Xi, Z.; Wang, X.; Liu, J. WGDI: A user-friendly toolkit for evolutionary analyses of whole-genome duplications and ancestral karyotypes. Mol. Plant 2022, 15, 1841–1851. [Google Scholar] [CrossRef]
- Nagylaki, T.; Petes, T.D. Intrachromosomal gene conversion and the maintenance of sequence homogeneity among repeated genes. Genetics 1982, 100, 315–337. [Google Scholar] [CrossRef]
- Forbes, S.H.; Dorschner, M.O.; Le, R.; Stephens, K. Genomic context of paralogous recombination hotspots mediating recurrent NF1 region microdeletion. Genes Chromosomes Cancer 2004, 41, 12–25. [Google Scholar] [CrossRef]
- Uddin, M.; Sturge, M.; Peddle, L.; O’Rielly, D.D.; Rahman, P. Genome-wide signatures of ‘rearrangement hotspots’ within segmental duplications in humans. PLoS ONE 2011, 6, e28853. [Google Scholar] [CrossRef] [PubMed]
- Keyeux, G.; Lefranc, G.; Lefranc, M.P. A multigene deletion in the human IGH constant region locus involves highly homologous hot spots of recombination. Genomics 1989, 5, 431–441. [Google Scholar] [CrossRef]
- Daugherty, M.D.; Zanders, S.E. Gene conversion generates evolutionary novelty that fuels genetic conflicts. Curr. Opin. Genet. Dev. 2019, 58–59, 49–54. [Google Scholar] [CrossRef]
- Aleshin, A.; Zhi, D. Recombination-associated sequence homogenization of neighboring alu elements: Signature of nonallelic gene conversion. Mol. Biol. Evol. 2010, 27, 2300–2311. [Google Scholar] [CrossRef] [PubMed]
- Ohta, T. Gene conversion and evolution of gene families: An overview. Genes 2010, 1, 349–356. [Google Scholar] [CrossRef] [PubMed]
- Jacob, F.; Monod, J. Genetic regulatory mechanisms in the synthesis of proteins. J. Mol. Biology 1961, 3, 318–356. [Google Scholar] [CrossRef] [PubMed]





Disclaimer/Publisher’s Note: The statements, opinions and data contained in all publications are solely those of the individual author(s) and contributor(s) and not of MDPI and/or the editor(s). MDPI and/or the editor(s) disclaim responsibility for any injury to people or property resulting from any ideas, methods, instructions or products referred to in the content. |
© 2025 by the authors. Licensee MDPI, Basel, Switzerland. This article is an open access article distributed under the terms and conditions of the Creative Commons Attribution (CC BY) license.
Share and Cite
Wang, R.; Liu, W.; Liu, T.; Wang, T.; Chen, H.; Qi, H.; Wang, J.; Lan, M.; Wang, X. Recursive Ectopic Gene Conversion Leads to Elevated DNA Mutation, Gene Loss, and Novel Gene Formation in Aspergillus. Microorganisms 2026, 14, 33. https://doi.org/10.3390/microorganisms14010033
Wang R, Liu W, Liu T, Wang T, Chen H, Qi H, Wang J, Lan M, Wang X. Recursive Ectopic Gene Conversion Leads to Elevated DNA Mutation, Gene Loss, and Novel Gene Formation in Aspergillus. Microorganisms. 2026; 14(1):33. https://doi.org/10.3390/microorganisms14010033
Chicago/Turabian StyleWang, Ruojin, Weiwei Liu, Tao Liu, Tianmeng Wang, Huilong Chen, Huilong Qi, Jiangli Wang, Meifang Lan, and Xiyin Wang. 2026. "Recursive Ectopic Gene Conversion Leads to Elevated DNA Mutation, Gene Loss, and Novel Gene Formation in Aspergillus" Microorganisms 14, no. 1: 33. https://doi.org/10.3390/microorganisms14010033
APA StyleWang, R., Liu, W., Liu, T., Wang, T., Chen, H., Qi, H., Wang, J., Lan, M., & Wang, X. (2026). Recursive Ectopic Gene Conversion Leads to Elevated DNA Mutation, Gene Loss, and Novel Gene Formation in Aspergillus. Microorganisms, 14(1), 33. https://doi.org/10.3390/microorganisms14010033

