Deciphering Molecular Pathways of Bletilla striata Seeds Symbiotic Germination with Tulasnella sp. bj1
Abstract
1. Introduction
2. Materials and Methods
2.1. Plant and Mycorrhizal Fungus Materials
2.2. Fungal Colonization
2.3. Metabolomics Study
2.3.1. Samples
2.3.2. LC-MS Conditions
2.3.3. Metabolite Identification and Analysis
2.4. Transcriptomic Analysis
2.5. Quantitative Real-Time PCR (qPCR) Analysis
2.6. Statistical Analysis
3. Results
3.1. Effective Colonization by bj1 and Metabolomics Analysis of B. striata Protocorms
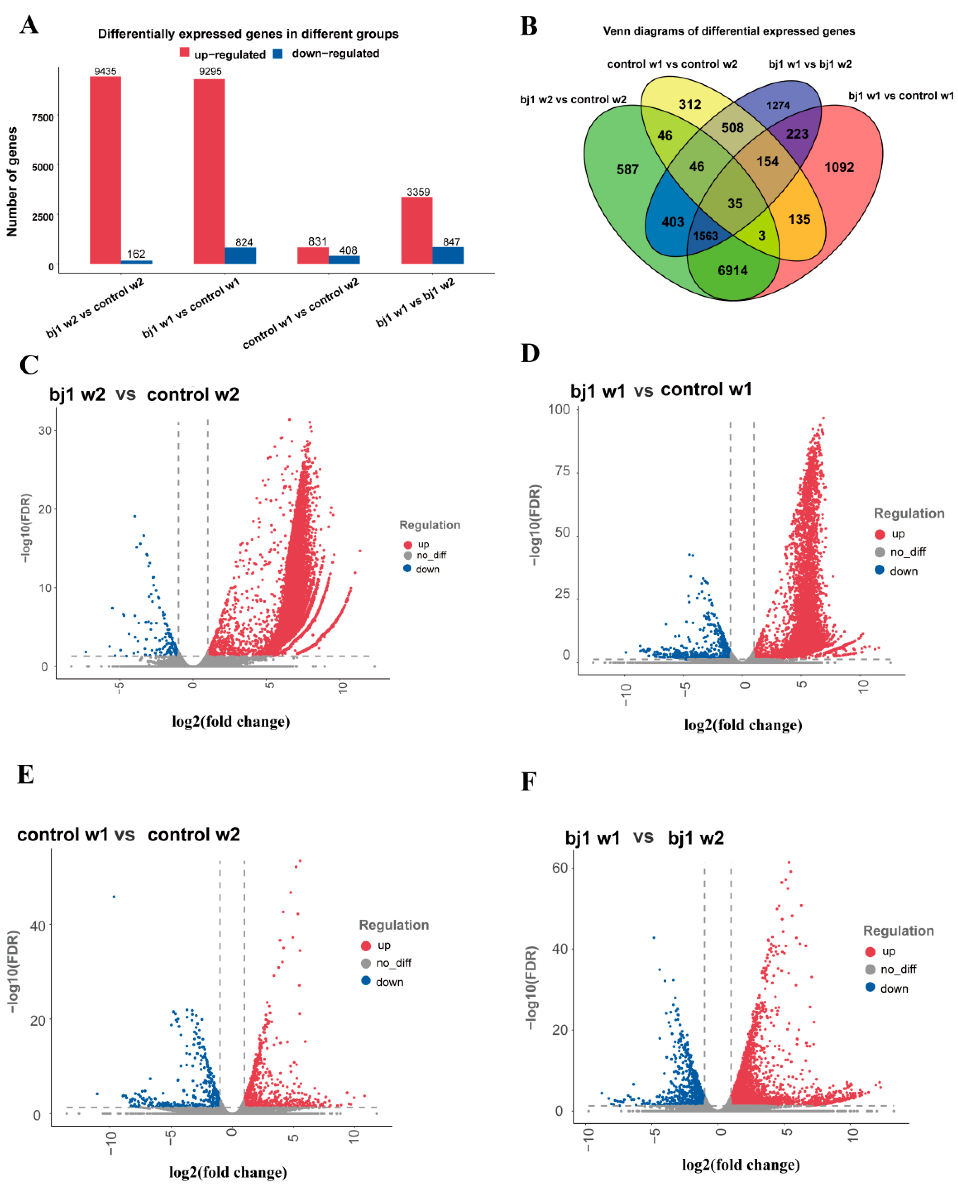
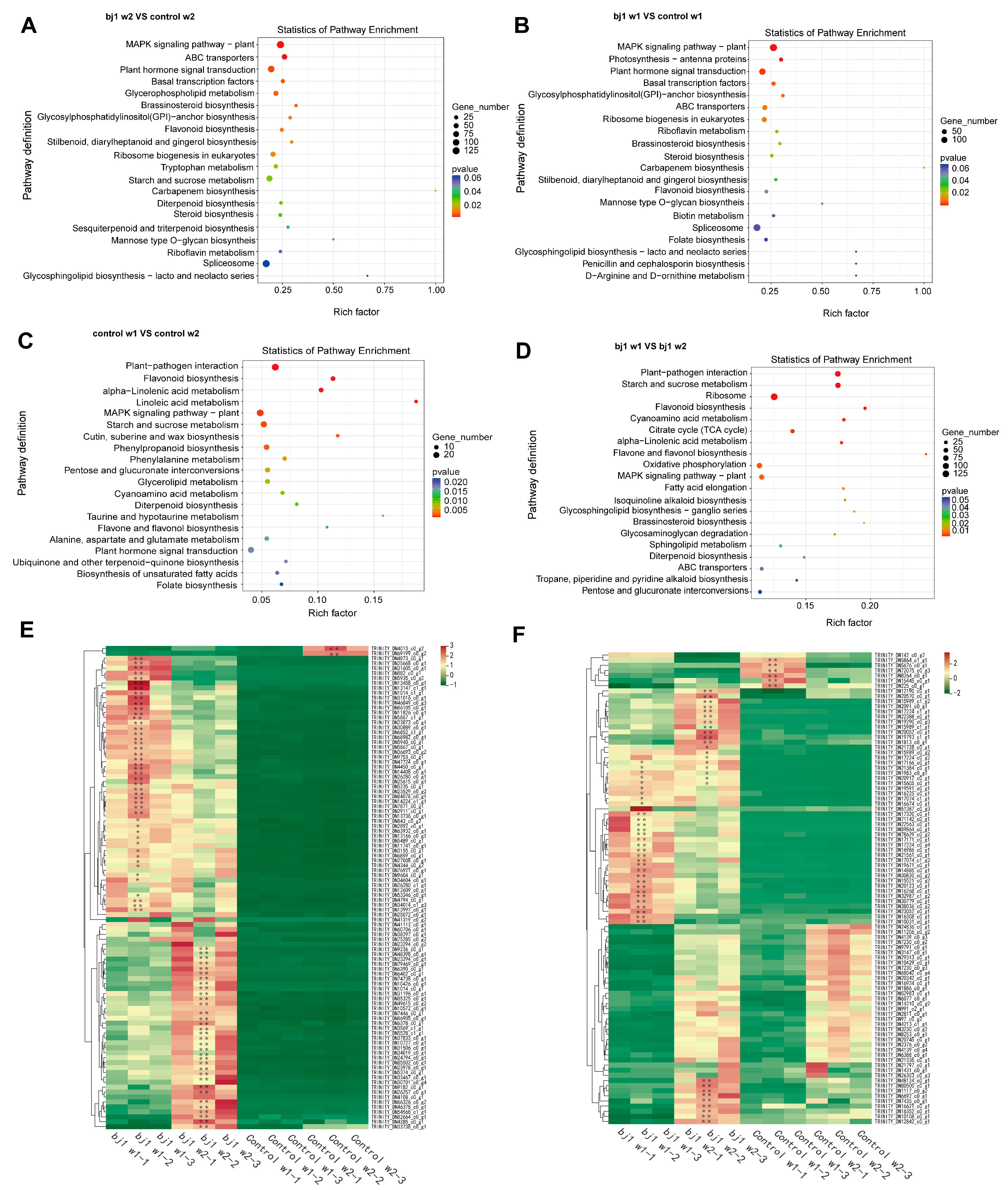
3.2. Sequencing and De Novo Assembly of B. striata Transcriptome and Functional Annotation
3.3. Dynamic Variations in Relative Contents of Flavonoid Metabolites
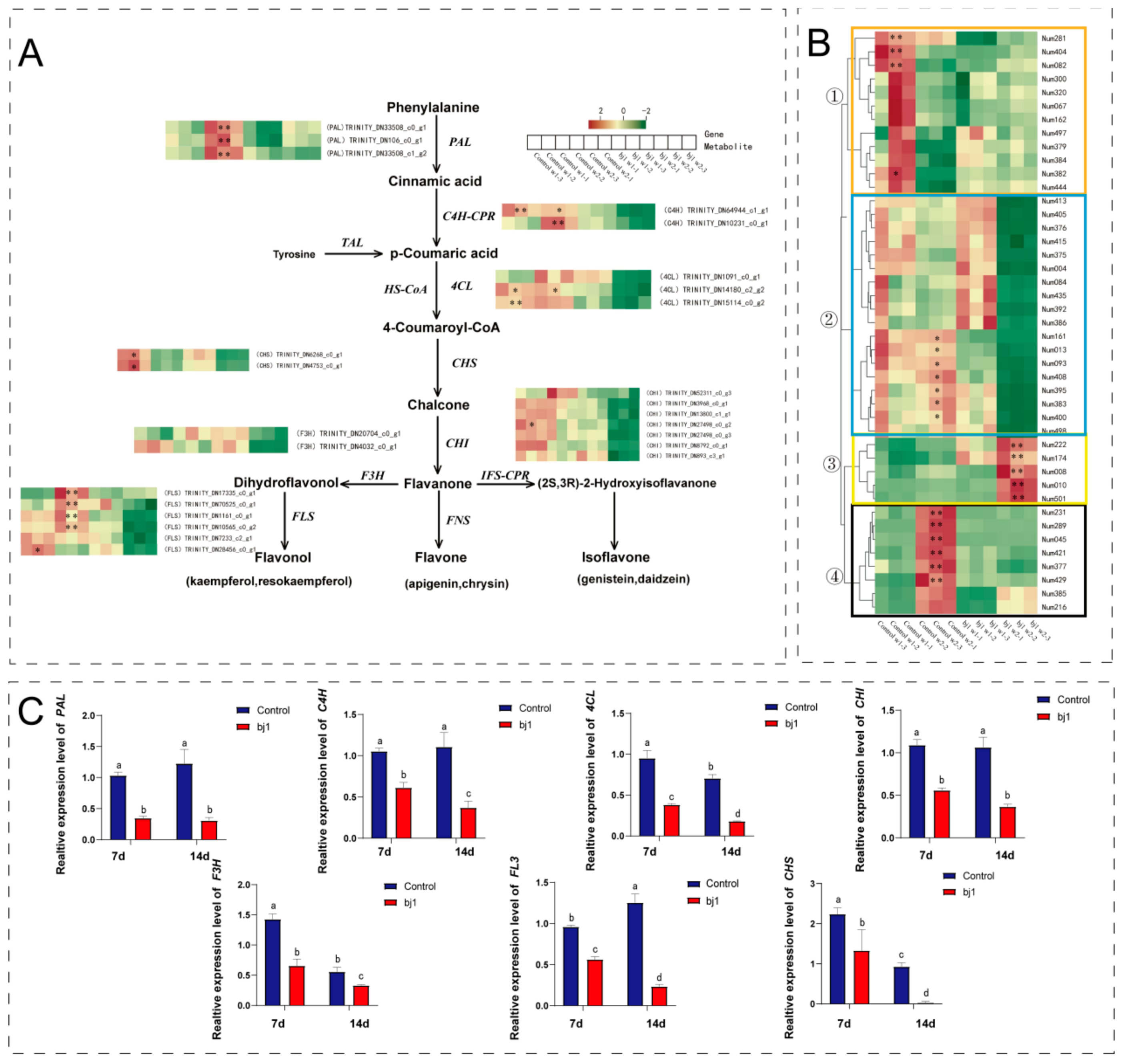
3.4. Analysis of Changes in Flavonoid Biosynthesis Based on Transcriptomics and Metabolomics
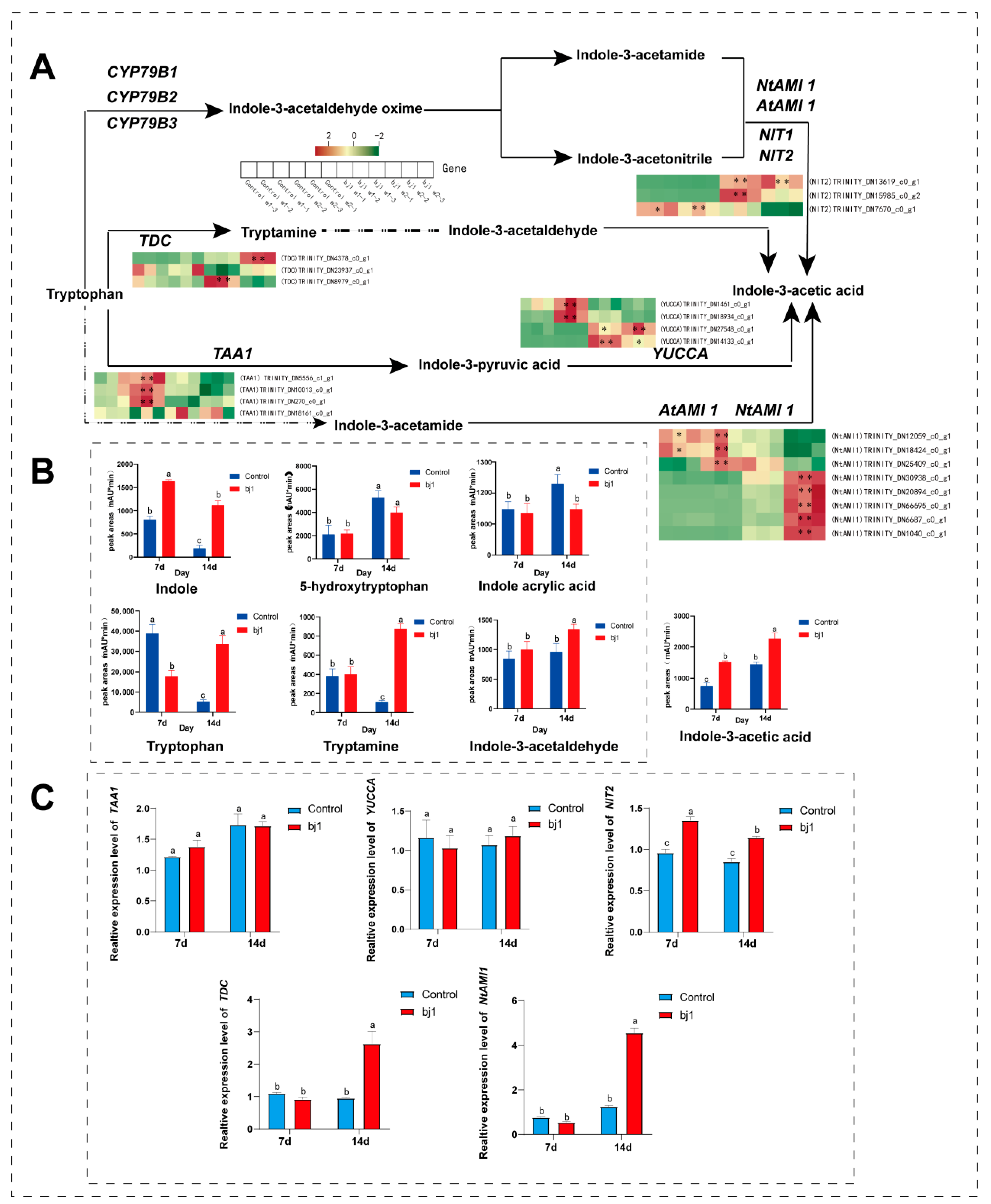
3.5. Analysis of Changes in IAA Biosynthesis Based on Transcriptomics and Metabolomics
3.6. Analysis of Changes in Jasmonic Acid Biosynthesis Based on Transcriptomics and Metabolomics
3.7. Correlation Network Analysis of Gene Expression and Metabolites
4. Discussion
5. Conclusions
Supplementary Materials
Author Contributions
Funding
Institutional Review Board Statement
Informed Consent Statement
Data Availability Statement
Acknowledgments
Conflicts of Interest
References
- Miura, C.; Furui, Y.; Yamamoto, T.; Kanno, Y.; Honjo, M.; Yamaguchi, K.; Suetsugu, K.; Yagame, T.; Seo, M.; Shigenobu, S.; et al. Autoactivation of mycorrhizal symbiosis signaling through gibberellin deactivation in orchid seed germination. Plant Physiol. 2023, 194, 546–563. [Google Scholar] [CrossRef]
- Rajjou, L.; Duval, M.; Gallardo, K.; Catusse, J.; Bally, J.; Job, C.; Job, D. Seed germination and vigor. Annu. Rev. Plant Biol. 2012, 63, 507–533. [Google Scholar] [CrossRef] [PubMed]
- Zhao, D.K.; Mou, Z.M.; Ruan, Y.L. Orchids acquire fungal carbon for seed germination: Pathways and players. Trends Plant Sci. 2024, 29, 733–741. [Google Scholar] [CrossRef] [PubMed]
- Kuga, Y.; Sakamoto, N.; Yurimoto, H. Stable isotope cellular imaging reveals that both live and degenerating fungal pelotons transfer carbon and nitrogen to orchid protocorms. New Phytol. 2014, 202, 594–605. [Google Scholar] [CrossRef]
- Selosse, M.; Petrolli, R.; Mujica, M.; Laurent, L.; Perez-Lamarque, B.; Figura, T. The waiting room hypothesis revisited by orchids: Were orchid mycorrhizal fungi recruited among root endophytes? Ann. Bot. 2022, 129, 259–270. [Google Scholar]
- Miura, C.; Tominaga, T.; Kaminaka, H. Different roles of the phytohormone gibberellin in the wide-spread arbuscular mycorrhiza and in orchid Mycorrhiza. Curr. Opin. Plant Biol. 2024, 82, 102627. [Google Scholar] [CrossRef]
- Bougoure, J.; Ludwig, M.; Brundrett, M.; Cliff, J.; Clode, P.; Kilburn, M.; Grierson, P. High-resolution secondary ion mass spectrometry analysis of carbon dynamics in mycorrhizas formed by an obligately myco-heterotrophic orchid. Plant Cell Environ. 2014, 37, 1223–1230. [Google Scholar] [CrossRef] [PubMed]
- Jiang, J.; Zhang, K.; Cheng, S.; Nie, Q.; Zhou, S.; Chen, Q.; Zhou, J.; Zhen, X.; Li, X.T.; Zhen, T.W.; et al. Fusarium oxysporum kb-3 from Bletilla striata: An orchid mycorrhizal fungus. Mycorrhiza 2019, 29, 531–540. [Google Scholar] [CrossRef]
- Kendon, J.; Yokoya, K.; Zettler, L.; Jacob, A.; McDiarmid, F.; Bidartondo, M. Recovery of mycorrhizal fungi from wild collected protocorms of madagascan endemic orchid Aerangis ellisii (b.s. Williams) schltr. And their use in seed germination in vitro. Mycorrhiza 2020, 30, 567–576. [Google Scholar] [CrossRef]
- Xi, G.; Shi, J.; Li, J.; Han, Z. Isolation and identification of beneficial orchid mycorrhizal fungi in Bletilla striata (thunb.) Rchb.f. (Orchidaceae). Plant Signal. Behav. 2020, 15, 1816644. [Google Scholar] [CrossRef]
- Singh, P.; Arif, Y.; Bajguz, A.; Hayat, S. The role of quercetin in plants. Plant Physiol. Biochem. 2021, 166, 10–19. [Google Scholar] [CrossRef]
- Gautam, H.; Sharma, A.; Trivedi, P. The role of flavonols in insect resistance and stress response. Curr. Opin. Plant Biol. 2023, 73, 102353. [Google Scholar] [CrossRef] [PubMed]
- Ortiz, A.; Sansinenea, E. Phenylpropanoid derivatives and their role in plants’ health and as antimicrobials. Curr. Microbiol. 2023, 80, 380. [Google Scholar] [CrossRef] [PubMed]
- Routaboul, J.; Kerhoas, L.; Debeaujon, I.; Pourcel, L.; Caboche, M.; Einhorn, J.; Lepiniec, L. Flavonoid diversity and biosynthesis in seed of Arabidopsis thaliana. Planta 2006, 224, 96–107. [Google Scholar] [CrossRef] [PubMed]
- Rajjou, L.; Debeaujon, I. Seed longevity: Survival and maintenance of high germination ability of dry seeds. Comptes Rendus Biol. 2008, 331, 796–805. [Google Scholar] [CrossRef]
- Niñoles, R.; Arjona, P.; Azad, S.; Hashim, A.; Casañ, J.; Bueso, E.; Serrano, R.; Espinosa, A.; Molina, I. Kaempferol-3-rhamnoside overaccumulation in flavonoid 3′-hydroxylase tt7 mutants compromises seed coat outer integument differentiation and seed longevity. New Phytol. 2023, 238, 1461–1478. [Google Scholar]
- Kim, B.; Piao, R.; Lee, G.; Koh, E.; Lee, Y.; Woo, S.; Reflinur; Jiang, W.; Septiningsih, E.; Thomson, M. Oscop1 regulates embryo development and flavonoid biosynthesis in rice (Oryza sativa L.). Theor. Appl. Genet. 2021, 134, 2587–2601. [Google Scholar] [CrossRef]
- Kato-Noguchi, H.; Kato, M. Evolution of the secondary metabolites in invasive plant species Chromolaena odorata for the defense and allelopathic functions. Plants 2023, 12, 521. [Google Scholar] [CrossRef]
- Selosse, M.; Alaux, P.; Deloche, L.; Delannoy, E.; Minasiewicz, J.; Tsiftsis, S.; Figura, T.; Martos, F. Mixotrophy in orchids: Facts, questions, and perspectives. New Phytol. 2025, 246, 1912–1921. [Google Scholar] [CrossRef]
- Valadares, R.B.S.; Perotto, S.; Lucheta, A.R.; Santos, E.C.; Oliveira, R.M.; Lambais, M.R. Proteomic and Transcriptomic Analyses Indicate Metabolic Changes and Reduced Defense Responses in Mycorrhizal Roots of Oeceoclades maculata (Orchidaceae) Collected in Nature. J. Fungi 2020, 6, 148. [Google Scholar] [CrossRef]
- Yamamoto, T.; Miura, C.; Fuji, M.; Nagata, S.; Otani, Y.; Yagame, T.; Yamato, M.; Kaminaka, H. Quantitative evaluation of protocorm growth and fungal colonization in Bletilla striata (orchidaceae) reveals less-productive symbiosis with a non-native symbiotic fungus. BMC Plant Biol. 2017, 17, 50. [Google Scholar]
- Ye, Y.; Li, S.; Li, X.; Chen, M.; Chen, H. Combined metabolome and transcriptome analyses reveal the pivotal role of mycorrhizal fungi Tulasnella sp. Bj1 in the growth and accumulation of secondary metabolites in Bletilla striata (thunb.) Reiehb.f. Fungal Biol. 2025, 129, 101553. [Google Scholar]
- Cao, J.Y.; Chen, W.C.; Wu, Z.Y. Effects of seed maturity and sowing media on asymbiotic germination of Bletilla formosana seeds ex vitro. J. Taiwan Agric. Res. 2021, 70, 129–139. [Google Scholar]
- Stewart, S.L.; Zettler, L.W. Symbiotic germination of three semi-aquatic rein orchids (Habenaria repens, H. Quinquiseta, H. Macroceratitis) from florida. Aquat. Bot. 2002, 72, 25–35. [Google Scholar] [CrossRef]
- Niu, J.; Zhao, G.; Mi, Z.; Chen, L.; Liu, S.; Wang, S.; Wang, D.; Wang, Z. De novo sequencing of Bletilla striata (orchidaceae) transcriptome and identification of genes involved in polysaccharide biosynthesis. Genet. Mol. Biol. 2020, 43, e20190417. [Google Scholar] [CrossRef]
- Marsafari, M.; Samizadeh, H.; Rabiei, B.; Mehrabi, A.; Koffas, M.; Xu, P. Biotechnological production of flavonoids: An update on plant metabolic engineering, microbial host selection, and genetically encoded biosensors. Biotechnol. J. 2020, 15, e1900432. [Google Scholar] [CrossRef] [PubMed]
- Wang, Z.L.; Wang, S.; Kuang, Y.; Hu, Z.M.; Qiao, X. A comprehensive review on phytochemistry, pharmacology, and flavonoid biosynthesis of Scutellaria baicalensis. Pharm. Biol. 2018, 56, 465–484. [Google Scholar] [CrossRef] [PubMed]
- Yuan, Y.; Zuo, J.; Zhang, H.; Zu, M.; Yu, M.; Liu, S. Transcriptome and metabolome profiling unveil the accumulation of flavonoids in Dendrobium officinale. Genomics 2022, 114, 110324. [Google Scholar] [CrossRef]
- Morffy, N.; Strader, L. Old town roads: Routes of auxin biosynthesis across kingdoms. Curr. Opin. Plant Biol. 2020, 55, 21–27. [Google Scholar] [CrossRef]
- Yin, Y.; Zhong, R.; Li, Y.; Guo, B.; Li, L.; Ma, G.; Wu, K.; Fang, L.; Zeng, S. Bap regulates lateral bud outgrowth to promote tillering in Paphiopedilum callosum (orchidaceae). BMC Plant Biol. 2025, 25, 241. [Google Scholar] [CrossRef]
- Carvalhais, L.; Schenk, P.; Dennis, P. Jasmonic acid signalling and the plant holobiont. Curr. Opin. Microbiol. 2017, 37, 42–47. [Google Scholar] [CrossRef]
- Ghorbel, M.; Brini, F.; Sharma, A.; Landi, M. Role of jasmonic acid in plants: The molecular point of view. Plant Cell Rep. 2021, 40, 1471–1494. [Google Scholar] [CrossRef] [PubMed]
- Patkar, R.N.; Benke, P.I.; Qu, Z.; Chen, Y.Y.; Yang, F.; Swarup, S.; Naqvi, N.I. A fungal monooxygenase-derived jasmonate attenuates host innate immunity. Nat. Chem. Biol. 2015, 11, 733–740. [Google Scholar] [CrossRef]
- Smith, J.; De Moraes, C.; Mescher, M. Jasmonate- and salicylate-mediated plant defense responses to insect herbivores, pathogens and parasitic plants. Pest Manag. Sci. 2009, 65, 497–503. [Google Scholar] [PubMed]
- Finch-Savage, W.; Leubner-Metzger, G. Seed dormancy and the control of germination. New Phytol. 2006, 171, 501–523. [Google Scholar] [CrossRef]
- Tsai, W.; Dievart, A.; Hsu, C.; Hsiao, Y.; Chiou, S.; Huang, H.; Chen, H. Post genomics era for orchid research. Bot. Stud. 2017, 58, 61. [Google Scholar] [CrossRef]
- Hampejsová, R.; Berka, M.; Berková, V.; Jersáková, J.; Domkářová, J.; von Rundstedt, F.; Frary, A.; Saiz-Fernández, I.; Brzobohatý, B.; Černý, M. Interaction with fungi promotes the accumulation of specific defense molecules in orchid tubers and may increase the value of tubers for biotechnological and medicinal applications: The case study of interaction between Dactylorhiza sp. and Tulasnella calospora. Front. Plant Sci. 2022, 13, 757852. [Google Scholar] [CrossRef]
- Valadares, R.; Perotto, S.; Santos, E.; Lambais, M. Proteome changes in Oncidium sphacelatum (orchidaceae) at different trophic stages of symbiotic germination. Mycorrhiza 2014, 24, 349–360. [Google Scholar] [CrossRef] [PubMed]
- Zhao, M.; Zhang, G.; Zhang, D.W.; Hsiao, Y.Y.; Guo, S.X. Ests analysis reveals putative genes involved in symbiotic seed germination in Dendrobium officinale. PLoS ONE 2013, 8, e72705. [Google Scholar]
- Favre-Godal, Q.; Gourguillon, L.; Lordel-Madeleine, S.; Gindro, K.; Choisy, P. Orchids and their mycorrhizal fungi: An insufficiently explored relationship. Mycorrhiza 2020, 30, 5–22. [Google Scholar] [CrossRef]
- Ghirardo, A.; Fochi, V.; Lange, B.; Witting, M.; Schnitzler, J.; Perotto, S.; Balestrini, R. Metabolomic adjustments in the orchid mycorrhizal fungus Tulasnella calospora during symbiosis with Serapias vomeracea. New Phytol. 2020, 228, 1939–1952. [Google Scholar] [CrossRef]
- Lv, C.; He, Y.; Jiang, Z.; Hu, W.; Zhang, M. Integrated transcriptomic and metabolomic analyses reveal critical gene regulatory network in response to drought stress in Dendrobium nobile Lindl. BMC Plant Biol. 2025, 25, 145. [Google Scholar] [CrossRef]
- Mehra, S.; Morrison, P.; Coates, F.; Lawrie, A. Differences in carbon source utilisation by orchid mycorrhizal fungi from common and endangered species of Caladenia (orchidaceae). Mycorrhiza 2017, 27, 95–108. [Google Scholar] [CrossRef]
- Camargo-Ramírez, R.; Val-Torregrosa, B.; San Segundo, B. MiR858-Mediated Regulation of Flavonoid-Specific MYB Transcription Factor Genes Controls Resistance to Pathogen Infection in Arabidopsis. Plant Cell Physiol. 2022, 59, 190–204, Correction in Plant Cell Physiol. 2022, 63, 730.. [Google Scholar]
- Karre, S.; Kumar, A.; Yogendra, K.; Kage, U.; Kushalappa, A.; Charron, J. Hvwrky23 regulates flavonoid glycoside and hydroxycinnamic acid amide biosynthetic genes in barley to combat fusarium head blight. Plant Mol. Biol. 2019, 100, 591–605. [Google Scholar] [CrossRef]
- Tian, B.; Pei, Y.; Huang, W.; Ding, J.; Siemann, E. Increasing flavonoid concentrations in root exudates enhance associations between arbuscular mycorrhizal fungi and an invasive plant. ISME J. 2021, 15, 1919–1930. [Google Scholar] [CrossRef] [PubMed]
- Rozpądek, P.; Domka, A.; Nosek, M.; Ważny, R.; Jędrzejczyk, R.; Wiciarz, M.; Turnau, K. The role of strigolactone in the cross-talk between Arabidopsis thaliana and the endophytic fungus Mucor sp. Front. Microbiol. 2018, 9, 441. [Google Scholar]
- Hernández, I.; Munné-Bosch, S. Naringenin inhibits seed germination and seedling root growth through a salicylic acid-independent mechanism in Arabidopsis thaliana. Plant Physiol. Biochem. 2012, 61, 24–28. [Google Scholar] [CrossRef] [PubMed]
- Yuan, Y.; Zuo, J.; Zhang, H.; Zu, M.; Liu, S. Analysis of the different growth years accumulation of flavonoids in Dendrobium moniliforme (l.) Sw. By the integration of metabolomic and transcriptomic approaches. Front. Nutr. 2022, 9, 928074. [Google Scholar] [CrossRef] [PubMed]
- Dare, A.; Tomes, S.; Jones, M.; McGhie, T.; Stevenson, D.; Johnson, R.; Greenwood, D.; Hellens, R. Phenotypic changes associated with rna interference silencing of chalcone synthase in apple (malus × domestica). Plant J. 2013, 74, 398–410. [Google Scholar]
- Shah, S.; Shah, B.; Sharma, R.; Rekadwad, B.; Shouche, Y.; Sharma, J.; Pant, B. Colonization with non-mycorrhizal culturable endophytic fungi enhances orchid growth and indole acetic acid production. BMC Microbiol. 2022, 22, 101. [Google Scholar] [CrossRef] [PubMed]
- Kumar, A.; Sangwan, P.; Kumar, V. Physio-biochemical insights of endophytic microbial community for crop stress resilience: An updated overview. J. Plant Growth Regul. 2025, 44, 2641–2664. [Google Scholar] [CrossRef]
- Raza, A.; Charagh, S.; Zahid, Z.; Mubarik, M.; Javed, R.; Siddiqui, M.; Hasanuzzaman, M. Jasmonic acid: A key frontier in conferring abiotic stress tolerance in plants. Plant Cell Rep. 2021, 40, 1513–1541. [Google Scholar] [PubMed]











Disclaimer/Publisher’s Note: The statements, opinions and data contained in all publications are solely those of the individual author(s) and contributor(s) and not of MDPI and/or the editor(s). MDPI and/or the editor(s) disclaim responsibility for any injury to people or property resulting from any ideas, methods, instructions or products referred to in the content. |
© 2026 by the authors. Licensee MDPI, Basel, Switzerland. This article is an open access article distributed under the terms and conditions of the Creative Commons Attribution (CC BY) license.
Share and Cite
Ye, Y.; Zhao, Y.; Wang, N.; Tang, R.; Huang, Z.; Li, S.; Li, M.; Zhang, C.; Jiang, F. Deciphering Molecular Pathways of Bletilla striata Seeds Symbiotic Germination with Tulasnella sp. bj1. Microorganisms 2026, 14, 174. https://doi.org/10.3390/microorganisms14010174
Ye Y, Zhao Y, Wang N, Tang R, Huang Z, Li S, Li M, Zhang C, Jiang F. Deciphering Molecular Pathways of Bletilla striata Seeds Symbiotic Germination with Tulasnella sp. bj1. Microorganisms. 2026; 14(1):174. https://doi.org/10.3390/microorganisms14010174
Chicago/Turabian StyleYe, Yueyu, Yucong Zhao, Ning Wang, Ruonan Tang, Zixin Huang, Shiqing Li, Meiya Li, Chunchun Zhang, and Fusheng Jiang. 2026. "Deciphering Molecular Pathways of Bletilla striata Seeds Symbiotic Germination with Tulasnella sp. bj1" Microorganisms 14, no. 1: 174. https://doi.org/10.3390/microorganisms14010174
APA StyleYe, Y., Zhao, Y., Wang, N., Tang, R., Huang, Z., Li, S., Li, M., Zhang, C., & Jiang, F. (2026). Deciphering Molecular Pathways of Bletilla striata Seeds Symbiotic Germination with Tulasnella sp. bj1. Microorganisms, 14(1), 174. https://doi.org/10.3390/microorganisms14010174

