Effects of Waxy Maize Starch and Malate-Debranched Waxy Maize Starch on Gut Microbiota of Humans In Vitro and Mice In Vivo
Abstract
1. Introduction
2. Experimental Section
2.1. Fermentation Medium
2.2. Collection of Human Fecal Samples
2.3. In Vitro Fermentation
2.4. Determination of Gas Composition
2.5. Short-Chain Fatty Acid (SCFA) Quantification
2.6. Analysis of Intestinal Flora
2.7. Animal Experiment Design
2.8. Correlation Analysis of Metabolite Factors and Gut Microbiota
2.9. Statistical Analysis
3. Results
3.1. Effects of WMS and MADBS on SCFA Production
3.2. Analysis of the Content of Gas Component
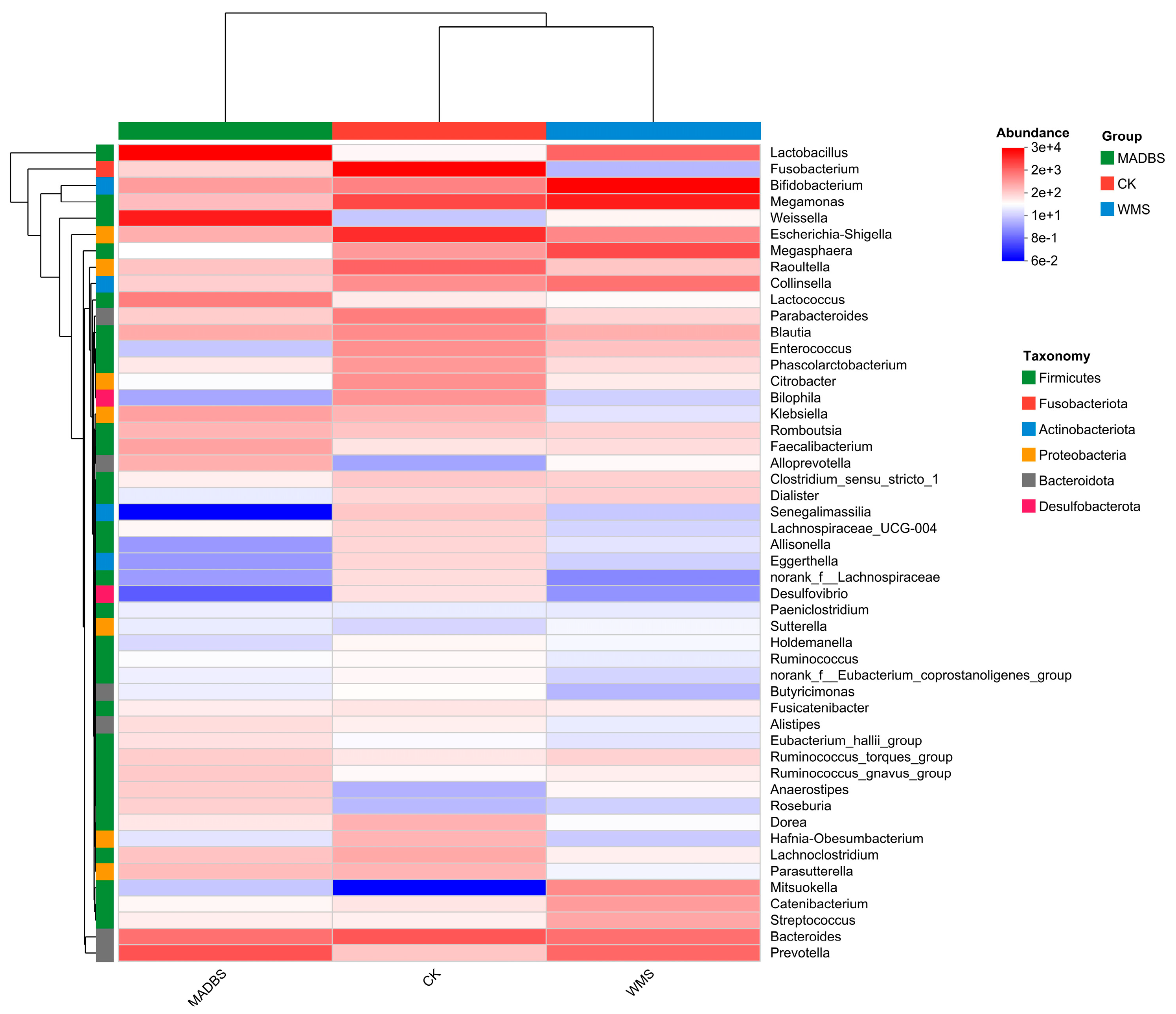
3.3. Impact of WMS and MADBS on Human Gut Microbiota by In Vitro Fermentation
3.4. Results of the Correlation Analysis of Metabolite Factors and Gut Microbiota
3.5. Analysis of Gut Microbiota in Mice
4. Discussion
5. Conclusions
Supplementary Materials
Author Contributions
Funding
Institutional Review Board Statement
Informed Consent Statement
Data Availability Statement
Conflicts of Interest
References
- Zheng, B.; Guo, X.; Tang, Y.; Chen, L.; Xie, F. Development changes in multi-scale structure and functional properties of waxy corn starch at different stages of kernel growth. Int. J. Biol. Macromol. 2021, 191, 335. [Google Scholar] [CrossRef]
- Achayuthakan, P.; Suphantharika, M. Pasting and rheological properties of waxy corn starch as affected by guar gum and xanthan gum. Carbohydr. Polym. 2008, 1, 9–17. [Google Scholar] [CrossRef]
- Church, T.; Martin, C.K. The obesity epidemic: A consequence of reduced energy expenditure and the uncoupling of energy intake. Obesity 2018, 26, 14–16. [Google Scholar] [CrossRef]
- Sneh, P.B.; Ashogbon, A.O.; Singh, A.; Chaudhary, V.; Whiteside, W.S. Enzymatic modification of starch: A green approach for starch applications. Carbohydr. Polym. 2022, 287, 119265. [Google Scholar] [CrossRef] [PubMed]
- Ji, X.; Yin, M.; Hao, L.; Shi, M.; Liu, H.; Liu, Y. Effect of inulin on pasting, thermal, rheological properties and in vitro digestibility of pea starch gel. Int. J. Biol. Macromol. 2021, 193, 1669–1675. [Google Scholar] [CrossRef] [PubMed]
- Liu, G.D.; Hong, Y.; Gu, Z.B.; Li, Z.F.; Cheng, L.; Li, C.M. Preparation and Characterization of Pullulanase Debranched Starches and their Properties for Drug Controlled-release. RSC Adv. 2015, 5, 97066–97075. [Google Scholar] [CrossRef]
- Liu, G.D.; Hong, Y.; Gu, Z.B.; Li, Z.F.; Cheng, L. Pullulanase hydrolysis behaviors and hydrogel properties of debranched starches from different sources. Food Hydrocoll. 2015, 45, 351. [Google Scholar] [CrossRef]
- Liu, W.; Hong, Y.; Gu, Z.B.; Cheng, L.; Li, Z.F.; Li, C.M. In structure and in-vitro digestibility of waxy corn starch debranched by pullulanase. Food Hydrocoll. 2017, 67, 104–110. [Google Scholar] [CrossRef]
- Yan, Y.; An, H.; Liu, Y.; Ji, X.; Shi, M.; Niu, B. Debranching facilitates malate esterification of waxy maize starch and decreases the digestibility. Int. J. Biol. Macromol. 2023, 242, 125056. [Google Scholar] [CrossRef] [PubMed]
- Duncan, S.H.; Louis, P.; Thomson, J.M.; Flint, H.J. The role of pH in determining the species composition of the human colonic microbiota. Environ. Microbiol. 2009, 8, 2112–2122. [Google Scholar] [CrossRef]
- Chen, S.; Zhou, Y.; Chen, Y.; Gu, J. fastp: An ultra-fast all-in-one FASTQ preprocessor. Bioinformatics 2018, 17, i884–i890. [Google Scholar] [CrossRef]
- Magoč, T.; Salzberg, S.L. FLASH: Fast length adjustment of short reads to improve genome assemblies. Bioinformatics 2011, 21, 2957–2963. [Google Scholar] [CrossRef] [PubMed]
- Edgar, R.C. UPARSE: Highly accurate OTU sequences from microbial amplicon deads. Nat. Methods 2013, 10, 996–998. [Google Scholar] [CrossRef]
- Stackebrandt, E.; Goebel, B.M. Taxonomic Note: A Place for DNA-DNA Reassociation and 16S rRNA Sequence Analysis in the Present Species Definition in Bacteriology. Int. J. Syst. Bacteriol. 1994, 4, 846–849. [Google Scholar] [CrossRef]
- Koh, A.; De Vadder, F.; Kovatcheva-Datchary, P.; Bäckhed, F. From dietary fiber to host physiology: Short-chain fatty acids as key bacterial metabolites. Cell 2016, 165, 1332–1345. [Google Scholar] [CrossRef]
- Li, Q.Y.; Dou, Z.M.; Chen, C.; Jiang, Y.M.; Yang, B.; Fu, X. Study on the Effect of Molecular weight on the gut microbiota fermentation properties of blackberry polysaccharides in vitro. J. Agric. Food Chem. 2022, 70, 11245–11257. [Google Scholar] [CrossRef]
- Fukuda, S.; Toh, H.; Hase, K.; Oshima, K.; Nakanishi, Y.; Yoshimura, K.; Tobe, T.; Clarke, J.M.; Topping, D.L.; Suzuki, T.; et al. Bifidobacteria can protect from enteropathogenic infection through production of acetate. Nature 2011, 7331, 543–547. [Google Scholar] [CrossRef]
- Crișan, T.O.; Cleophas, M.C.; Oosting, M.; Lemmers, H.; Toenhake-Dijkstra, H.; Netea, M.G.; Jansen, T.L.; Joosten, L.A. Soluble uric acid primes TLR-induced proinflammatory cytokine production by human primary cells via inhibition of IL-1Ra. Ann. Rheum. Dis. 2016, 4, 755–762. [Google Scholar] [CrossRef] [PubMed]
- Wang, S.; Lv, D.; Jiang, S.H.; Jiang, J.; Chen, Y. Quantitative reduction in short-chain fatty acids, especially butyrate, contributes to the progression of chronic kidney disease. Clin. Sci. 2019, 17, 1857–1870. [Google Scholar] [CrossRef]
- Alva-Murillo, N.; Ochoa-Zarzosa, A.; Lopez-Meza, J.E. Short chain fatty acids (propionic and hexanoic) decrease Staphylococcus aureus internalization into bovine mammary epithelial cells and modulate antimicrobial peptide expression. Vet. Microbiol. 2012, 155, 324–331. [Google Scholar] [CrossRef] [PubMed]
- Lipska, K.; Gumieniczek, A.; Filip, A.A. Anticonvulsant valproic acid and other short-chain fatty acids as novel anticancer therapeutics: Possibilities and challenges. Acta Pharm. 2020, 3, 291–301. [Google Scholar] [CrossRef]
- Rahar, S.; Swami, G.; Nagpal, N.; Nagpal, M.A.; Singh, G.S. Preparation, characterization, and biological properties of β-glucans. J. Adv. Pharm. Technol. Res. 2011, 2, 94. [Google Scholar] [CrossRef]
- Yu, Y.Y.; Fu, H.Q.; Du, H.Y.; Zhang, J.; Chen, K.Y.; Zhao, Y.X.; Gao, Y.; Li, M.H. Overview of research on the application of medicine food homologous bioactive ingredients to functional constipation. Food Med. Homol. 2025, 2, 9420057. [Google Scholar] [CrossRef]
- Ten, B.S.J.M.; Bovee-Oudenhoven, I.M.J.; Lettink-Wissink, M.L.G.; Katan, M.B.; van der Meer, R. Dietary Fructooligosaccharides affect intestinal barrier function in healthy men. J. Nutr. 2006, 1, 70–74. [Google Scholar] [CrossRef]
- Cao, Q.; Zhang, L.; Yang, G.; Xu, C.; Wang, R. Butyrate-stimulated H2S production in colon cancer cells. Antioxid. Redox Signal. 2010, 12, 1101–1109. [Google Scholar] [CrossRef] [PubMed]
- Roediger, W.E.W.; Duncan, A.; Kapaniris, O.; Millard, S. Sulphide impairment of substrate oxidation inrat colonocytes: A biochemical basis for ulcerative colitis? Clin. Sci. 1993, 85, 623–627. [Google Scholar] [CrossRef] [PubMed]
- Wang, J.; Qin, J.; Li, Y.; Cai, Z.; Li, S.; Zhu, J.; Zhang, F.; Liang, S.; Zhang, W.; Guan, Y.; et al. A metagenome-wide association study of gut microbiota in type 2 diabetes. Nature 2012, 490, 55–60. [Google Scholar] [CrossRef]
- Mathur, R.; Amichai, M.; Chua, K.S.; Mirocha, J.; Barlow, G.M.; Pimentel, M. Methane and hydrogenpositivity on breath rest is associated with greater body mass index and body fat. J. Clin. Endocrinol. Metab. 2013, 98, E698–E702. [Google Scholar] [CrossRef] [PubMed]
- Sanchez-Patan, F.; Cueva, C.; Monagas, M. In vitro fermentation of a red wine extract by human gut microbiota: Changes in microbial groups and formation of phenolic metabolites. J. Agric. Food Chem. 2012, 9, 2136. [Google Scholar] [CrossRef]
- Di Gioia, D.; Aloisio, I.; Mazzola, G.; Biavati, B. Bifidobacteria: Their impact on gut microbiota composition and their applications as probiotics in infants. Appl. Microbiol. Biotechnol. 2014, 2, 563–577. [Google Scholar] [CrossRef]
- Yang, F.; Zhang, X.; Chen, L.; Jiang, Y.; Yan, Y.; Tang, X.; Wang, J.; Xiong, Z.; Dong, J.; Xue, Y.; et al. Genome dynamics and diversity of Shigella species, the etiologic agents of bacillary dysentery. Nucleic Acids Res. 2005, 33, 6445–6458. [Google Scholar] [CrossRef]
- Kim, E.; Yang, S.M.; Kim, H.Y. Weissella and the two janus faces of the genus. Appl. Microbiol. Biotechnol. 2023, 4, 1119–1127. [Google Scholar] [CrossRef]
- Ahmed, S.; Singh, S.; Singh, V.; Roberts, K.D.; Zaidi, A.; Rodriguez-Palacios, A. The Weissella genus: Clinically treatable bacteria with antimicrobial/probiotic effects on inflammation and cancer. Microorganisms 2022, 12, 2427. [Google Scholar] [CrossRef]
- Kwak, S.H.; Cho, Y.M.; Noh, G.M.; Om, A.S. Cancer preventive potential of kimchi lactic acid bacteria (Weissella cibaria, Lactobacillus plantarum). J. Cancer Prev. 2014, 19, 253–258. [Google Scholar] [CrossRef]
- Flint, H.J.; Scott, K.P.; Louis, P.; Duncan, S.H. The role of the gut microbiota in nutrition and health. Nat. Rev. Gastroenterol. Hepatol. 2012, 9, 577–589. [Google Scholar] [CrossRef]
- Sun, Y.; Su, Y.; Zhu, W. Microbiome-metabolome responses in the cecum and colon of pig to a high resistant starch diet. Front. Microbiol. 2016, 7, 779. [Google Scholar] [CrossRef] [PubMed]
- Maier, T.V.; Lucio, M.; Lee, L.H.; VerBerkmoes, N.C.; Brislawn, C.J.; Bernhardt, J.; Lamendella, R.; Mcdermott, J.E.; Bergeron, N.; Heinzmann, S.S.; et al. Impact of dietary resistant starch on the human gut microbiome, metaproteome, and metabolome. mBio 2017, 8, e01343-17. [Google Scholar] [CrossRef]
- Zhou, J.; Zhang, Q.; Zhao, Y.; Zou, Y.; Chen, M.; Zhou, S.; Wang, Z. The relationship of Megamonas species with nonalcoholic fatty liver disease in children and adolescents revealed by Metagenomics of gut microbiota. Sci. Rep. 2022, 1, 22001. [Google Scholar] [CrossRef] [PubMed]
- Wu, C.; Yang, F.; Zhong, H.; Hong, J.; Lin, H.; Zong, M.; Ren, H.; Zhao, S.; Chen, Y.; Shi, Z.; et al. Obesity-enriched gut microbe degrades myo-inositol and promotes lipid absorption. Cell Host Microbe 2024, 8, 1301–1314. [Google Scholar] [CrossRef] [PubMed]
- Castellarin, M.; Warren, R.L.; Freeman, J.D.; Dreolini, L.; Krzywinski, M.; Strauss, J.; Barnes, R.; Watson, P.; Allen-Vercoe, E.; Moore, R.A.; et al. Fusobacterium nucleatum infection is prevalent in human colorectal carcinoma. Genome Res. 2012, 2, 299–306. [Google Scholar] [CrossRef]
- Rubinstein, M.R.; Wang, X.; Liu, W.; Hao, Y.; Cai, G.; Han, Y.W. Fusobacterium Nucleatum Promotes Colorectal Carcinogenesis by Modulating E-Cadherin/β-Catenin Signaling via its FadA Adhesin. Cell Host Microbe 2013, 2, 195–206. [Google Scholar] [CrossRef]
- Ohkusa, T.; Sato, N.; Ogihara, T.; Morita, K.; Ogawa, M.; Okayasu, I. Fusobacterium varium localized in the colonic mucosa of patients with ulcerative colitis stimulates species-specific antibody. J. Gastroenterol. Hepatol. 2002, 8, 849–853. [Google Scholar]
- Zhu, Y.; Chen, B.; Zhang, X.; Akbar, M.T.; Wu, T.; Zhang, Y.; Zhi, L.; Shen, Q. Exploration of the Muribaculaceae Family in the Gut Microbiota: Diversity, Metabolism, and Function. Nutrients 2024, 16, 2660. [Google Scholar] [CrossRef]
- Chen, J.; Ding, X.; Wu, R.; Tong, B.; Zhao, L.; Lv, H.; Meng, X.; Liu, Y.; Ren, B.; Li, J. Novel sesquiterpene glycoside from loquat leaf alleviates type 2 diabetes mellitus combined with nonalcoholic fatty liver disease by improving insulin resistance, oxidative stress, inflammation, and gut microbiota composition. J. Agric. Food Chem. 2021, 69, 14176–14191. [Google Scholar] [CrossRef] [PubMed]
- Yu, Y.; Zeng, F.; Han, P.; Zhang, L.; Yang, L.; Zhou, F.; Liu, Q.; Ruan, Z. Dietary chlorogenic acid alleviates high-fat diet-induced steatotic liver disease by regulating metabolites and gut microbiota. Int. J. Food Sci. Nutr. 2024, 75, 369–384. [Google Scholar]
- Zhan, F.; Song, W.; Fan, Y.; Wang, F.; Wang, Q. Cucurbitacin E alleviates colonic barrier function impairment and inflammation response and improves microbial composition on experimental colitis models. J. Inflamm. Res. 2024, 17, 2745–2756. [Google Scholar] [CrossRef]
- Cai, K.; Cao, X.Y.; Chen, F.; Zhu, Y.; Sun, D.D.; Cheng, H.B.; Duan, J.A.; Su, S.L. Xianlian Jiedu decoction alleviates colorectal cancer by regulating metabolic profiles, intestinal microbiota and metabolites. Phytomedicine 2024, 128, 155385. [Google Scholar] [CrossRef]
- Zhang, Y.; Tu, S.; Ji, X.; Wu, J.; Meng, J.; Gao, J.; Shao, X.; Shi, S.; Wang, G.; Qiu, J.; et al. Dubosiella newyorkensis modulates immune tolerance in colitis via the L-lysine-activated AhR-IDO1-Kyn pathway. Nat. Commun. 2024, 15, 1333. [Google Scholar] [CrossRef] [PubMed]
- Liu, Y.; Matheyambath, A.C.; Polic, I.I.; LaPointe, G. Differential fermentation of raw and processed high-amylose and waxy maize starches in the Simulator of the Human Intestinal Microbial Ecosystem (SHIME®). J. Funct. Foods 2021, 86, 104735. [Google Scholar] [CrossRef]






| Genus | CK-Mean (%) | MADBS-Mean (%) | WMS-Mean (%) | p Value |
|---|---|---|---|---|
| g_Lactobacillus | 0.1005 | 52.14 | 4.211 | 0.005826 |
| g_Bifidobacterium | 1.984 | 1.033 | 43.6 | 0.001156 |
| g_Fusobacterium | 41.88 | 0.2564 | 0.01305 | 0.0003448 |
| g_Megamonas | 8.181 | 0.4594 | 23.28 | 0.003907 |
| g_Weissella | 0.01957 | 22.45 | 0.1051 | 0.03782 |
| g_Escherichia-Shigella | 15.51 | 0.6525 | 1.742 | 0.002478 |
| g_Prevotella | 0.366 | 6.548 | 3.821 | 0.01102 |
| g_Megasphaera | 1.096 | 0.08221 | 7.922 | 0.0006882 |
| g_Raoultella | 4.367 | 0.3856 | 0.3602 | 0.0008614 |
| g_Blautia | 1.594 | 0.7373 | 0.6747 | 0.004153 |
| Genus | CK-Mean (%) | MADBS-Mean (%) | WMS-Mean (%) | p Value |
|---|---|---|---|---|
| g__norank_f__Muribaculaceae | 22.1 | 49.97 | 39.89 | 0.01351 |
| g__Allobaculum | 9.111 | 0.4608 | 6.461 | 0.0007119 |
| g__Ileibacterium | 3.05 | 6.845 | 0.9708 | 0.003702 |
| g__norank_f__Ruminococcaceae | 6.984 | 2.117 | 1.526 | 0.006119 |
| g__Dubosiella | 2.477 | 5.766 | 1.471 | 0.02459 |
| g__Alistipes | 2.983 | 0.6399 | 2.547 | 0.01018 |
| g__Parasutterella | 0.143 | 0.7421 | 1.169 | 0.007435 |
| g__Parabacteroides | 0.2318 | 0.4862 | 1.285 | 0.002703 |
| g__norank_f__Oscillospiraceae | 0.2601 | 1.289 | 0.1118 | 0.04382 |
| g__Gordonibacter | 0.6055 | 0.7002 | 0.2115 | 0.03222 |
Disclaimer/Publisher’s Note: The statements, opinions and data contained in all publications are solely those of the individual author(s) and contributor(s) and not of MDPI and/or the editor(s). MDPI and/or the editor(s) disclaim responsibility for any injury to people or property resulting from any ideas, methods, instructions or products referred to in the content. |
© 2025 by the authors. Licensee MDPI, Basel, Switzerland. This article is an open access article distributed under the terms and conditions of the Creative Commons Attribution (CC BY) license (https://creativecommons.org/licenses/by/4.0/).
Share and Cite
Zhao, Z.; Liu, W.; Wu, L.; Yang, G.; Yan, Y.; Ji, X. Effects of Waxy Maize Starch and Malate-Debranched Waxy Maize Starch on Gut Microbiota of Humans In Vitro and Mice In Vivo. Microorganisms 2025, 13, 2218. https://doi.org/10.3390/microorganisms13092218
Zhao Z, Liu W, Wu L, Yang G, Yan Y, Ji X. Effects of Waxy Maize Starch and Malate-Debranched Waxy Maize Starch on Gut Microbiota of Humans In Vitro and Mice In Vivo. Microorganisms. 2025; 13(9):2218. https://doi.org/10.3390/microorganisms13092218
Chicago/Turabian StyleZhao, Zhonglin, Wei Liu, Lulu Wu, Guoyu Yang, Yizhe Yan, and Xiaolong Ji. 2025. "Effects of Waxy Maize Starch and Malate-Debranched Waxy Maize Starch on Gut Microbiota of Humans In Vitro and Mice In Vivo" Microorganisms 13, no. 9: 2218. https://doi.org/10.3390/microorganisms13092218
APA StyleZhao, Z., Liu, W., Wu, L., Yang, G., Yan, Y., & Ji, X. (2025). Effects of Waxy Maize Starch and Malate-Debranched Waxy Maize Starch on Gut Microbiota of Humans In Vitro and Mice In Vivo. Microorganisms, 13(9), 2218. https://doi.org/10.3390/microorganisms13092218

