PRV Induces Neurological Inflammatory Injury by Activating Necroptosis of Brain Tissue
Abstract
1. Introduction
2. Materials and Methods
2.1. Viruses, Animals, and Cells
2.2. Drugs and Chemicals
2.3. Animal Studies
2.4. Observation of Clinical Symptoms
2.5. Detection of Blood–Brain Barrier Permeability by the Evans Blue Method
2.6. Determination of Water Content in the Brain Tissue
2.7. Histopathologic Observation of Brain Tissue
2.8. Detection of Viral Particle Distribution in Brain Tissue by Immunohistochemical Staining
2.9. Detection of Viral Load in Brain Tissue by Real-Time PCR
2.10. Detection of Inflammatory Factor Levels in Brain Tissue and Serum
2.11. PRV Infection of C8-D1A Cells In Vitro
2.12. Real-Time PCR Assessment of mRNA Expression
2.13. Evaluation of NSA Intervention in PRV-GXLB-2013 Infection Using Both In Vivo (Mouse Model) and In Vitro (C8-D1A Astrocyte Culture) Systems
2.14. Statistical Analysis
3. Results
3.1. PRV-GXLB-2013 Exhibited Neuroinvasive Properties in Mice, Resulting in Significant Neuropathological Alterations
3.2. PRV-GXLB-2013 Infection Produced Damage to the Blood–Brain Barrier
3.3. PRV-GXLB-2013 Infection Triggered Significant Upregulation of Proinflammatory Mediators in Both Brain Tissue and Serum
3.4. PRV-GXLB-2013 Infection of C8-D1A Cells Triggered Significant Upregulation of Proinflammatory Markers
3.5. PRV-GXLB-2013 Infection Robustly Activated the NF-κB/MLKL Signaling Axis in Both In Vivo Murine Models and Ex Vivo Astrocyte Cultures
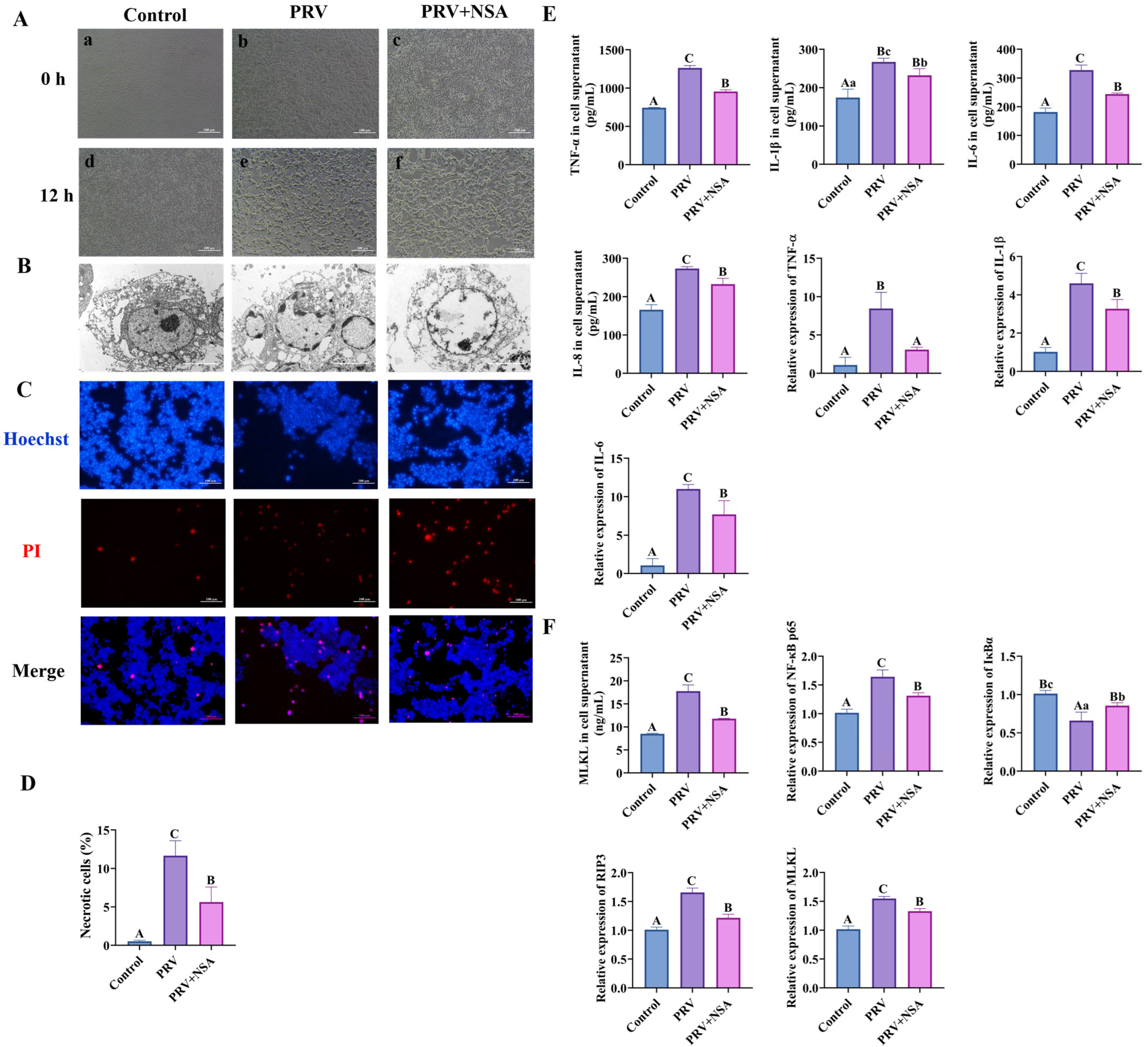
3.6. NSA Attenuated PRV-GXLB-2013-Induced Neuroinflammatory Damage in Both Murine Models and Cultured Astrocytes
4. Discussion
5. Conclusions
Author Contributions
Funding
Institutional Review Board Statement
Informed Consent Statement
Data Availability Statement
Acknowledgments
Conflicts of Interest
References
- Mettenleiter, T.C. Molecular biology of pseudorabies (Aujeszky’s disease) virus. Comp. Immunol. Microbiol. Infect. Dis. 1991, 14, 151–163. [Google Scholar] [CrossRef] [PubMed]
- Wang, H.M.; Qiao, Y.Y.; Cai, B.Y.; Tan, J.; Na, L.; Wang, Y.; Lu, H.; Tang, Y.D. Genome editing of pseudorabies virus in the CRISPR/Cas9 era: A mini-review. Front. Vet. Sci. 2023, 10, 6. [Google Scholar] [CrossRef] [PubMed]
- McCarthy, K.M.; Tank, D.W.; Enquist, L.W.; Britt, W.J. Pseudorabies virus infection alters neuronal activity and connectivity in vitro. PLoS Pathog. 2009, 5, e1000640. [Google Scholar] [CrossRef]
- Ferrara, G.; Pagnini, U.; Parisi, A.; Amoroso, M.G.; Fusco, G.; Iovane, G.; Montagnaro, S. A pseudorabies outbreak in hunting dogs in Campania region (Italy): A case presentation and epidemiological survey. BMC Vet. Res. 2024, 20, 323. [Google Scholar] [CrossRef] [PubMed]
- Ai, J.-W.; Weng, S.-S.; Cheng, Q.; Cui, P.; Li, Y.-J.; Wu, H.-L.; Zhu, Y.-M.; Xu, B.; Zhang, W.-H. Human Endophthalmitis Caused By Pseudorabies Virus Infection, China, 2017. Emerg. Infect. Dis. 2018, 24, 1087–1090. [Google Scholar] [CrossRef]
- Liu, Q.; Wang, X.; Xie, C.; Ding, S.; Yang, H.; Guo, S.; Li, J.; Qin, L.; Ban, F.; Wang, D.; et al. A Novel Human Acute Encephalitis Caused by Pseudorabies Virus Variant Strain. Clin. Infect. Dis. 2021, 73, e3690–e3700. [Google Scholar] [CrossRef]
- Xu, L.; Wei, J.-F.; Zhao, J.; Xu, S.-Y.; Lee, F.-Q.; Nie, M.-C.; Xu, Z.-W.; Zhou, Y.-C.; Zhu, L. The Immunity Protection of Central Nervous System Induced by Pseudorabies Virus DelgI/gE/TK in Mice. Front. Microbiol. 2022, 13, 862907. [Google Scholar] [CrossRef]
- Hou, Y.; Wang, Y.; Zhang, Y.; Yu, H.; Zhao, Y.; Yi, A. Human Encephalitis Caused by Pseudorabies Virus in China: A Case Report and Systematic Review. Vector-Borne Zoonotic Dis. 2022, 22, 391–396. [Google Scholar] [CrossRef]
- Verpoest, S.; Redant, V.; Cay, A.B.; Favoreel, H.; De Regge, N. Reduced virulence of a pseudorabies virus isolate from wild boar origin in domestic pigs correlates with hampered visceral spread and age-dependent reduced neuroinvasive capacity. Virulence 2018, 9, 149–162. [Google Scholar] [CrossRef]
- Lai, I.-H.; Chang, C.-D.; Shih, W.-L. Apoptosis Induction by Pseudorabies Virus via Oxidative Stress and Subsequent DNA Damage Signaling. Intervirology 2019, 62, 116–123. [Google Scholar] [CrossRef]
- Romero, N.; Favoreel, H.W.; Sandri-Goldin, R.M. Pseudorabies Virus Infection Triggers NF-κB Activation via the DNA Damage Response but Actively Inhibits NF-κB-Dependent Gene Expression. J. Virol. 2021, 95, e0166621. [Google Scholar] [CrossRef] [PubMed]
- Romero, N.; Van Waesberghe, C.; Favoreel, H.W. Pseudorabies Virus Infection of Epithelial Cells Leads to Persistent but Aberrant Activation of the NF-kappaB Pathway, Inhibiting Hallmark NF-kappaB-Induced Proinflammatory Gene Expression. J. Virol. 2020, 94, e00196-20. [Google Scholar] [CrossRef]
- Li, X.; Chen, S.; Zhang, L.; Niu, G.; Zhang, X.; Yang, L.; Ji, W.; Ren, L. Coinfection of Porcine Circovirus 2 and Pseudorabies Virus Enhances Immunosuppression and Inflammation through NF-kappaB, JAK/STAT, MAPK, and NLRP3 Pathways. Int. J. Mol. Sci. 2022, 23, 4469. [Google Scholar] [CrossRef] [PubMed]
- Woznicki, J.A.; Saini, N.; Flood, P.; Rajaram, S.; Lee, C.M.; Stamou, P.; Skowyra, A.; Bustamante-Garrido, M.; Regazzoni, K.; Crawford, N.; et al. TNF-alpha synergises with IFN-gamma to induce caspase-8-JAK1/2-STAT1-dependent death of intestinal epithelial cells. Cell Death Dis. 2021, 12, 864. [Google Scholar] [CrossRef] [PubMed]
- Fan, H.; Zhang, K.; Shan, L.; Kuang, F.; Chen, K.; Zhu, K.; Ma, H.; Ju, G.; Wang, Y.-Z. Reactive astrocytes undergo M1 microglia/macrohpages-induced necroptosis in spinal cord injury. Mol. Neurodegener. 2016, 11, 14. [Google Scholar] [CrossRef]
- Northington, F.J.; Chavez-Valdez, R.; Graham, E.M.; Razdan, S.; Gauda, E.B.; Martin, L.J. Necrostatin decreases oxidative damage, inflammation, and injury after neonatal HI. J. Cereb. Blood Flow Metab. 2011, 31, 178–189. [Google Scholar] [CrossRef]
- Oñate, M.; Catenaccio, A.; Salvadores, N.; Saquel, C.; Martinez, A.; Moreno-Gonzalez, I.; Gamez, N.; Soto, P.; Soto, C.; Hetz, C.; et al. The necroptosis machinery mediates axonal degeneration in a model of Parkinson disease. Cell Death Differ. 2020, 27, 1169–1185. [Google Scholar] [CrossRef]
- Leem, Y.H.; Kim, D.Y.; Park, J.E.; Kim, H.S. Necrosulfonamide exerts neuroprotective effect by inhibiting necroptosis, neuroinflammation, and α-synuclein oligomerization in a subacute MPTP mouse model of Parkinson’ s disease. Sci. Rep. 2023, 13, 15. [Google Scholar] [CrossRef]
- Nailwal, H.; Chan, F.K. Necroptosis in anti-viral inflammation. Cell Death Differ. 2019, 26, 4–13. [Google Scholar] [CrossRef]
- Yu, X.; He, S. The interplay between human herpes simplex virus infection and the apoptosis and necroptosis cell death pathways. Virol. J. 2016, 13, 77. [Google Scholar] [CrossRef]
- O’connor, T.W.; Collins, D.; Read, A.J.; Hick, P.M.; Kirkland, P.D. A Standardised Method to Quantify the Infectious Titre of Rabbit Haemorrhagic Disease Virus. Viruses 2025, 17, 609. [Google Scholar] [CrossRef] [PubMed]
- Deng, H.; Deng, Y.; Song, T.; Pang, L.; Zhu, S.; Ren, Z.; Guo, H.; Xu, Z.; Zhu, L.; Geng, Y.; et al. Evaluation of the activity and mechanisms of oregano essential oil against PRV in vivo and in vitro. Microb. Pathog. 2024, 194, 106791. [Google Scholar] [CrossRef] [PubMed]
- Salogni, C.; Lazzaro, M.; Giacomini, E.; Giovannini, S.; Zanoni, M.; Giuliani, M.; Ruggeri, J.; Pozzi, P.; Pasquali, P.; Boniotti, M.B.; et al. Infectious agents identified in aborted swine fetuses in a high-density breeding area: A three-year study. J. Vet. Diagn. Investig. 2016, 28, 550–554. [Google Scholar] [CrossRef]
- Liu, Q.; Kuang, Y.; Li, Y.; Guo, H.; Zhou, C.; Guo, S.; Tan, C.; Wu, B.; Chen, H.; Wang, X. The Epidemiology and Variation in Pseudorabies Virus: A Continuing Challenge to Pigs and Humans. Viruses 2022, 14, 1463. [Google Scholar] [CrossRef]
- Li, L.; Wang, R.; Hu, H.; Chen, X.; Yin, Z.; Liang, X.; He, C.; Yin, L.; Ye, G.; Zou, Y.; et al. The antiviral activity of kaempferol against pseudorabies virus in mice. BMC Vet. Res. 2021, 17, 247. [Google Scholar] [CrossRef] [PubMed]
- Zhao, Z.; Nelson, A.R.; Betsholtz, C.; Zlokovic, B.V. Establishment and Dysfunction of the Blood-Brain Barrier. Cell 2015, 163, 1064–1078. [Google Scholar] [CrossRef]
- Zhang, Y.; Shu, X.; Song, C.; Wu, Y.; Cui, K.; Zhang, X.; Sun, Y.; Shen, H.; Wei, Q.; Li, J.; et al. Astrocyte-derived MMP-9 is a key mediator of pseudorabies virus penetration of the blood-brain barrier and tight junction disruption. Vet. Res. 2025, 56, 72. [Google Scholar] [CrossRef]
- Cai, X.; Wang, Z.; Li, X.; Zhang, J.; Ren, Z.; Shao, Y.; Xu, Y.; Zhu, Y. Emodin as an Inhibitor of PRV Infection In Vitro and In Vivo. Molecules 2023, 28, 6567. [Google Scholar] [CrossRef]
- Klopfleisch, R.; Teifke, J.P.; Fuchs, W.; Kopp, M.; Klupp, B.G.; Mettenleiter, T.C. Influence of tegument proteins of pseudorabies virus on neuroinvasion and transneuronal spread in the nervous system of adult mice after intranasal inoculation. J. Virol. 2004, 78, 2956–2966. [Google Scholar] [CrossRef]
- Chen, X.; Xue, J.; Zou, J.; Zhao, X.; Li, L.; Jia, R.; Zou, Y.; Wan, H.; Chen, Y.; Zhou, X.; et al. Resveratrol alleviated neuroinflammation induced by pseudorabies virus infection through regulating microglial M1/M2 polarization. Biomed. Pharmacother. 2023, 160, 114271. [Google Scholar] [CrossRef]
- Sofroniew, M.V.; Vinters, H.V. Astrocytes: Biology and pathology. Acta Neuropathol. 2010, 119, 7–35. [Google Scholar] [CrossRef] [PubMed]
- Aston-Jones, G.; Card, J.P. Use of pseudorabies virus to delineate multisynaptic circuits in brain: Opportunities and limitations. J. Neurosci. Methods 2000, 103, 51–61. [Google Scholar] [CrossRef] [PubMed]
- Clark, I.C.; Gutiérrez-Vázquez, C.; Wheeler, M.A.; Li, Z.; Rothhammer, V.; Linnerbauer, M.; Sanmarco, L.M.; Guo, L.; Blain, M.; Zandee, S.E.J.; et al. Barcoded viral tracing of single-cell interactions in central nervous system inflammation. Science 2021, 372, eabf1230. [Google Scholar] [CrossRef] [PubMed]
- Lu, Y.; He, M.; Zhang, Y.; Xu, S.; Zhang, L.; He, Y.; Chen, C.; Liu, C.; Pi, H.; Yu, Z.; et al. Differential pro-inflammatory responses of astrocytes and microglia involve STAT3 activation in response to 1800 MHz radiofrequency fields. PLoS ONE 2014, 9, e108318. [Google Scholar] [CrossRef]
- Lawrence, T. The nuclear factor NF-kappaB pathway in inflammation. Cold Spring Harb. Perspect. Biol. 2009, 1, a001651. [Google Scholar] [CrossRef]
- Ren, C.Z.; Hu, W.Y.; Zhang, J.W.; Wei, Y.Y.; Yu, M.L.; Hu, T.J. Establishment of inflammatory model induced by Pseudorabies virus infection in mice. J. Vet. Sci. 2021, 22, e20. [Google Scholar] [CrossRef]
- Ye, C.; Huang, Q.; Jiang, J.; Li, G.; Xu, D.; Zeng, Z.; Peng, L.; Peng, Y.; Fang, R. ATP-dependent activation of NLRP3 inflammasome in primary murine macrophages infected by pseudorabies virus. Vet. Microbiol. 2021, 259, 109130. [Google Scholar] [CrossRef]
- Shih, R.; Wang, C.; Yang, C. NF-kappaB Signaling Pathways in Neurological Inflammation: A Mini Review. Front. Mol. Neurosci. 2015, 8, 77. [Google Scholar] [CrossRef]
- Sun, W.; Liu, S.; Huang, X.; Yuan, R.; Yu, J. Cytokine storms and pyroptosis are primarily responsible for the rapid death of mice infected with pseudorabies virus. R. Soc. Open Sci. 2021, 8, 210296. [Google Scholar] [CrossRef]
- Cho, Y.S.; Challa, S.; Moquin, D.; Genga, R.; Ray, T.D.; Guildford, M.; Chan, F.K.-M. Phosphorylation-driven assembly of the RIP1-RIP3 complex regulates programmed necrosis and virus-induced inflammation. Cell 2009, 137, 1112–1123. [Google Scholar] [CrossRef]
- Harris, K.G.; Morosky, S.A.; Drummond, C.G.; Patel, M.; Kim, C.; Stolz, D.B.; Bergelson, J.M.; Cherry, S.; Coyne, C.B. RIP3 Regulates Autophagy and Promotes Coxsackievirus B3 Infection of Intestinal Epithelial Cells. Cell Host Microbe 2015, 18, 221–232. [Google Scholar] [CrossRef] [PubMed]
- Xu, C.; Wu, J.; Wu, Y.; Ren, Z.; Yao, Y.; Chen, G.; Fang, E.F.; Noh, J.H.; Liu, Y.U.; Wei, L.; et al. TNF-α-dependent neuronal necroptosis regulated in Alzheimer’s disease by coordination of RIPK1-p62 complex with autophagic UVRAG. Theranostics 2021, 11, 9452–9469. [Google Scholar] [CrossRef] [PubMed]
- Chadwick, W.; Magnus, T.; Martin, B.; Keselman, A.; Mattson, M.P.; Maudsley, S. Targeting TNF-alpha receptors for neurotherapeutics. Trends Neurosci. 2008, 31, 504–511. [Google Scholar] [CrossRef]
- Gou, H.; Bian, Z.; Cai, R.; Chu, P.; Song, S.; Li, Y.; Jiang, Z.; Zhang, K.; Yang, D.; Li, C. RIPK3-Dependent Necroptosis Limits PRV Replication in PK-15 Cells. Front. Microbiol. 2021, 12, 664353. [Google Scholar] [CrossRef] [PubMed]
- Zhou, H.; Zhou, M.; Hu, Y.; Limpanon, Y.; Ma, Y.; Huang, P.; Dekumyoy, P.; Maleewong, W.; Lv, Z. TNF-alpha Triggers RIP1/FADD/Caspase-8-Mediated Apoptosis of Astrocytes and RIP3/MLKL-Mediated Necroptosis of Neurons Induced by Angiostrongylus cantonensis Infection. Cell Mol. Neurobiol. 2022, 42, 1841–1857. [Google Scholar] [CrossRef]
- Geng, L.; Gao, W.; Saiyin, H.; Li, Y.; Zeng, Y.; Zhang, Z.; Li, X.; Liu, Z.; Gao, Q.; An, P.; et al. MLKL deficiency alleviates neuroinflammation and motor deficits in the α-synuclein transgenic mouse model of Parkinson’s disease. Mol. Neurodegener. 2023, 18, 94. [Google Scholar] [CrossRef]
- Guo, H.; Kaiser, W.J.; Mocarski, E.S. Manipulation of apoptosis and necroptosis signaling by herpesviruses. Med. Microbiol. Immunol. 2015, 204, 439–448. [Google Scholar] [CrossRef]
- Shao, H.; Wu, W.; Wang, P.; Han, T.; Zhuang, C. Role of Necroptosis in Central Nervous System Diseases. ACS Chem. Neurosci. 2022, 13, 3213–3229. [Google Scholar] [CrossRef]







| Target Gene | Sequence (5′–3′) | GenBank Accession No. |
|---|---|---|
| β-actin | F: 5′-GCTCTGGCTCCTAGCACCAT-3′ | NM_007393.5 |
| R: 5′-GCCACCGATCCACACAGAGT-3′ | ||
| TNF-α | F: 5′-CGCTCTTCTGTCTACTGAACTTCGG-3′ | NM_001278601.1 |
| R: 5′-GTGGTTTGTGAGTGTGAGGGTCTG-3′ | ||
| IL-6 | F: 5′-CGGAGAGGAGACTTCACAGAG-3′ | NM_001314054.1 |
| R: 5′-CATTTCCACGATTTCCCAGA-3′ | ||
| IL-1β | F: 5′-CACTACAGGCTCCGAGATGAACAAC-3′ | XM_006498795.5 |
| R: 5′-TGTCGTTGCTTGGTTCTCCTTGTAC-3′ | ||
| IκBα | F: 5′-CAGCAGCTCACCGAGGAC-3′ | NM_010907.2 |
| R: 5′-AAAGCCAGGTCTCCCTTCAC-3′ | ||
| NF-κB p65 | F: 5′-GACCTGGAGCAAGCCATTAG-3′ | XM_006531694.4 |
| R: 5′-CGCACTGTCACCTGGAAGC-3′ | ||
| RIP3 | F: 5′-CGGCTCTCGTCTTCAACAACTG-3′ | NM_001164107.1 |
| R: 5′-CGAACTGTGCTTGGTCATACTTGG-3′ | ||
| MLKL | F: 5′-GTTTGTGAGTGTGGGCAATGATAAG-3′ | XM_006531443.5 |
| R: 5′-AGGATGCTGGCTGGCTGAC-3′ | ||
| C3 | F: 5′-CCAGCTCCCCATTAGCTCTG-3′ | NM_009778.3 |
| R: 5′-GCACTTGCCTCTTTAGGAAGTC-3′ | ||
| CXCL2 | F: 5′-AACATCCAGAGCTTGAGTGTGACG-3′ | NM_009140.2 |
| R: 5′-GGGCTTCAGGGTCAAGGCAAAC-3′ | ||
| CCL2 | F: 5′-ATTAAAAACCTGGATCGGAAC-3′ | NM_133783.2 |
| R: 5′-GCATTAGCTTCAGATTTACGGGT-3′ | ||
| IFN-α | F: 5′-TACTCAGCAGACCTTGAACCT-3′ | NM_010503.2 |
| R: 5′-CAGTCTTGGCAGCAAGTTGAC-3′ | ||
| PGE2 | F: 5′-TGGAGGTGAATCCCGTGAGA-3′ | XM_036152883.1 |
| R: 5′-AAACTCGGTCACCTCCTTGC-3′ | ||
| TGF-β | F: 5′-TGCGCTTGCAGAGATTAAAA-3′ | NM_011333.3 |
| R: 5′-CGTCAAAAGACAGCCACTCA-3′ | ||
| MCP-1 | F: 5′-CCACTCACCTGCTGCTACTCAT-3′ | NM_011333.3 |
| R: 5′-TGGTGATCCTCTTGTAGCTCTCC-3′ |
Disclaimer/Publisher’s Note: The statements, opinions and data contained in all publications are solely those of the individual author(s) and contributor(s) and not of MDPI and/or the editor(s). MDPI and/or the editor(s) disclaim responsibility for any injury to people or property resulting from any ideas, methods, instructions or products referred to in the content. |
© 2025 by the authors. Licensee MDPI, Basel, Switzerland. This article is an open access article distributed under the terms and conditions of the Creative Commons Attribution (CC BY) license (https://creativecommons.org/licenses/by/4.0/).
Share and Cite
Peng, C.; Zhang, J.; Wu, C.; Liu, D.; Liang, J.; Lv, M.; Yang, S.; Li, X.; Wei, Y.; Chen, H.; et al. PRV Induces Neurological Inflammatory Injury by Activating Necroptosis of Brain Tissue. Microorganisms 2025, 13, 1531. https://doi.org/10.3390/microorganisms13071531
Peng C, Zhang J, Wu C, Liu D, Liang J, Lv M, Yang S, Li X, Wei Y, Chen H, et al. PRV Induces Neurological Inflammatory Injury by Activating Necroptosis of Brain Tissue. Microorganisms. 2025; 13(7):1531. https://doi.org/10.3390/microorganisms13071531
Chicago/Turabian StylePeng, Chunzi, Jinwu Zhang, Changxu Wu, Danning Liu, Jing Liang, Maojie Lv, Shisen Yang, Xiaoning Li, Yingyi Wei, Hailan Chen, and et al. 2025. "PRV Induces Neurological Inflammatory Injury by Activating Necroptosis of Brain Tissue" Microorganisms 13, no. 7: 1531. https://doi.org/10.3390/microorganisms13071531
APA StylePeng, C., Zhang, J., Wu, C., Liu, D., Liang, J., Lv, M., Yang, S., Li, X., Wei, Y., Chen, H., He, J., Hu, T., & Yu, M. (2025). PRV Induces Neurological Inflammatory Injury by Activating Necroptosis of Brain Tissue. Microorganisms, 13(7), 1531. https://doi.org/10.3390/microorganisms13071531

