Tuberculosis Patients’ Serum Extracellular Vesicles Induce Relevant Immune Responses for Initial Defense Against BCG in Mice
Abstract
1. Introduction
2. Materials and Methods
2.1. Reagents
2.2. Cell Lines, Bacterial Strains, and Animals
2.3. Extraction of Serum EVs
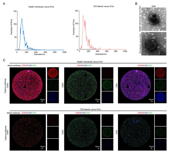
2.4. Transmission Electron Microscope (TEM) Analysis
2.5. Nanoparticle Tracking Analysis (NTA)
2.6. EV Microarray Assay
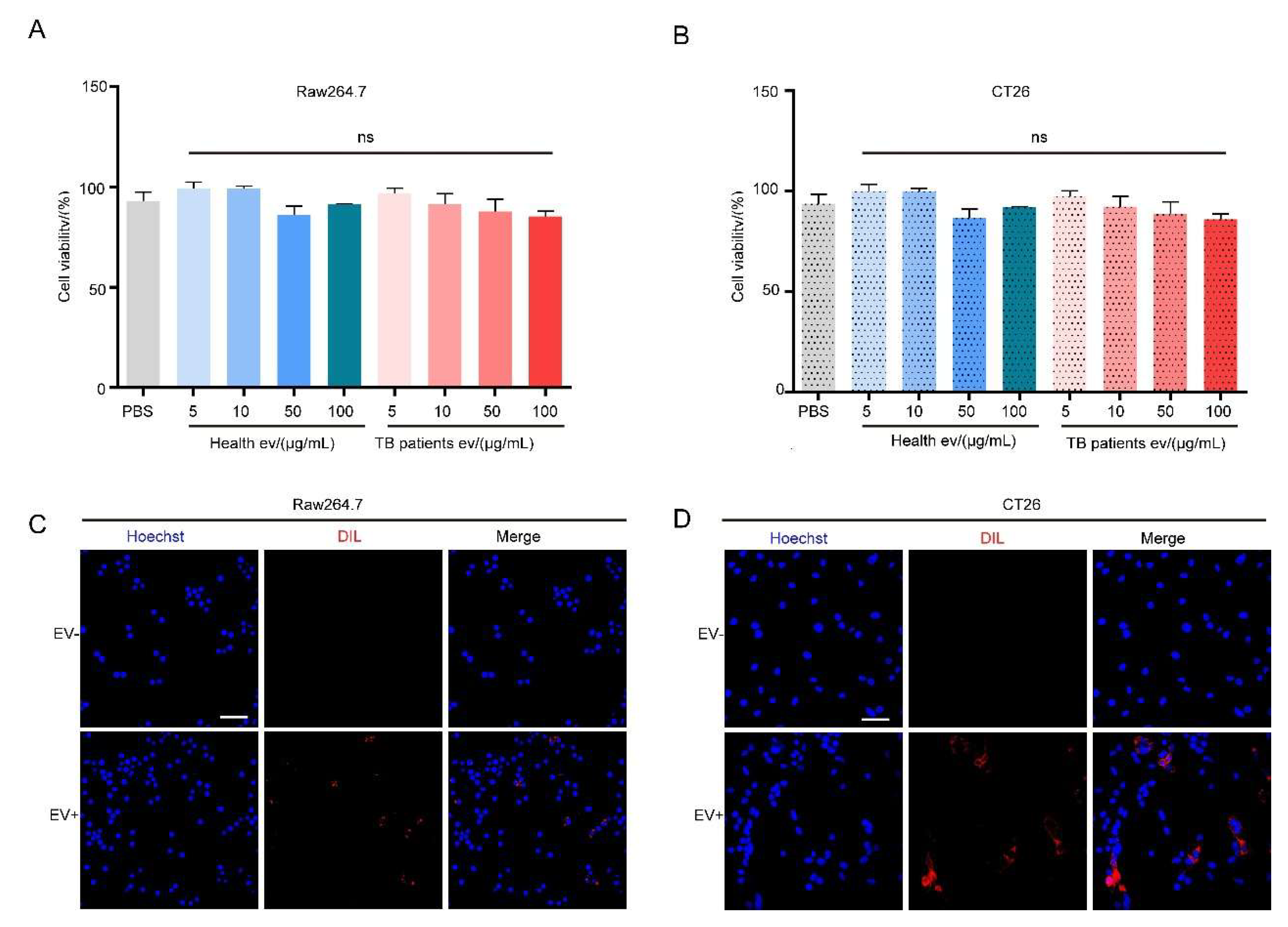
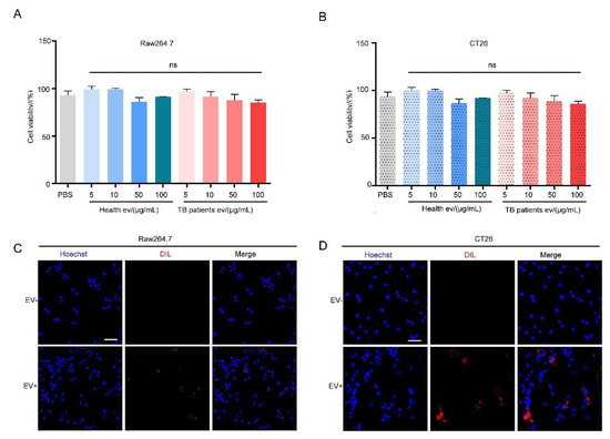
2.7. Cell Activity Assay
2.8. qPCR
2.9. FACS
2.10. EV Stimulation and BCG Infection in Mice
2.11. H&E
2.12. Immunofluorescence (IF)
2.13. Statistical Analysis
3. Results
3.1. Identification of EVs in the Sera of Healthy Individuals and TB Patients
3.2. Serum EVs from TB Patients Induce Increased Expression of Cytokines IL-6 and TNF-α in Cells
3.3. Serum EVs from TB Patients Promote Macrophage Polarization to M1 Type in Mice In Vivo
3.4. In Vivo Inhibition of BCG Growth in Mice Induced by Serum EVs Derived from TB Patients
4. Discussion
5. Conclusions
Supplementary Materials
Author Contributions
Funding
Institutional Review Board Statement
Informed Consent Statement
Data Availability Statement
Conflicts of Interest
Abbreviations
| Mtb | Mycobacterium tuberculosis |
| TB | Tuberculosis |
| EVs | Extracellular vesicles |
| BCG | Mycobacterium bovis bacillus Calmette Guérin |
| IL-6 | Interleukin-6 |
| TNF-α | Tumor necrosis factor-α |
| IL-10 | Interleukin-10 |
| CCL1 | C-C motif chemokine ligand 1 |
| IL-4 | Interleukin-4 |
| CCL22 | C-C motif chemokine ligand 22 |
References
- Motta, I.; Boeree, M.; Chesov, D.; Dheda, K.; Günther, G.; Horsburgh, C.R., Jr.; Kherabi, Y.; Lange, C.; Lienhardt, C.; McIlleron, H.M.; et al. Study group on Mycobacteria (ESGMYC) of the European Society of Clinical Microbiology and Infectious Diseases (ESCMID). Recent advances in the treatment of tuberculosis. Clin. Microbiol. Infect. 2024, 30, 1107–1114. [Google Scholar] [CrossRef] [PubMed]
- Heyckendorf, J.; Georghiou, S.B.; Frahm, N.; Heinrich, N.; Kontsevaya, I.; Reimann, M.; Holtzman, D.; Imperial, M.; Cirillo, D.M.; Gillespie, S.H.; et al. UNITE4TB Consortium. Tuberculosis Treatment Monitoring and Outcome Measures: New Interest and New Strategies. Clin. Microbiol. Rev. 2022, 35, e0022721. [Google Scholar] [CrossRef] [PubMed]
- Singh, V.; Chibale, K. Strategies to Combat Multi-Drug Resistance in Tuberculosis. Acc. Chem. Res. 2021, 54, 2361–2376. [Google Scholar] [CrossRef] [PubMed]
- Chai, Q.; Lu, Z.; Liu, C.H. Host defense mechanisms against Mycobacterium tuberculosis. Cell Mol. Life Sci. 2020, 77, 1859–1878. [Google Scholar] [CrossRef]
- Peng, Y.; Tang, T.; Li, Q.; Zhou, S.; Sun, Q.; Zhou, X.; Zhu, Y.; Wang, C.; Bermudez, L.E.; Liu, H.; et al. Mycobacterium tuberculosis FadD18 Promotes Proinflammatory Cytokine Secretion to Inhibit the Intracellular Survival of Bacillus Calmette-Guérin. Cells. 2024, 13, 1019. [Google Scholar] [CrossRef]
- Peng, Y.; Zhu, X.; Gao, L.; Wang, J.; Liu, H.; Zhu, T.; Zhu, Y.; Tang, X.; Hu, C.; Chen, X.; et al. Mycobacterium tuberculosis Rv0309 Dampens the Inflammatory Response and Enhances Mycobacterial Survival. Front. Immunol. 2022, 13, 829410. [Google Scholar] [CrossRef]
- Fu, B.; Xue, W.; Zhang, H.; Zhang, R.; Feldman, K.; Zhao, Q.; Zhang, S.; Shi, L.; Pavani, K.C.; Nian, W.; et al. MicroRNA-325-3p Facilitates Immune Escape of Mycobacterium tuberculosis through Targeting LNX1 via NEK6 Accumulation to Promote Anti-Apoptotic STAT3 Signaling. Mbio. 2020, 11, e00557-20. [Google Scholar] [CrossRef]
- Singh, S.; Maurya, S.K.; Aqdas, M.; Bashir, H.; Arora, A.; Bhalla, V.; Agrewala, J.N. Mycobacterium tuberculosis exploits MPT64 to generate myeloid-derived suppressor cells to evade the immune system. Cell Mol. Life Sci. 2022, 79, 567. [Google Scholar] [CrossRef]
- Tan, S.; Russell, D.G. Trans-species communication in the Mycobacterium tuberculosis-infected macrophage. Immunol. Rev. 2015, 264, 233–248. [Google Scholar] [CrossRef]
- Russell, D.G.; Vanderven, B.C.; Glennie, S.; Mwandumba, H.; Heyderman, R.S. The macrophage marches on its phagosome: Dynamic assays of phagosome function. Nat. Rev. Immunol. 2009, 9, 594–600. [Google Scholar] [CrossRef]
- Shi, L.; Jiang, Q.; Bushkin, Y.; Subbian, S.; Tyagi, S. Biphasic Dynamics of Macrophage Immunometabolism during Mycobacterium tuberculosis Infection. MBio 2019, 10, e02550-18. [Google Scholar] [CrossRef] [PubMed]
- Mosser, D.M.; Edwards, J.P. Exploring the full spectrum of macrophage activation. Nat. Rev. Immunol. 2008, 8, 958–969. [Google Scholar] [CrossRef] [PubMed]
- Martinez, F.O.; Gordon, S. The M1 and M2 paradigm of macrophage activation: Time for reassessment. F1000Prime Rep. 2014, 6, 13. [Google Scholar] [CrossRef] [PubMed]
- Sironi, M.; Martinez, F.O.; D’Ambrosio, D.; Gattorno, M.; Polentarutti, N.; Locati, M.; Gregorio, A.; Iellem, A.; Cassatella, M.A.; Van Damme, J.; et al. Differential regulation of chemokine production by Fcgamma receptor engagement in human monocytes: Association of CCL1 with a distinct form of M2 monocyte activation (M2b, Type 2). J. Leukoc. Biol. 2006, 80, 342–349. [Google Scholar] [CrossRef]
- Kishore, A.; Petrek, M. Roles of Macrophage Polarization and Macrophage-Derived miRNAs in Pulmonary Fibrosis. Front. Immunol. 2021, 12, 678457. [Google Scholar] [CrossRef]
- Sun, F.; Li, J.; Cao, L.; Yan, C. Mycobacterium tuberculosis virulence protein ESAT-6 influences M1/M2 polarization and macrophage apoptosis to regulate tuberculosis progression. Genes Genom. 2024, 46, 37–47. [Google Scholar] [CrossRef]
- Verreck, F.A.; de Boer, T.; Langenberg, D.M.; Hoeve, M.A.; Kramer, M.; Vaisberg, E.; Kastelein, R.; Kolk, A.; de Waal-Malefyt, R.; Ottenhoff, T.H. Human IL-23-producing type 1 macrophages promote but IL-10-producing type 2 macrophages subvert immunity to (myco)bacteria. Proc. Natl. Acad. Sci. USA 2004, 101, 4560–4565. [Google Scholar] [CrossRef]
- Mily, A.; Kalsum, S.; Loreti, M.G.; Rekha, R.S.; Muvva, J.R.; Lourda, M.; Brighenti, S. Polarization of M1 and M2 Human Monocyte-Derived Cells and Analysis with Flow Cytometry upon Mycobacterium tuberculosis Infection. J. Vis. Exp. 2020, 163, e61807. [Google Scholar]
- Shen, L.; Liao, K.; Yang, E.; Yang, F.; Lin, W.; Wang, J.; Fan, S.; Huang, X.; Chen, L.; Shen, H.; et al. Macrophage targeted iron oxide nanodecoys augment innate immunological and drug killings for more effective Mycobacterium Tuberculosis clearance. J. Nano Biotechnol. 2023, 21, 369. [Google Scholar] [CrossRef]
- Thiriot, J.D.; Martinez-Martinez, Y.B.; Endsley, J.J.; Torres, A.G. Hacking the Host: Exploitation of Macrophage Polarization by Intracellular Bacterial Pathogens. Pathog. Dis. 2020, 78, ftaa009. [Google Scholar] [CrossRef]
- Lundahl, M.L.E.; Mitermite, M.; Ryan, D.G.; Case, S.; Williams, N.C.; Yang, M.; Lynch, R.I.; Lagan, E.; Lebre, F.M.; Gorman, A.L.; et al. Macrophage innate training induced by IL-4 and IL-13 activation enhances OXPHOS driven anti-mycobacterial responses. Elife 2022, 11, e74690. [Google Scholar] [CrossRef] [PubMed]
- Zhang, B.; Xiang, L.; Chen, J.; Zhang, J.; Dong, R.; Mo, G.; Wu, F. GRN Activates TNFR2 to Promote Macrophage M2 Polarization Aggravating Mycobacterium Tuberculosis Infection. Front. Biosci.-Landmark 2024, 29, 332. [Google Scholar] [CrossRef] [PubMed]
- Sha, S.; Shi, Y.; Tang, Y.; Jia, L.; Han, X.; Liu, Y.; Li, X.; Ma, Y. Mycobacterium tuberculosis Rv1987 protein induces M2 polarization of macrophages through activating the PI3K/Akt1/mTOR signaling pathway. Immunol. Cell Biol. 2021, 99, 570–585. [Google Scholar] [CrossRef] [PubMed]
- Martinez, F.O.; Helming, L.; Gordon, S. Alternative activation of macrophages: An immunologic functional perspective. Annu. Rev. Immunol. 2009, 27, 451–483. [Google Scholar] [CrossRef]
- Yang, Z.; Wang, J.; Pi, J.; Hu, D.; Xu, J.; Zhao, Y.; Wang, Y. Identification and Validation of Genes Related to Macrophage Polarization and Cell Death Modes Under Mycobacterium tuberculosis Infection. J. Inflamm. Res. 2024, 17, 1397–1411. [Google Scholar] [CrossRef]
- Mehaffy, C.; Ryan, J.M.; Kruh-Garcia, N.A.; Dobos, K.M. Extracellular Vesicles in Mycobacteria and Tuberculosis. Front. Cell Infect. Microbiol. 2022, 12, 912831. [Google Scholar] [CrossRef]
- Palacios, A.; Gupta, S.; Rodriguez, G.M.; Prados-Rosales, R. Extracellular vesicles in the context of Mycobacterium tuberculosis infection. Mol. Immunol. 2021, 133, 175–181. [Google Scholar] [CrossRef]
- Gupta, S.; Bhagavathula, M.; Sharma, V.; Sharma, N.; Sharma, N.; Biswas, A.; Palacios, A.; Salgueiro, V.; Lavín, J.L.; Dogra, N.; et al. Dynamin-like proteins mediate extracellular vesicle secretion in Mycobacterium tuberculosis. EMBO Rep. 2023, 24, e55593. [Google Scholar] [CrossRef]
- Vázquez-Flores, L.; Castañeda-Casimiro, J.; Vallejo-Castillo, L.; Álvarez-Jiménez, V.D.; Peregrino, E.S.; García-Martínez, M.; Barreda, D.; Rosales-García, V.H.; Segovia-García, C.D.; Santos-Mendoza, T.; et al. Extracellular vesicles from Mycobacterium tuberculosis-infected neutrophils induce maturation of monocyte-derived dendritic cells and activation of antigen-specific Th1 cells. J. Leukoc. Biol. 2023, 113, 588–603. [Google Scholar] [CrossRef]
- Hu, S.; Hu, Y.; Yan, W. Extracellular vesicle-mediated interorgan communication in metabolic diseases. Trends Endocrinol. Metab. 2023, 34, 571–582. [Google Scholar] [CrossRef]
- Roerig, J.; Mitrach, F.; Schmid, M.; Hause, G.; Hacker, M.C.; Wölk, C.; Schulz-Siegmund, M. Synergistic siRNA Loading of Extracellular Vesicles Enables Functional Delivery into Cells. Small Methods 2022, 6, e2201001. [Google Scholar] [CrossRef] [PubMed]
- Ren, B.; Li, X.; Zhang, Z.; Tai, S.; Yu, S. Exosomes: A significant medium for regulating drug resistance through cargo delivery. Front. Mol. Biosci. 2024, 11, 1379822. [Google Scholar] [CrossRef] [PubMed]
- Wu, M.; Yang, Q.; Yang, C.; Han, J.; Liu, H.; Qiao, L.; Duan, H.; Xing, L.; Liu, Q.; Dong, L.; et al. Characteristics of plasma exosomes in drug-resistant tuberculosis patients. Tuberculosis 2023, 141, 102359. [Google Scholar] [CrossRef] [PubMed]
- Cui, X.; Zhang, F.; Meng, H.; Yuan, T.; Li, M.; Yuan, D.; Fan, X.; Jia, X.; Wang, Q.; Xing, L.; et al. Transport of miR-766-3p to A549 cells by plasma-derived exosomes and its effect on intracellular survival of Mycobacterium tuberculosis by regulating NRAMP1 expression in A549 cells. Microbiol. Res. 2025, 290, 127943. [Google Scholar] [CrossRef]
- Lyu, L.; Jia, H.; Liu, Q.; Ma, W.; Li, Z.; Pan, L.; Zhang, X. Individualized lipid profile in urine-derived extracellular vesicles from clinical patients with Mycobacterium tuberculosis infections. Front. Microbiol. 2024, 15, 1409552. [Google Scholar] [CrossRef]
- Jindal, N.; Sharma, P.; Punia, S.; Dass, M.; Anthwal, D.; Gupta, R.K.; Bhalla, M.; Singhal, R.; Behera, A.; Yadav, R.; et al. Utility of pleural fluid-derived extracellular vesicles as a source of Mycobacterium tuberculosis antigens MPT51 and MPT64 for pleural TB diagnosis: A proof-of-concept study. Tuberculosis 2025, 150, 102578. [Google Scholar] [CrossRef]
- Théry, C.; Witwer, K.W.; Aikawa, E.; Alcaraz, M.J.; Anderson, J.D.; Andriantsitohaina, R.; Antoniou, A.; Arab, T.; Archer, F.; Atkin-Smith, G.K.; et al. Minimal information for studies of extracellular vesicles 2018 (MISEV2018): A position statement of the International Society for Extracellular Vesicles and update of the MISEV2014 guidelines. J. Extracell. Vesicles 2018, 7, 1535750. [Google Scholar] [CrossRef]
- Wang, Y.; Wang, Y.; Ma, J.; Li, Y.; Cao, L.; Zhu, T.; Hu, H.; Liu, H. YuPingFengSan ameliorates LPS-induced acute lung injury and gut barrier dysfunction in mice. J. Ethnopharmacol. 2023, 312, 116452. [Google Scholar] [CrossRef]
- Fan, X.; Yao, H.; Liu, X.; Shi, Q.; Lv, L.; Li, P.; Wang, R.; Tang, T.; Qi, K. High-Fat Diet Alters the Expression of Reference Genes in Male Mice. Front. Nutr. 2020, 7, 589771. [Google Scholar] [CrossRef]
- Mishra, D.D.; Sahoo, B.; Maurya, P.K.; Sharma, R.; Varughese, S.; Prasad, N.; Tiwari, S. Therapeutic potential of urine exosomes derived from rats with diabetic kidney disease. Front. Endocrinol. 2023, 14, 1157194. [Google Scholar] [CrossRef]
- Azkargorta, M.; Iloro, I.; Escobes, I.; Cabrera, D.; Falcon-Perez, J.M.; Elortza, F.; Royo, F. Human Serum Extracellular Vesicle Proteomic Profile Depends on the Enrichment Method Employed. Int. J. Mol. Sci. 2021, 22, 11144. [Google Scholar] [CrossRef] [PubMed]
- Tordoff, E.; Allen, J.; Elgart, K.; Elsherbini, A.; Kalia, V.; Wu, H.; Eren, E.; Kapogiannis, D.; Gololobova, O.; Witwer, K.; et al. A novel multiplexed immunoassay for surface-exposed proteins in plasma extracellular vesicles. J. Extracell. Vesicles 2024, 13, e70007. [Google Scholar] [CrossRef] [PubMed]
- Andreu, Z.; Yáñez-Mó, M. Tetraspanins in extracellular vesicle formation and function. Front. Immunol. 2014, 5, 442. [Google Scholar] [CrossRef] [PubMed]
- Małys, M.S.S.; Aigner, C.; Schulz, S.M.M.; Schachner, H.; Rees, A.J.J.; Kain, R. Isolation of Small Extracellular Vesicles from Human Sera. Int. J. Mol. Sci. 2021, 22, 4653. [Google Scholar] [CrossRef]
- Charrin, S.; Jouannet, S.; Boucheix, C.; Rubinstein, E. Tetraspanins at a glance. J. Cell Sci. 2014, 127, 3641–3648. [Google Scholar] [CrossRef]
- Hemler, M.E. Tetraspanin functions and associated microdomains. Nat. Rev. Mol. Cell Biol. 2005, 6, 801–811. [Google Scholar] [CrossRef]
- Charrin, S.; Le Naour, F.; Labas, V.; Billard, M.; Le Caer, J.P.; Emile, J.F.; Petit, M.A.; Boucheix, C.; Rubinstein, E. EWI-2 is a new component of the tetraspanin web in hepatocytes and lymphoid cells. Biochem. J. 2003, 373, 409–421. [Google Scholar] [CrossRef]
- Charrin, S.; Le Naour, F.; Oualid, M.; Billard, M.; Faure, G.; Hanash, S.M.; Boucheix, C.; Rubinstein, E. The major CD9 and CD81 molecular partner: Identification and characterization of the complexes. J. Biol. Chem. 2001, 276, 14329–14337. [Google Scholar] [CrossRef]
- Stipp, C.S.; Kolesnikova, T.V.; Hemler, M.E. EWI-2 is a major CD9 and CD81 partner and member of a novel ig protein subfamily. J. Biol. Chem. 2001, 276, 40545–40554. [Google Scholar] [CrossRef]
- Stipp, C.S.; Orlicky, D.; Hemler, M.E. FPRP, a major, highly stoichiometric, highly specific CD81- and CD9-associated protein. J. Biol. Chem. 2001, 276, 4853–4862. [Google Scholar] [CrossRef]
- Charrin, S.; Latil, M.; Soave, S.; Polesskaya, A.; Chretien, F.; Boucheix, C.; Rubinstein, E. Normal muscle regeneration requires tight control of muscle cell fusion by tetraspanins CD9 and CD81. Nat. Commun. 2013, 4, 1674. [Google Scholar] [CrossRef] [PubMed]
- Cohen, J.; Wang, L.; Marques, S.; Ialy-Radio, C.; Barbaux, S.; Lefèvre, B.; Gourier, C.; Ziyyat, A. Oocyte ERM and EWI proteins are involved in mouse fertilization. Front. Cell Dev. Biol. 2022, 10, 863729. [Google Scholar] [CrossRef] [PubMed]
- Whitaker, E.E.; Matheson, N.J.; Perlee, S.; Munson, P.B.; Symeonides, M.; Thali, M. EWI-2 Inhibits Cell-Cell Fusion at the HIV-1 Virological Presynapse. Viruses 2019, 11, 1082. [Google Scholar] [CrossRef] [PubMed]
- Wang, H.; Zhang, L.; Yang, W.Y.; Ji, X.Y.; Gao, A.Q.; Wei, Y.H.; Ding, X.; Kang, Y.; Ding, J.H.; Fan, Y.; et al. Visceral adipose tissue-derived extracellular vesicles promote stress susceptibility in obese mice via miR-140-5p. Acta Pharmacol. Sin. 2025, 46, 1221–1235. [Google Scholar] [CrossRef]
- Wang, Z.; Zhou, X.; Kong, Q.; He, H.; Sun, J.; Qiu, W.; Zhang, L.; Yang, M. Extracellular Vesicle Preparation and Analysis: A State-of-the-Art Review. Adv Sci. 2024, 11, e2401069. [Google Scholar] [CrossRef]
- Bian, F.; Lan, Y.W.; Zhao, S.; Deng, Z.; Shukla, S.; Acharya, A.; Donovan, J.; Le, T.; Milewski, D.; Bacchetta, M.; et al. Lung endothelial cells regulate pulmonary fibrosis through FOXF1/R-Ras signaling. Nat. Commun. 2023, 14, 2560. [Google Scholar] [CrossRef]
- Graver, J.C.; Jiemy, W.F.; Altulea, D.H.A.; van Sleen, Y.; Xu, S.; van der Geest, K.S.M.; Verstappen, G.M.P.J.; Heeringa, P.; Abdulahad, W.H.; Brouwer, E.; et al. Cytokine producing B-cells and their capability to polarize macrophages in giant cell arteritis. J. Autoimmun. 2023, 140, 103111. [Google Scholar] [CrossRef]
- Bo, H.; Moure, U.A.E.; Yang, Y.; Pan, J.; Li, L.; Wang, M.; Ke, X.; Cui, H. Mycobacterium tuberculosis-macrophage interaction: Molecular updates. Front. Cell Infect. Microbiol. 2023, 13, 1062963. [Google Scholar] [CrossRef]
- Valjee, R.B.; Mackraj, I.; Moodley, R.; Ibrahim, U.H. Investigation of exosomal tetraspanin profile in sepsis patients as a promising diagnostic biomarker. Biomarkers 2024, 29, 78–89. [Google Scholar] [CrossRef]
- Saftics, A.; Abuelreich, S.; Romano, E.; Ghaeli, I.; Jiang, N.; Spanos, M.; Lennon, K.M.; Singh, G.; Das, S.; Van Keuren-Jensen, K.; et al. Single Extracellular VEsicle Nanoscopy. J. Extracell. Vesicles 2023, 12, e12346. [Google Scholar] [CrossRef]
- Javadi, A.; Shamaei, M.; Tabarsi, P.; Nomani, M.; Varahram, M.; Kazemi, B. Extracellular vesicles from serum samples of mycobacteria patients induced cell death of THP-1 monocyte and PBMC. BMC Pulm. Med. 2022, 22, 57. [Google Scholar] [CrossRef]
- Javadi, A.; Shamaei, M.; Tabarsi, P.; Ainy, E.; Kazemi, B. Extracellular Vesicles from Serum of Mycobacteria Patients Accelerate Expression of Apoptosis miRNAs and Facilitate THP-1 Monocyte Cell Death. Tanaffos 2022, 21, 434–447. [Google Scholar] [PubMed]
- Mehaffy, C.; Kruh-Garcia, N.A.; Graham, B.; Jarlsberg, L.G.; Willyerd, C.E.; Borisov, A.; Sterling, T.R.; Nahid, P.; Dobos, K.M. Identification of Mycobacterium tuberculosis Peptides in Serum Extracellular Vesicles from Persons with Latent Tuberculosis Infection. J. Clin. Microbiol. 2020, 58, e00393-20. [Google Scholar] [CrossRef] [PubMed]
- Lu, G.; Jiang, X.; Wu, A.; Zhou, J.; Liu, H.; He, F.; Zhang, Q.; Zen, K.; Gu, S.; Wang, J. Two Small Extracellular Vesicle sRNAs Derived From Mycobacterium tuberculosis Serve as Diagnostic Biomarkers for Active Pulmonary Tuberculosis. Front. Microbiol. 2021, 12, 642559. [Google Scholar] [CrossRef] [PubMed]
- Zheng, W.; LaCourse, S.M.; Song, B.; Singh, D.K.; Khanna, M.; Olivo, J.; Stern, J.; Escudero, J.N.; Vergara, C.; Zhang, F.; et al. Diagnosis of paediatric tuberculosis by optically detecting two virulence factors on extracellular vesicles in blood samples. Nat. Biomed. Eng. 2022, 6, 979–991. [Google Scholar] [CrossRef]
- Jiang, Y.; Yan, L.; Zhou, B.; Hong, J.; Tan, H.; Li, X.; Wang, Y. Identifying plasma exosome antigens as a potential diagnostic biomarker for tuberculosis disease. BMC Infect. Dis. 2025, 25, 65. [Google Scholar] [CrossRef]







Disclaimer/Publisher’s Note: The statements, opinions and data contained in all publications are solely those of the individual author(s) and contributor(s) and not of MDPI and/or the editor(s). MDPI and/or the editor(s) disclaim responsibility for any injury to people or property resulting from any ideas, methods, instructions or products referred to in the content. |
© 2025 by the authors. Licensee MDPI, Basel, Switzerland. This article is an open access article distributed under the terms and conditions of the Creative Commons Attribution (CC BY) license (https://creativecommons.org/licenses/by/4.0/).
Share and Cite
Xu, W.; Hou, Y.; Zhang, J.; Cao, T.; Dai, G.; Wang, W.; Tian, N.; Liu, D.; Chu, H.; Sun, H.; et al. Tuberculosis Patients’ Serum Extracellular Vesicles Induce Relevant Immune Responses for Initial Defense Against BCG in Mice. Microorganisms 2025, 13, 1524. https://doi.org/10.3390/microorganisms13071524
Xu W, Hou Y, Zhang J, Cao T, Dai G, Wang W, Tian N, Liu D, Chu H, Sun H, et al. Tuberculosis Patients’ Serum Extracellular Vesicles Induce Relevant Immune Responses for Initial Defense Against BCG in Mice. Microorganisms. 2025; 13(7):1524. https://doi.org/10.3390/microorganisms13071524
Chicago/Turabian StyleXu, Wenzhao, Yue Hou, Jingfang Zhang, Tingming Cao, Guangming Dai, Wenjing Wang, Na Tian, Dingyi Liu, Hongqian Chu, Hong Sun, and et al. 2025. "Tuberculosis Patients’ Serum Extracellular Vesicles Induce Relevant Immune Responses for Initial Defense Against BCG in Mice" Microorganisms 13, no. 7: 1524. https://doi.org/10.3390/microorganisms13071524
APA StyleXu, W., Hou, Y., Zhang, J., Cao, T., Dai, G., Wang, W., Tian, N., Liu, D., Chu, H., Sun, H., & Sun, Z. (2025). Tuberculosis Patients’ Serum Extracellular Vesicles Induce Relevant Immune Responses for Initial Defense Against BCG in Mice. Microorganisms, 13(7), 1524. https://doi.org/10.3390/microorganisms13071524

