Humus Soil Inhibits Antibiotic Resistance Gene Rebound in Swine Manure Composting by Modulating Microecological Niches
Abstract
1. Introduction
2. Materials and Methods
2.1. Composting Materials
2.2. Experimental Design and Sample Collection
2.3. Physicochemical Properties Measurements
2.4. Detection of Bacterial Community and ARGs
2.5. Statistical Analysis
3. Results and Discussion
3.1. Effect of Hs on Physicochemical Properties in Composting
3.2. Additive-Induced Antibiotic Resistance Gene Reduction
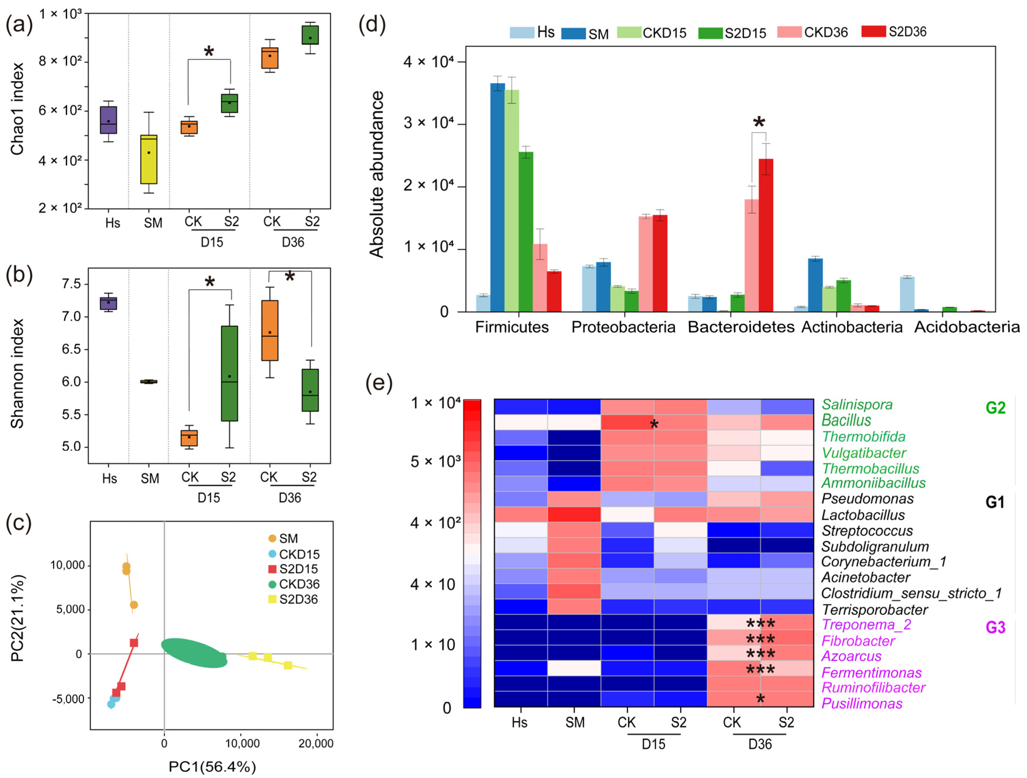
3.3. Successional Changes in Microbial Communities with Hs Addition
3.4. Degradation Mechanism of Antibiotic Resistance Genes (ARGs)
4. Conclusions
Supplementary Materials
Author Contributions
Funding
Institutional Review Board Statement
Informed Consent Statement
Data Availability Statement
Conflicts of Interest
References
- Liu, B.; Yu, K.; Ahmed, I.; Gin, K.; Xi, B.; Wei, Z.; He, Y.; Zhang, B. Key factors driving the fate of antibiotic resistance genes and controlling strategies during aerobic composting of animal manure: A review. Sci. Total Environ. 2021, 791, 148372. [Google Scholar] [CrossRef] [PubMed]
- Wang, G.; Li, G.; Chang, J.; Kong, Y.; Jiang, T.; Wang, J.; Yuan, J. Enrichment of antibiotic resistance genes after sheep manure aerobic heap composting. Bioresour. Technol. 2021, 323, 124620. [Google Scholar] [CrossRef] [PubMed]
- Qiao, M.; Ying, G.G.; Singer, A.C.; Zhu, Y.G. Review of antibiotic resistance in China and its environment. Environ. Int. 2018, 110, 160–172. [Google Scholar] [CrossRef] [PubMed]
- Cao, R.; Wang, J.; Ben, W.; Qiang, Z. The profile of antibiotic resistance genes in pig manure composting shaped by composting stage: Mesophilic-thermophilic and cooling-maturation stages. Chemosphere 2020, 250, 126181. [Google Scholar] [CrossRef]
- Wu, J.; Zhao, Y.; Qi, H.; Zhao, X.; Yang, T.; Du, Y.; Zhang, H.; Wei, Z. Identifying the key factors that affect the formation of humic substance during different materials composting. Bioresour. Technol. 2017, 244 Pt 1, 1193–1196. [Google Scholar] [CrossRef]
- Alegbeleye, O.O.; Sant’Ana, A.S. Manure-borne pathogens as an important source of water contamination: An update on the dynamics of pathogen survival/transport as well as practical risk mitigation strategies. Int. J. Hyg. Environ. Health 2020, 227, 113524. [Google Scholar] [CrossRef]
- Deng, W.; Zhang, A.; Chen, S.; He, X.; Jin, L.; Yu, X.; Yang, S.; Li, B.; Fan, L.; Ji, L.; et al. Heavy metals, antibiotics and nutrients affect the bacterial community and resistance genes in chicken manure composting and fertilized soil. J. Environ. Manag. 2020, 257, 109980. [Google Scholar] [CrossRef]
- Qiu, T.; Wu, D.; Zhang, L.; Zou, D.; Sun, Y.; Gao, M.; Wang, X. A comparison of antibiotics, antibiotic resistance genes, and bacterial community in broiler and layer manure following composting. Environ. Sci. Pollut. Res. Int. 2021, 28, 14707–14719. [Google Scholar] [CrossRef]
- Xie, W.Y.; Zou, X.; Liu, D.Y.; Li, Q.; Shen, Q.; Zhao, F.J. Dynamics of metal(loid) resistance genes driven by succession of bacterial community during manure composting. Environ. Pollut. 2019, 255 Pt 2, 113276. [Google Scholar] [CrossRef]
- Qian, X.; Gu, J.; Sun, W.; Wang, X.J.; Su, J.Q.; Stedfeld, R. Diversity, abundance, and persistence of antibiotic resistance genes in various types of animal manure following industrial composting. J. Hazard. Mater. 2018, 344, 716–722. [Google Scholar] [CrossRef]
- Zhang, W.; Yu, C.; Yin, S.; Chang, X.; Chen, K.; Xing, Y.; Yang, Y. Transmission and retention of antibiotic resistance genes (ARGs) in chicken and sheep manure composting. Bioresour. Technol. 2023, 382, 129190. [Google Scholar] [CrossRef] [PubMed]
- Liao, H.; Zhao, Q.; Cui, P.; Chen, Z.; Yu, Z.; Geisen, S.; Friman, V.P.; Zhou, S. Efficient reduction of antibiotic residues and associated resistance genes in tylosin antibiotic fermentation waste using hyperthermophilic composting. Environ. Int. 2019, 133 Pt B, 105203. [Google Scholar] [CrossRef]
- Ma, S.; Liu, H. Three-dimensional printed bulking agents reduce antibiotic resistance genes in swine manure aerobic composting by regulating oxygen concentration to alter host microorganisms and mobile genetic elements. Bioresour. Technol. 2022, 359, 127489. [Google Scholar] [CrossRef] [PubMed]
- Zhu, P.; Qin, H.; Zhang, H.; Luo, Y.; Ru, Y.; Li, J.; San, K.W.; Wang, L.; Yu, X.; Guo, W. Variations in antibiotic resistance genes and removal mechanisms induced by C/N ratio of substrate during composting. Sci. Total Environ. 2021, 798, 149288. [Google Scholar] [CrossRef] [PubMed]
- Li, H.; Cheng, W.; Li, B.; Xu, Y.; Zheng, X. The fate of antibiotic resistance genes during co-composting of swine manure with cauliflower and corn straw. Bioresour. Technol. 2020, 300, 122669. [Google Scholar] [CrossRef]
- Li, Y.; Gu, J.; Wang, X.; Song, Z.; Hu, T.; Xie, J.; Guo, H.; Ding, Q.; Xu, L.; Wei, Y.; et al. The fate of antibiotic resistance genes and their influential factors in swine manure composting with sepiolite as additive. Bioresour. Technol. 2022, 347, 126727. [Google Scholar] [CrossRef]
- Tong, Z.; Liu, F.; Tian, Y.; Zhang, J.; Liu, H.; Duan, J.; Bi, W.; Qin, J.; Xu, S. Effect of biochar on antibiotics and antibiotic resistance genes variations during co-composting of pig manure and corn straw. Front. Bioeng. Biotechnol. 2022, 10, 960476. [Google Scholar] [CrossRef]
- Xie, J.; Gu, J.; Wang, X.; Hu, T.; Sun, W.; Lei, L.; Zhang, R.; Guo, H. Insights into the beneficial effects of woody peat for reducing abundances of antibiotic resistance genes during composting. Bioresour. Technol. 2021, 342, 125903. [Google Scholar] [CrossRef]
- Chen, Z.; Fu, Q.; Wen, Q.; Wu, Y.; Bao, H.; Guo, J. Microbial community competition rather than high-temperature predominates ARGs elimination in swine manure composting. J. Hazard. Mater. 2022, 423 Pt B, 127149. [Google Scholar] [CrossRef]
- Bao, J.; Xie, L.; Ma, Y.; An, R.; Gu, B.; Wang, C. Proteomic and Transcriptomic Analyses Indicate Reduced Biofilm-Forming Abilities in Cefiderocol-Resistant Klebsiella pneumoniae. Front. Microbiol. 2021, 12, 778190. [Google Scholar] [CrossRef]
- Lyu, Y.L.; Jiang, X.L.; Niu, M.X.; Xiao, Q.Q.; Jia, Y.L.; Wu, M. Effect of Humus Soil on Cattle Manure Aerobic Composting. China Water Wastewater 2016, 32, 119–122, Translated from Chinese. [Google Scholar] [CrossRef]
- Hao, X.; Zhang, W.; Zhao, L.; Shen, L.; Zhu, L.; Zeng, B.; Jiang, D.; Bai, L. Bacillus subtilis reduces antibiotic resistance genes of animal sludge in vermicomposting by improving heat stress tolerance of Eisenia foetida and bacterial community adjustment. Environ. Res. 2023, 219, 115088. [Google Scholar] [CrossRef] [PubMed]
- Yang, J.; Xiang, J.; Yew-Hoong Gin, K.; Xie, Y.; Yu, K.; Li, P.; He, Y. Antibiotic resistome associated with influencing factors in industrial-scale organic waste aerobic composting plants. Bioresour. Technol. 2023, 385, 129354. [Google Scholar] [CrossRef] [PubMed]
- Dias, B.O.; Silva, C.A.; Higashikawa, F.S.; Roig, A.; Sanchez-Monedero, M.A. Use of biochar as bulking agent for the composting of poultry manure: Effect on organic matter degradation and humification. Bioresour. Technol. 2010, 101, 1239–1246. [Google Scholar] [CrossRef]
- Wang, S.P.; Wang, L.; Sun, Z.Y.; Wang, S.T.; Shen, C.H.; Tang, Y.Q.; Kida, K. Biochar addition reduces nitrogen loss and accelerates composting process by affecting the core microbial community during distilled grain waste composting. Bioresour. Technol. 2021, 337, 125492. [Google Scholar] [CrossRef]
- Yin, Y.; Gu, J.; Wang, X.; Zhang, K.; Hu, T.; Ma, J.; Wang, Q. Impact of copper on the diazotroph abundance and community composition during swine manure composting. Bioresour. Technol. 2018, 255, 257–265. [Google Scholar] [CrossRef]
- Zhao, B.; Wang, Y.; Ma, L.; Li, Y.; Deng, Y.; Chen, X.; Xu, Z. Adding an appropriate proportion of phosphogypsum ensured rice husk and urea composting to promote the compost as substrate utilization. Bioresour. Technol. 2022, 344, 126301. [Google Scholar] [CrossRef]
- Alvarenga, P.; Palma, P.; Gonçalves, A.P.; Fernandes, R.M.; Cunha-Queda, A.C.; Duarte, E.; Vallini, G. Evaluation of chemical and ecotoxicological characteristics of biodegradable organic residues for application to agricultural land. Environ. Int. 2007, 33, 505–513. [Google Scholar] [CrossRef]
- Qian, X.; Shen, G.; Wang, Z.; Guo, C.; Liu, Y.; Lei, Z.; Zhang, Z. Co-composting of livestock manure with rice straw: Characterization and establishment of maturity evaluation system. Waste Manag. 2014, 34, 530–535. [Google Scholar] [CrossRef]
- Wang, G.; Kong, Y.; Yang, Y.; Ma, R.; Li, L.; Li, G.; Yuan, J. Composting temperature directly affects the removal of antibiotic resistance genes and mobile genetic elements in livestock manure. Environ. Pollut. 2022, 303, 119174. [Google Scholar] [CrossRef]
- Wang, L.; Zheng, J.; Huang, X. Co-composting materials can further affect the attenuation of antibiotic resistome in soil application. Waste Manag. 2021, 135, 329–337. [Google Scholar] [CrossRef] [PubMed]
- Wéry, N. Bioaerosols from composting facilities—A review. Front. Cell Infect Microbiol. 2014, 4, 42. [Google Scholar] [CrossRef]
- Zhu, N.; Long, Y.; Kan, Z.; Zhu, Y.; Jin, H. Reduction of mobile genetic elements determines the removal of antibiotic resistance genes during pig manure composting after thermal pretreatment. Bioresour. Technol. 2023, 387, 129672. [Google Scholar] [CrossRef] [PubMed]
- Pang, Z.; Raudonis, R.; Glick, B.R.; Lin, T.J.; Cheng, Z. Antibiotic resistance in Pseudomonas aeruginosa: Mechanisms and alternative therapeutic strategies. Biotechnol. Adv. 2019, 37, 177–192. [Google Scholar] [CrossRef]
- Wei, Y.; Gu, J.; Wang, X.; Song, Z.; Sun, W.; Hu, T.; Guo, H.; Xie, J.; Lei, L.; Xu, L.; et al. Elucidating the beneficial effects of diatomite for reducing abundances of antibiotic resistance genes during swine manure composting. Sci. Total Environ. 2022, 821, 153199. [Google Scholar] [CrossRef]
- Zhao, W.; Gu, J.; Wang, X.; Hu, T.; Wang, J.; Yu, J.; Dai, X.; Lei, L. Effects of shrimp shell powder on antibiotic resistance genes and the bacterial community during swine manure composting. Sci. Total Environ. 2021, 752, 142162. [Google Scholar] [CrossRef]
- Bello, A.; Han, Y.; Zhu, H.; Deng, L.; Yang, W.; Meng, Q.; Sun, Y.; Egbeagu, U.U.; Sheng, S.; Wu, X.; et al. Microbial community composition, co-occurrence network pattern and nitrogen transformation genera response to biochar addition in cattle manure-maize straw composting. Sci. Total Environ. 2020, 721, 137759. [Google Scholar] [CrossRef]
- Duan, Y.; Awasthi, M.K.; Yang, J.; Tian, Y.; Li, H.; Cao, S.; Syed, A.; Verma, M.; Ravindran, B. Bacterial community dynamics and co-occurrence network patterns during different stages of biochar-driven composting. Bioresour. Technol. 2023, 384, 129358. [Google Scholar] [CrossRef]
- Xu, Z.; Qi, C.; Zhang, L.; Ma, Y.; Li, J.; Li, G.; Luo, W. Bacterial dynamics and functions for gaseous emissions and humification in response to aeration intensities during kitchen waste composting. Bioresour. Technol. 2021, 337, 125369. [Google Scholar] [CrossRef]
- Nannan, C.; Vu, H.Q.; Gillis, A.; Caulier, S.; Nguyen, T.T.T.; Mahillon, J. Bacilysin within the Bacillus subtilis group: Gene prevalence versus antagonistic activity against Gram-negative foodborne pathogens. J. Biotechnol. 2021, 327, 28–35. [Google Scholar] [CrossRef]
- Froidurot, A.; Julliand, V. Cellulolytic bacteria in the large intestine of mammals. Gut Microbes. 2022, 14, 2031694. [Google Scholar] [CrossRef] [PubMed]
- Hurek, T.; Reinhold-Hurek, B. Azoarcus sp. strain BH72 as a model for nitrogen-fixing grass endophytes. J. Biotechnol. 2003, 106, 169–178. [Google Scholar] [CrossRef] [PubMed]
- Yang, C.; Tsedan, G.; Liu, Y.; Hou, F. Shrub coverage alters the rumen bacterial community of yaks (Bos grunniens) grazing in alpine meadows. J. Anim. Sci. Technol. 2020, 62, 504–520. [Google Scholar] [CrossRef] [PubMed]
- Qi, C.; Yin, R.; Cheng, J.; Xu, Z.; Chen, J.; Gao, X.; Li, G.; Nghiem, L.; Luo, W. Bacterial dynamics for gaseous emission and humification during bio-augmented composting of kitchen waste with lime addition for acidity regulation. Sci. Total. Environ. 2022, 848, 157653. [Google Scholar] [CrossRef]
- Jiang, X.; Lyu, Q.; Bi, L.; Liu, Y.; Xie, Y.; Ji, G.; Huan, C.; Xu, L.; Yan, Z. Improvement of sewage sludge anaerobic digestion through synergistic effect combined trace elements enhancer with enzyme pretreatment and microbial community response. Chemosphere 2022, 286 Pt 1, 131356. [Google Scholar] [CrossRef]
- Liu, Y.; Cheng, D.; Xue, J.; Weaver, L.; Wakelin, S.A.; Feng, Y.; Li, Z. Changes in microbial community structure during pig manure composting and its relationship to the fate of antibiotics and antibiotic resistance genes. J. Hazard. Mater. 2020, 389, 122082. [Google Scholar] [CrossRef]
- Sun, X.; Zhao, J.; Wang, Q.; Ren, X.; Li, R.; Awasthi, M.K.; Zhang, Z. Behaviors and related mechanisms of Zn resistance and antibiotic resistance genes during co-composting of erythromycin manufacturing wastes and pig manure. Bioresour. Technol. 2020, 318, 124048. [Google Scholar] [CrossRef]







| Materials | Moisture (%) | TOC (%) | TN (%) | pH Value |
|---|---|---|---|---|
| Swine manure (SM) | 73.55 ± 0.01 | 66.57 ± 1.93 | 1.75 ± 0.07 | 6.83 ± 0.21 |
| Straw | 14.86 ± 0.02 | 71.82 ± 1.85 | 0.56 ± 0.02 | 5.24 ± 0.24 |
| Humus soil (Hs) | 43.53 ± 0.01 | 16.00 ± 1.53 | 0.60 ± 0.03 | 7.03 ± 0.01 |
Disclaimer/Publisher’s Note: The statements, opinions and data contained in all publications are solely those of the individual author(s) and contributor(s) and not of MDPI and/or the editor(s). MDPI and/or the editor(s) disclaim responsibility for any injury to people or property resulting from any ideas, methods, instructions or products referred to in the content. |
© 2025 by the authors. Licensee MDPI, Basel, Switzerland. This article is an open access article distributed under the terms and conditions of the Creative Commons Attribution (CC BY) license (https://creativecommons.org/licenses/by/4.0/).
Share and Cite
Hao, X.; Chen, M.; Sang, W.; Shen, L.; Zhu, L.; Jiang, D.; Bai, L. Humus Soil Inhibits Antibiotic Resistance Gene Rebound in Swine Manure Composting by Modulating Microecological Niches. Microorganisms 2025, 13, 571. https://doi.org/10.3390/microorganisms13030571
Hao X, Chen M, Sang W, Shen L, Zhu L, Jiang D, Bai L. Humus Soil Inhibits Antibiotic Resistance Gene Rebound in Swine Manure Composting by Modulating Microecological Niches. Microorganisms. 2025; 13(3):571. https://doi.org/10.3390/microorganisms13030571
Chicago/Turabian StyleHao, Xiaoxia, Mengting Chen, Weiping Sang, Linyuan Shen, Li Zhu, Dongmei Jiang, and Lin Bai. 2025. "Humus Soil Inhibits Antibiotic Resistance Gene Rebound in Swine Manure Composting by Modulating Microecological Niches" Microorganisms 13, no. 3: 571. https://doi.org/10.3390/microorganisms13030571
APA StyleHao, X., Chen, M., Sang, W., Shen, L., Zhu, L., Jiang, D., & Bai, L. (2025). Humus Soil Inhibits Antibiotic Resistance Gene Rebound in Swine Manure Composting by Modulating Microecological Niches. Microorganisms, 13(3), 571. https://doi.org/10.3390/microorganisms13030571

