Age-Dependent Pleomorphism in Mycobacterium monacense Cultures
Abstract
1. Introduction
2. Materials and Methods
2.1. Bacterial Strains and Constructs
2.2. Media, Determination of Generation Times and bi-Phasic Growth Experiments
2.3. Determination of Growth Rates for Cells Grown on 7H10 Solid Media
2.4. Phase Contrast Microscopy
2.5. Statistical Analysis
2.6. Preparation of Cells for Transmission Electron Microscopy (TEM)
2.7. Sample for Illumina and Pacbio Sequencing
2.8. Genome Sequencing, Assembly and Annotation
2.9. dnaK_3 over-Expression—Culture Conditions and Procedure
2.10. Protein Homology Analysis
2.11. RNA Extraction, cDNA Conversion, RNASeq and qRT-PCR Analysis
2.12. Preparation of Whole Cell Lysates for β-Galactosidase Assay
2.13. Bradford and β-Galactosidase Assay
3. Results
3.1. Growth of M. monacense in Liquid Media: Influence of hygR and the Red Fluorescence Protein (rfp) Gene
3.2. Bi-Phasic Pattern of Growth Curves Plotted from Absorbance Measurements
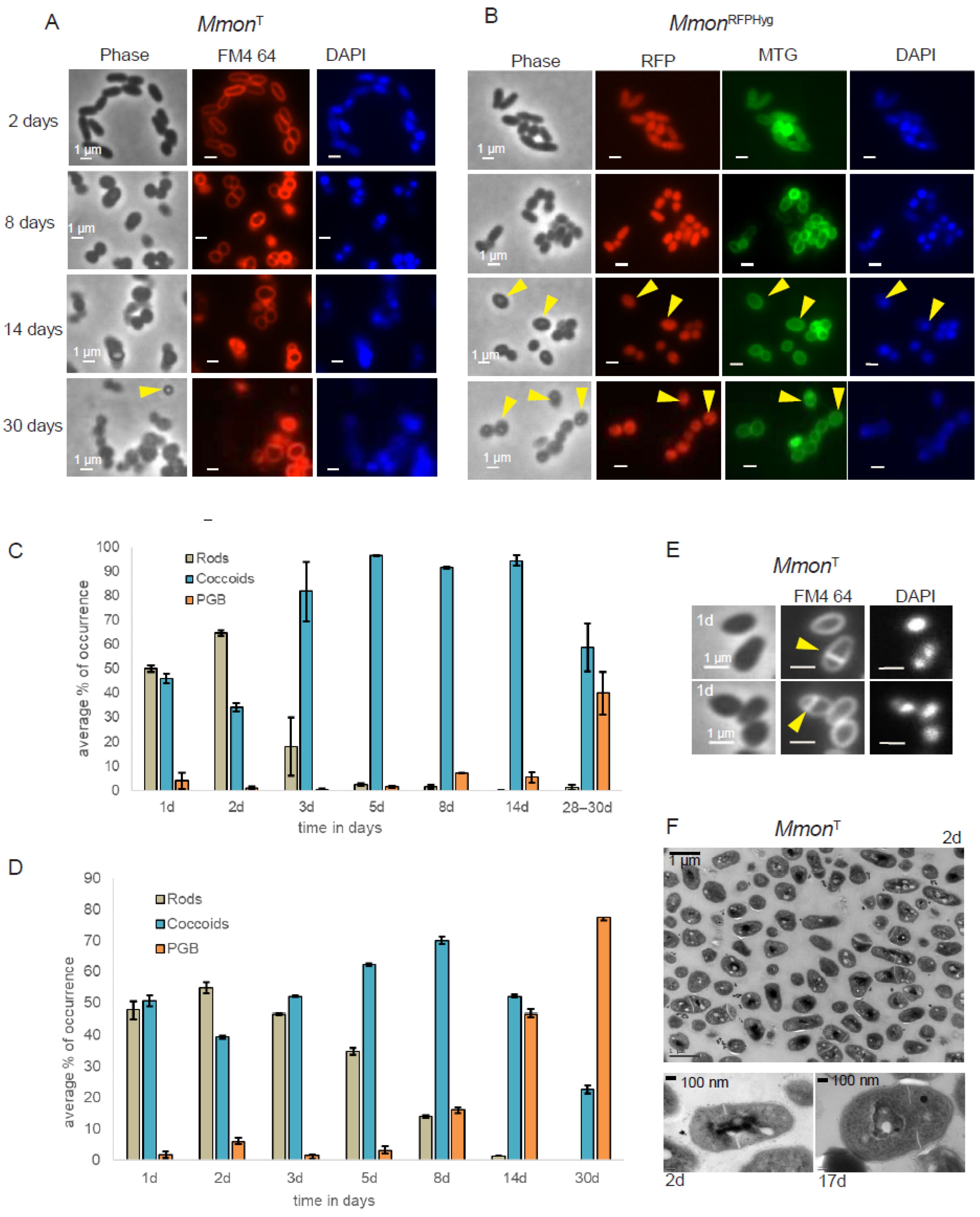
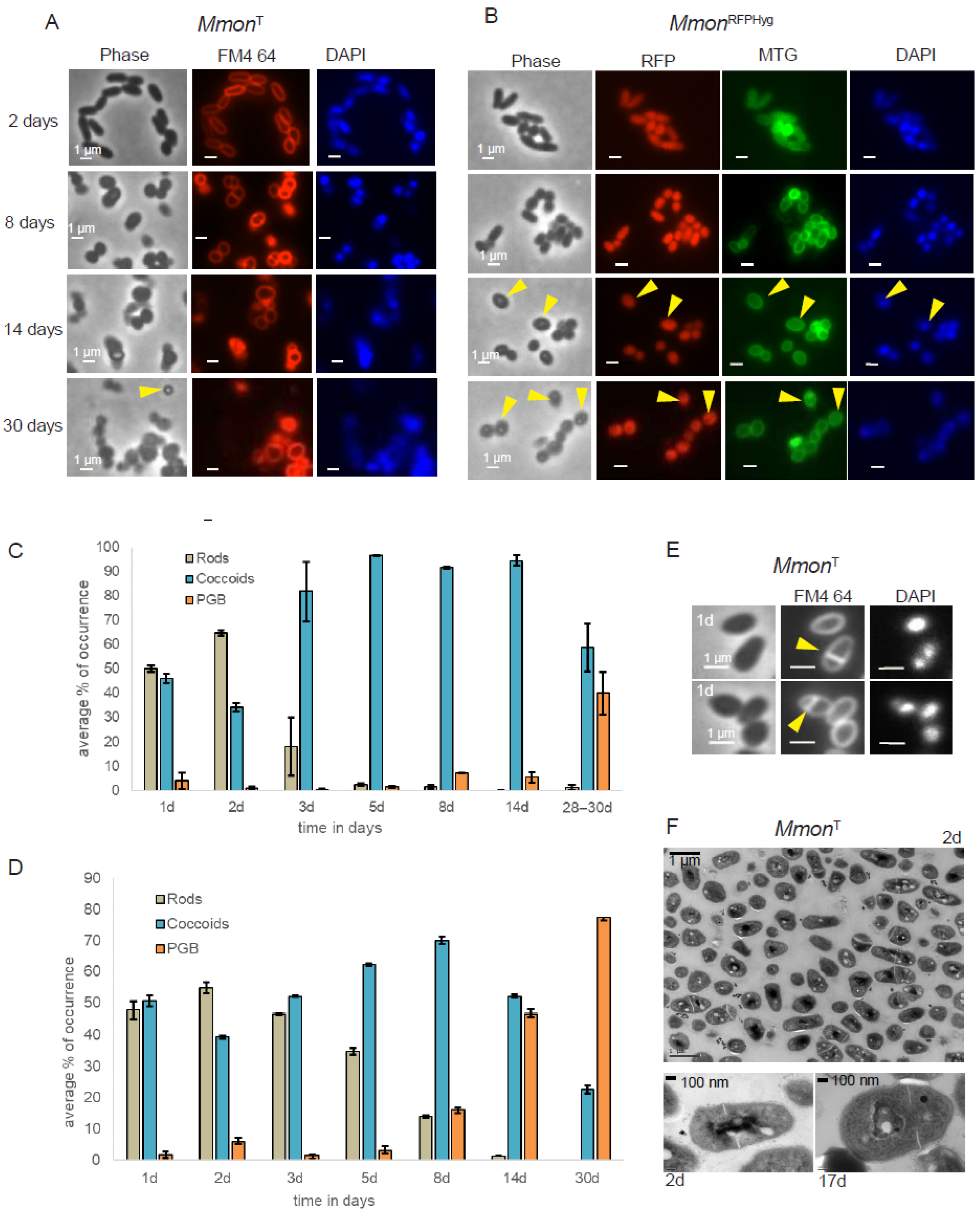
3.3. Variation in Cell Morphology in Ageing Cultures
3.4. Spore-like PGB Structures in M. monacense Culture
3.5. Genome Analysis of M. monacense
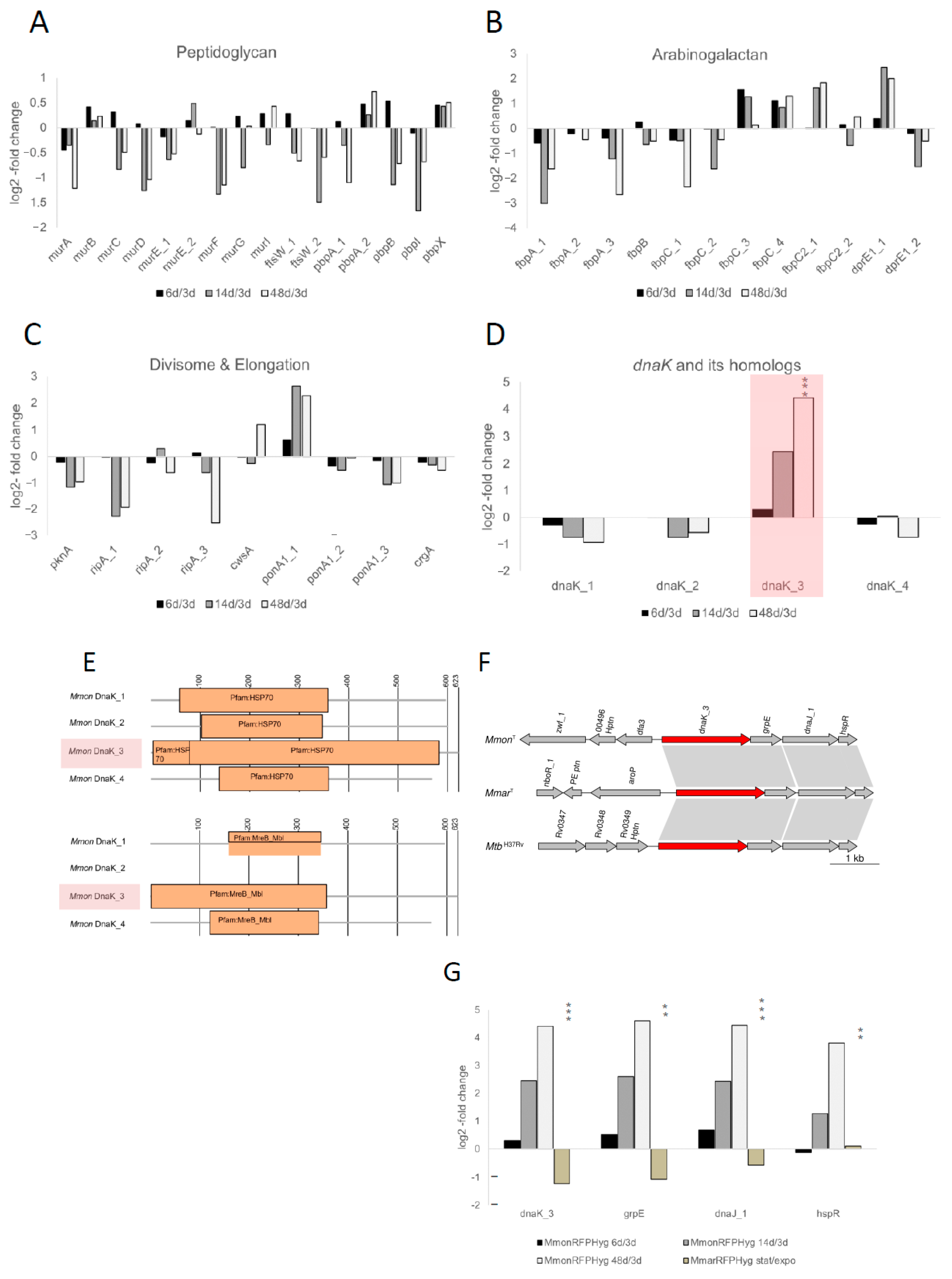
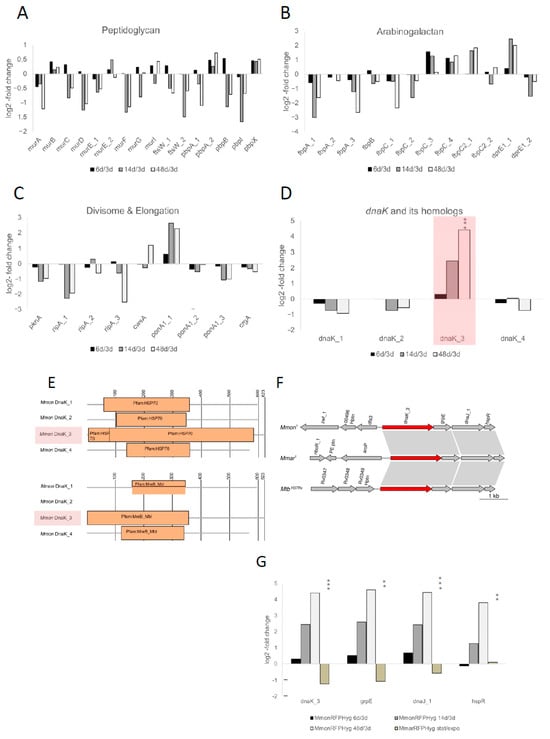
3.6. Analysis of Selected M. monacense Gene Transcripts at Different Growth Stages
3.7. Identification of an MreB Homolog Within DnaK_3
3.8. Expression of dnaK_3Mmon in M. marinum Resulted in a Transient Change in Cell Morphology
3.9. Difference in dnaK_3Mmar and dnaK_3Mmon Expression in M. marinum
3.10. Identification of Putative Promoters, Sigma Factors and Regulatory “Elements”
4. Discussion
4.1. Variation in Cell Shape and Growth Phase
4.2. M. monacense Genes Involved in Cell Division, Cell Shape Maintenance, Peptidoglycan Formation and Other Membrane/Cell Wall Related Functions and Their mRNA Levels
4.3. Cell Shape and Possible Role of the DnaK_3 Chaperone
4.4. Concluding Remarks
Supplementary Materials
Author Contributions
Funding
Institutional Review Board Statement
Informed Consent Statement
Data Availability Statement
Acknowledgments
Conflicts of Interest
References
- Miller, F.R. The Induced Development of Non-Acid-Fast Forms of Bacillus Tuberculosis and Other Myco-Bacteria. J. Exp. Med. 1932, 56, 411–424. [Google Scholar] [CrossRef] [PubMed]
- Wyckoff, R.W.; Smithburn, K.C. Micromotion Pictures of the Growth of Mycobacterium phlei. J. Infect. Dis. 1933, 53, 201–209. [Google Scholar] [CrossRef]
- Wyckoff, R.W. Bacterial growth and multiplication as disclosed by micro motion pictures. J. Exp. Med. 1934, 59, 381–391. [Google Scholar] [CrossRef]
- McCarter, J.; Hastings, E.G. The Morphology of Mycobacteria. J. Bacteriol. 1935, 29, 503–513. [Google Scholar] [CrossRef] [PubMed]
- Vera, H.D.; Rettger, L.F. Morphological variation of the tubercle bacillus and certain recently isolated soil acid fasts, with emphasis on filtrability. J. Bacteriol. 1940, 39, 659–687. [Google Scholar] [CrossRef]
- Lack, C.H.; Tanner, F. The Significance of Pleomorphism in Mycobacterium tuberculosis var. hominis. J. Gen. Microbiol. 1953, 8, 18–26. [Google Scholar] [CrossRef] [PubMed]
- Csillag, A. Spore Formation and “Dimorphism” in the Mycobacteria. J. Gen. Microbiol. 1961, 26, 97–109. [Google Scholar] [CrossRef] [PubMed]
- Csillag, A. Development of form 2 mycobacteria on autoclaved Löwenstein-Jensen medium. Tubercle 1962, 43, 439–443. [Google Scholar] [CrossRef]
- Stewart-Tull, D.E.S. Occurrence of Dimorphic Forms of Mycobacterium phlei. Nature 1965, 208, 603–605. [Google Scholar] [CrossRef]
- Kirsebom, L.A.; Dasgupta, S.; Pettersson, B.M.F. Pleiomorphism in Mycobacterium. Adv. Appl. Microbiol. 2012, 80, 81–112. [Google Scholar] [PubMed]
- Velayati, A.A.; Farnia, P.; Masjedi, M.R.; Zhavnerko, G.K.; Merza, M.A.; Ghanavi, J.; Tabarsi, P.; Farnia, P.; Poleschuyk, N.N.; Ignatyev, G. Sequential adaptation in latent tuberculosis bacilli: Observation by atomic force microscopy (AFM). Int. J. Clin. Exp. Med. 2011, 4, 193–199. [Google Scholar] [PubMed]
- Brieger, E.M.; Glauret, A.M. Spore-like Structures in the Tubercle Bacillus. Nature 1956, 178, 544. [Google Scholar] [CrossRef] [PubMed]
- Anuchin, A.M.; Mulyukin, A.L.; Suzina, N.E.; Duda, V.I.; El-Registan, G.I.; Kaprelyants, A.S. Dormant forms of Mycobacterium smegmatis with distinct morphology. Microbiology 2009, 155, 1071–1079. [Google Scholar] [CrossRef] [PubMed]
- Ghosh, J.; Larsson, P.; Singh, B.; Pettersson, B.M.F.; Islam, N.M.; Sarkar, S.N.; Dasgupta, S.; Kirsebom, L.A. Sporulation in mycobacteria. Proc. Natl. Acad. Sci. USA 2009, 106, 10781–10786. [Google Scholar] [CrossRef] [PubMed]
- Shleeva, M.O.; Kudykina, Y.K.; Vostroknutova, G.N.; Suzina, N.E.; Mulyukin, A.L.; Kaprelyants, A.S. Dormant ovoid cells of Mycobacterium tuberculosis are formed in response to gradual external acidification. Tuberculosis 2011, 91, 146–154. [Google Scholar] [CrossRef]
- Lamont, E.A.; Bannantine, J.P.; Armién, A.; Ariyakumar, D.S.; Sreevatsan, S. Identification and characterization of a spore-like morphotype in chronically starved Mycobacterium avium subsp. paratuberculosis cultures. PLoS ONE 2012, 7, e306648. [Google Scholar] [CrossRef] [PubMed]
- Reischl, U.; Melzl, H.; Kroppendstedt, R.M.; Miethke, T.; Naumann, L.; Mariottini, A.; Mazzarelli, G.; Tortoli, E. Mycobacterium monacense sp. nov. Int. J. Syst. Evol. Microbiol. 2006, 56, 2575–2578. [Google Scholar] [CrossRef] [PubMed]
- Hogardt, M.; Schreff, A.M.; Naumann, L.; Reischl, U.; Sing, A. Mycobacterium monacense in a Patient with a Pulmonary Tumor. Jpn. J. Infect. Dis. 2008, 61, 77–78. [Google Scholar] [CrossRef] [PubMed]
- Taieb, A.; Ikeguchi, R.; Yu, V.L.; Rihs, J.D.; Sharma, M.; Wolfe, J.; Wollstein, R. Mycobacterium monacense: A Mycobacterial Pathogen That Causes Infection of the Hand. J. Hand Surg. 2008, 3, 94–96. [Google Scholar] [CrossRef]
- Lily Therese, K.; Gayathri, R.; Thiruppathi, K.; Madhavan, H.N. First report on isolation of Mycobacterium monacense from sputum specimen in India. Lung India 2011, 28, 124–126. [Google Scholar] [CrossRef] [PubMed]
- Shojaei, H.; Hashemi, A.; Heidarieh, P.; Hosseini, N.; Naser, A.D. Chronic Pulmonary Disease Due to Mycobacterium monacense Infection: The First Case from Iran. Ann. Lab. Med. 2012, 32, 87–90. [Google Scholar] [CrossRef][Green Version]
- Romero, J.J.; Herrera, P.; Cartelle, M.; Barba, P.; Tello, S.; Zurita, J. Panniculitis caused by Mycobacterium monacense mimicking erythema induratum: A case in Ecuador. New Microbes New Infect. 2016, 10, 112–115. [Google Scholar] [CrossRef] [PubMed]
- Stevenson, K.; Mcvey, A.F.; Clark, I.B.N.; Swain, P.S.; Pilizota, T. General calibration of microbial growth in microplate readers. Sci. Rep. 2016, 6, 38828. [Google Scholar] [CrossRef]
- Mutoji, K.N.; Ennis, D.G. Expression of common fluorescent reporters may modulate virulence for Mycobacterium marinum: Dramatic attenuation results from Gfp over-expression. Comp. Biochem. Physiol. C Toxicol. Pharmacol. 2012, 155, 39–48. [Google Scholar] [CrossRef] [PubMed]
- Singh, B.; Nitharwal, R.G.; Ramesh, M.; Pettersson, B.M.F.; Kirsebom, L.A.; Dasgupta, S. Asymmetric growth and division in Mycobacterium spp.: Compensatory mechanisms for non-medial septa. Mol. Microbiol. 2013, 88, 64–76. [Google Scholar] [CrossRef] [PubMed]
- Nakata, H.M. Effect of pH on intermediates produced during growth and sporulation of Bacillus cereus. J. Bacteriol. 1963, 86, 577–581. [Google Scholar] [CrossRef] [PubMed]
- Robinow, C.F. Observations on the structure of Bacillus spores. J. Gen. Microbiol. 1951, 5, 439–457. [Google Scholar] [CrossRef][Green Version]
- Lackner, P.; Beer, R.; Helbok, R.; Broessner, G.; Engelhardt, K.; Brenneis, C.; Schmutzhard, E.; Pfaller, K. Scanning electron microscopy of the neuropathology of murine cerebral malaria. Malar. J. 2006, 5, 116. [Google Scholar] [CrossRef]
- Das, S.; Pettersson, B.M.F.; Behra, P.R.K.; Ramesh, M.; Dasgupta, S.; Bhattacharya, A.; Kirsebom, L.A. The Mycobacterium phlei Genome: Expectations and Surprises. Genome Biol. Evol. 2016, 8, 975–985. [Google Scholar]
- Li, R.; Zhu, H.; Ruan, J.; Qian, W.; Fang, X.; Shi, Z.; Li, Y.; Li, S.; Shan, G.; Kristiansen, K.; et al. De novo assembly of human genomes with massively parallel short read sequencing. Genome Res. 2010, 20, 265–272. [Google Scholar] [CrossRef] [PubMed]
- Chin, C.-S.; Alexander, D.H.; Marks, P.; Klammer, A.A.; Drake, J.; Heiner, C.; Clum, A.; Copeland, A.; Huddleston, J.; Eichler, E.E.; et al. Nonhybrid, finished microbial genome assemblies from long-read SMRT sequencing data. Nat. Methods 2013, 10, 563–569. [Google Scholar] [CrossRef] [PubMed]
- Pettersson, B.M.F.; Behra, P.R.K.; Manduva, S.; Das, S.; Dasgupta, S.; Bhattacharya, A.; Kirsebom, L.A. Draft Genome Sequence of Saccharopolyspora rectivirgula. Genome Announc. 2014, 2, e01117-13. [Google Scholar] [CrossRef] [PubMed]
- Das, S.; Pettersson, B.M.F.; Behra, P.R.K.; Ramesh, M.; Dasgupta, S.; Bhattacharya, A.; Kirsebom, L.A. Characterization of three Mycobacterium spp. with potential use in bioremediation by genome sequencing and comparative genomics. Genome Biol. Evol. 2015, 7, 1871–1886. [Google Scholar] [CrossRef]
- Seemann, T. Prokka: Rapid prokaryotic genome annotation. Bioinformatics 2014, 30, 2068–2069. [Google Scholar] [CrossRef] [PubMed]
- Hyatt, D.; Chen, G.L.; Locascio, P.F.; Land, M.L.; Larimer, F.W.; Hauser, L.J. Prodigal: Prokaryotic gene recognition and translation initiation site identification. BMC Bioinform. 2010, 11, 119. [Google Scholar] [CrossRef]
- Lagesen, K.; Hallin, P.; Rødland, E.A.; Stærfeldt, H.-H.; Rognes, T.; Ussery, D.W. RNAmmer: Consistent and rapid annotation of ribosomal RNA genes. Nucleic Acids Res. 2007, 35, 3100–3108. [Google Scholar] [CrossRef]
- Lowe, T.M.; Eddy, S. tRNAscan-SE: A program for improved detection of transfer RNA genes in genomic sequence. Nucleic Acids Res. 1997, 25, 955–964. [Google Scholar] [CrossRef]
- Nawrocki, E.P.; Burge, S.W.; Bateman, A.; Daub, J.; Eberhardt, R.Y.; Eddy, S.R.; Floden, E.W.; Gardner, P.P.; Jones, T.A.; Tate, J.; et al. Rfam 12.0: Updates to the RNA families database. Nucleic Acids Res. 2015, 43, D130–D137. [Google Scholar] [CrossRef]
- Nawrocki, E.P.; Eddy, S.R. Infernal 1.1: 100-fold faster RNA homology searches. Bioinformatics 2013, 29, 2933–2935. [Google Scholar] [CrossRef]
- Aziz, R.K.; Bartels, D.; Best, A.A.; DeJongh, M.; Disz, T.; Edwards, R.A.; Formsma, K.; Gerdes, S.; Glass, E.M.; Kubal, M.; et al. The RAST Server: Rapid Annotations using Subsystems Technology. BMC Genom. 2008, 9, 75. [Google Scholar] [CrossRef]
- Pettersson, B.M.F.; Das, S.; Behra, P.R.K.; Jordan, H.R.; Ramesh, M.; Mallick, A.; Root, K.M.; Cheramie, M.N.; De La Cruz Melara, I.; Small, P.L.C.; et al. Comparative sigma factor-mRNA levels in Mycobacterium marinum under stress conditions and during host infection. PLoS ONE 2015, 10, e0139823. [Google Scholar] [CrossRef] [PubMed]
- Letunic, I.; Bork, P. 20 years of the SMART protein domain annotation resource. Nucleic Acids Res. 2018, 46, D493–D496. [Google Scholar] [CrossRef]
- Letunic, I.; Bork, P. Interactive tree of life (iTOL) v4: Recent updates and new developments. Nucleic Acids Res. 2019, 47, W256–W259. [Google Scholar] [CrossRef]
- Langmead, B.; Salzberg, S.L. Fast gapped-read alignment with Bowtie 2. Nat. Methods 2012, 9, 357–359. [Google Scholar] [CrossRef] [PubMed]
- Kim, D.; Pertea, G.; Trapnell, C.; Pimentel, H.; Kelley, R.; Salzberg, S.L. TopHat2: Accurate alignment of transcriptomes in the presence of insertions, deletions and gene fusions. Genome Biol. 2013, 14, R36. [Google Scholar] [CrossRef] [PubMed]
- Anders, S.; Pyl, P.T.; Huber, W. HTSeq-a Python framework to work with high-throughput sequencing data. Bioinformatics 2015, 31, 166–169. [Google Scholar] [CrossRef] [PubMed]
- Love, M.I.; Huber, W.; Anders, S. Moderated estimation of fold change and dispersion for RNA-Seq data with DESeq2. Genome Biol. 2014, 15, 550. [Google Scholar] [CrossRef]
- Wickham, H. ggplot2: Elegant Graphics for Data Analysis, 2nd ed.; Use R! Springer International Publishing: Cham, Switzerland, 2016. [Google Scholar]
- Guy, L.; Kultima, J.R.; Andersson, S.G. genoPlotR: Comparative gene and genome visualization in R. Bioinformatics 2010, 26, 2334–2335. [Google Scholar] [CrossRef] [PubMed]
- Pettersson, B.M.F.; Nitharwal, R.G.; Das, S.; Behra, P.R.K.; Benedik, E.; Arasu, U.T.; Islam, N.M.; Dasgupta, S.; Bhattacharya, A.; Kirsebom, L.A. Identification and expression of stressosomal proteins in Mycobacterium marinum under various growth and stress conditions. FEMS Microbiol. Lett. 2013, 342, 98–105. [Google Scholar] [CrossRef] [PubMed][Green Version]
- Garbe, T.R.; Barathi, J.; Barnini, S.; Zhang, Y.; Abou-Zeid, C.; Tang, D.; Mukherjee, R.; Young, D.B. Transformation of mycobacterial species using hygromycin resistance as selectable marker. Microbiology 1994, 140, 133–138. [Google Scholar] [CrossRef] [PubMed][Green Version]
- Goldman, D.S. Enzyme systems in the mycobacteria XV: Initial steps in the metabolism of glycerol. J. Bacteriol. 1963, 86, 30–37. [Google Scholar] [CrossRef] [PubMed]
- Winder, F.G.; Brennan, P.J. Initial steps in the metabolism of glycerol by Mycobacterium tuberculosis. J. Bacteriol. 1966, 92, 1846–1847. [Google Scholar] [CrossRef] [PubMed]
- Stinson, M.W.; Solotorovsky, M. Interaction of Tween 80 detergent with mycobacteria in synthetic medium. Am. Rev. Respir. Dis. 1971, 104, 717–727. [Google Scholar] [PubMed]
- Tsukamura, M.; Toyama, H.; Fukaya, Y. “Tween Egg Medium” for isolating mycobacteria from sputum specimens. Microbiol. Immunol. 1979, 23, 833–838. [Google Scholar] [CrossRef] [PubMed]
- Kovárová-Kovart, K.; Egli, T. Growth kinetics of suspended microbial cells: From single-substrate-controlled growth to mixed-substrate kinetics. Microbiol. Mol. Biol. Rev. 1998, 62, 646–666. [Google Scholar] [CrossRef] [PubMed]
- Görke, B.; Stülke, J. Carbon catabolite repression in bacteria: Many ways to make the most out of nutrients. Nat. Rev. Microbiol. 2008, 6, 613–624. [Google Scholar] [CrossRef]
- de Carvalho, L.P.S.; Fischer, S.M.; Marrero, J.; Nathan, C.; Erht, S.; Rhee, K.Y. Metabolomics of Mycobacterium tuberculosis reveals compartmentalized co-catabolism of carbon substrates. Chem. Biol. 2010, 17, 1122–1131. [Google Scholar] [CrossRef] [PubMed]
- Aung, S.; Shum, J.; Abanes-De Mello, A.; Broder, D.H.; Fredlund-Gutierrez, J.; Chiba, S.; Pogliano, K. Dual localization pathways for the engulfment proteins during Bacillus subtilis sporulation. Mol. Microbiol. 2007, 65, 1534–1546. [Google Scholar] [CrossRef] [PubMed]
- Singh, B.; Ghosh, J.; Islam, N.M.; Dasgupta, S.; Kirsebom, L.A. Growth, cell division and sporulation in mycobacteria. Antonie Van Leeuwenhoek 2010, 98, 165–177. [Google Scholar] [CrossRef]
- Aldridge, B.B.; Fernandez-Suarez, M.; Heller, D.; Ambravaneswaran, V.; Irimia, D.; Toner, M.; Fortune, S.M. Asymmetry and aging of mycobacterial cells lead to variable growth and antibiotic susceptibility. Science 2012, 335, 100–104. [Google Scholar] [CrossRef] [PubMed]
- Santi, I.; Dhar, N.; Bousbaine, D.; Wakamoto, Y.; McKinney, J.D. Single-cell dynamics of the chromosome replication and cell division cycles in mycobacteria. Nat. Commun. 2013, 4, 2470. [Google Scholar] [CrossRef] [PubMed]
- Vijay, S.; Mukkayyan, N.; Ajitkumar, P. Highly Deviated Asymmetric Division in Very Low Proportion of Mycobacterial Mid-log Phase Cells. Open Microbiol. J. 2014, 8, 40–50. [Google Scholar] [CrossRef]
- Vijay, S.; Nagaraja, M.; Sebastian, J.; Ajitkumar, P. Asymmetric cell division in Mycobacterium tuberculosis and its unique features. Arch. Microbiol. 2014, 196, 157–168. [Google Scholar] [CrossRef]
- Tortoli, E.; Fedrizzi, T.; Meehan, C.J.; Trovato, A.; Grottola, A.; Giacobazzi, E.; Serpini, G.F.; Tagliazucchi, S.; Fabio, A.; Bettua, C.; et al. The new phylogeny of the genus Mycobacterium: The old and the news. Infect. Genet. Evol. 2017, 56, 19–25. [Google Scholar] [CrossRef] [PubMed]
- Behra, P.R.K.; Pettersson, B.M.F.; Das, S.; Dasgupta, S.; Kirsebom, L.A. Comparative genome analysis of mycobacteria focusing on tRNA and non-coding RNA. BMC Genom. 2022, 23, 704. [Google Scholar] [CrossRef]
- Behra, P.R.K.; Pettersson, B.M.F.; Ramesh, M.; Dasgupta, S.; Kirsebom, L.A. Insight into the biology of Mycobacterium mucogenicum and Mycobacterium neoaurum clade members. Sci. Rep. 2019, 9, 19259. [Google Scholar] [CrossRef]
- Behra, P.R.K.; Pettersson, B.M.F.; Das, S.; Dasgupta, S.; Kirsebom, L.A. Comparative genomics of Mycobacterium mucogenicum and Mycobacterium neoaurum clade members emphasizing tRNA and non-coding RNA. BMC Evol. Biol. 2019, 19, 124. [Google Scholar] [CrossRef] [PubMed]
- Brand, S.; Niehaus, K.; Pühler, A.; Kalinowski, J. Identification and functional analysis of six mycolyltransferase genes of Corynebacterium glutamicum ATCC 13032: The genes cop1, cmt1, and cmt2 can replace each other in the synthesis of trehalose dicorynomycolate, a component of the mycolic acid layer of. Arch. Microbiol. 2003, 180, 33–44. [Google Scholar] [CrossRef]
- Kang, C.M.; Abbott, D.W.; Sang, T.P.; Dascher, C.C.; Cantley, L.C.; Husson, R.N. The Mycobacterium tuberculosis serine/threonine kinases PknA and PknB: Substrate identification and regulation of cell shape. Genes Dev. 2005, 19, 1692–1704. [Google Scholar] [CrossRef]
- Kang, C.M.; Nyayapathy, S.; Lee, J.Y.; Suh, J.W.; Husson, R.N. Wag31, a homologue of the cell division protein DivIVA, regulates growth, morphology and polar cell wall synthesis in mycobacteria. Microbiology 2008, 154, 725–735. [Google Scholar] [CrossRef] [PubMed]
- Datta, P.; Dasgupta, A.; Singh, A.K.; Mukherjee, P.; Kundu, M.; Basu, J. Interaction between FtsW and penicillin-binding protein 3 (PBP3) directs PBP3 to mid-cell, controls cell septation and mediates the formation of a trimeric complex involving FtsZ, FtsW and PBP3 in mycobacteria. Mol. Microbiol. 2006, 62, 1655–1673. [Google Scholar] [CrossRef] [PubMed]
- Hett, E.C.; Chao, M.C.; Rubin, E.J.; Bishai, W.R. Interaction and Modulation of Two Antagonistic Cell Wall Enzymes of Mycobacteria. PLoS Pathog. 2010, 6, e1001020. [Google Scholar] [CrossRef] [PubMed]
- Plocinski, P.; Ziolkiewicz, M.; Kiran, M.; Vadrevu, S.I.; Nguyen, H.B.; Hugonnet, J.; Veckerle, C.; Arthur, M.; Dziadek, J.; Cross, T.A.; et al. Characterization of CrgA, a New Partner of the Mycobacterium tuberculosis Peptidoglycan Polymerization Complexes. J. Bacteriol. 2011, 193, 3246–3256. [Google Scholar] [CrossRef] [PubMed]
- Plocinski, P.; Martinez, L.; Sarva, K.; Plocinska, R.; Madiraju, M.; Rajagopalan, M. Mycobacterium tuberculosis CwsA overproduction modulates cell division and cell wall synthesis. Tuberculosis 2013, 93, S21–S27. [Google Scholar] [CrossRef]
- Nagarajan, S.N.; Upadhyay, S.; Chawla, Y.; Khan, S.; Naz, S.; Subramanian, J.; Gandotra, S.; Nandicoori, V.K. Protein Kinase a (PknA) of Mycobacterium tuberculosis is independently activated and is critical for growth in vitro and survival of the pathogen in the host. J. Biol. Chem. 2015, 290, 9626–9645. [Google Scholar] [CrossRef] [PubMed]
- Av-Gay, Y.; Everett, M. The eukaryotic-like Ser/Thr protein kinases of Mycobacterium tuberculosis. Trends Microbiol. 2000, 8, 238–244. [Google Scholar] [CrossRef]
- Narayan, A.; Sachdeva, P.; Sharma, K.; Saini, A.K.; Tyagi, A.K.; Singh, Y. Serine threonine protein kinases of mycobacterial genus: Phylogeny to function. Physiol. Genom. 2007, 29, 66–75. [Google Scholar] [CrossRef] [PubMed]
- Mikusova, K.; Slayden, R.A.; Besra, G.S.; Brennan, P.J. Biogenesis of the mycobacterial cell wall and the site of action of ethambutol. Antimicrob. Agents Chemother. 1995, 3, 567–570. [Google Scholar] [CrossRef] [PubMed]
- Telenti, A.; Philipp, W.J.; Sreevatasan, S.; Bernasconi, C.; Stockbauer, K.E.; Wieles, B.; Musser, J.M.; Jacobs, W.R., Jr. The emb operon, a gene cluster of Mycobacterium tuberculosis involved in resistance to ethambutol. Nat. Med. 1997, 3, 567–570. [Google Scholar] [CrossRef]
- Papavinasasundaram, K.G.; Chan, B.; Chung, J.-H.; Colston, M.J.; Davis, E.O.; Av-Gay, Y. Deletion of the Mycobacterium tuberculosis pknH gene confers a higher bacillary load during the chronic phase of infection in BALB/c mice. J. Bacteriol. 2005, 187, 5751–5760. [Google Scholar] [CrossRef]
- Sharma, K.; Gupta, M.; Pathak, M.; Gupta, N.; Koul, A.; Sarangi, S.; Baweja, R.; Singh, Y. Transcriptional control of the mycobacterial embCAB operon by PknH through a regulatory protein, EmbR, in vivo. J. Bacteriol. 2006, 188, 2936–2944. [Google Scholar] [CrossRef]
- Safi, H.; Ligaraju, S.; Amin, A.; Kim, S.; Jones, M.; Holmes, M.; McNeil, M.; Peterson, S.N.; Chatterji, D.; Fleischmann, R.; et al. Evolution of high-level ethambutol-resistant tuberculosis through interacting mutations in decaprenylphosphorul-beta-D-arbabinose biosynthetic and utilization pathway genes. Nat. Genet. 2013, 45, 1190–1197. [Google Scholar] [CrossRef] [PubMed]
- Sun, Q.; Xiao, T.; Liu, H.; Zhao, X.; Liu, Z.; Li, Y.; Zeng, H.; Zhao, L.; Wan, K. Mutations within embCAB are associated with variable level of ethambutol resistance in Mycobacterium tuberculosis isolates from China. Antimicrob. Agents Chemother. 2017, 62, e01279-17. [Google Scholar] [CrossRef]
- Jones, L.J.F.; Carballido-Ló Pez, R.; Errington, J. Control of Cell Shape in Bacteria: Helical, Actin-like Filaments in Bacillus subtilis. Cell 2001, 104, 913–922. [Google Scholar] [CrossRef] [PubMed]
- Figge, R.M.; Divakaruni, A.V.; Gober, J.W. MreB, the cell-shape determining bacterial actin homolog, coordinates cell wall morphogenesis in Caulobacter crescentus. Mol. Microbiol. 2004, 51, 1321–1332. [Google Scholar] [CrossRef]
- Susin, M.F.; Baldini, R.L.; Gueiros-Filho, F.; Gomes, S.L. GroES/GroEL and DnaK/DnaJ have distinct roles in stress responses and during cell cycle progression in Caulobacter crescentus. J. Bacteriol. 2006, 188, 8044–8053. [Google Scholar] [CrossRef] [PubMed]
- Errington, J. Bacterial morphogenesis and the enigmatic MreB helix. Nat. Rev. Microbiol. 2015, 13, 241–248. [Google Scholar] [CrossRef] [PubMed]
- Shi, H.; Bratton, B.P.; Gitai, Z.; Huang, K.C. How to Build a Bacterial Cell: MreB as the Foreman of E. coli Construction. Cell 2018, 172, 1294–1305. [Google Scholar] [CrossRef]
- Mayer, F. Status report and hypotheses Cytoskeletons in prokaryotes. Cell Biol. Int. 2003, 27, 429–438. [Google Scholar] [CrossRef]
- Bean, G.J.; Flickinger, S.T.; Westler, W.M.; McCully, M.E.; Sept, D.; Weibel, D.B.; Amann, K.J. A22 disrupts the bacterial actin cytoskeleton by directly binding and inducing a low-affinity state in MreB. Biochemistry 2009, 48, 4852–4857. [Google Scholar] [CrossRef] [PubMed]
- Bracher, A.; Verghese, J. The nucleotide exchange factors of Hsp70 molecular chaperones. Front. Mol. Biosci. 2015, 2, 10. [Google Scholar] [CrossRef] [PubMed]
- Genest, O.; Wickner, S.; Doyle, S.M. Hsp90 and Hsp70 chaperones: Collaborators in protein remodeling. J. Biol. Chem. 2019, 294, 2109–2120. [Google Scholar] [CrossRef] [PubMed]
- Paek, K.-H.; Walker, G.C. Escherichia coli dnaK null mutants are inviable at high temperature. J. Bacteriol. 1987, 169, 283–290. [Google Scholar] [CrossRef] [PubMed]
- Bukau, B.; Walker, G.C. Cellular defects caused by deletion of the Escherichia coli dnaK gene indicate roles for heat shock protein in normal metabolism. J. Bacteriol. 1989, 171, 2337–2346. [Google Scholar] [CrossRef] [PubMed]
- Bukau, B.; Walker, G.C. Mutations altering heat shock specific subunit of RNA polymerase suppress major cellular defects of E. coli mutants lacking the DnaK chaperone. EMBO J. 1989, 9, 4027–4036. [Google Scholar] [CrossRef] [PubMed]
- Bukau, B.; Walker, G.C. ∆dnaK52 mutants of Escherichia coli have defects in chromosome segregation and plasmid maintenance at normal growth temperatures. J. Bacteriol. 1989, 171, 6030–6038. [Google Scholar] [CrossRef]
- Matavacas, J.; Hallgren, J.; von Wachenfeldt, C. Bacillus subtilis forms twisted cells with cell wall integrity defects upon removal of the molecular chaperones DnaK and trigger factor. Front. Microbiol. 2023, 13, 988768. [Google Scholar] [CrossRef] [PubMed]
- Stewart, G.R.; Snewin, V.A.; Walzl, G.; Hussell, T.; O’Gaora, P.; Goyal, M.; Betts, J.; Brown, I.N.; Young, D.B. Overexpression of heat-shock proteins reduces survival of Mycobacterium tuberculosis in the chronic phase of infection. Nat. Med. 2001, 7, 732–737. [Google Scholar] [CrossRef] [PubMed]
- Schröder, H.; Langer, T.; Hartl, F.U.; Bukau, B. DnaK, DnaJ and GrpE form a cellular chaperone machinery capable of repairing heat-induced protein damage. EMBO J. 1993, 12, 4137–4144. [Google Scholar] [CrossRef] [PubMed]
- Parijat, P.; Batra, J.K. Role of DnaK in HspR-HAIR interaction of Mycobacterium tuberculosis. IUBMB Life 2015, 67, 816–827. [Google Scholar] [CrossRef] [PubMed]
- Raman, S.; Song, T.; Puyang, X.; Bardarov, S.; Jacobs, W.R., Jr.; Husson, R.N. The alternative sigma factor SigH regulates major components of oxidative and heat stress responses in Mycobacterium tuberculosis. J. Bacteriol. 2006, 183, 6119–6125. [Google Scholar] [CrossRef] [PubMed]
- Bai, G.; McCue, L.A.; McDonough, K.A. Characterization of Mycobacterium tuberculosis Rv3676 (CRPMt), a cyclic AMP receptor protein-like DNA binding protein. J. Bacteriol. 2005, 187, 7795–7804. [Google Scholar] [CrossRef] [PubMed]
- Choudhary, E.; Bishai, W.; Agarwal, N. Expression of a subset of heat stress induced genes of Mycobacterium tuberculosis is regulated by 3′,5′-cyclic AMP. PLoS ONE 2014, 9, e89759. [Google Scholar] [CrossRef] [PubMed]
- Elliot, S.R.; Tischler, A.D. Phosphate starvation: A novel signal that triggers ESX-5 secretion in Mycobacterium tuberculosis. Mol. Microbiol. 2016, 100, 510–526. [Google Scholar] [CrossRef] [PubMed]
- Borovinskaya, M.A.; Shoji, S.; Fredrick, K.; Cate, J.H.D. Structural basis for hygromycin B inhibition of protein biosynthesis Structural basis for hygromycin B inhibition of protein biosynthesis. RNA 2008, 14, 1590–1599. [Google Scholar] [CrossRef] [PubMed]
- Cantwell, A.R., Jr. Histologic Observations of variably acid-fast coccoid forma suggestive of cell wall deficient bacteria in Hodgkin’s Disease: A report of four cases. Growth 1981, 45, 168–187. [Google Scholar] [PubMed]
- Chatterjee, B.R. A non-acid-fast coccoid precursor—Possible cultivable phase of Mycobacteria leprae. Lepr. India 1976, 48, 398–405. [Google Scholar]
- Nyka, W. Studies on the effects of starvation on mycobacteria. Infect. Immun. 1974, 9, 843–850. [Google Scholar] [CrossRef] [PubMed]
- Ojha, A.K.; Mukherjee, T.K.; Chatterji, D. High intracellular level of Guanosine Tetraphosphate in Mycobacterium smegmatis changes the morphology of the bacterium. Infect. Immun. 2000, 9, 4084–4091. [Google Scholar] [CrossRef] [PubMed]
- Kolter, R.; Siegele, D.A.; Tomo, A. The stationary phase of the bacterial life cycle. Annu. Rev. Microbiol. 1993, 47, 855–874. [Google Scholar] [CrossRef] [PubMed]
- Zambrano, M.M.; Kolter, R. GASPing for life in stationary phase. Cell 1996, 86, 181–184. [Google Scholar] [CrossRef] [PubMed]
- Quirós, L.M.; Hardisson, C.; Salas, J.A. Isolation and properties of Streptomyces spore membranes. J. Bacteriol. 1986, 165, 923–928. [Google Scholar] [CrossRef]
- Errington, J. Regulation of endospore formation in Bacillus subtilis. Nat. Rev. Microbiol. 2003, 1, 117–126. [Google Scholar] [CrossRef]
- Daza, A.; Martin, J.F.; Dominguez, A.; Gil, J.A. Sporulation of Several Species of Streptomyces in Submerged Cultures after Nutritional Downshift. Microbiology 2009, 135, 2483–2491. [Google Scholar] [CrossRef]
- Hutchison, E.A.; Miller, D.A.; Angert, E.R. Sporulation in Bacteria: Beyond the Standard Model. Microbiol. Spec. 2014, 2, TBS-0013-2012. [Google Scholar] [CrossRef] [PubMed]
- Wetzstein, M.; Völker, U.; Dedio, J.; Löbau, S.; Zuber, U.; Schiesswohl, M.; Herget, M.; Schumann, W. Cloning, sequencing, and molecular analysis of the dnaK locus from Bacillus subtilis. J. Bacteriol. 1992, 174, 3300–3310. [Google Scholar] [CrossRef] [PubMed]
- Segal, G.; Ron, E.Z. Regulation and organization of the groE and dnaK operons in Eubacteria. FEMS Microbiol. Lett. 1996, 138, 1–10. [Google Scholar] [CrossRef] [PubMed]
- Ghazaei, C. Role and mechanism of the Hsp70 molecular chaperone machines in bacterial pathogens. J. Med. Microbiol. 2017, 66, 259–265. [Google Scholar] [CrossRef] [PubMed]
- Doi, M.; Wachi, M.; Ishino, F.; Tomioka, S.; Ito, M.; Sakagami, Y.; Suzuki, A.; Matsuhashi, M. Determinations of the DNA sequence of the mreB gene and of the gene products of the mre region that function in formation of the rod shape of Escherichia coli cells. J. Bacteriol. 1988, 170, 4619–4624. [Google Scholar] [CrossRef]
- Matsuhashi, M.; Wachi, M.; Ishino, F. Machinery for cell growth and division: Penicillin-binding proteins and other proteins. Res. Microbiol. 1990, 141, 89–103. [Google Scholar] [CrossRef] [PubMed]
- Heichlinger, A.; Ammelburg, M.; Kleinschnitz, E.-M.; Latus, A.; Maldener, I.; Flärdh, K.; Wohlleben, W.; Muth, G. The MreB-Like Protein Mbl of Streptomyces coelicolor A3(2) Depends on MreB for Proper Localization and Contributes to Spore Wall Synthesis. J. Bacteriol. 2011, 193, 1533–1542. [Google Scholar] [CrossRef] [PubMed]
- Woldemeskel, S.A.; Goley, E.D. Shapeshifting to Survive: Shape Determination and Regulation in Caulobacter crescentus. Trends Microbiol. 2017, 25, 673–687. [Google Scholar] [CrossRef]
- Seydlová, G.; Halada, P.; Fišer, R.; Toman, O.; Ulrych, A.; Svobodová, J. DnaK and GroEL chaperones are recruited to the Bacillus subtilis membrane after short-term ethanol stress. J. Appl. Microbiol. 2012, 112, 765–774. [Google Scholar] [CrossRef] [PubMed]
- Bobek, J.; Halada, P.; Angelis, J.; Vohradský, J.; Mikulík, K. Activation and expression of proteins during synchronous germination of aerial spores of Streptomyces granaticolor. Proteomics 2004, 4, 3864–3880. [Google Scholar] [CrossRef] [PubMed]
- Fay, A.; Glickman, M.S. An Essential Nonredundant Role for Mycobacterial DnaK in Native Protein Folding. PLoS Genet. 2014, 9, e1004516. [Google Scholar] [CrossRef] [PubMed]
- Das Gupta, T.; Bandyopadhyay, B.; Das Gupta, S.K. Modulation of DNA-binding activity of Mycobacterium tuberculosis HspR by chaperones. Microbiol. 2008, 154, 484–490. [Google Scholar] [CrossRef][Green Version]
- Bandyopadhyay, B.; Das Gupta, T.; Roy, D.; Das Gupta, S.K. DnaK dependence of the mycobacterial stress-responsive regulator HspR is mediated through its hydrophobic C-terminal tail. J. Bacteriol. 2012, 194, 4688–4697. [Google Scholar] [CrossRef]
- Koch, B.; Kilstrup, M.; Vogensen, F.K.; Hammer, K. Induced levels of heat shock proteins in a dnaK mutant of Lactococcus lactis. J. Bacteriol. 1998, 180, 3873–3881. [Google Scholar] [CrossRef]
- Selby, K.; Lindström, M.; Somervuo, P.; Heap, J.T.; Minton, N.P.; Korkeala, H. Important role of class I heat shock genes hrcA and dnaK in the heat shock response and the response to pH and NaCl stress of group I Clostridium botulinum strain ATCC 3502. Appl. Environ. Microbiol. 2011, 77, 2823–2830. [Google Scholar] [CrossRef] [PubMed]
- Jain, S.; Smyth, D.; O’Hagan, B.M.G.; Heap, J.T.; McMullan, G.; Minton, N.P.; Ternan, N.G. Inactivation of the dnaK gene in Clostridium difficile 630 Δerm yields a temperature-sensitive phenotype and increases biofilm-forming ability. Sci. Rep. 2017, 7, 17522. [Google Scholar] [CrossRef]
- Bork, P.; Sander, C.; Valencia, A. An ATPase domain common to prokaryotic cell cycle proteins, sugar kinases, actin, and hsp70 heat shock proteins. Proc. Natl. Acad. Sci. USA 1992, 89, 7290–7294. [Google Scholar] [CrossRef] [PubMed]
- Carballido-López, R. The bacterial actin-like cytoskeleton. Microbiol. Mol. Biol. Rev. 2006, 70, 888–909. [Google Scholar] [CrossRef] [PubMed]
- Rosenzweig, R.; Nillegoda, N.B.; Mayer, M.P.; Bukay, B. The Hsp70 chaperone network. Nat. Rev. Mol. Cell Biol. 2019, 20, 665–680. [Google Scholar] [CrossRef] [PubMed]
- Cole, S.T.; Brosch, R.; Parkhill, J.; Garnier, T.; Churcher, C.; Harris, D.; Gordon, S.V.; Eiglmeier, K.; Gas, S.; Barry Iii, C.E.; et al. Deciphering the biology of Mycobacterium tuberculosis from the complete genome sequence. Nature 1998, 393, 537–544. [Google Scholar] [CrossRef] [PubMed]
- Henderson, B.; Lund, P.A.; Coates, A.R.M. Multiple moonlighting functions of mycobacterial chaperones. Tuberculosis 2012, 90, 119–124. [Google Scholar] [CrossRef] [PubMed]
- Ghazaei, C.; El Helou, M.L. Beyond proteostasis: Roles of type I chaperonins in bacterial pathogenesis. J. Med. Microbiol. 2018, 67, 1203–1211. [Google Scholar] [CrossRef] [PubMed]
- Hesterkamp, T.; Bukau, B. Role of the DnaK and HscA homologs of Hsp70 chaperones in protein folding in E. coli. EMBO J. 1998, 17, 4818–4828. [Google Scholar] [CrossRef]
- McCarty, J.S.; Rüdiger, S.; Schönfeld, H.-J.; Schneider-Mergener, J.; Nakahigashi, K.; Yura, T.; Bukau, B. Regulatory region C of the E. coli heat shock transcription factor, σ32, constitutes a DnaK binding site and is conserved among eubacteria. J. Mol. Biol. 1996, 256, 829–837. [Google Scholar] [CrossRef] [PubMed]
- Muffler, A.; Barth, M.; Marschall, C.; Henge-Aronis, R. Heat shock regulation of σS turnover: A role for DnaK and relationship between stress responses mediated by σS and σ32 in Escherichia coli. J. Bacteriol. 1997, 179, 445–452. [Google Scholar] [CrossRef]
- Rockabrand, D.; Livers, K.; Austin, T.; Kaiser, R.; Jensen, D.; Burgess, R.; Blum, P. Roles of DnaK and RpoS in stravation-induced thermotolerance of Escherichia coli. J. Bacteriol. 1998, 180, 846–854. [Google Scholar] [CrossRef] [PubMed]
- Newton-Foot, M.; Gey Van Pittius, N.C. The complex architecture of mycobacterial promoters. Tuberculosis 2013, 93, 60–74. [Google Scholar] [CrossRef] [PubMed]
- Chatterjee, A.; Sharma, A.K.; Mahatha, A.C.; Banerjee, S.K.; Kumar, M.; Saha, S.; Basu, J.; Kundu, M. Global mapping of MtrA-binding sites links MtrA to regulation of its targets in Mycobacterium tuberculosis. Microbiology 2018, 164, 99–110. [Google Scholar] [CrossRef] [PubMed]
- Schaeffer, A.B.; Fulton, M.D. A simplified method of staining endospores. Science 1933, 77, 194. [Google Scholar] [CrossRef] [PubMed]
- Oktari, A.; Supriatin, Y.; Kamal, M.; Syafrullah, H. The bacterial endospore stain on Scaheffer Fulton using variation of Methylen Blue solution. J. Phys. Conf. Ser. 2017, 812, 012066. [Google Scholar] [CrossRef]
- Munshi, T.; Gupta, A.; Evangelopoulos, D.; Guzman, J.D.; Gibbons, S.; Keep, N.H.; Bhakta, S. Characterisation of ATP-dependent Mur ligases involved in the biogenesis of cell wall peptidoglycan in Mycobacterium tuberculosis. PLoS ONE 2013, 8, e60143. [Google Scholar] [CrossRef]
- Datta, P.; Dasgupta, A.; Bhakta, S.; Basu, J. Interaction between FtsZ and FtsW of Mycobacterium tuberculosis. J. Biol. Chem. 2002, 277, 24983–24987. [Google Scholar] [CrossRef]
- Wu, H.; Fan, Z.; Jiang, X.; Chen, J.; Chen, G.Q. Enhanced production of polyhydroxybutyrate by multiple dividing E. coli. Microb. Cell Fact. 2016, 15, 128. [Google Scholar] [CrossRef]
- Kieser, K.J.; Rubin, E.J. How sisters grow apart: Mycobacterial growth and division. Nat. Rev. Microbiol. 2014, 12, 550–562. [Google Scholar] [CrossRef]
- Chao, M.C.; Kieser, K.J.; Minami, S.; Mavrici, D.; Aldridge, B.B.; Fortune, S.M.; Alber, T.; Rubin, E.J. Protein complexes and proteolytic activation of the cell wall hydrolase RipA regulate septal resolution in mycobacteria. PLoS Pathog. 2013, 9, e1003197. [Google Scholar] [CrossRef]
- Squeglia, F.; Ruggiero, A.; Romano, M.; Vitagliano, L.; Berisio, R. Mutational and structural study of RipA, a key enzyme in Mycobacterium tuberculosis cell division: Evidence for the L-to-D inversion of configuration of the catalytic center. Acta Crystallogr. D. Biol. Crystallogr. 2014, 70, 2295–2300. [Google Scholar] [CrossRef] [PubMed]
- Martinelli, D.J.; Pavelka, M.S., Jr. The RipA and RipB peptidoglycan endopeptidases are individually nonessential to Mycobacterium smegmatis. J. Bacteriol. 2016, 198, 1464–1475. [Google Scholar] [CrossRef]
- Billman-Jacobe, H.; Haites, R.E.; Coppel, R.L. Characterization of a Mycobacterium smegmatis mutant lacking penicillin binding protein 1. Antimicrob. Agents Chemother. 1999, 43, 3011–3013. [Google Scholar] [CrossRef] [PubMed]
- Mukherjee, P.; Sureka, K.; Datta, P.; Hossain, T.; Barik, S.; Das, K.P.; Kundu, M.; Basu, J. Novel role of Wag31 in protection of mycobacteria under oxidative stress. Mol. Microbiol. 2009, 73, 103–119. [Google Scholar] [CrossRef] [PubMed]
- Varma, A.; Young, K.D. In Escherichia coli, MreB and FtsZ direct the synthesis of lateral cell wall via independent pathways that require PBP 2. J. Bacteriol. 2009, 191, 3526–3533. [Google Scholar] [CrossRef] [PubMed]
- Nguyen, L.; Chinnapapagari, S.; Thompson, C.J. FbpA-dependent biosynthesis of trehalose dimycolate is required for the intrinsic multidrug resistance, cell wall structure, and colonial morphology of Mycobacterium smegmatis. J. Bacteriol. 2005, 187, 6603–6611. [Google Scholar] [CrossRef]
- Jankute, M.; Cox, J.A.G.; Harrison, J.; Besra, G.S. Assembly of the mycobacterial cell wall. Annu. Rev. Microbiol. 2015, 69, 405–423. [Google Scholar] [CrossRef] [PubMed]






| Growth in Solid Media | ||
|---|---|---|
| Strain | Media | Colony Morphology After 15 Days of Growth |
| MmonT | 7H10 *** | pale yellow and smooth |
| AK *** | pale yellow and smooth | |
| mG ** | yellow and smooth | |
| LA ** | yellow and smooth | |
| PDA * | smooth and yellow | |
| Growth in Liquid Media | ||
|---|---|---|
| Strain | Media | OD600 After 5 Days |
| MmonT | 7H9 | 0.0–0.004 |
| LB # | 1.0–1.63 | |
| mG # | 2.4–3.0 | |
| MmonRFPHyg | 7H9 + hyg | 0.72–1.5 |
| MmonRFPKan | 7H9 + kan | 0.0 |
| MmonpBS401 | 7H9 + hyg | 3.5–4.0 |
Disclaimer/Publisher’s Note: The statements, opinions and data contained in all publications are solely those of the individual author(s) and contributor(s) and not of MDPI and/or the editor(s). MDPI and/or the editor(s) disclaim responsibility for any injury to people or property resulting from any ideas, methods, instructions or products referred to in the content. |
© 2025 by the authors. Licensee MDPI, Basel, Switzerland. This article is an open access article distributed under the terms and conditions of the Creative Commons Attribution (CC BY) license (https://creativecommons.org/licenses/by/4.0/).
Share and Cite
Ramesh, M.; Behra, P.R.K.; Pettersson, B.M.F.; Dasgupta, S.; Kirsebom, L.A. Age-Dependent Pleomorphism in Mycobacterium monacense Cultures. Microorganisms 2025, 13, 475. https://doi.org/10.3390/microorganisms13030475
Ramesh M, Behra PRK, Pettersson BMF, Dasgupta S, Kirsebom LA. Age-Dependent Pleomorphism in Mycobacterium monacense Cultures. Microorganisms. 2025; 13(3):475. https://doi.org/10.3390/microorganisms13030475
Chicago/Turabian StyleRamesh, Malavika, Phani Rama Krishna Behra, B. M. Fredrik Pettersson, Santanu Dasgupta, and Leif A. Kirsebom. 2025. "Age-Dependent Pleomorphism in Mycobacterium monacense Cultures" Microorganisms 13, no. 3: 475. https://doi.org/10.3390/microorganisms13030475
APA StyleRamesh, M., Behra, P. R. K., Pettersson, B. M. F., Dasgupta, S., & Kirsebom, L. A. (2025). Age-Dependent Pleomorphism in Mycobacterium monacense Cultures. Microorganisms, 13(3), 475. https://doi.org/10.3390/microorganisms13030475

