Effects of Cinnamon Essential Oil on Intestinal Flora Regulation of Ulcerative Colitis Mice Colonized by Candida albicans
Abstract
1. Introduction
2. Materials and Methods
2.1. Strain and Chemicals
2.2. Effect of Cinnamon Essential Oil on Anti-Candida albicans Biofilm
2.3. Effect of Cinnamon Essential Oil on Mycelial Morphology of Candida albicans
2.4. Establishment of Ulcerative Colitis Mice Model Colonized by Candida albicans
2.5. The Fecal Candida albicans Load in Mice Treated with Cinnamon Essential Oil
2.6. Colonic Edema, Weight to Length Ratio, and Immune Organ Index
2.7. Hematoxylin–Eosin and Periodic Acid–Schiff Staining
2.8. IL-6, IL-8, and IL-17a Determination
2.9. Sequencing of Intestinal Flora of Mice Colonized by Candida albicans
2.10. Target and Mechanism Prediction of Cinnamon Essential Oil Against Candida albicans Colonization in Ulcerative Colitis
2.11. Quantitative Reverse Transcription–Polymerase Chain Reaction Assay
3. Results
3.1. Effect of Cinnamon Essential Oil on the Formation of Candida albicans Biofilm
3.2. Effects of Cinnamon Essential Oil on Status and Fecal Candida albicans Load in Ulcerative Colitis Mice
3.3. Effects of Cinnamon Essential Oil on Colon Tissue and Inflammatory Factors
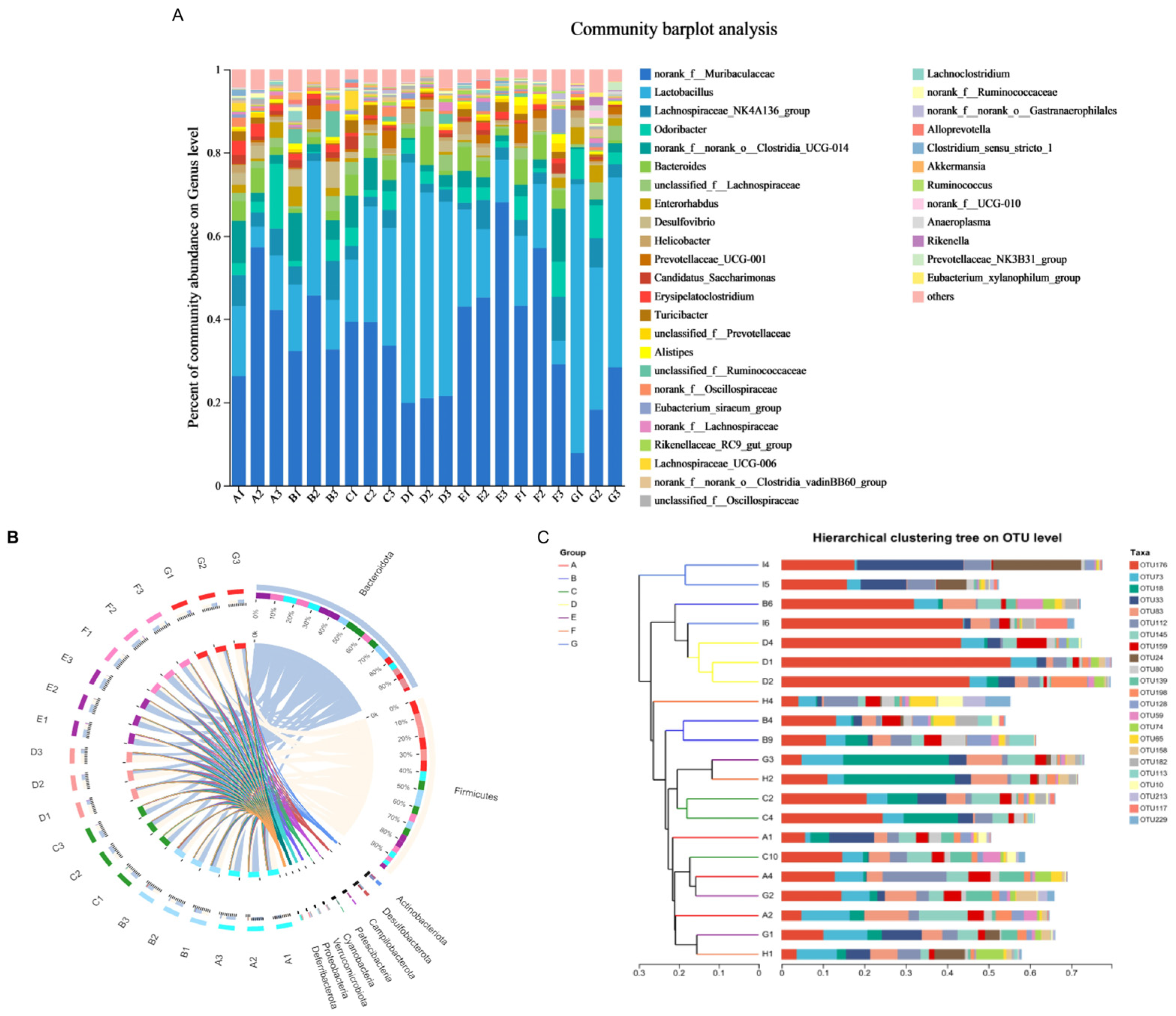
3.4. Effects of Cinnamon Essential Oil on Intestinal Flora of Ulcerative Colitis Mice
3.5. Target and Signal Pathway Prediction of Cinnamon Essential Oil on Ulcerative Colitis Mice
3.6. Cinnamon Essential Oil Effects on JAK2-STAT3 Signaling Pathway
3.7. Statistical Analysis
4. Discussion
5. Conclusions
Author Contributions
Funding
Institutional Review Board Statement
Informed Consent Statement
Data Availability Statement
Conflicts of Interest
References
- Du, L.; Ha, C. Epidemiology and Pathogenesis of Ulcerative Colitis. Gastroenterol. Clin. N. Am. 2020, 49, 643–654. [Google Scholar] [CrossRef]
- Guo, X.Y.; Liu, X.J.; Hao, J.Y. Gut microbiota in ulcerative colitis: Insights on pathogenesis and treatment. J. Dig. Dis. 2020, 21, 147–159. [Google Scholar] [CrossRef] [PubMed]
- Auchtung, T.A.; Fofanova, T.Y.; Stewart, C.J.; Nash, A.K.; Wong, M.C.; Gesell, J.R.; Auchtung, J.M.; Ajami, N.J.; Petrosino, J.F. Investigating Colonization of the Healthy Adult Gastrointestinal Tract by Fungi. mSphere 2018, 3, e00092-18. [Google Scholar] [CrossRef]
- Nash, A.K.; Auchtung, T.A.; Wong, M.C.; Smith, D.P.; Gesell, J.R.; Ross, M.C.; Stewart, C.J.; Metcalf, G.A.; Muzny, D.M.; Gibbs, R.A.; et al. The gut mycobiome of the Human Microbiome Project healthy cohort. Microbiome 2017, 5, 153. [Google Scholar] [CrossRef]
- Guimarães, R.; Milho, C.; Liberal, Â.; Silva, J.; Fonseca, C.; Barbosa, A.; Ferreira, I.; Alves, M.J.; Barros, L. Antibiofilm Potential of Medicinal Plants against Candida spp. Oral Biofilms: A Review. Antibiotics 2021, 10, 1142. [Google Scholar] [CrossRef]
- Lohse, M.B.; Gulati, M.; Johnson, A.D.; Nobile, C.J. Development and regulation of single- and multi-species Candida albicans biofilms. Nat. Rev. Microbiol. 2018, 16, 19–31. [Google Scholar] [CrossRef]
- Peng, Z.; Tang, J. Intestinal Infection of Candida albicans: Preventing the Formation of Biofilm by C. albicans and Protecting the Intestinal Epithelial Barrier. Front. Microbiol. 2021, 12, 783010. [Google Scholar] [CrossRef]
- Eichelberger, K.R.; Paul, S.; Peters, B.M.; Cassat, J.E. Candida-bacterial cross-kingdom interactions. Trends Microbiol. 2023, 31, 1287–1299. [Google Scholar] [CrossRef]
- Shao, T.Y.; Haslam, D.B.; Bennett, R.J.; Way, S.S. Friendly fungi: Symbiosis with commensal Candida albicans. Trends Immunol. 2022, 43, 706–717. [Google Scholar] [CrossRef]
- Basmaciyan, L.; Bon, F.; Paradis, T.; Lapaquette, P.; Dalle, F. Candida albicans Interactions with the Host: Crossing the Intestinal Epithelial Barrier. Tissue Barriers 2019, 7, 1612661. [Google Scholar] [CrossRef] [PubMed]
- Rapala-Kozik, M.; Surowiec, M.; Juszczak, M.; Wronowska, E.; Kulig, K.; Bednarek, A.; Gonzalez-Gonzalez, M.; Karkowska-Kuleta, J.; Zawrotniak, M.; Satała, D.; et al. Living together: The role of Candida albicans in the formation of polymicrobial biofilms in the oral cavity. Yeast 2023, 40, 303–317. [Google Scholar] [CrossRef]
- Carlson, S.L.; Mathew, L.; Savage, M.; Kok, K.; Lindsay, J.O.; Munro, C.A.; McCarthy, N.E. Mucosal Immunity to Gut Fungi in Health and Inflammatory Bowel Disease. J. Fungi 2023, 9, 1105. [Google Scholar] [CrossRef] [PubMed]
- Chen, S.; Yi, M.; Yi, X.; Zhou, Y.; Song, H.; Zeng, M. Unveiling the fungal frontier: Mycological insights into inflammatory bowel disease. Front. Immunol. 2025, 16, 1551289. [Google Scholar] [CrossRef] [PubMed]
- Wang, J.; Su, B.; Jiang, H.; Cui, N.; Yu, Z.; Yang, Y.; Sun, Y. Traditional uses, phytochemistry and pharmacological activities of the genus Cinnamomum (Lauraceae): A review. Fitoterapia 2020, 146, 104675. [Google Scholar] [CrossRef] [PubMed]
- Sharifi-Rad, J.; Dey, A.; Koirala, N.; Shaheen, S.; El Omari, N.; Salehi, B.; Goloshvili, T.; Cirone Silva, N.C.; Bouyahya, A.; Vitalini, S.; et al. Cinnamomum Species: Bridging Phytochemistry Knowledge, Pharmacological Properties and Toxicological Safety for Health Benefits. Front. Pharmacol. 2021, 12, 600139. [Google Scholar] [CrossRef]
- Guo, J.; Jiang, X.; Tian, Y.; Yan, S.; Liu, J.; Xie, J.; Zhang, F.; Yao, C.; Hao, E. Therapeutic Potential of Cinnamon Oil: Chemical Composition, Pharmacological Actions, and Applications. Pharmaceuticals 2024, 17, 1700. [Google Scholar] [CrossRef]
- Firmino, D.F.; Cavalcante, T.T.A.; Gomes, G.A.; Firmino, N.C.S.; Rosa, L.D.; de Carvalho, M.G.; Catunda, F.E.A., Jr. Antibacterial and Antibiofilm Activities of Cinnamomum sp. Essential Oil and Cinnamaldehyde: Antimicrobial Activities. Sci. World J. 2018, 2018, 7405736. [Google Scholar] [CrossRef]
- Shu, C.; Ge, L.; Li, Z.; Chen, B.; Liao, S.; Lu, L.; Wu, Q.; Jiang, X.; An, Y.; Wang, Z.; et al. Antibacterial activity of cinnamon essential oil and its main component of cinnamaldehyde and the underlying mechanism. Front. Pharmacol. 2024, 15, 1378434. [Google Scholar] [CrossRef] [PubMed]
- Alizadeh Behbahani, B.; Falah, F.; Lavi Arab, F.; Vasiee, M.; Tabatabaee Yazdi, F. Chemical Composition and Antioxidant, Antimicrobial, and Antiproliferative Activities of Cinnamomum zeylanicum Bark Essential Oil. Evid. Based Complement. Alternat Med. 2020, 2020, 5190603. [Google Scholar] [CrossRef]
- Pagliari, S.; Forcella, M.; Lonati, E.; Sacco, G.; Romaniello, F.; Rovellini, P.; Fusi, P.; Palestini, P.; Campone, L.; Labra, M.; et al. Antioxidant and Anti-Inflammatory Effect of Cinnamon (Cinnamomum verum J. Presl) Bark Extract after In Vitro Digestion Simulation. Foods 2023, 12, 452. [Google Scholar] [CrossRef]
- Salehi, B.; Lopez-Jornet, P.; Pons-Fuster López, E.; Calina, D.; Sharifi-Rad, M.; Ramírez-Alarcón, K.; Forman, K.; Fernández, M.; Martorell, M.; Setzer, W.N.; et al. Plant-Derived Bioactives in Oral Mucosal Lesions: A Key Emphasis to Curcumin, Lycopene, Chamomile, Aloe vera, Green Tea and Coffee Properties. Biomolecules 2019, 9, 106. [Google Scholar] [CrossRef]
- Kumar, R.; Theiss, A.L.; Venuprasad, K. RORγt protein modifications and IL-17-mediated inflammation. Trends Immunol. 2021, 42, 1037–1050. [Google Scholar] [CrossRef]
- Ma, H.; Zhao, X.; Yang, L.; Su, P.; Fu, P.; Peng, J.; Yang, N.; Guo, G. Antimicrobial Peptide AMP-17 Affects Candida albicans by Disrupting Its Cell Wall and Cell Membrane Integrity. Infect. Drug Resist. 2020, 13, 2509–2520. [Google Scholar] [CrossRef]
- Feldman, M.; Sionov, R.V.; Mechoulam, R.; Steinberg, D. Anti-Biofilm Activity of Cannabidiol against Candida albicans. Microorganisms 2021, 9, 441. [Google Scholar] [CrossRef] [PubMed]
- Wijesinghe, G.K.; Maia, F.C.; de Oliveira, T.R.; de Feiria, S.N.B.; Joia, F.; Barbosa, J.P.; Boni, G.C.; Sardi, J.C.O.; Rosalen, P.L.; Höfling, J.F. Effect of Cinnamomum verum leaf essential oil on virulence factors of Candida species and determination of the in-vivo toxicity with Galleria mellonella model. Mem. Inst. Oswaldo Cruz 2020, 115, e200349. [Google Scholar] [CrossRef] [PubMed]
- Farkash, Y.; Feldman, M.; Ginsburg, I.; Steinberg, D.; Shalish, M. Green Tea Polyphenols and Padma Hepaten Inhibit Candida albicans Biofilm Formation. Evid. Based Complement. Alternat Med. 2018, 2018, 1690747. [Google Scholar] [CrossRef] [PubMed]
- Panariello, B.H.D.; Klein, M.I.; Mima, E.G.O.; Pavarina, A.C. Fluconazole impacts the extracellular matrix of fluconazole-susceptible and -resistant Candida albicans and Candida glabrata biofilms. J. Oral. Microbiol. 2018, 10, 1476644. [Google Scholar] [CrossRef]
- Mao, S.; Huang, J.; Li, J.; Sun, F.; Zhang, Q.; Cheng, Q.; Zeng, W.; Lei, D.; Wang, S.; Yao, J. Exploring the beneficial effects of GHK-Cu on an experimental model of colitis and the underlying mechanisms. Front. Pharmacol. 2025, 16, 1551843. [Google Scholar] [CrossRef]
- Tan, B.; Zhang, J.; Kang, A.; Zhang, L.; Fang, D.; Wu, H.; Han, T.; Qiu, R.; Li, H.; Sun, D. Coptisine activates aryl hydrocarbon receptor to regulate colonic epithelial homeostasis in DSS induced ulcerative colitis and TNF-α challenged intestinal organoids. Phytomedicine 2025, 145, 157054. [Google Scholar] [CrossRef]
- Zhu, Z.; Liu, L.; Li, M.; Liang, N.; Liu, S.; Sun, D.; Li, W. Elucidating the Mechanism of Xiaoqinglong Decoction in Chronic Urticaria Treatment: An Integrated Approach of Network Pharmacology, Bioinformatics Analysis, Molecular Docking, and Molecular Dynamics Simulations. Curr. Comput. Aided Drug Des. 2025, 21, 1–36. [Google Scholar] [CrossRef]
- Huang, M.; Jiang, J.; Li, Y.J.; Jiang, M.Y.; Yang, M.; Deng, H.; Wu, Y.G.; Wu, L.J.; Leng, X.; Chen, J.L.; et al. Exploring the anti-inflammatory mechanism of geniposide in rheumatoid arthritis via network pharmacology and experimental validation. Sci. Rep. 2025, 15, 24812. [Google Scholar] [CrossRef]
- Ahmad, S.; Jose da Costa Gonzales, L.; Bowler-Barnett, E.H.; Rice, D.L.; Kim, M.; Wijerathne, S.; Luciani, A.; Kandasaamy, S.; Luo, J.; Watkins, X.; et al. The UniProt website API: Facilitating programmatic access to protein knowledge. Nucleic Acids Res. 2025, 53, W547–W553. [Google Scholar] [CrossRef]
- Mu, D.; Chen, B.; Liu, X.; Zheng, S.; Zhang, Y.; Ni, H.; Zhou, D. Exploring the potential mechanisms of Da ChaiHu decoction against pancreatic cancer based on network pharmacology prediction and molecular docking approach. Naunyn Schmiedebergs Arch. Pharmacol. 2025, 398, 14099–14114. [Google Scholar] [CrossRef]
- Dai, S.; Wu, R.; Fu, K.; Li, Y.; Yao, C.; Liu, Y.; Zhang, F.; Zhang, S.; Guo, Y.; Yao, Y.; et al. Exploring the effect and mechanism of cucurbitacin B on cholestatic liver injury based on network pharmacology and experimental verification. J. Ethnopharmacol. 2024, 322, 117584. [Google Scholar] [CrossRef]
- Pan, X.; Zhang, R.; Wang, M.; Yang, C.; Wang, J.; Gan, C. The Potential Mechanisms of Banxia Xiexin Decoction in Treating Chronic Colitis: Insights from UPLC-Q-TOF-MS/MS and Network Pharmacology Studies. Comb. Chem. High Throughput Screen. 2025, 28, 1–25. [Google Scholar] [CrossRef]
- Pu, P.; Zheng, F.; Wang, H.; Wen, H.; Zhang, L.; Ma, J. Integrating network pharmacology, experimental validation and molecular dynamics simulation to investigate the underlying mechanism of apigenin against diabetic wound. Biochem. Biophys. Res. Commun. 2025, 775, 152113. [Google Scholar] [CrossRef] [PubMed]
- El-Baz, A.M.; Mosbah, R.A.; Goda, R.M.; Mansour, B.; Sultana, T.; Dahms, T.E.S.; El-Ganiny, A.M. Back to Nature: Combating Candida albicans Biofilm, Phospholipase and Hemolysin Using Plant Essential Oils. Antibiotics 2021, 10, 81. [Google Scholar] [CrossRef] [PubMed]
- Lin, Y.T.; Tsai, W.C.; Lu, H.Y.; Fang, S.Y.; Chan, H.W.; Huang, C.H. Enhancing Therapeutic Efficacy of Cinnamon Essential Oil by Nanoemulsification for Intravaginal Treatment of Candida Vaginitis. Int. J. Nanomed. 2024, 19, 4941–4956. [Google Scholar] [CrossRef]
- Amara, J.; Itani, T.; Hajal, J.; Bakhos, J.J.; Saliba, Y.; Aboushanab, S.A.; Kovaleva, E.G.; Fares, N.; Mondragon, A.C.; Miranda, J.M. Circadian Rhythm Perturbation Aggravates Gut Microbiota Dysbiosis in Dextran Sulfate Sodium-Induced Colitis in Mice. Nutrients 2024, 16, 247. [Google Scholar] [CrossRef]
- Qu, Z.; Li, H.; Qiang, F.; Liu, K.; Wu, S.; Li, J.; Zou, X. Regulation of inflammation by Chaihu-Shugan-San: Targeting the IL-17/NF-κB pathway to combat breast cancer-related depression. Phytomedicine 2025, 143, 156836. [Google Scholar] [CrossRef]
- El-Tanbouly, G.S.; Abdelrahman, R.S. Novel anti-arthritic mechanisms of trans-cinnamaldehyde against complete Freund’s adjuvant-induced arthritis in mice: Involvement of NF-κB/TNF-α and IL-6/IL-23/IL-17 pathways in the immuno-inflammatory responses. Inflammopharmacology 2022, 30, 1769–1780. [Google Scholar] [CrossRef] [PubMed]
- Wang, W.; Chen, Y.F.; Wei, Z.F.; Jiang, J.J.; Peng, J.Q.; He, Q.T.; Xu, W.Y.; Liu, H.M. Microemulsion of Cinnamon Essential Oil Formulated with Tea Polyphenols, Gallic Acid, and Tween 80: Antimicrobial Properties, Stability and Mechanism of Action. Microorganisms 2022, 11, 2. [Google Scholar] [CrossRef] [PubMed]









| Primer Name | Sequences (5′ to 3′) | Number of Bases |
|---|---|---|
| JAK2-F | CGCACCATTACCTCTGC | 17 |
| JAK2-R | ACCCGCCTTCTTTAGTTTG | 19 |
| STAT3-F | GACCCAGGAACAAGGTGA | 18 |
| STAT3-R | GCCAAGGAGAGGGAAAGT | 18 |
| RORγt-F | CTGTCCTGGGCTACCCTACT | 20 |
| RORγt-R | GAAGAAGCCCTTGCACCCC | 19 |
| IL-17A-F | TTCACTTTCAGGGTCGAGA | 19 |
| IL-17A-R | GGGGTTTCTTAGGGGTCA | 18 |
| IL-6-F | ACGAAGTGACGCTCTTGGTA | 20 |
| IL-6-R | CGGCTCAGGTATCTCAGTCTT | 21 |
| ACTB-F | GGACTGGAGAGGTGGTAGAAC | 21 |
| ACTB-R | GTGGAGACAACAGCATCTTCAG | 22 |
Disclaimer/Publisher’s Note: The statements, opinions and data contained in all publications are solely those of the individual author(s) and contributor(s) and not of MDPI and/or the editor(s). MDPI and/or the editor(s) disclaim responsibility for any injury to people or property resulting from any ideas, methods, instructions or products referred to in the content. |
© 2025 by the authors. Licensee MDPI, Basel, Switzerland. This article is an open access article distributed under the terms and conditions of the Creative Commons Attribution (CC BY) license (https://creativecommons.org/licenses/by/4.0/).
Share and Cite
Gao, Y.; Liu, S.; Wang, J.; Xu, Y.; Guo, Y.; Fang, Z.; Wang, F.; Luo, J.; Yan, L. Effects of Cinnamon Essential Oil on Intestinal Flora Regulation of Ulcerative Colitis Mice Colonized by Candida albicans. Microorganisms 2025, 13, 2724. https://doi.org/10.3390/microorganisms13122724
Gao Y, Liu S, Wang J, Xu Y, Guo Y, Fang Z, Wang F, Luo J, Yan L. Effects of Cinnamon Essential Oil on Intestinal Flora Regulation of Ulcerative Colitis Mice Colonized by Candida albicans. Microorganisms. 2025; 13(12):2724. https://doi.org/10.3390/microorganisms13122724
Chicago/Turabian StyleGao, Yuan, Silin Liu, Jinhe Wang, Yan Xu, Yuyang Guo, Zesen Fang, Fuling Wang, Jianghan Luo, and Lijun Yan. 2025. "Effects of Cinnamon Essential Oil on Intestinal Flora Regulation of Ulcerative Colitis Mice Colonized by Candida albicans" Microorganisms 13, no. 12: 2724. https://doi.org/10.3390/microorganisms13122724
APA StyleGao, Y., Liu, S., Wang, J., Xu, Y., Guo, Y., Fang, Z., Wang, F., Luo, J., & Yan, L. (2025). Effects of Cinnamon Essential Oil on Intestinal Flora Regulation of Ulcerative Colitis Mice Colonized by Candida albicans. Microorganisms, 13(12), 2724. https://doi.org/10.3390/microorganisms13122724

