Two Novel Microbacterium Species Isolated from Citrullus colocynthis L. (Cucurbitaceae), a Medicinal Plant from Arid Environments
Abstract
1. Introduction
2. Materials and Methods
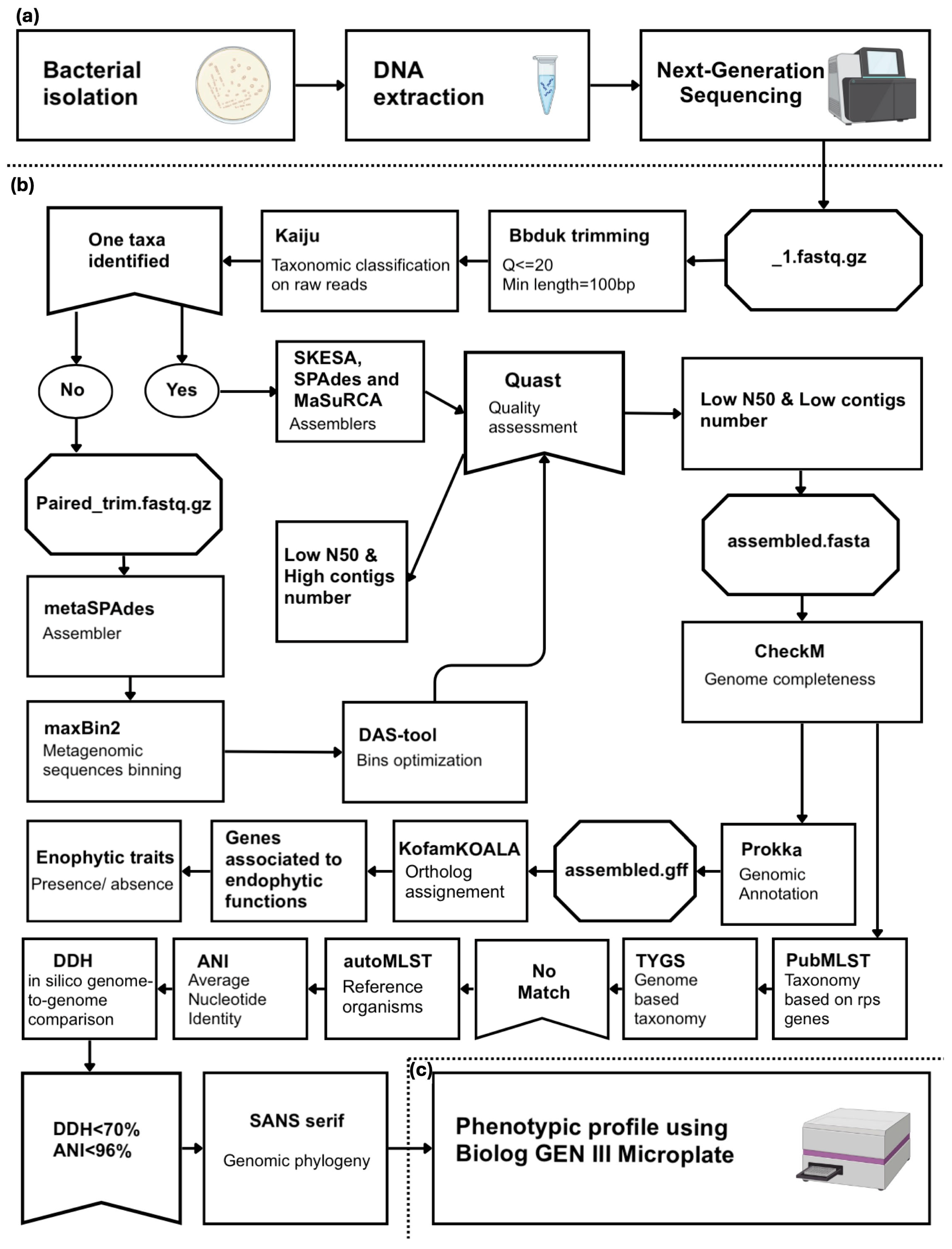
2.1. Sampling and Isolation
2.2. DNA Extraction, 16S rRNA Gene Sequencing and Whole-Genome Sequencing
2.3. Bioinformatics Workflow
2.4. Raw Data Preprocessing and Quality Assessment
2.5. Genome Assembly, Completeness, and Optimization
2.6. Taxonomic Assignment
2.7. Phylogenetic Characterization, Species Inference, and Endophytic Traits
2.8. Draft Genome Visualization and Comparative Analysis
2.9. Phenotypic Charcterization of Novel Species
2.10. Genome Alignment Visualization
3. Results
3.1. Isolation and Characterization of Bacaterial Endophytes
3.2. Genome Features of Novel Microbacterium Strains
3.3. Gene Content
3.4. Taxonomic Assignment
3.5. Nomenclature and Biochemical Profiling of Novel Bacterial Species
3.5.1. Microbacterium umsixpiens sp. nov.
- Type strain: AGC62^T (=CCMM B1339T).
- Accession numbers: 16S rRNA gene, PV706301; whole genome, SRR29855759.
- BioProject: PRJNA1133887; Biosample: SAMN42389299.
- DNA G + C content: 68.54%; Genome size: 3.91 Mb.
- ANI/closest relative: 86.5%. dDDH: 44.4%.
3.5.2. Microbacterium xerophyticum sp. nov.
- Specie name: Microbacterium xerophyticum sp. nov.
- Type strain: AGC85^T (=CCMM B1344T).
- Accession numbers: 16S rRNA gene, PV706316; whole genome, SRR29855758.
- BioProject: PRJNA1133887; Biosample: SAMN42389300.
- DNA G + C content, 67.23%; Genome size, 4.06 Mb.
- ANI/closest relative: 89.1%. dDDH: 33%.
3.6. Phylogenetic Analysis
3.7. Genome Alignement of M. umsixpiens and M. xerophyticum (AGC62 and AGC85) with Either Closest Bacterial Relatives Using Mauve
3.8. Inter-Species Genome Restructuring Between M. xerophyticum and M. umsixpiens
4. Discussion
5. Conclusions
Supplementary Materials
Author Contributions
Funding
Institutional Review Board Statement
Informed Consent Statement
Data Availability Statement
Acknowledgments
Conflicts of Interest
References
- Stringer, L.C.; Mirzabaev, A.; Benjaminsen, T.A.; Harris, R.M.B.; Jafari, M.; Lissner, T.K.; Stevens, N.; Tirado-von der Pahlen, C. Climate change impacts on water security in global drylands. One Earth 2021, 4, 851–864. [Google Scholar] [CrossRef]
- Li, W.; Migliavacca, M.; Forkel, M.; Walther, S.; Reichstein, M.; Orth, R. Revisiting Global Vegetation Controls Using Multi-layer Soil Moisture. Geophys. Res. Lett. 2021, 48, e2021GL092856. [Google Scholar] [CrossRef]
- Karmaoui, A.; Moumane, A.; El Jaafari, S.; Menouni, A.; Al Karkouri, J.; Yacoubi, M.; Hajji, L. Thirty Years of Change in the Land Use and Land Cover of the Ziz Oases (Pre-Sahara of Morocco) Combining Remote Sensing, GIS, and Field Observations. Land 2023, 12, 2127. [Google Scholar] [CrossRef]
- Huang, J.; Zhang, G.; Zhang, Y.; Guan, X.; Wei, Y.; Guo, R. Global desertification vulnerability to climate change and human activities. Land Degrad. Dev. 2020, 31, 1380–1391. [Google Scholar] [CrossRef]
- Yu, J.; Yin, Q.; Niu, J.; Yan, Z.; Wang, H.; Wang, Y.; Chen, D. Consistent effects of vegetation patch type on soil microbial communities across three successional stages in a desert ecosystem. Land Degrad. Dev. 2022, 33, 1552–1563. [Google Scholar] [CrossRef]
- El Fartassi, I.; Milne, A.E.; El Alami, R.; Rafiqi, M.; Hassall, K.L.; Waine, T.W.; Zawadzka, J.; Diarra, A.; Corstanje, R. Evidence of collaborative opportunities to ensure long-term sustainability in African farming. J. Clean. Prod. 2023, 392, 136170. [Google Scholar] [CrossRef]
- Liu, J.; Sun, X.; Zuo, Y.; Hu, Q.; He, X. Plant species shape the bacterial communities on the phyllosphere in a hyper-arid desert. Microbiol. Res. 2023, 269, 127314. [Google Scholar] [CrossRef]
- Ingrao, C.; Strippoli, R.; Lagioia, G.; Huisingh, D. Water scarcity in agriculture: An overview of causes, impacts and approaches for reducing the risks. Heliyon 2023, 9, e18507. [Google Scholar] [CrossRef] [PubMed]
- Radouane, N.; Meliane, Z.; Errafii, K.; Ait Si Mhand, K.; Mouhib, S.; Hijri, M. Influence of Ziziphus lotus (Rhamnaceae) Plants on the Spatial Distribution of Soil Bacterial Communities in Semi-Arid Ecosystems. Microorganisms 2025, 13, 1740. [Google Scholar] [CrossRef] [PubMed]
- Legeay, J.; Basiru, S.; Ziami, A.; Errafii, K.; Hijri, M. Response of Alternaria and Fusarium Species to Low Precipitation in a Drought-Tolerant Plant in Morocco. Microb. Ecol. 2024, 87, 127. [Google Scholar] [CrossRef]
- Legeay, J.; Errafii, K.; Ziami, A.; Hijri, M. The rhizosphere of a drought-tolerant plant species in Morocco: A refuge of high microbial diversity with no taxon preference. Environ. Microbiol. Rep. 2024, 16, e13254. [Google Scholar] [CrossRef]
- Radouane, N.; Errafii, K.; Mouhib, S.; Mhand, K.A.; Legeay, J.; Hijri, M. Potential Plant-To-Plant Transmission: Shared Endophytic Bacterial Community Between Ziziphus lotus and Its Parasite Cuscuta epithymum. Microb. Ecol. 2024, 87, 119. [Google Scholar] [CrossRef]
- Li, Q.Y.; Munawar, M.; Saeed, M.; Shen, J.Q.; Khan, M.S.; Noreen, S.; Alagawany, M.; Naveed, M.; Madni, A.; Li, C.X. Citrullus colocynthis (L.) Schrad (Bitter Apple Fruit): Promising Traditional Uses, Pharmacological Effects, Aspects, and Potential Applications. Front. Pharmacol. 2021, 12, 791049. [Google Scholar] [CrossRef]
- Singh, G.; Zomuansangi, R.; Hnamte, V.; Tirkey, A.; Singh, B.P.; Singh, P.K.; Zothanpuia; Gupta, V.K.; Deka, P.; Upadhyaya, K.; et al. Chapter 6—Endophytic microbes from medicinal plants, their antimicrobial potential, and role in green agriculture. In Microbial Endophytes and Plant Growth; Solanki, M.K., Yadav, M.K., Singh, B.P., Gupta, V.K., Eds.; Academic Press: Oxford, UK, 2023; pp. 87–97. [Google Scholar]
- Anitha, T.; Balamurugan, V.; Kabilan, M.; Jayakumar, M.; Nandhini, P.M.U.; Raja, V. Cucurbits as a natural pharmacy: A review of phytochemical richness and therapeutic potentials. Ann. Phytomed. Int. J. 2025, 14, 314–326. [Google Scholar] [CrossRef]
- Patel, A.; Sahu, K.P.; Mehta, S.; Balamurugan, A.; Kumar, M.; Sheoran, N.; Kumar, S.; Krishnappa, C.; Ashajyothi, M.; Kundu, A.; et al. Rice leaf endophytic Microbacterium testaceum: Antifungal actinobacterium confers immunocompetence against rice blast disease. Front. Microbiol. 2022, 13, 1035602. [Google Scholar] [CrossRef]
- Patel, A.; Sahu, K.P.; Mehta, S.; Javed, M.; Balamurugan, A.; Ashajyothi, M.; Sheoran, N.; Ganesan, P.; Kundu, A.; Gopalakrishnan, S.; et al. New Insights on Endophytic Microbacterium-Assisted Blast Disease Suppression and Growth Promotion in Rice: Revelation by Polyphasic Functional Characterization and Transcriptomics. Microorganisms 2023, 11, 362. [Google Scholar] [CrossRef]
- Vilchez, J.I.; Niehaus, K.; Dowling, D.N.; Gonzalez-Lopez, J.; Manzanera, M. Protection of Pepper Plants from Drought by Microbacterium sp. 3J1 by Modulation of the Plant’s Glutamine and alpha-ketoglutarate Content: A Comparative Metabolomics Approach. Front. Microbiol. 2018, 9, 284. [Google Scholar] [CrossRef]
- Zhao, J.; Liu, X.; Hou, L.; Xu, G.; Guan, F.; Zhang, W.; Luo, H.; Wu, N.; Yao, B.; Zhang, C.; et al. The seed endophytic microbe Microbacterium testaceum M15 enhances the cold tolerance and growth of rice (Oryza sativa L.). Microbiol. Res. 2024, 289, 127908. [Google Scholar] [CrossRef] [PubMed]
- Dash, D.M.; Osborne, W.J. A systematic review on the implementation of advanced and evolutionary biotechnological tools for efficient bioremediation of organophosphorus pesticides. Chemosphere 2023, 313, 137506. [Google Scholar] [CrossRef] [PubMed]
- Sun, W.; Xiong, Z.; Chu, L.; Li, W.; Soares, M.A.; White, J.F., Jr.; Li, H. Bacterial communities of three plant species from Pb-Zn contaminated sites and plant-growth promotional benefits of endophytic Microbacterium sp. (strain BXGe71). J. Hazard. Mater. 2019, 370, 225–231. [Google Scholar] [CrossRef]
- Karlidag, H.; Esitken, A.; Turan, M.; Sahin, F. Effects of root inoculation of plant growth promoting rhizobacteria (PGPR) on yield, growth and nutrient element contents of leaves of apple. Sci. Hortic. 2007, 114, 16–20. [Google Scholar] [CrossRef]
- Wang, W.Z.; Morohoshi, T.; Someya, N.; Ikeda, T. Diversity and distribution of N-acylhomoserine lactone (AHL)-degrading activity and AHL-lactonase (AiiM) in genus microbacterium. Microbes Environ. 2012, 27, 330–333. [Google Scholar] [CrossRef] [PubMed][Green Version]
- Chen, J.; Xie, J. Role and regulation of bacterial LuxR-like regulators. J. Cell. Biochem. 2011, 112, 2694–2702. [Google Scholar] [CrossRef]
- Alotaibi, F.; St-Arnaud, M.; Hijri, M. In-Depth Characterization of Plant Growth Promotion Potentials of Selected Alkanes-Degrading Plant Growth-Promoting Bacterial Isolates. Front. Microbiol. 2022, 13, 863702. [Google Scholar] [CrossRef] [PubMed]
- Alotaibi, F.; Hijri, M.; St-Arnaud, M. Overview of Approaches to Improve Rhizoremediation of Petroleum Hydrocarbon-Contaminated Soils. Appl. Microbiol. 2021, 1, 329–351. [Google Scholar] [CrossRef]
- Mandal, D.; Das, S.K.; Adhikari, J.; Chatterjee, D.; Bandyopadhyay, T.K.; Basu, A. Genome sequencing, annotation and application of a strain of Microbacterium paraoxydans—A bacterium with arsenic bioremediation and plant growth promoting potential. Microbe 2024, 4, 100132. [Google Scholar] [CrossRef]
- Freitas, M.A.; Medeiros, F.H.V.; Melo, I.S.; Pereira, P.F.; Peñaflor, M.F.G.V.; Bento, J.M.S.; Paré, P.W. Stem inoculation with bacterial strains Bacillus amyloliquefaciens (GB03) and Microbacterium imperiale (MAIIF2a) mitigates Fusarium root rot in cassava. Phytoparasitica 2018, 47, 135–142. [Google Scholar] [CrossRef]
- Alotaibi, F.; Lee, S.J.; St-Arnaud, M.; Hijri, M. Salix purpurea and Eleocharis obtusa Rhizospheres Harbor a Diverse Rhizospheric Bacterial Community Characterized by Hydrocarbons Degradation Potentials and Plant Growth-Promoting Properties. Plants 2021, 10, 1987. [Google Scholar] [CrossRef]
- Procter, M.; Kundu, B.; Sudalaimuthuasari, N.; AlMaskari, R.S.; Saeed, E.E.; Hazzouri, K.M.; Amiri, K.M.A. Microbiome of Citrullus colocynthis (L.) Schrad. Reveals a Potential Association with Non-Photosynthetic Cyanobacteria. Microorganisms 2022, 10, 2083. [Google Scholar] [CrossRef]
- Ali, A.R.; Bahrami, Y.; Kakaei, E.; Mohammadzadeh, S.; Bouk, S.; Jalilian, N. Isolation and identification of endophytic actinobacteria from Citrullus colocynthis (L.) Schrad and their antibacterial properties. Microb. Cell Factories 2022, 21, 206. [Google Scholar] [CrossRef] [PubMed]
- Shao, Q.; Ran, Q.; Li, X.; Dong, C.; Zhang, Y.; Han, Y. Differential responses of the phyllosphere abundant and rare microbes of Eucommia ulmoides to phytohormones. Microbiol. Res. 2024, 286, 127798. [Google Scholar] [CrossRef]
- Aoki, Y.; Asada, T.; Nojiri, M.; Suzuki, S. Complete genome sequence of Microbacterium sp. che218, an endophyte isolated from Vitis vinifera cv. Chardonnay shoot xylem. Microbiol. Resour. Announc. 2024, 13, e0053624. [Google Scholar] [CrossRef] [PubMed]
- Ouertani, R.; Ouertani, A.; Mahjoubi, M.; Bousselmi, Y.; Najjari, A.; Cherif, H.; Chamkhi, A.; Mosbah, A.; Khdhira, H.; Sghaier, H.; et al. New Plant Growth-Promoting, Chromium-Detoxifying Microbacterium Species Isolated From a Tannery Wastewater: Performance and Genomic Insights. Front. Bioeng. Biotechnol. 2020, 8, 521. [Google Scholar] [CrossRef] [PubMed]
- Cheraiti, N.; Plewniak, F.; Tighidet, S.; Sayeh, A.; Gil, L.; Malherbe, L.; Memmi, Y.; Zilliox, L.; Vandecasteele, C.; Boyer, P.; et al. Complete Genome Sequence of Microbacterium sp. Strain Nx66, Isolated from Waters Contaminated with Petrochemicals in El Saf-Saf Valley, Algeria. Microbiol. Resour. Announc. 2020, 9, 47. [Google Scholar] [CrossRef]
- Lenchi, N.; Anzil, A.; Servais, P.; Kebbouche-Gana, S.; Gana, M.L.; Lliros, M. Microbacterium algeriense sp. nov., a novel actinobacterium isolated from Algerian oil production waters. Int. J. Syst. Evol. Microbiol. 2020, 70, 6044–6051. [Google Scholar] [CrossRef]
- Ducousso-Detrez, A.; Lahrach, Z.; Fontaine, J.; Lounes-Hadj Sahraoui, A.; Hijri, M. Cultural techniques capture diverse phosphate-solubilizing bacteria in rock phosphate-enriched habitats. Front. Microbiol. 2024, 15, 1280848. [Google Scholar] [CrossRef]
- Menzel, P.; Ng, K.L.; Krogh, A. Fast and sensitive taxonomic classification for metagenomics with Kaiju. Nat. Commun. 2016, 7, 11257. [Google Scholar] [CrossRef]
- Zimin, A.V.; Marcais, G.; Puiu, D.; Roberts, M.; Salzberg, S.L.; Yorke, J.A. The MaSuRCA genome assembler. Bioinformatics 2013, 29, 2669–2677. [Google Scholar] [CrossRef] [PubMed]
- Mikheenko, A.; Prjibelski, A.; Saveliev, V.; Antipov, D.; Gurevich, A. Versatile genome assembly evaluation with QUAST-LG. Bioinformatics 2018, 34, i142–i150. [Google Scholar] [CrossRef]
- Parks, D.H.; Imelfort, M.; Skennerton, C.T.; Hugenholtz, P.; Tyson, G.W. CheckM: Assessing the quality of microbial genomes recovered from isolates, single cells, and metagenomes. Genome Res. 2015, 25, 1043–1055. [Google Scholar] [CrossRef]
- Nurk, S.; Meleshko, D.; Korobeynikov, A.; Pevzner, P.A. metaSPAdes: A new versatile metagenomic assembler. Genome Res. 2017, 27, 824–834. [Google Scholar] [CrossRef]
- Wu, Y.W.; Simmons, B.A.; Singer, S.W. MaxBin 2.0: An automated binning algorithm to recover genomes from multiple metagenomic datasets. Bioinformatics 2016, 32, 605–607. [Google Scholar] [CrossRef]
- Sieber, C.M.K.; Probst, A.J.; Sharrar, A.; Thomas, B.C.; Hess, M.; Tringe, S.G.; Banfield, J.F. Recovery of genomes from metagenomes via a dereplication, aggregation and scoring strategy. Nat. Microbiol. 2018, 3, 836–843. [Google Scholar] [CrossRef]
- Meier-Kolthoff, J.P.; Goker, M. TYGS is an automated high-throughput platform for state-of-the-art genome-based taxonomy. Nat. Commun. 2019, 10, 2182. [Google Scholar] [CrossRef] [PubMed]
- Jolley, K.A.; Bray, J.E.; Maiden, M.C.J. Open-access bacterial population genomics: BIGSdb software, the PubMLST.org website and their applications. Wellcome Open Res. 2018, 3, 124. [Google Scholar] [CrossRef] [PubMed]
- Richter, M.; Rossello-Mora, R. Shifting the genomic gold standard for the prokaryotic species definition. Proc. Natl. Acad. Sci. USA 2009, 106, 19126–19131. [Google Scholar] [CrossRef]
- Meier-Kolthoff, J.P.; Auch, A.F.; Klenk, H.P.; Goker, M. Genome sequence-based species delimitation with confidence intervals and improved distance functions. BMC Bioinform. 2013, 14, 60. [Google Scholar] [CrossRef]
- Seemann, T. Prokka: Rapid prokaryotic genome annotation. Bioinformatics 2014, 30, 2068–2069. [Google Scholar] [CrossRef] [PubMed]
- Aramaki, T.; Blanc-Mathieu, R.; Endo, H.; Ohkubo, K.; Kanehisa, M.; Goto, S.; Ogata, H. KofamKOALA: KEGG Ortholog assignment based on profile HMM and adaptive score threshold. Bioinformatics 2020, 36, 2251–2252. [Google Scholar] [CrossRef]
- Bhardwaj, P.; Jain, R.; Kumar, S. Draft Genome Sequence of Endophytic Sphingomonas faeni Strain ALB2, Isolated from the Leaf of a Cold-Desert Medicinal Plant. Microbiol. Resour. Announc. 2022, 11, e0068722. [Google Scholar] [CrossRef]
- Morobane, D.M.; Tshishonga, K.; Serepa-Dlamini, M.H. Draft Genome Sequence of Pantoea sp. Strain MHSD4, a Bacterial Endophyte with Bioremediation Potential. Evol. Bioinform. 2024, 20, 11769343231217908. [Google Scholar] [CrossRef] [PubMed]
- Brown, C.L.; Mullet, J.; Hindi, F.; Stoll, J.E.; Gupta, S.; Choi, M.; Keenum, I.; Vikesland, P.; Pruden, A.; Zhang, L. mobileOG-db: A Manually Curated Database of Protein Families Mediating the Life Cycle of Bacterial Mobile Genetic Elements. Appl. Environ. Microbiol. 2022, 88, e0099122. [Google Scholar] [CrossRef]
- McArthur, A.G.; Waglechner, N.; Nizam, F.; Yan, A.; Azad, M.A.; Baylay, A.J.; Bhullar, K.; Canova, M.J.; De Pascale, G.; Ejim, L.; et al. The comprehensive antibiotic resistance database. Antimicrob. Agents Chemother. 2013, 57, 3348–3357. [Google Scholar] [CrossRef]
- Overbeek, R.; Olson, R.; Pusch, G.D.; Olsen, G.J.; Davis, J.J.; Disz, T.; Edwards, R.A.; Gerdes, S.; Parrello, B.; Shukla, M.; et al. The SEED and the Rapid Annotation of microbial genomes using Subsystems Technology (RAST). Nucleic Acids Res. 2014, 42, D206–D214. [Google Scholar] [CrossRef]
- Kolde, R. Implementation of Heatmaps That Offers More Control over Dimensions and Appearance. 2010. Available online: https://CRAN.R-project.org/package=pheatmap (accessed on 5 November 2025).
- Bochner, B.R. Global phenotypic characterization of bacteria. FEMS Microbiol. Rev. 2009, 33, 191–205. [Google Scholar] [CrossRef] [PubMed]
- Darling, A.E.; Mau, B.; Perna, N.T. progressiveMauve: Multiple genome alignment with gene gain, loss and rearrangement. PLoS ONE 2010, 5, e11147. [Google Scholar] [CrossRef] [PubMed]
- Darling, A.C.; Mau, B.; Blattner, F.R.; Perna, N.T. Mauve: Multiple alignment of conserved genomic sequence with rearrangements. Genome Res. 2004, 14, 1394–1403. [Google Scholar] [CrossRef]
- Collins, M.D.; Jones, D.; Keddie, R.M.; Kroppenstedt, R.M.; Schleifer, K.H. Classification of some coryneform bacteria in a new genus Aureobacterium. Syst. Appl. Microbiol. 1983, 4, 236–252. [Google Scholar] [CrossRef]
- Takeuchi, M.; Hatano, K. Proposal of six new species in the genus Microbacterium and transfer of Flavobacterium marinotypicum ZoBell and Upham to the genus Microbacterium as Microbacterium maritypicum comb. nov. Int. J. Syst. Bacteriol. 1998, 48, 973–982. [Google Scholar] [CrossRef]
- Wu, Y.H.; Wu, M.; Wang, C.S.; Wang, X.G.; Yang, J.Y.; Oren, A.; Xu, X.W. Microbacterium profundi sp. nov., isolated from deep-sea sediment of polymetallic nodule environments. Int. J. Syst. Evol. Microbiol. 2008, 58, 2930–2934. [Google Scholar] [CrossRef]
- Corretto, E.; Antonielli, L.; Sessitsch, A.; Hofer, C.; Puschenreiter, M.; Widhalm, S.; Swarnalakshmi, K.; Brader, G. Comparative Genomics of Microbacterium Species to Reveal Diversity, Potential for Secondary Metabolites and Heavy Metal Resistance. Front. Microbiol. 2020, 11, 1869. [Google Scholar] [CrossRef] [PubMed]
- Legein, M.; Smets, W.; Vandenheuvel, D.; Eilers, T.; Muyshondt, B.; Prinsen, E.; Samson, R.; Lebeer, S. Modes of Action of Microbial Biocontrol in the Phyllosphere. Front. Microbiol. 2020, 11, 1619. [Google Scholar] [CrossRef] [PubMed]
- Teshigawara, Y.; Sato, S.; Asada, T.; Nojiri, M.; Suzuki, S.; Aoki, Y. Anthocyanin Accumulation in Grape Berry Skin Promoted by Endophytic Microbacterium sp. che218 Isolated from Wine Grape Shoot Xylem. Microorganisms 2024, 12, 1906. [Google Scholar] [CrossRef] [PubMed]
- Lara-Espinoza, C.; Carvajal-Millan, E.; Balandran-Quintana, R.; Lopez-Franco, Y.; Rascon-Chu, A. Pectin and Pectin-Based Composite Materials: Beyond Food Texture. Molecules 2018, 23, 942. [Google Scholar] [CrossRef]
- Villalobos, J.A.; Yi, B.R.; Wallace, I.S. 2-Fluoro-L-Fucose Is a Metabolically Incorporated Inhibitor of Plant Cell Wall Polysaccharide Fucosylation. PLoS ONE 2015, 10, e0139091. [Google Scholar] [CrossRef]
- Urbanowicz, B.R.; Pena, M.J.; Ratnaparkhe, S.; Avci, U.; Backe, J.; Steet, H.F.; Foston, M.; Li, H.; O’Neill, M.A.; Ragauskas, A.J.; et al. 4-O-methylation of glucuronic acid in Arabidopsis glucuronoxylan is catalyzed by a domain of unknown function family 579 protein. Proc. Natl. Acad. Sci. USA 2012, 109, 14253–14258. [Google Scholar] [CrossRef]








| Plant Origin | Bacterial Species | Strain | Species Designation | Taxonomy Classification | Genome Comparisons | |||
|---|---|---|---|---|---|---|---|---|
| MLST Analysis | Closest Relative | Nucleotide Identity (ANI) | DNA–DNA Hybridization | TYGS Type Strain | ||||
| Cc-F | Microbacterium xerophyticum | AGC47 | sp. nov | 100% | Microbacterium profundi | 89.1% | 33% | No Match |
| Cc-R | Microbacterium xerophyticum | AGC85 | sp. nov | 100% | Microbacterium profundi | 89.1% | 33% | No Match |
| Cc-R | Microbacterium umsixpiens | AGC62 | sp. nov | 66% | Microbacterium liquefaciens | 86.5% | 44.4% | No Match |
Disclaimer/Publisher’s Note: The statements, opinions and data contained in all publications are solely those of the individual author(s) and contributor(s) and not of MDPI and/or the editor(s). MDPI and/or the editor(s) disclaim responsibility for any injury to people or property resulting from any ideas, methods, instructions or products referred to in the content. |
© 2025 by the authors. Licensee MDPI, Basel, Switzerland. This article is an open access article distributed under the terms and conditions of the Creative Commons Attribution (CC BY) license (https://creativecommons.org/licenses/by/4.0/).
Share and Cite
Ait Si Mhand, K.; Mouhib, S.; Radouane, N.; Errafii, K.; Kadmiri, I.M.; Andrade-Molina, D.M.; Fernández-Cadena, J.C.; Hijri, M. Two Novel Microbacterium Species Isolated from Citrullus colocynthis L. (Cucurbitaceae), a Medicinal Plant from Arid Environments. Microorganisms 2025, 13, 2583. https://doi.org/10.3390/microorganisms13112583
Ait Si Mhand K, Mouhib S, Radouane N, Errafii K, Kadmiri IM, Andrade-Molina DM, Fernández-Cadena JC, Hijri M. Two Novel Microbacterium Species Isolated from Citrullus colocynthis L. (Cucurbitaceae), a Medicinal Plant from Arid Environments. Microorganisms. 2025; 13(11):2583. https://doi.org/10.3390/microorganisms13112583
Chicago/Turabian StyleAit Si Mhand, Khadija, Salma Mouhib, Nabil Radouane, Khaoula Errafii, Issam Meftah Kadmiri, Derly Madeleiny Andrade-Molina, Juan Carlos Fernández-Cadena, and Mohamed Hijri. 2025. "Two Novel Microbacterium Species Isolated from Citrullus colocynthis L. (Cucurbitaceae), a Medicinal Plant from Arid Environments" Microorganisms 13, no. 11: 2583. https://doi.org/10.3390/microorganisms13112583
APA StyleAit Si Mhand, K., Mouhib, S., Radouane, N., Errafii, K., Kadmiri, I. M., Andrade-Molina, D. M., Fernández-Cadena, J. C., & Hijri, M. (2025). Two Novel Microbacterium Species Isolated from Citrullus colocynthis L. (Cucurbitaceae), a Medicinal Plant from Arid Environments. Microorganisms, 13(11), 2583. https://doi.org/10.3390/microorganisms13112583

