The PTS EIIB Component Drives Strain-Specific Virulence in Listeria monocytogenes: Divergent Regulation of Biofilm Formation and Host Infection in High- and Low-Virulence Strains
Abstract
1. Introduction
2. Materials and Methods
2.1. Strains, Plasmids and Cell Lines
2.2. Animals
2.3. Primers
2.4. Construction of Mutants and Complement Strains
2.5. Evaluation of In Vitro Growth in Listeria monocytogenes Strains
2.6. Quantitation of Hemolytic Activity by Microplate Technique
2.7. Assessment of Biofilm Formation Ability
2.8. RT-qPCR
2.9. Detection of In Vitro Motor Ability of Bacterial Strains
2.10. Determination of Infection Capacity of L. monocytogenes
2.11. RT-qPCR Detects the Transcription Level of the Main Virulence Gene After Strain Infecting JEG-3
2.12. Measurement of Bacterial Burden in Mice
2.13. Statistical Analysis
3. Results
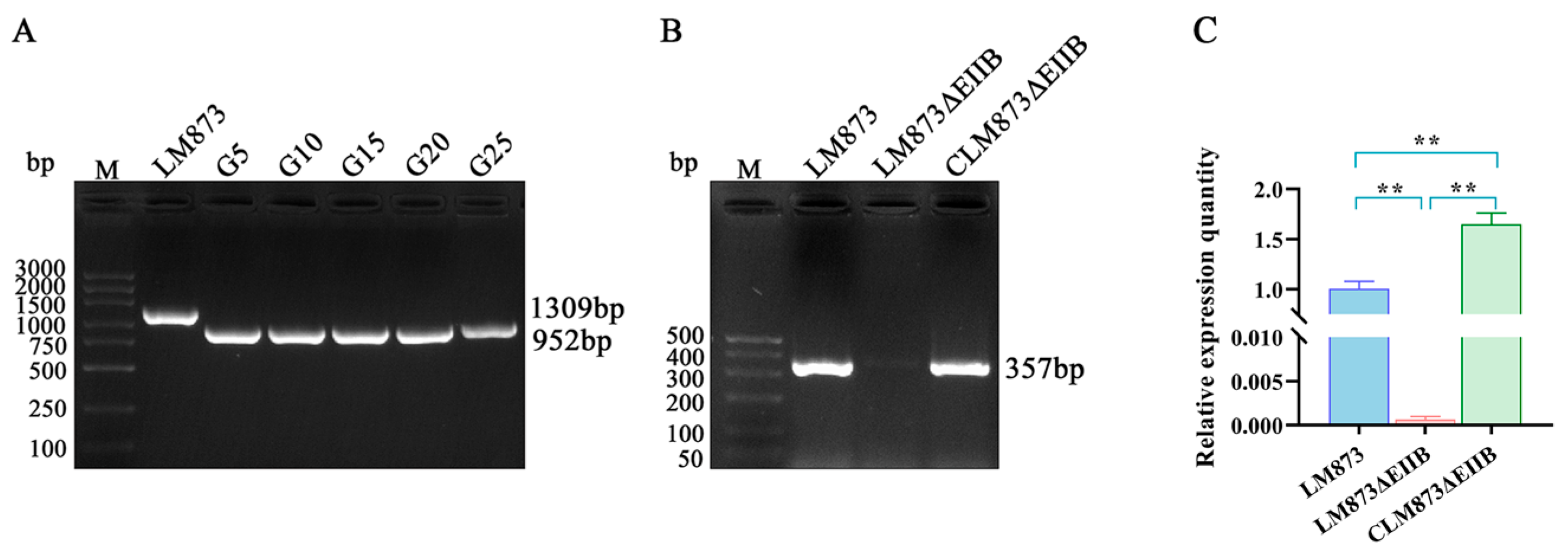
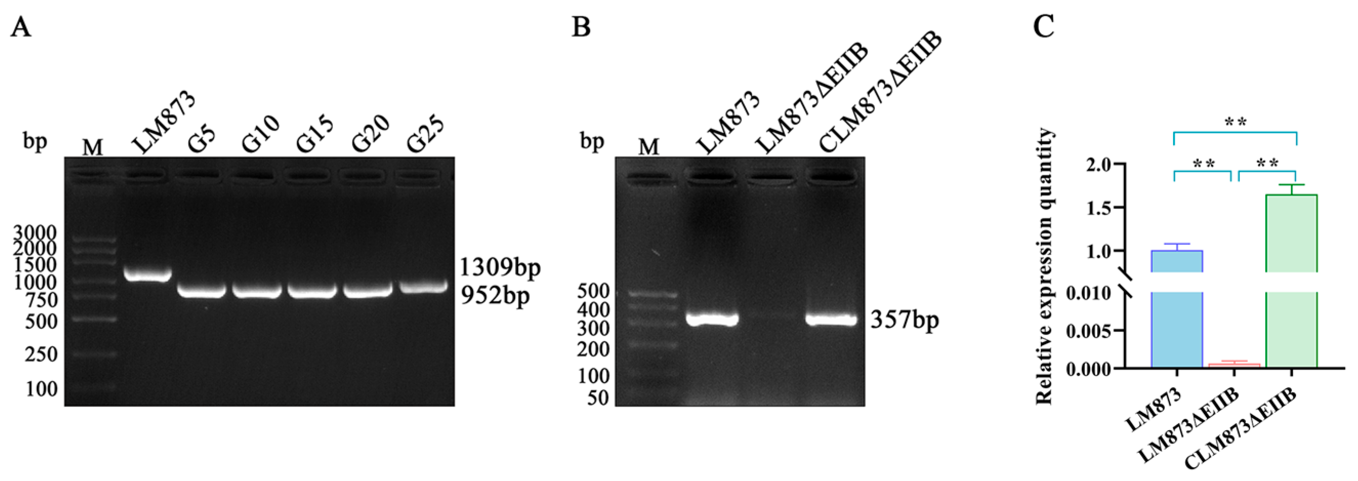
3.1. Construction of LM873EIIB Deletion Strain and Complement Strain
3.2. Test Results of in Vitro Growth Ability of Each Strain
3.3. Test Results of In Vitro Hemolytic Ability of Each Strain
3.4. Experimental Results of Biomembrane Forming Ability
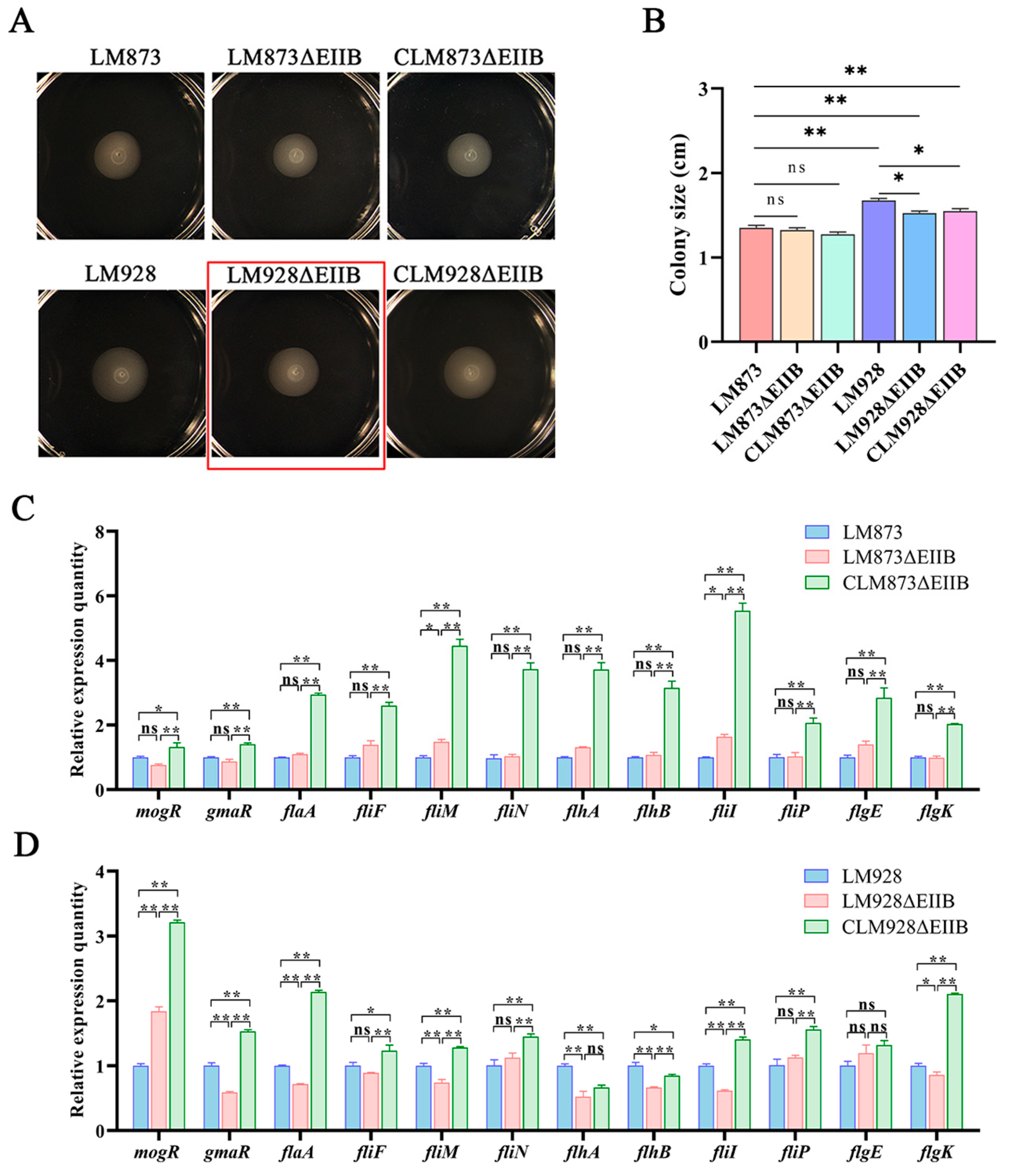
3.5. Quantitative Analysis of PTS, Virulence, and Biofilm Genes mRNA Levels in L. monocytogenes
3.6. In Vitro Motor Ability Detection Results of Each Strain
3.7. Strain-Specific Impacts of EIIB Deletion on Host Cell Infection
3.8. Quantitative Analysis of Virulence Gene Expression After JEG-3 Infection
3.9. Determination Results of Bacterial Load in Mouse Organs
4. Discussion
Supplementary Materials
Author Contributions
Funding
Institutional Review Board Statement
Informed Consent Statement
Data Availability Statement
Conflicts of Interest
References
- Radoshevich, L.; Cossart, P. Listeria monocytogenes: Towards a Complete Picture of Its Physiology and Pathogenesis. Nat. Rev. Microbiol. 2018, 16, 32–46. [Google Scholar] [CrossRef] [PubMed]
- Scallan, E.; Hoekstra, R.M.; Angulo, F.J.; Tauxe, R.V.; Widdowson, M.-A.; Roy, S.L.; Jones, J.L.; Griffin, P.M. Foodborne Illness Acquired in the United States—Major Pathogens. Emerg. Infect. Dis. 2011, 17, 7–15. [Google Scholar] [CrossRef]
- McLauchlin, J.; Mitchell, R.T.; Smerdon, W.J.; Jewell, K. Listeria monocytogenes and Listeriosis: A Review of Hazard Characterisation for Use in Microbiological Risk Assessment of Foods. Int. J. Food. Microbiol. 2004, 92, 15–33. [Google Scholar] [CrossRef]
- Bai, X.; Liu, D.; Xu, L.; Tenguria, S.; Drolia, R.; Gallina, N.L.F.; Cox, A.D.; Koo, O.-K.; Bhunia, A.K. Biofilm-Isolated Listeria monocytogenes Exhibits Reduced Systemic Dissemination at the Early (12–24 h) Stage of Infection in a Mouse Model. NPJ Biofilms Microbiomes 2021, 7, 18. [Google Scholar] [CrossRef]
- Macleod, J.; Beeton, M.L.; Blaxland, J. An Exploration of Listeria monocytogenes, Its Influence on the UK Food Industry and Future Public Health Strategies. Foods 2022, 11, 1456. [Google Scholar] [CrossRef]
- Quereda, J.J.; Morón-García, A.; Palacios-Gorba, C.; Dessaux, C.; García-del Portillo, F.; Pucciarelli, M.G.; Ortega, A.D. Pathogenicity and Virulence of Listeria monocytogenes: A Trip from Environmental to Medical Microbiology. Virulence 2021, 12, 2509–2545. [Google Scholar] [CrossRef]
- Osek, J.; Wieczorek, K. Listeria monocytogenes—How This Pathogen Uses Its Virulence Mechanisms to Infect the Hosts. Pathogens 2022, 11, 1491. [Google Scholar] [CrossRef]
- Disson, O.; Moura, A.; Lecuit, M. Making Sense of the Biodiversity and Virulence of Listeria monocytogenes. Trends Microbiol. 2021, 29, 811–822. [Google Scholar] [CrossRef] [PubMed]
- Meza-Torres, J.; Lelek, M.; Quereda, J.J.; Sachse, M.; Manina, G.; Ershov, D.; Tinevez, J.-Y.; Radoshevich, L.; Maudet, C.; Chaze, T.; et al. Listeriolysin S: A Bacteriocin from Listeria monocytogenes That Induces Membrane Permeabilization in a Contact-Dependent Manner. Proc. Natl. Acad. Sci. USA 2021, 118, e2108155118. [Google Scholar] [CrossRef]
- Quereda, J.J.; Meza-Torres, J.; Cossart, P.; Pizarro-Cerdá, J. Listeriolysin S: A Bacteriocin from Epidemic Listeria monocytogenes Strains That Targets the Gut Microbiota. Gut Microbes 2017, 8, 384–391. [Google Scholar] [CrossRef] [PubMed]
- Maury, M.M.; Tsai, Y.-H.; Charlier, C.; Touchon, M.; Chenal-Francisque, V.; Leclercq, A.; Criscuolo, A.; Gaultier, C.; Roussel, S.; Brisabois, A.; et al. Uncovering Listeria monocytogenes Hypervirulence by Harnessing Its Biodiversity. Nat. Genet. 2016, 48, 308–313. [Google Scholar] [CrossRef] [PubMed]
- Liu, Y.; Kang, L.; Ma, X.; Wang, J.; Li, H.; Qian, L. Typing, Virulence and Biofilm Formation of the Food-Borne Listeria monocytogenes Carrying Pathogenicity Island 4. Chin. J. Prev. Vet. Med. 2020, 42, 567–571+600. [Google Scholar]
- Deutscher, J.; Francke, C.; Postma, P.W. How Phosphotransferase System-Related Protein Phosphorylation Regulates Carbohydrate Metabolism in Bacteria. Microbiol. Mol. Biol. Rev. 2006, 70, 939–1031. [Google Scholar] [CrossRef] [PubMed]
- Ruan, T.; Kang, L.; Liu, Y.; Li, H.; Li, N.; Ma, X.; Wang, J. Construction of A Food-Borne Listeria monocytogenes Virulence Island 4 Gene Deletion Strain and Its in vitro Virulence Study. Chin. J. Anim. Infect. Dis. 2023, 31, 36–43. [Google Scholar] [CrossRef]
- Lee, S.; Parsons, C.; Chen, Y.; Dungan, R.S.; Kathariou, S. Contrasting Genetic Diversity of Listeria Pathogenicity Islands 3 and 4 Harbored by Nonpathogenic Listeria spp. Appl. Environ. Microbiol. 2023, 89, e02097-22. [Google Scholar] [CrossRef]
- Qian, R.; Li, N.; Kang, L.; Ma, X.; Liu, C.; Shi, W.; Kou, L.; Ren, H.; Qi, Y.; Yin, Z.; et al. Influence of Coexistence of LIPI-3 and LIPI-4 on Virulence of Pathogenic Listeria monocytogene. China Anim. Husb. Vet. Med. 2024, 51, 2027–2036. [Google Scholar] [CrossRef]
- Mejía, L.; Espinosa-Mata, E.; Freire, A.L.; Zapata, S.; González-Candelas, F. Listeria monocytogenes, a Silent Foodborne Pathogen in Ecuador. Front. Microbiol. 2023, 14, 1278860. [Google Scholar] [CrossRef]
- Liu, Y.; Kang, L.; Ma, X.; Li, H.; Qian, L.; Li, Q. Detection and sequence analysis of LIPI-4 gene on food-borne Listeria monocytogenes. Chin. J. Vet. Sci. 2019, 39, 2380–2385. [Google Scholar] [CrossRef]
- Bettenbrock, K.; Sauter, T.; Jahreis, K.; Kremling, A.; Lengeler, J.W.; Gilles, E.-D. Correlation between Growth Rates, EIIACrr Phosphorylation, and Intracellular Cyclic AMP Levels in Escherichia coli K-12. J. Bacteriol. 2007, 189, 6891–6900. [Google Scholar] [CrossRef]
- Aboulwafa, M.; Jr, M.H.S. Lipid Dependencies, Biogenesis and Cytoplasmic Micellar Forms of Integral Membrane Sugar Transport Proteins of the Bacterial Phosphotransferase System. Microbiology 2013, 159, 2213–2224. [Google Scholar] [CrossRef]
- Deutscher, J.; Aké, F.M.D.; Derkaoui, M.; Zébré, A.C.; Cao, T.N.; Bouraoui, H.; Kentache, T.; Mokhtari, A.; Milohanic, E.; Joyet, P. The Bacterial Phosphoenolpyruvate:Carbohydrate Phosphotransferase System: Regulation by Protein Phosphorylation and Phosphorylation-Dependent Protein-Protein Interactions. Microbiol. Mol. Biol. Rev. 2014, 78, 231–256. [Google Scholar] [CrossRef] [PubMed]
- Lim, S.; Seo, H.S.; Jeong, J.; Yoon, H. Understanding the Multifaceted Roles of the Phosphoenolpyruvate: Phosphotransferase System in Regulation of Salmonella Virulence Using a Mutant Defective in ptsI and crr Expression. Microbiol. Res. 2019, 223–225, 63–71. [Google Scholar] [CrossRef]
- McAllister, L.J.; Ogunniyi, A.D.; Stroeher, U.H.; Paton, J.C. Contribution of a Genomic Accessory Region Encoding a Putative Cellobiose Phosphotransferase System to Virulence of Streptococcus pneumoniae. PLoS ONE 2012, 7, e32385. [Google Scholar] [CrossRef]
- Liu, Y.; Yoo, B.B.; Hwang, C.-A.; Suo, Y.; Sheen, S.; Khosravi, P.; Huang, L. LMOf2365_0442 Encoding for a Fructose Specific PTS Permease IIA May Be Required for Virulence in L. monocytogenes Strain F2365. Front. Microbiol. 2017, 8, 1611. [Google Scholar] [CrossRef]
- Xie, Y.; Wang, B.; Feng, J.; Li, W.; Jiang, B.; Liu, C.; Huang, Y.; Su, Y. The Influence of Enzyme EII of the Cellobiose-Phosphotransferase System on the Virulence of Streptococcus agalactiae in Nile Tilapia (Oreochromis niloticus). Aquaculture 2021, 535, 736340. [Google Scholar] [CrossRef]
- Morabbi Heravi, K.; Altenbuchner, J. Cross Talk among Transporters of the Phosphoenolpyruvate-Dependent Phosphotransferase System in Bacillus subtilis. J. Bacteriol. 2018, 200, e00213-18. [Google Scholar] [CrossRef]
- Zébré, A.C.; Aké, F.M.; Ventroux, M.; Koffi-Nevry, R.; Noirot-Gros, M.-F.; Deutscher, J.; Milohanic, E. Interaction with Enzyme IIBMpo (EIIBMpo) and Phosphorylation by Phosphorylated EIIBMpo Exert Antagonistic Effects on the Transcriptional Activator ManR of Listeria monocytogenes. J. Bacteriol. 2015, 197, 1559–1572. [Google Scholar] [CrossRef]
- Xu, J.; Xie, Y.-D.; Liu, L.; Guo, S.; Su, Y.-L.; Li, A.-X. Virulence Regulation of Cel-EIIB Protein Mediated PTS System in Streptococcus agalactiae in Nile Tilapia. J. Fish Dis. 2019, 42, 11–19. [Google Scholar] [CrossRef]
- Su, Y.; Wang, B.; Xie, Y.; Li, W.; Jiang, B.; Feng, J.; Lin, L. Analysis of Expression Patterns of Virulence-Related Genes Regulated by the Cel-EIIB Protein in Virulent and Attenuated Strains of Streptococcus agalactiae in Tilapia. J. Fish. Sci. China 2020, 27, 1360–1370. [Google Scholar]
- Liu, C.; Qian, R.; Shi, W.; Kou, L.; Wang, J.; Ma, X.; Ren, H.; Gao, S.; Ren, J. EIIB Mutation Reduces the Pathogenicity of Listeria monocytogenes by Negatively Regulating Biofilm Formation Ability, Infective Capacity, and Virulence Gene Expression. Vet. Sci. 2024, 11, 301. [Google Scholar] [CrossRef] [PubMed]
- Shi, W.; Zhang, Q.; Li, H.; Du, D.; Ma, X.; Wang, J.; Jiang, J.; Liu, C.; Kou, L.; Ren, J. Biofilm Formation, Motility, and Virulence of Values Represent the Mean Listeria monocytogenes Are Reduced by Deletion of the Gene Lmo0159, a Novel Listerial LPXTG Surface Protein. Microorganisms 2024, 12, 1354. [Google Scholar] [CrossRef]
- Netterling, S.; Bäreclev, C.; Vaitkevicius, K.; Johansson, J. RNA Helicase Important for Listeria monocytogenes Hemolytic Activity and Virulence Factor Expression. Infect. Immun. 2016, 84, 67–76. [Google Scholar] [CrossRef]
- Cheng, C.; Han, X.; Xu, J.; Sun, J.; Li, K.; Han, Y.; Chen, M.; Song, H. YjbH Mediates the Oxidative Stress Response and Infection by Regulating SpxA1 and the Phosphoenolpyruvate-Carbohydrate Phosphotransferase System (PTS) in Listeria monocytogenes. Gut Microbes 2021, 13, 1884517. [Google Scholar] [CrossRef]
- Liu, C.; Ma, X.; Jia, B.; Qian, R.; Gao, S.; Liu, L.; Qi, Y.; Yin, Z.; Hu, G.; Wang, J. Function Analysis of LIPI-4 in Listeria monocytogenes Reveals a Key Role of Flagella Formation in the Regulation of Virulence. Virulence 2025, 16, 2543144. [Google Scholar] [CrossRef]
- Li, H.; Qiao, Y.; Du, D.; Wang, J.; Ma, X. Deletion of the Oligopeptide Transporter Lmo2193 Decreases the Virulence of Listeria monocytogenes. J. Vet. Sci. 2020, 21, e88. [Google Scholar] [CrossRef] [PubMed]
- Ma, Z.; Yu, S.; Cheng, K.; Miao, Y.; Xu, Y.; Hu, R.; Zheng, W.; Yi, J.; Zhang, H.; Li, R.; et al. Nucleomodulin BspJ as an Effector Promotes the Colonization of Brucella abortus in the Host. J. Vet. Sci. 2021, 23, e8. [Google Scholar] [CrossRef] [PubMed]
- Jeckelmann, J.-M.; Erni, B. Carbohydrate Transport by Group Translocation: The Bacterial Phosphoenolpyruvate: Sugar Phosphotransferase System. In Bacterial Cell Walls and Membranes; Kuhn, A., Ed.; Springer International Publishing: Cham, Switzerland, 2019; pp. 223–274. ISBN 978-3-030-18768-2. [Google Scholar]
- Zeng, L.; Burne, R.A. Comprehensive Mutational Analysis of Sucrose-Metabolizing Pathways in Streptococcus mutans Reveals Novel Roles for the Sucrose Phosphotransferase System Permease. J. Bacteriol. 2013, 195, 833–843. [Google Scholar] [CrossRef] [PubMed]
- Han, L.; Chen, Q.; Luo, J.; Cui, W.; Zhou, Z. Development of a Glycerol-Inducible Expression System for High-Yield Heterologous Protein Production in Bacillus subtilis. Microbiol. Spectr. 2022, 10, e01322-22. [Google Scholar] [CrossRef]
- Cao, T.N.; Joyet, P.; Aké, F.M.D.; Milohanic, E.; Deutscher, J. Studies of the Listeria monocytogenes Cellobiose Transport Components and Their Impact on Virulence Gene Repression. J. Mol. Microbiol. Biotechnol. 2019, 29, 10–26. [Google Scholar] [CrossRef]
- Lee, B.-H.; Cole, S.; Badel-Berchoux, S.; Guillier, L.; Felix, B.; Krezdorn, N.; Hébraud, M.; Bernardi, T.; Sultan, I.; Piveteau, P. Biofilm Formation of Listeria monocytogenes Strains Under Food Processing Environments and Pan-Genome-Wide Association Study. Front. Microbiol. 2019, 10, 2698. [Google Scholar] [CrossRef]
- Galié, S.; García-Gutiérrez, C.; Miguélez, E.M.; Villar, C.J.; Lombó, F. Biofilms in the Food Industry: Health Aspects and Control Methods. Front. Microbiol. 2018, 9, 898. [Google Scholar] [CrossRef]
- Horng, Y.-T.; Wang, C.-J.; Chung, W.-T.; Chao, H.-J.; Chen, Y.-Y.; Soo, P.-C. Phosphoenolpyruvate Phosphotransferase System Components Positively Regulate Klebsiella Biofilm Formation. J. Microbiol. Immunol. Infect. 2018, 51, 174–183. [Google Scholar] [CrossRef]
- Gao, T.; Ding, M.; Yang, C.-H.; Fan, H.; Chai, Y.; Li, Y. The Phosphotransferase System Gene ptsH Plays an Important Role in MnSOD Production, Biofilm Formation, Swarming Motility, and Root Colonization in Bacillus cereus 905. Res. Microbiol. 2019, 170, 86–96. [Google Scholar] [CrossRef]
- Sobieh, S.S.; Elshazly, R.G.; Tawab, S.A.; Zaki, S.S. Estimating the Expression Levels of Genes Controlling Biofilm Formation and Evaluating the Effects of Different Conditions on Biofilm Formation and Secreted Aspartic Proteinase Activity in Candida albicans and Saccharomyces cerevisiae: A Comparative Study. Beni-Suef Univ. J. Basic Appl. Sci. 2024, 13, 49. [Google Scholar] [CrossRef]
- Yu, S.; Su, T.; Wu, H.; Liu, S.; Wang, D.; Zhao, T.; Jin, Z.; Du, W.; Zhu, M.-J.; Chua, S.L.; et al. PslG, a Self-Produced Glycosyl Hydrolase, Triggers Biofilm Disassembly by Disrupting Exopolysaccharide Matrix. Cell Res. 2015, 25, 1352–1367. [Google Scholar] [CrossRef]
- Huq, M.; Wahid, S.U.H.; Istivan, T. Biofilm Formation in Campylobacter concisus: The Role of the luxS Gene. Microorganisms 2024, 12, 46. [Google Scholar] [CrossRef]
- Yu, C.; Qiao, J.; Ali, Q.; Jiang, Q.; Song, Y.; Zhu, L.; Gu, Q.; Borriss, R.; Dong, S.; Gao, X.; et al. degQ Associated with the degS/degU Two-Component System Regulates Biofilm Formation, Antimicrobial Metabolite Production, and Biocontrol Activity in Bacillus velezensis DMW1. Mol. Plant Pathol. 2023, 24, 1510–1521. [Google Scholar] [CrossRef]
- Fan, Y.; Qiao, J.; Lu, Z.; Fen, Z.; Tao, Y.; Lv, F.; Zhao, H.; Zhang, C.; Bie, X. Influence of Different Factors on Biofilm Formation of Listeria monocytogenes and the Regulation of cheY Gene. Food Res. Int. 2020, 137, 109405. [Google Scholar] [CrossRef]
- Lee, Y.-J.; Wang, C. Links between S-Adenosylmethionine and Agr-Based Quorum Sensing for Biofilm Development in Listeria monocytogenes EGD-e. MicrobiologyOpen 2020, 9, e1015. [Google Scholar] [CrossRef]
- Kamp, H.D.; Higgins, D.E. A Protein Thermometer Controls Temperature-Dependent Transcription of Flagellar Motility Genes in Listeria monocytogenes. PLoS Pathog. 2011, 7, e1002153. [Google Scholar] [CrossRef]
- Parker, C.T.; Sperandio, V. Cell-to-Cell Signalling during Pathogenesis. Cell. Microbiol. 2009, 11, 363–369. [Google Scholar] [CrossRef]
- Nikitas, G.; Deschamps, C.; Disson, O.; Niault, T.; Cossart, P.; Lecuit, M. Transcytosis of Listeria monocytogenes across the Intestinal Barrier upon Specific Targeting of Goblet Cell Accessible E-Cadherin. J. Exp. Med. 2011, 208, 2263–2277. [Google Scholar] [CrossRef]
- Zhang, J.; Chen, M.; Cheng, L.; Ren, G.; Xu, X.; Lu, K.; Zhuang, N.; Sun, J.; Song, H.; Cheng, C. Biological Function Study of the Phosphotransferase System (PTS) Transporter Protein IIBman in Mediating Motility and Infection in Listeria monocytogenes. Chin. J. Prev. Vet. Med. 2023, 45, 1179–1187. [Google Scholar]
- Vijayakumar, V.; Vanhove, A.S.; Pickering, B.S.; Liao, J.; Tierney, B.T.; Asara, J.M.; Bronson, R.; Watnick, P.I. Removal of a Membrane Anchor Reveals the Opposing Regulatory Functions of Vibrio cholerae Glucose-Specific Enzyme IIA in Biofilms and the Mammalian Intestine. mBio 2018, 9, e00858-18. [Google Scholar] [CrossRef]
- Li, R.-F.; Cui, P.; Wei, P.-Z.; Liu, X.-Y.; Tang, J.-L.; Lu, G.-T. HprKXcc Is a Serine Kinase That Regulates Virulence in the Gram-Negative Phytopathogen Xanthomonas campestris. Environ. Microbiol. 2019, 21, 4504–4520. [Google Scholar] [CrossRef]
- Philip, N.; Yun, X.; Pi, H.; Murray, S.; Hill, Z.; Fonticella, J.; Perez, P.; Zhang, C.; Pathmasiri, W.; Sumner, S.; et al. Fatty Acid Metabolism Promotes TRPV4 Activity in Lung Microvascular Endothelial Cells in Pulmonary Arterial Hypertension. Am. J. Physiol. Lung Cell. Mol. Physiol. 2024, 326, L252–L265. [Google Scholar] [CrossRef]
- Polónia, B. The Role of Extracellular Vesicles in Glycolytic and Lipid Metabolic Reprogramming of Cancer Cells: Consequences for Drug Resistance. Cytokine Growth Factor Rev. 2023, 73, 150–162. [Google Scholar] [CrossRef]
- Soula, M.; Unlu, G.; Welch, R.; Chudnovskiy, A.; Uygur, B.; Shah, V.; Alwaseem, H.; Bunk, P.; Subramanyam, V.; Yeh, H.-W.; et al. Glycosphingolipid Synthesis Mediates Immune Evasion in KRAS-Driven Cancer. Nature 2024, 633, 451–458. [Google Scholar] [CrossRef]
- Chen, L.; Yan, H.; Di, S.; Guo, C.; Zhang, H.; Zhang, S.; Gold, A.; Wang, Y.; Hu, M.; Wu, D.; et al. Mapping Pesticide-Induced Metabolic Alterations in Human Gut Bacteria. Nat. Commun. 2025, 16, 4355. [Google Scholar] [CrossRef]
- Giugliano, S.; Gatti, A.; Rusin, M.; Schorn, T.; Pimazzoni, S.; Calanni-Pileri, M.; Fraccascia, V.; Carloni, S.; Rescigno, M. Maternal Gut Microbiota Influences Immune Activation at the Maternal-Fetal Interface Affecting Pregnancy Outcome. Nat. Commun. 2025, 16, 4326. [Google Scholar] [CrossRef]
- Liang, Q.; Li, R.; Liu, S.; Zhang, Y.; Tian, S.; Ou, Q.; Chen, Z.; Wang, C. Recombinant Listeria ivanovii Strain Expressing Listeriolysin O in Place of Ivanolysin O Might Be a Potential Antigen Carrier for Vaccine Construction. Front. Microbiol. 2022, 13, 962326. [Google Scholar] [CrossRef]
- Liu, S.; Liu, T.; Zhou, Y.; Guo, N.; Huang, H.; Wang, C. Comparison of the Effects of ILO and LLO in Helping Listeria Adhere, Invade Cell and Intracellularly Multiply. J. Sichuan Univ. Med. Sci. 2019, 50, 152–156. [Google Scholar] [CrossRef]
- de las Heras, A.; Cain, R.J.; Bielecka, M.K.; Vázquez-Boland, J.A. Regulation of Listeria Virulence: PrfA Master and Commander. Curr. Opin. Microbiol. 2011, 14, 118–127. [Google Scholar] [CrossRef] [PubMed]
- Shi, Y.; Cheng, T.; Cheang, Q.W.; Zhao, X.; Xu, Z.; Liang, Z.-X.; Xu, L.; Wang, J. A Cyclic Di-GMP-Binding Adaptor Protein Interacts with a N5-Glutamine Methyltransferase to Regulate the Pathogenesis in Xanthomonas citri subsp. Citri. Mol. Plant Pathol. 2024, 25, e13496. [Google Scholar] [CrossRef] [PubMed]
- Hainzl, T.; Scortti, M.; Lindgren, C.; Grundström, C.; Krypotou, E.; Vázquez-Boland, J.A.; Sauer-Eriksson, A.E. Structural Basis of Promiscuous Inhibition of Listeria Virulence Activator PrfA by Oligopeptides. Cell Rep. 2025, 44, 115290. [Google Scholar] [CrossRef]
- Bier, N.; Hammerstrom, T.G.; Koehler, T.M. Influence of the Phosphoenolpyruvate:Carbohydrate Phosphotransferase System on Toxin Gene Expression and Virulence in Bacillus anthracis. Mol. Microbiol. 2020, 113, 237–252. [Google Scholar] [CrossRef] [PubMed]
- Henderson, L.O.; Gaballa, A.; Orsi, R.H.; Boor, K.J.; Wiedmann, M.; Guariglia-Oropeza, V. Transcriptional Profiling of the L. monocytogenes PrfA Regulon Identifies Six Novel Putative PrfA-Regulated Genes. FEMS Microbiol. Lett. 2020, 367, fnaa193. [Google Scholar] [CrossRef]









Disclaimer/Publisher’s Note: The statements, opinions and data contained in all publications are solely those of the individual author(s) and contributor(s) and not of MDPI and/or the editor(s). MDPI and/or the editor(s) disclaim responsibility for any injury to people or property resulting from any ideas, methods, instructions or products referred to in the content. |
© 2025 by the authors. Licensee MDPI, Basel, Switzerland. This article is an open access article distributed under the terms and conditions of the Creative Commons Attribution (CC BY) license (https://creativecommons.org/licenses/by/4.0/).
Share and Cite
Liu, L.; Liu, C.; Qian, R.; Qi, Y.; Yin, Z.; Luo, R.; Du, D.; Liu, Z.; Kang, L.; Wang, J. The PTS EIIB Component Drives Strain-Specific Virulence in Listeria monocytogenes: Divergent Regulation of Biofilm Formation and Host Infection in High- and Low-Virulence Strains. Microorganisms 2025, 13, 2274. https://doi.org/10.3390/microorganisms13102274
Liu L, Liu C, Qian R, Qi Y, Yin Z, Luo R, Du D, Liu Z, Kang L, Wang J. The PTS EIIB Component Drives Strain-Specific Virulence in Listeria monocytogenes: Divergent Regulation of Biofilm Formation and Host Infection in High- and Low-Virulence Strains. Microorganisms. 2025; 13(10):2274. https://doi.org/10.3390/microorganisms13102274
Chicago/Turabian StyleLiu, Lu, Caixia Liu, Ruixuan Qian, Yatao Qi, Zhongke Yin, Ruifeng Luo, Dongdong Du, Zengqi Liu, Lichao Kang, and Jing Wang. 2025. "The PTS EIIB Component Drives Strain-Specific Virulence in Listeria monocytogenes: Divergent Regulation of Biofilm Formation and Host Infection in High- and Low-Virulence Strains" Microorganisms 13, no. 10: 2274. https://doi.org/10.3390/microorganisms13102274
APA StyleLiu, L., Liu, C., Qian, R., Qi, Y., Yin, Z., Luo, R., Du, D., Liu, Z., Kang, L., & Wang, J. (2025). The PTS EIIB Component Drives Strain-Specific Virulence in Listeria monocytogenes: Divergent Regulation of Biofilm Formation and Host Infection in High- and Low-Virulence Strains. Microorganisms, 13(10), 2274. https://doi.org/10.3390/microorganisms13102274

