Alteration of Trophoblast Syncytialization by Plasmodium falciparum-Infected Erythrocytes
Abstract
1. Introduction
2. Materials and Methods
2.1. Cell Proliferation, Differentiation, and Apoptotic Markers
2.2. Antibodies
2.3. BeWo Cell Culture
2.4. Induction of Syncytialization
2.5. Culture of P. falciparum-IE Strain Adherent to CSA (FCB1CSA)
2.6. Concentration of Mature Forms of P. falciparum by Gelatin
2.7. Plasmodium falciparum Cytoadherence Assay
2.8. Exposures of BeWo Cells to Plasmodium falciparum-IE
2.9. Measurement of Cell Viability by MTT Reduction
2.10. Measurement of Cell Viability by LDH Activity
2.11. Immunofluorescence Staining
2.12. Analysis of Immunofluorescence Staining
2.12.1. Cellular Fusion
2.12.2. Cell Proliferation and Cell Death
2.13. RNA Extraction and cDNA Synthesis
2.14. Real-Time PCR
2.15. Detection of hCG in Culture Supernatants
2.16. Statistical Analyses
3. Results
3.1. Evaluation of the Optimal Conditions to Induce Cell Differentiation
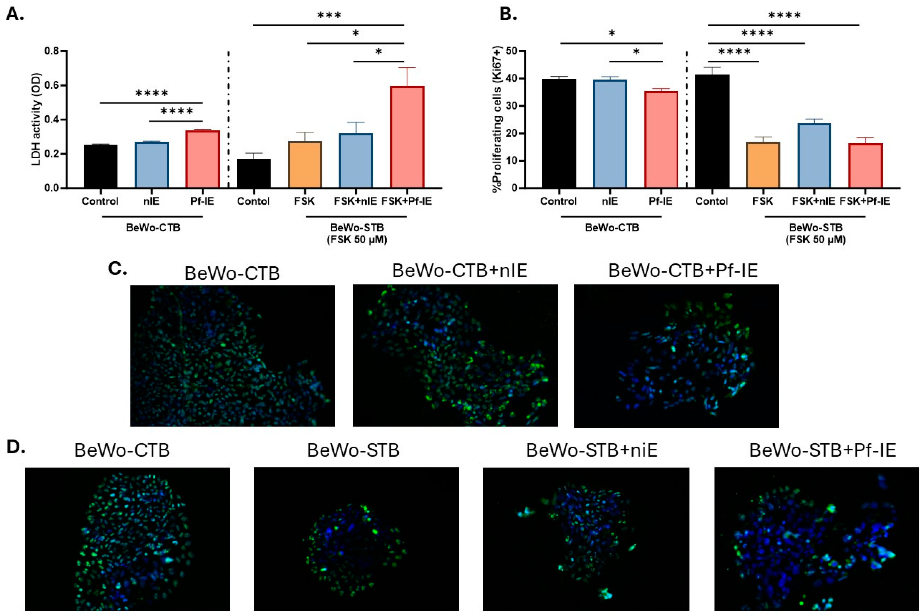
3.2. Effect of P. falciparum-IE in the Cell Viability and Proliferation Rate during Syncytiotrophoblast Differentiation
3.3. Plasmodium falciparum-IE Reduces BeWo Cells Fusion
3.4. Plasmodium falciparum-IE Decreases the Expression of Syncytialization Markers
3.5. Plasmodium falciparum-IE Does Not Increase Apoptosis during Syncytiotrophoblast Differentiation
4. Discussion
5. Conclusions
Supplementary Materials
Author Contributions
Funding
Data Availability Statement
Acknowledgments
Conflicts of Interest
References
- Rogerson, S.J.; Hviid, L.; Duffy, P.E.; Leke, R.F.; Taylor, D.W. Malaria in pregnancy: Pathogenesis and immunity. Lancet Infect. Dis. 2007, 7, 105–117. [Google Scholar] [CrossRef] [PubMed]
- Fried, M.; Duffy, P.E. Malaria during Pregnancy. Cold Spring Harb. Perspect. Med. 2017, 7, a025551. [Google Scholar] [CrossRef] [PubMed]
- Moormann, A.M.; Sullivan, A.D.; Rochford, R.A.; Chensue, S.W.; Bock, P.J.; Nyirenda, T.; Meshnick, S.R. Malaria and pregnancy: Placental cytokine expression and its relationship to intrauterine growth retardation. J. Infect. Dis. 1999, 180, 1987–1993. [Google Scholar] [CrossRef] [PubMed]
- Silver, K.L.; Zhong, K.; Leke, R.G.F.; Taylor, D.W.; Kain, K.C. Dysregulation of angiopoietins is associated with placental malaria and low birth weight. PLoS ONE 2010, 5, e9481. [Google Scholar] [CrossRef] [PubMed]
- Fried, M.; Kurtis, J.D.; Swihart, B.; Pond-Tor, S.; Barry, A.; Sidibe, Y.; Gaoussou, S.; Traore, M.; Keita, S.; Mahamar, A.; et al. Systemic inflammatory response to malaria during pregnancy is associated with pregnancy loss and preterm delivery. Clin. Infect. Dis. 2017, 65, 1729–1735. [Google Scholar] [CrossRef] [PubMed]
- Menendez, C.; Ordi, J.; Ismail, M.R.; Ventura, P.J.; Aponte, J.J.; Kahigwa, E.; Font, F.; Alonso, P.L. The impact of placental malaria on gestational age and birth weight. J. Infect. Dis. 2000, 181, 1740–1745. [Google Scholar] [CrossRef]
- Fried, M.; Domingo, G.J.; Gowda, C.D.; Mutabingwa, T.K.; Duffy, P.E. Plasmodium falciparum: Chondroitin sulfate A is the major receptor for adhesion of parasitized erythrocytes in the placenta. Exp. Parasitol. 2006, 113, 36–42. [Google Scholar] [CrossRef] [PubMed]
- Ji, L.; Brkić, J.; Liu, M.; Fu, G.; Peng, C.; Wang, Y.-L. Placental trophoblast cell differentiation: Physiological regulation and pathological relevance to preeclampsia. Mol. Asp. Med. 2013, 34, 981–1023. [Google Scholar] [CrossRef] [PubMed]
- Wang, Y. Vascular Biology of the Placenta. Chapter 4: Cell Types of the Placenta; Morgan & Claypool Life Sciences: San Rafael, CA, USA, 2010. [Google Scholar]
- Huppertz, B. Placental Villous Trophoblast: The Altered Balance between Proliferation and Apoptosis Triggers Pre-eclampsia. J. Reprod. Med. Endocrinol. 2006, 3, 103–108. [Google Scholar]
- Lawless, L.; Qin, Y.; Xie, L.; Zhang, K. Trophoblast Differentiation: Mechanisms and Implications for Pregnancy Complications. Nutrients 2023, 15, 3564. [Google Scholar] [CrossRef] [PubMed]
- Wang, R.; Dang, Y.-L.; Zheng, R.; Li, Y.; Li, W.; Lu, X.; Wang, L.-J.; Zhu, C.; Lin, H.-Y.; Wang, H. Live cell imaging of in vitro human trophoblast syncytialization. Biol. Reprod. 2014, 90, 117. [Google Scholar] [CrossRef] [PubMed]
- Aplin, J.D.; Jones, C.J.P. Cell dynamics in human villous trophoblast. Hum. Reprod. Updat. 2021, 27, 904–922. [Google Scholar] [CrossRef] [PubMed]
- Handwerger, S. New insights into the regulation of human cytotrophoblast cell differentiation. Mol. Cell. Endocrinol. 2010, 323, 94–104. [Google Scholar] [CrossRef] [PubMed]
- Gauster, M.H.B. Fusion of Cytothrophoblast with Syncytiotrophoblast in the Human Placenta: Factors Involved in Syncytialization. J. Reproduktionsmed. Endokrinol. 2008, 5, 76–82. [Google Scholar]
- Knöfler, M.; Haider, S.; Saleh, L.; Pollheimer, J.; Gamage, T.K.J.B.; James, J. Human placenta and trophoblast development: Key molecular mechanisms and model systems. Cell. Mol. Life Sci. 2019, 76, 3479–3496. [Google Scholar] [CrossRef] [PubMed]
- Al-Nasiry, S.; Spitz, B.; Hanssens, M.; Luyten, C.; Pijnenborg, R. Differential effects of inducers of syncytialization and apoptosis on BeWo and JEG-3 choriocarcinoma cells. Hum. Reprod. 2006, 21, 193–201. [Google Scholar] [CrossRef] [PubMed]
- Liu, M.; Hassana, S.; Stiles, J.K. Heme-mediated apoptosis and fusion damage in BeWo trophoblast cells. Sci. Rep. 2016, 6, 36193. [Google Scholar] [CrossRef] [PubMed]
- Wice, B.; Menton, D.; Geuze, H.; Schwartz, A.L. Modulators of cyclic AMP metabolism induce syncytiotrophoblast formation in vitro. Exp. Cell Res. 1990, 186, 306–316. [Google Scholar] [CrossRef] [PubMed]
- Trager, W.; Jenssen, J. Cultivation of malarial parasites. Nature 1978, 273, 621–622. [Google Scholar] [CrossRef] [PubMed]
- Vásquez, A.M.; Segura, C.; Blair, S. Induction of pro-inflammatory response of the placental trophoblast by Plasmodium falciparum infected erythrocytes and TNF. Malar. J. 2013, 12, 421. [Google Scholar] [CrossRef] [PubMed]
- Mosmann, T. Rapid colorimetric assay for cellular growth and survival: Application to proliferation and cytotoxicity assays. J. Immunol. Methods 1983, 65, 55–63. [Google Scholar] [CrossRef] [PubMed]
- Matsuura, K.; Jigami, T.; Taniue, K.; Morishita, Y.; Adachi, S.; Senda, T.; Nonaka, A.; Aburatani, H.; Nakamura, T.; Akiyama, T. Identification of a link between Wnt/β-catenin signalling and the cell fusion pathway. Nat. Commun. 2011, 2, 548. [Google Scholar] [CrossRef] [PubMed]
- Maubert, B.; Guilbert, L.J.; Deloron, P. Cytoadherence of Plasmodium falciparum to intercellular adhesion molecule 1 and chondroitin-4-sulfate expressed by the syncytiotrophoblast in the human placenta. Infect. Immun. 1997, 65, 1251–1257. [Google Scholar] [CrossRef] [PubMed]
- Salanti, A.; Staalsoe, T.; Lavstsen, T.; Jensen, A.T.R.; Sowa, M.P.K.; Arnot, D.E.; Hviid, L.; Theander, T.G. Selective upregulation of a single distinctly structured var gene in chondroitin sulphate A-adhering Plasmodium falciparum involved in pregnancy-associated malaria. Mol. Microbiol. 2003, 49, 179–191. [Google Scholar] [CrossRef] [PubMed]
- Duffy, M.F.; Maier, A.G.; Byrne, T.J.; Marty, A.J.; Elliott, S.R.; O’neill, M.T.; Payne, P.D.; Rogerson, S.J.; Cowman, A.F.; Crabb, B.S.; et al. VAR2CSA is the principal ligand for chondroitin sulfate A in two allogeneic isolates of Plasmodium falciparum. Mol Biochem. Parasitol. 2006, 148, 117–124. [Google Scholar] [CrossRef] [PubMed]
- Muthusamy, A.; Achur, R.N.; Bhavanandan, V.P.; Fouda, G.G.; Taylor, D.W.; Gowda, D.C. Plasmodium falciparum-infected erythrocytes adhere both in the intervillous space and on the villous surface of human placenta by binding to the low-sulfated chondroitin sulfate proteoglycan receptor. Am. J. Pathol. 2004, 164, 2013–2025. [Google Scholar] [CrossRef] [PubMed]
- Salanti, A.; Dahlbäck, M.; Turner, L.; Nielsen, M.A.; Barfod, L.; Magistrado, P.; Jensen, A.T.; Lavstsen, T.; Ofori, M.F.; Marsh, K.; et al. Evidence for the involvement of VAR2CSA in pregnancy-associated malaria. J. Exp. Med. 2004, 200, 1197–1203. [Google Scholar] [CrossRef] [PubMed]
- Borges, M.; Bose, P.; Frank, H.-G.; Kaufmann, P.; Pötgens, A.J. A two-colour fluorescence assay for the measurement of syncytial fusion between trophoblast-derived cell lines. Placenta 2003, 24, 959–964. [Google Scholar] [CrossRef] [PubMed]
- Dupressoir, A.; Vernochet, C.; Bawa, O.; Harper, F.; Pierron, G.; Opolon, P.; Heidmann, T. Syncytin-A knockout mice demonstrate the critical role in placentation of a fusogenic, endogenous retrovirus-derived, envelope gene. Proc. Natl. Acad. Sci. USA 2009, 106, 12127–12132. [Google Scholar] [CrossRef]
- Baczyk, D.; Satkunaratnam, A.; Nait-Oumesmar, B.; Huppertz, B.; Cross, J.C.; Kingdom, J.C. Complex patterns of GCM1 mRNA and protein in villous and extravillous trophoblast cells of the human placenta. Placenta 2004, 25, 553–559. [Google Scholar] [CrossRef] [PubMed]
- Lin, C.; Lin, M.; Chen, H. Biochemical characterization of the human placental transcription factor GCMa/1. Biochem. Cell Biol. 2005, 83, 188–195. [Google Scholar] [CrossRef] [PubMed]
- Mi, S.; Lee, X.; Li, X.-P.; Veldman, G.M.; Finnerty, H.; Racie, L.; LaVallie, E.; Tang, X.-Y.; Edouard, P.; Howes, S.; et al. Syncytin is a captive retroviral envelope protein involved in human placental morphogenesis. Nature 2000, 403, 785–789. [Google Scholar] [CrossRef] [PubMed]
- Lu, X.; Wang, R.; Zhu, C.; Wang, H.; Lin, H.-Y.; Gu, Y.; Cross, J.C.; Wang, H. Fine-Tuned and Cell-Cycle-Restricted Expression of Fusogenic Protein Syncytin-2 Maintains Functional Placental Syncytia. Cell Rep. 2018, 23, 3979. [Google Scholar] [CrossRef] [PubMed]
- Orendi, K.; Gauster, M.; Moser, G.; Meiri, H.; Huppertz, B. The choriocarcinoma cell line BeWo: Syncytial fusion and expression of syncytium-specific proteins. Reproduction 2010, 140, 759–766. [Google Scholar] [CrossRef] [PubMed]
- Chan, G.; Guilbert, L.J. Ultraviolet-inactivated human cytomegalovirus induces placental syncytiotrophoblast apoptosis in a Toll-like receptor-2 and tumour necrosis factor-alpha dependent manner. J. Pathol. 2006, 210, 111–120. [Google Scholar] [CrossRef] [PubMed]
- Mimura, N.; Nagamatsu, T.; Morita, K.; Taguchi, A.; Toya, T.; Kumasawa, K.; Iriyama, T.; Kawana, K.; Inoue, N.; Fujii, T.; et al. Suppression of human trophoblast syncytialization by human cytomegalovirus infection. Placenta 2022, 117, 200–208. [Google Scholar] [CrossRef] [PubMed]
- Pereira, L.; Petitt, M.; Fong, A.; Tsuge, M.; Tabata, T.; Fang-Hoover, J.; Maidji, E.; Zydek, M.; Zhou, Y.; Inoue, N.; et al. Intrauterine growth restriction caused by underlying congenital cytomegalovirus infection. J. Infect. Dis. 2014, 209, 1573–1584. [Google Scholar] [CrossRef] [PubMed]
- Abbasi, M.; Kowalewska-Grochowska, K.; Bahar, M.A.; Kilani, R.T.; Winkler-Lowen, B.; Guilbert, L.J. Infection of placental trophoblasts by Toxoplasma gondii. J. Infect. Dis. 2003, 188, 608–616. [Google Scholar] [CrossRef] [PubMed]
- da Silva Castro, A.; Angeloni, M.B.; de Freitas Barbosa, B.; de Miranda, R.L.; Teixeira, S.C.; Guirelli, P.M.; de Oliveira, F.C.; da Silva, R.J.; Franco, P.S.; Ribeiro, M.; et al. BEWO trophoblast cells and Toxoplasma gondii infection modulate cell death mechanisms in THP-1 monocyte cells by interference in the expression of death receptor and intracellular proteins. Tissue Cell. 2021, 73, 101658. [Google Scholar] [CrossRef] [PubMed]
- Liempi, A.; Castillo, C.; Carrillo, I.; Muñoz, L.; Droguett, D.; Galanti, N.; Maya, J.D.; Kemmerling, U. A local innate immune response against Trypanosoma cruzi in the human placenta: The epithelial turnover of the trophoblast. Microb. Pathog. 2016, 99, 123–129. [Google Scholar] [CrossRef] [PubMed]
- Liempi, A.; Castillo, C.; Duaso, J.; Droguett, D.; Sandoval, A.; Barahona, K.; Hernández, A.; Galanti, N.; Maya, J.; Kemmerling, U. Trypanosoma cruzi induces trophoblast differentiation: A potential local antiparasitic mechanism of the human placenta? Placenta 2014, 35, 1035–1042. [Google Scholar] [CrossRef] [PubMed]
- Mezzano, L.; Morán, J.P.; Moreira-Espinoza, M.J.; Triquell, M.F.; Mezzano, J.; Díaz-Luján, C.M.; Fretes, R.E. Chagas disease affects the human placental barrier’s turnover dynamics during pregnancy. Mem. Inst. Oswaldo Cruz 2022, 117, e210304. [Google Scholar] [CrossRef] [PubMed]
- Wu, H.; Huang, X.-Y.; Sun, M.-X.; Wang, Y.; Zhou, H.-Y.; Tian, Y.; He, B.; Li, K.; Li, D.-Y.; Wu, A.-P.; et al. Zika virus targets human trophoblast stem cells and prevents syncytialization in placental trophoblast organoids. Nat. Commun. 2023, 14, 5541. [Google Scholar] [CrossRef] [PubMed]
- Liempi, A.; Castillo, C.; Medina, L.; Galanti, N.; Maya, J.D.; Parraguez, V.H.; Kemmerling, U. Comparative ex vivo infection with Trypanosoma cruzi and Toxoplasma gondii of human, canine and ovine placenta: Analysis of tissue damage and infection efficiency. Parasitol. Int. 2020, 76, 102065. [Google Scholar] [CrossRef] [PubMed]
- Denkers, E.Y. From cells to signaling cascades: Manipulation of innate immunity by Toxoplasma gondii. FEMS Immunol. Med. Microbiol. 2003, 39, 193–203. [Google Scholar] [CrossRef] [PubMed]
- Wang, W.; Wang, Z.; Yang, X.; Gao, Y.; Zhang, X.; Cao, L.; Dai, A.; Sun, J.; Sun, L.; Jiang, L.; et al. The molecular mechanism of cytoadherence to placental or tumor cells through VAR2CSA from Plasmodium falciparum. Cell Discov. 2021, 7, 94. [Google Scholar] [CrossRef] [PubMed]
- Ligasová, A.; Koberna, K. Strengths and Weaknesses of Cell Synchronization Protocols Based on Inhibition of DNA Synthesis. Int. J. Mol. Sci. 2021, 22, 10759. [Google Scholar] [CrossRef] [PubMed]
- Zhou, H.; Zhao, C.; Wang, P.; Yang, W.; Zhu, H.; Zhang, S. Regulators involved in trophoblast syncytialization in the placenta of intrauterine growth restriction. Front. Endocrinol. 2023, 14, 1107182. [Google Scholar] [CrossRef] [PubMed]
- Huppertz, B.; Bartz, C.; Kokozidou, M. Trophoblast fusion: Fusogenic proteins, syncytins and ADAMs, and other prerequisites for syncytial fusion. Micron 2006, 37, 509–517. [Google Scholar] [CrossRef] [PubMed]






| Gen | Forward Primer Sequence (5′-3′) | Reverse Primer Sequences (5′-3′) |
|---|---|---|
| ERVW-1 (Syncityn-1) | GCA ACC ACG AAC GGA CAT C | GTA TCC AAG ACT CCA CTC CAG C |
| ERVFRD-1 (Syncytin-2) | CGG ATA CCT TCC CTA GTG CC | AGC TGA GGT TGC TGG TTC TG |
| βhCG | GCT ACT GCC CCA CCA TGA CC | ATG GAC TCG AAG CGC ACA TC |
| GAPDH | GGT GTG AAC CAT GAG AAG | CCA CGA TAC CAA AGT TGT C |
Disclaimer/Publisher’s Note: The statements, opinions and data contained in all publications are solely those of the individual author(s) and contributor(s) and not of MDPI and/or the editor(s). MDPI and/or the editor(s) disclaim responsibility for any injury to people or property resulting from any ideas, methods, instructions or products referred to in the content. |
© 2024 by the authors. Licensee MDPI, Basel, Switzerland. This article is an open access article distributed under the terms and conditions of the Creative Commons Attribution (CC BY) license (https://creativecommons.org/licenses/by/4.0/).
Share and Cite
López-Guzmán, C.; García, A.M.; Vásquez, A.M. Alteration of Trophoblast Syncytialization by Plasmodium falciparum-Infected Erythrocytes. Microorganisms 2024, 12, 1640. https://doi.org/10.3390/microorganisms12081640
López-Guzmán C, García AM, Vásquez AM. Alteration of Trophoblast Syncytialization by Plasmodium falciparum-Infected Erythrocytes. Microorganisms. 2024; 12(8):1640. https://doi.org/10.3390/microorganisms12081640
Chicago/Turabian StyleLópez-Guzmán, Carolina, Ana María García, and Ana María Vásquez. 2024. "Alteration of Trophoblast Syncytialization by Plasmodium falciparum-Infected Erythrocytes" Microorganisms 12, no. 8: 1640. https://doi.org/10.3390/microorganisms12081640
APA StyleLópez-Guzmán, C., García, A. M., & Vásquez, A. M. (2024). Alteration of Trophoblast Syncytialization by Plasmodium falciparum-Infected Erythrocytes. Microorganisms, 12(8), 1640. https://doi.org/10.3390/microorganisms12081640

