Antimicrobial Resistance and Genomic Characterization of Campylobacter jejuni and Campylobacter coli Isolated from Retail Chickens in Beijing, China
Abstract
1. Introduction
2. Materials and Methods
2.1. Campylobacter Isolates Collection and Preparation
2.2. Antimicrobial Susceptibility Test
2.3. Whole Genome Sequencing
2.4. Screening of Antimicrobial Resistance Genes (ARGs), Virulence Genes and Point Mutations
2.5. Multilocus Sequence Typing
2.6. Core Genome Phylogenetic Analysis
2.7. Statistical Analysis
3. Results
3.1. Antimicrobial Susceptibility Test
3.2. Sequence Types and Clonal Complexes
3.3. Analysis of Antibiotic Resistance Genes and Point Mutations
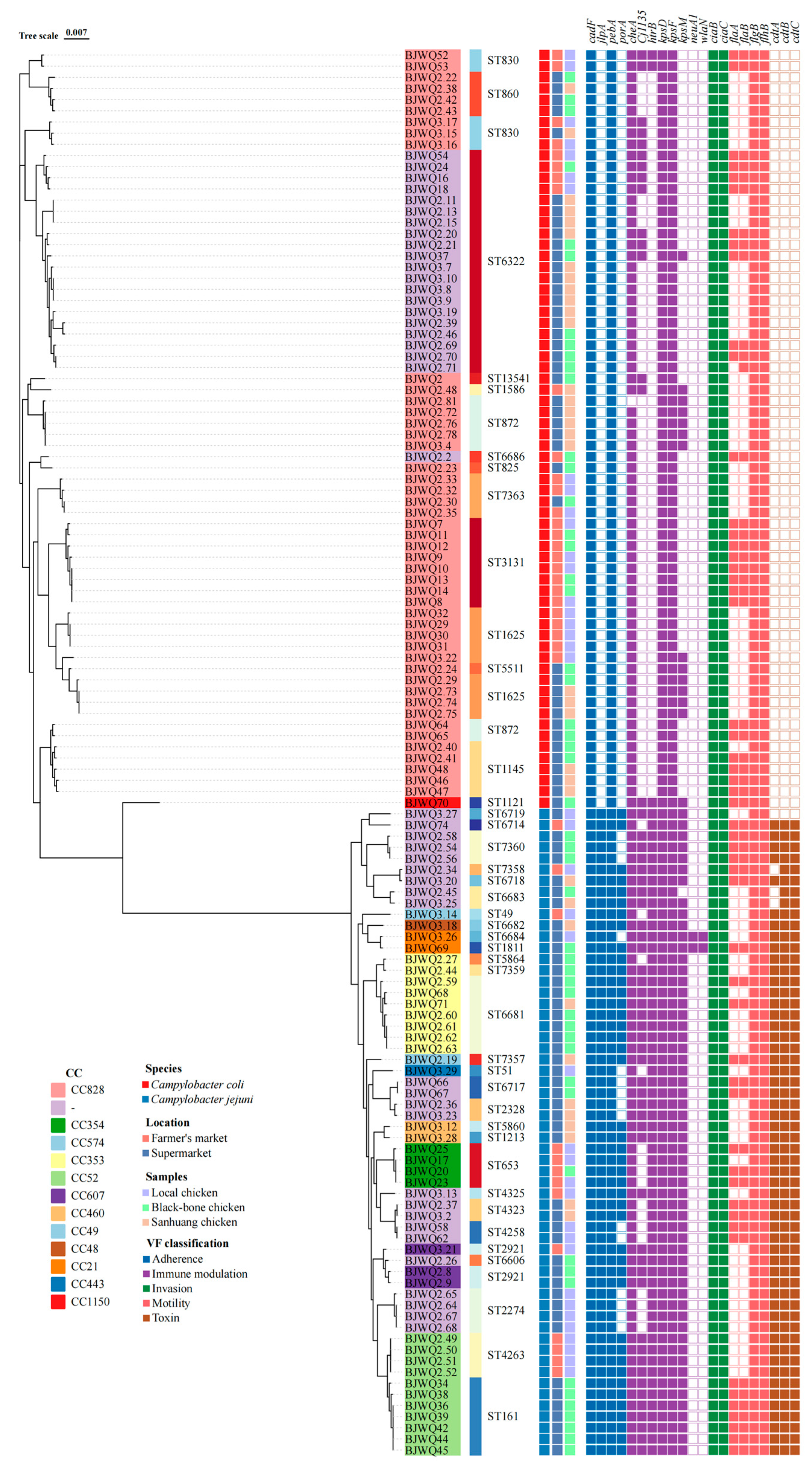
3.4. Analysis of Virulence Genes
3.5. Phylogenetic Analysis
3.6. Association between Antibiotic Resistance and Presence of ARGs and Point Mutations
3.7. Association between Antibiotic Resistance and Presence of Virulence Genes
4. Discussion
5. Conclusions
Supplementary Materials
Author Contributions
Funding
Data Availability Statement
Conflicts of Interest
References
- Igwaran, A.; Okoh, A.I. Human Campylobacteriosis: A public health concern of global importance. Heliyon 2019, 5, e02814. [Google Scholar] [CrossRef]
- Taha-Abdelaziz, K.; Singh, M.; Sharif, S.; Sharma, S.; Kulkarni, R.R.; Alizadeh, M.; Yitbarek, A.; Helmy, Y.A. Intervention strategies to control Campylobacter at different stages of the food chain. Microorganisms 2023, 11, 113. [Google Scholar] [CrossRef]
- Mota-Gutierrez, J.; Lis, L.; Lasagabaster, A.; Nafarrate, I.; Ferrocino, I.; Cocolin, L.; Rantsiou, K. Campylobacter spp. prevalence and mitigation strategies in the broiler production chain. Food Microbiol. 2022, 104, 103998. [Google Scholar] [CrossRef]
- Ben Romdhane, R.; Merle, R. The data behind risk analysis of Campylobacter jejuni and Campylobacter coli infections. Curr. Top. Microbiol. Immunol. 2021, 431, 25–58. [Google Scholar]
- Di Giannatale, E.; Calistri, P.; Di Donato, G.; Decastelli, L.; Goffredo, E.; Adriano, D.; Mancini, M.E.; Galleggiante, A.; Neri, D.; Antoci, S.; et al. Thermotolerant Campylobacter spp. in chicken and bovine meat in Italy: Prevalence, level of contamination and molecular characterization of isolates. PLoS ONE 2019, 14, e0225957. [Google Scholar] [CrossRef]
- Qin, X.; Wang, X.; Shen, Z. The rise of antibiotic resistance in Campylobacter. Curr. Opin. Gastroenterol. 2023, 39, 9–15. [Google Scholar] [CrossRef]
- Mourkas, E.; Florez-Cuadrado, D.; Pascoe, B.; Calland, J.K.; Bayliss, S.C.; Mageiros, L.; Méric, G.; Hitchings, M.D.; Quesada, A.; Porrero, C.; et al. Gene pool transmission of multidrug resistance among Campylobacter from livestock, sewage and human disease. Environ. Microbiol. 2019, 21, 4597–4613. [Google Scholar] [CrossRef]
- Gharbi, M.; Béjaoui, A.; Ben Hamda, C.; Ghedira, K.; Ghram, A.; Maaroufi, A. Distribution of virulence and antibiotic resistance genes in Campylobacter jejuni and Campylobacter Coli isolated from broiler chickens in Tunisia. J. Microbiol. Immunol. Infect. 2022, 55, 1273–1282. [Google Scholar] [CrossRef]
- Yadav, S.; Kapley, A. Antibiotic resistance: Global health crisis and metagenomics. Biotechnol. Rep. 2021, 29, e00604. [Google Scholar] [CrossRef]
- Li, Y.; Zhou, G.; Gao, P.; Gu, Y.; Wang, H.; Zhang, S.; Zhang, Y.; Wang, Y.; Jing, H.; He, C.; et al. Gastroenteritis outbreak caused by Campylobacter jejuni—Beijing, China, August 2019. China CDC Wkly 2020, 2, 422–425. [Google Scholar] [CrossRef]
- Bai, Y.; Cui, S.; Xu, X.; Li, F. Enumeration and characterization of Campylobacter species from retail chicken carcasses in Beijing, China. Foodborne Pathog. Dis. 2014, 11, 861–867. [Google Scholar] [CrossRef] [PubMed]
- Wang, G.; Clark, C.G.; Taylor, T.M.; Pucknell, C.; Barton, C.; Price, L.; Woodward, D.L.; Rodgers, F.G. Colony multiplex PCR assay for identification and differentiation of Campylobacter jejuni, C. coli, C. lari, C. upsaliensis, and C. fetus subsp. fetus. J. Clin. Microbiol. 2002, 40, 4744–4747. [Google Scholar] [CrossRef] [PubMed]
- Rafailidis, P.I.; Kofteridis, D. Proposed amendments regarding the definitions of multidrug-resistant and extensively drug-resistant bacteria. Expert. Rev. Anti-Infect. Ther. 2022, 20, 139–146. [Google Scholar] [CrossRef] [PubMed]
- Eatemadi, A.; Risi, A.E.; Kasliwal, A.K.; Al-zaabi, A.T.; Moradzadegan, H.; Aslani, Z. A Proposed Evidence-Based Local Guideline for Definition of Multidrug-Resistant (MDR), Extensively Drug-Resistant (XDR) and Pan Drug-Resistant (PDR) Bacteria by the Microbiology Laboratory. Int. J. Curr. Sci. Res. Rev. 2021, 4, 146–153. [Google Scholar] [CrossRef]
- Xie, J.; Chen, Y.; Cai, G.; Cai, R.; Hu, Z.; Wang, H. Tree Visualization by One Table (tvBOT): A web application for visualizing, modifying and annotating phylogenetic trees. Nucleic Acids Res. 2023, 51, W587–W592. [Google Scholar] [CrossRef] [PubMed]
- Dai, L.; Sahin, O.; Grover, M.; Zhang, Q.J. New and alternative strategies for the prevention, control, and treatment of antibiotic-resistant Campylobacter. Transl. Res. 2020, 223, 76–88. [Google Scholar] [CrossRef] [PubMed]
- Linn, K.Z.; Furuta, M.; Nakayama, M.; Masuda, Y.; Honjoh, K.I.; Miyamoto, T. Characterization and antimicrobial resistance of Campylobacter jejuni and Campylobacter coli isolated from chicken and pork. Int. J. Food Microbiol. 2021, 360, 109440. [Google Scholar] [CrossRef] [PubMed]
- Asakura, H.; Sakata, J.; Nakamura, H.; Yamamoto, S.; Murakami, S. Phylogenetic diversity and antimicrobial resistance of Campylobacter coli from humans and animals in Japan. Microbes Environ. 2019, 34, 146–154. [Google Scholar] [CrossRef] [PubMed]
- Bort, B.; Martí, P.; Mormeneo, S.; Mormeneo, M.; Iranzo, M. Prevalence and antimicrobial resistance of Campylobacter spp. isolated from broilers throughout the supply chain in Valencia, Spain. Foodborne Pathog. Dis. 2022, 19, 717–724. [Google Scholar] [CrossRef]
- Dramé, O.; Leclair, D.; Parmley, E.J.; Deckert, A.; Ouattara, B.; Daignault, D.; Ravel, A. Antimicrobial resistance of Campylobacter in broiler chicken along the food chain in Canada. Foodborne Pathog. Dis. 2020, 17, 512–520. [Google Scholar] [CrossRef]
- Zhang, D.; Zhang, X.; Lyu, B.; Tian, Y.; Huang, Y.; Lin, C.; Yan, H.; Jia, L.; Qu, M.; Wang, Q. Genomic analysis and antimicrobial resistance of Campylobacter jejuni isolated from diarrheal patients—Beijing municipality, China, 2019–2021. China CDC Wkly 2023, 5, 424–433. [Google Scholar] [CrossRef] [PubMed]
- Li, X.; Xu, X.; Chen, X.; Li, Y.; Guo, J.; Gao, J.; Jiao, X.; Tang, Y.; Huang, J. Prevalence and genetic characterization of Campylobacter from clinical poultry cases in China. Microbiol. Spectr. 2023, 11, e0079723. [Google Scholar] [CrossRef]
- Espinoza, N.; Rojas, J.; Pollett, S.; Meza, R.; Patiño, L.; Leiva, M.; Camiña, M.; Bernal, M.; Reynolds, N.D.; Maves, R.; et al. Validation of the T86I mutation in the gyrA gene as a highly reliable real time PCR target to detect Fluoroquinolone-resistant Campylobacter jejuni. BMC Infect. Dis. 2020, 20, 518. [Google Scholar] [CrossRef] [PubMed]
- Aksomaitiene, J.; Novoslavskij, A.; Malakauskas, M. Whole-Genome Sequencing-Based Profiling of Antimicrobial Resistance Genes and Core-Genome Multilocus Sequence Typing of Campylobacter jejuni from Different Sources in Lithuania. Int. J. Mol. Sci. 2023, 24, 16017. [Google Scholar] [CrossRef] [PubMed]
- Aleksić, E.; Miljković-Selimović, B.; Tambur, Z.; Aleksić, N.; Biočanin, V.; Avramov, S. Resistance to Antibiotics in Thermophilic Campylobacters. Front. Med. 2021, 8, 763434. [Google Scholar] [CrossRef] [PubMed]
- Mouftah, S.F.; Cobo-Díaz, J.F.; Álvarez-Ordóñez, A.; Elserafy, M.; Saif, N.A.; Sadat, A.; El-Shibiny, A.; Elhadidy, M. High-throughput sequencing reveals genetic determinants associated with antibiotic resistance in Campylobacter spp. from farm-to-fork. PLoS ONE 2021, 16, e0253797. [Google Scholar] [CrossRef] [PubMed]
- Hur, J.I.; Kim, J.; Ryu, S.; Jeon, B. Phylogenetic association and genetic factors in cold stress tolerance in Campylobacter jejuni. Microbiol. Spectr. 2022, 10, e0268122. [Google Scholar] [CrossRef] [PubMed]
- Yang, H.; Li, Y.; Zhang, Y.; Dong, B.; Duan, B.; Guo, L.; Wang, T.; Lv, X.; Zheng, M.; Cui, X.; et al. Prevalence, drug resistance spectrum and virulence gene analysis of Campylobacter jejuni in broiler farms in central Shanxi, China. Poult. Sci. 2023, 102, 102419. [Google Scholar] [CrossRef]
- Tang, Y.; Jiang, Q.; Tang, H.; Wang, Z.; Yin, Y.; Ren, F.; Kong, L.; Jiao, X.; Huang, J. Characterization and prevalence of Campylobacter spp. from broiler chicken rearing period to the slaughtering process in eastern China. Front. Vet. Sci. 2020, 7, 227. [Google Scholar] [CrossRef]
- Mäesaar, M.; Meremäe, K.; Ivanova, M.; Roasto, M. Antimicrobial resistance and multilocus sequence types of Campylobacter jejuni isolated from Baltic broiler chicken meat and Estonian human patients. Poult. Sci. 2018, 97, 3645–3651. [Google Scholar] [CrossRef]
- Reddy, S.; Zishiri, O.T. Genetic characterisation of virulence genes associated with adherence, invasion and cytotoxicity in Campylobacter spp. isolated from commercial chickens and human clinical cases. Onderstepoort J. Vet. Res. 2018, 85, e1–e9. [Google Scholar] [CrossRef] [PubMed]
- Le, L.H.M.; Elgamoudi, B.; Colon, N.; Cramond, A.; Poly, F.; Ying, L.; Korolik, V.; Ferrero, R.L. Campylobacter jejuni extracellular vesicles harboring cytolethal distending toxin bind host cell glycans and induce cell cycle arrest in host cells. Microbiol. Spectr. 2024, 12, e0323223. [Google Scholar] [CrossRef] [PubMed]





Disclaimer/Publisher’s Note: The statements, opinions and data contained in all publications are solely those of the individual author(s) and contributor(s) and not of MDPI and/or the editor(s). MDPI and/or the editor(s) disclaim responsibility for any injury to people or property resulting from any ideas, methods, instructions or products referred to in the content. |
© 2024 by the authors. Licensee MDPI, Basel, Switzerland. This article is an open access article distributed under the terms and conditions of the Creative Commons Attribution (CC BY) license (https://creativecommons.org/licenses/by/4.0/).
Share and Cite
Bai, Y.; Ma, J.; Li, F.; Yang, B.; Ren, X.; Wang, Y.; Hu, Y.; Dong, Y.; Wang, W.; Zhang, J.; et al. Antimicrobial Resistance and Genomic Characterization of Campylobacter jejuni and Campylobacter coli Isolated from Retail Chickens in Beijing, China. Microorganisms 2024, 12, 1601. https://doi.org/10.3390/microorganisms12081601
Bai Y, Ma J, Li F, Yang B, Ren X, Wang Y, Hu Y, Dong Y, Wang W, Zhang J, et al. Antimicrobial Resistance and Genomic Characterization of Campylobacter jejuni and Campylobacter coli Isolated from Retail Chickens in Beijing, China. Microorganisms. 2024; 12(8):1601. https://doi.org/10.3390/microorganisms12081601
Chicago/Turabian StyleBai, Yao, Jiaqi Ma, Fengqin Li, Baowei Yang, Xiu Ren, Yeru Wang, Yujie Hu, Yinping Dong, Wei Wang, Jing Zhang, and et al. 2024. "Antimicrobial Resistance and Genomic Characterization of Campylobacter jejuni and Campylobacter coli Isolated from Retail Chickens in Beijing, China" Microorganisms 12, no. 8: 1601. https://doi.org/10.3390/microorganisms12081601
APA StyleBai, Y., Ma, J., Li, F., Yang, B., Ren, X., Wang, Y., Hu, Y., Dong, Y., Wang, W., Zhang, J., Yan, S., & Cui, S. (2024). Antimicrobial Resistance and Genomic Characterization of Campylobacter jejuni and Campylobacter coli Isolated from Retail Chickens in Beijing, China. Microorganisms, 12(8), 1601. https://doi.org/10.3390/microorganisms12081601

