Latent Tuberculosis Infection Is Associated with an Enrichment of Short-Chain Fatty Acid-Producing Bacteria in the Stool of Women Living with HIV
Abstract
1. Introduction
2. Methods
2.1. Recruitment
2.2. Definitions
2.3. Microbiota Specimen Collection and Processing
2.4. 16S rRNA Gene Sequencing and Microbiota Analysis
3. Results
3.1. Population
3.2. Stool from People with LTBI Is Moryella-, Atopobium-, Corynebacterium-, and Streptococcus-Depleted and Faecalibacterium-, Blautia-, Gemmiger-, and Bacteroides-Enriched
3.3. Comparisons According to Age Groups (18–25 vs. 35–60 Years)
3.4. Distinct Metabolic Pathway Associations with LTBI-Positive and -Negative People
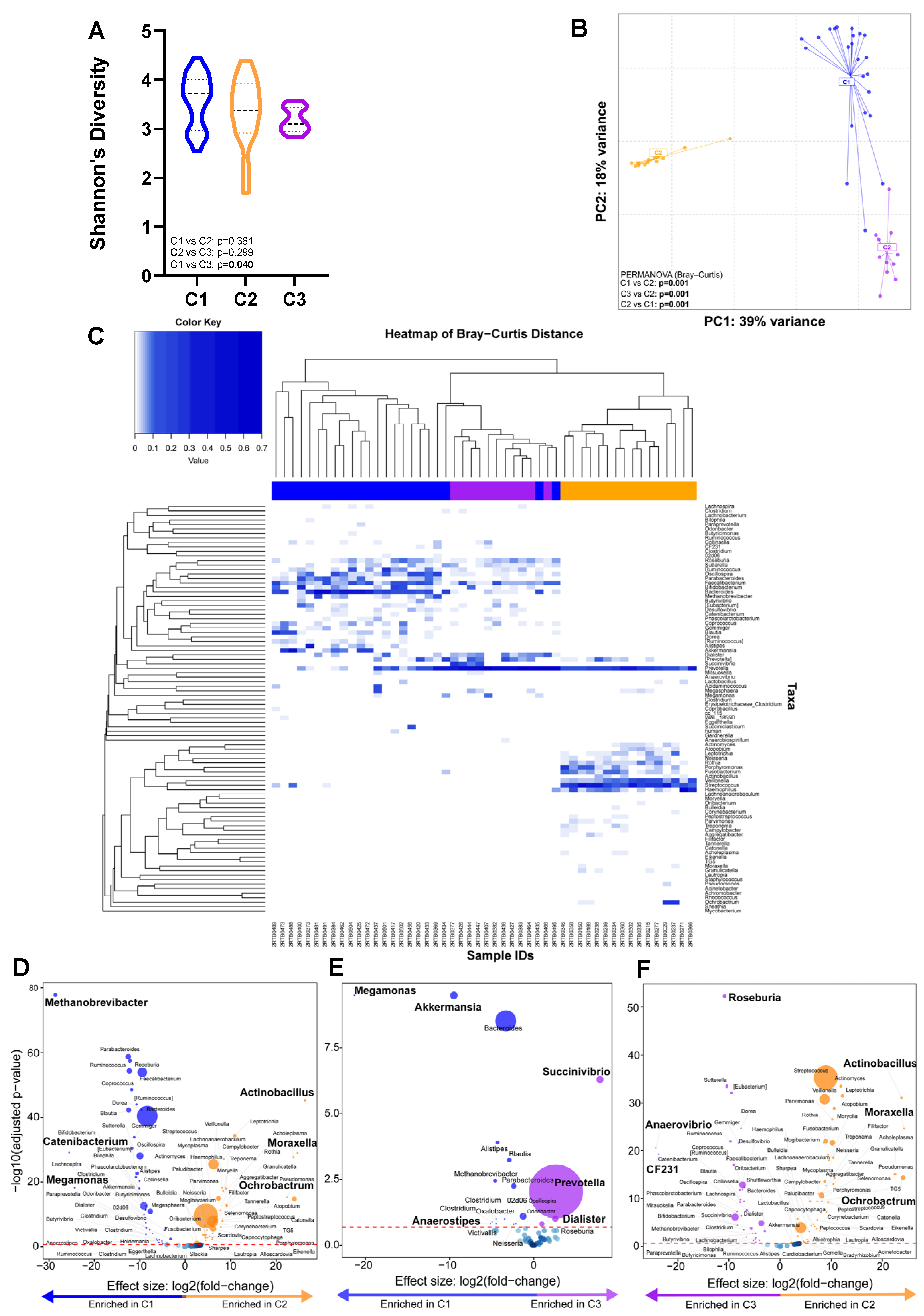
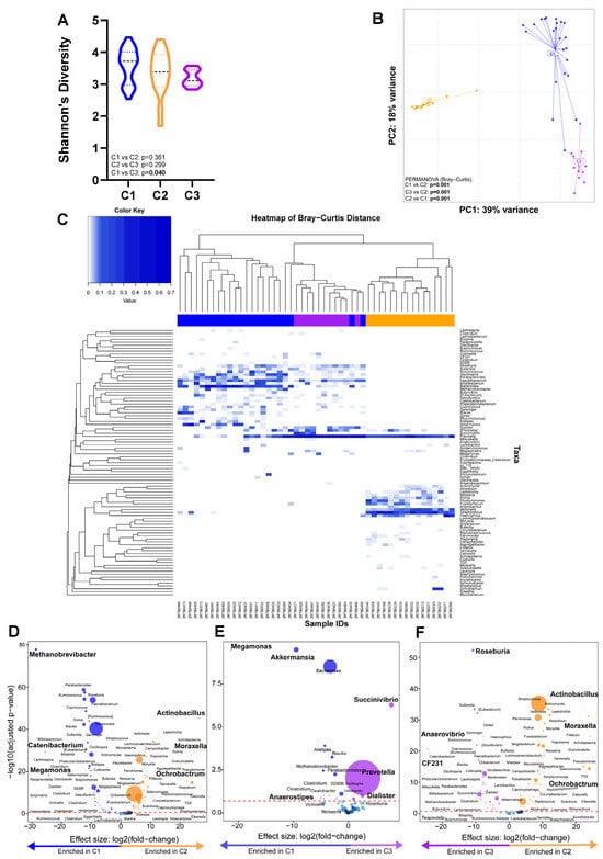
3.5. Microbial Cluster Identification and Their Characteristics
3.6. Within LTBI-Positive People, Taxa Are Differentially Enriched Based on the Magnitude of the Response to Antigen Stimulation
4. Discussion
Supplementary Materials
Author Contributions
Funding
Institutional Review Board Statement
Informed Consent Statement
Data Availability Statement
Acknowledgments
Conflicts of Interest
References
- World Health Organization. Global Tuberculosis Report; WHO: Geneva, Switzerland, 2023. [Google Scholar]
- Churchyard, G.J.; Fielding, K.L.; Lewis, J.J.; Coetzee, L.; Corbett, E.L.; Godfrey-Faussett, P.; Hayes, R.J.; Chaisson, R.E.; Grant, A.D. A trial of mass isoniazid preventive therapy for tuberculosis control. N. Engl. J. Med. 2014, 370, 301–310. [Google Scholar] [CrossRef] [PubMed]
- Simmons, J.D.; Stein, C.M.; Seshadri, C.; Campo, M.; Alter, G.; Fortune, S.; Schurr, E.; Wallis, R.S.; Churchyard, G.; Mayanja-Kizza, H. Immunological mechanisms of human resistance to persistent Mycobacterium tuberculosis infection. Nat. Rev. Immunol. 2018, 18, 575–589. [Google Scholar] [CrossRef] [PubMed]
- Gutierrez, J.; Kroon, E.E.; Möller, M.; Stein, C.M. Phenotype definition for “resisters” to Mycobacterium tuberculosis infection in the literature—A review and recommendations. Front. Immunol. 2021, 12, 619988. [Google Scholar] [CrossRef] [PubMed]
- Zhang, M.; Shen, L.; Zhou, X.; Chen, H. The microbiota of human lung of pulmonary tuberculosis and the alteration caused by anti-tuberculosis drugs. Curr. Microbiol. 2022, 79, 321. [Google Scholar] [CrossRef] [PubMed]
- Huang, Y.; Tang, J.-H.; Cai, Z.; Qi, Y.; Jiang, S.; Ma, T.-T.; Yue, Y.; Huang, F.; Yang, H.; Ma, Y.-Y. Alterations in the nasopharyngeal microbiota associated with active and latent tuberculosis. Tuberculosis 2022, 136, 102231. [Google Scholar] [CrossRef] [PubMed]
- Ruiz-Tagle, C.; Ugalde, J.A.; Naves, R.; Araos, R.; García, P.; Balcells, M.E. Reduced microbial diversity of the nasopharyngeal microbiome in household contacts with latent tuberculosis infection. Sci. Rep. 2023, 13, 7301. [Google Scholar] [CrossRef] [PubMed]
- Naidoo, C.C.; Nyawo, G.R.; Sulaiman, I.; Wu, B.G.; Turner, C.T.; Bu, K.; Palmer, Z.; Li, Y.; Reeve, B.W.; Moodley, S. Anaerobe-enriched gut microbiota predicts pro-inflammatory responses in pulmonary tuberculosis. EBioMedicine 2021, 67, 103374. [Google Scholar] [CrossRef] [PubMed]
- Huang, H.-L.; Luo, Y.-C.; Lu, P.-L.; Huang, C.-H.; Lin, K.-D.; Lee, M.-R.; Cheng, M.-H.; Yeh, Y.-T.; Kao, C.-Y.; Wang, J.-Y. Gut microbiota composition can reflect immune responses of latent tuberculosis infection in patients with poorly controlled diabetes. Respir. Res. 2023, 24, 11. [Google Scholar] [CrossRef]
- Hu, Y.; Yang, Q.; Liu, B.; Dong, J.; Sun, L.; Zhu, Y.; Su, H.; Yang, J.; Yang, F.; Chen, X. Gut microbiota associated with pulmonary tuberculosis and dysbiosis caused by anti-tuberculosis drugs. J. Infect. 2019, 78, 317–322. [Google Scholar] [CrossRef]
- Huang, S.F.; Yang, Y.Y.; Chou, K.T.; Fung, C.P.; Wang, F.D.; Su, W.J. Systemic proinflammation after Mycobacterium tuberculosis infection was correlated to the gut microbiome in HIV-uninfected humans. Eur. J. Clin. Investig. 2019, 49, e13068. [Google Scholar] [CrossRef]
- Nowak, P.; Troseid, M.; Avershina, E.; Barqasho, B.; Neogi, U.; Holm, K.; Hov, J.R.; Noyan, K.; Vesterbacka, J.; Svärd, J. Gut microbiota diversity predicts immune status in HIV-1 infection. Aids 2015, 29, 2409–2418. [Google Scholar] [CrossRef] [PubMed]
- Kroon, E.E.; Kinnear, C.J.; Orlova, M.; Fischinger, S.; Shin, S.; Boolay, S.; Walzl, G.; Jacobs, A.; Wilkinson, R.J.; Alter, G. An observational study identifying highly tuberculosis-exposed, HIV-1-positive but persistently TB, tuberculin and IGRA negative persons with M. tuberculosis specific antibodies in Cape Town, South Africa. EBioMedicine 2020, 61, 103053. [Google Scholar] [CrossRef] [PubMed]
- Wood, R.; Liang, H.; Wu, H.; Middelkoop, K.; Oni, T.; Rangaka, M.X.; Wilkinson, R.J.; Bekker, L.-G.; Lawn, S.D. Changing prevalence of tuberculosis infection with increasing age in high-burden townships in South Africa. Int. J. Tuberc. Lung Dis. 2010, 14, 406–412. [Google Scholar] [PubMed]
- Gallant, C.; Cobat, A.; Simkin, L.; Black, G.; Stanley, K.; Hughes, J.; Doherty, T.; Hanekom, W.; Eley, B.; Beyers, N. Impact of age and sex on mycobacterial immunity in an area of high tuberculosis incidence. Int. J. Tuberc. Lung Dis. 2010, 14, 952–959. [Google Scholar]
- Holmes, I.; Harris, K.; Quince, C. Dirichlet multinomial mixtures: Generative models for microbial metagenomics. PLoS ONE 2012, 7, e30126. [Google Scholar] [CrossRef] [PubMed]
- Douglas, G.M.; Maffei, V.J.; Zaneveld, J.R.; Yurgel, S.N.; Brown, J.R.; Taylor, C.M.; Huttenhower, C.; Langille, M.G. PICRUSt2 for prediction of metagenome functions. Nat. Biotechnol. 2020, 38, 685–688. [Google Scholar] [CrossRef] [PubMed]
- Love, M.I.; Huber, W.; Anders, S. Moderated estimation of fold change and dispersion for RNA-seq data with DESeq2. Genome Biol. 2014, 15, 1–21. [Google Scholar] [CrossRef]
- Nyawo, G.R.; Naidoo, C.C.; Wu, B.; Sulaiman, I.; Clemente, J.C.; Li, Y.; Minnies, S.; Reeve, B.W.; Moodley, S.; Rautenbach, C. More than Mycobacterium tuberculosis: Site-of-disease microbial communities, and their functional and clinical profiles in tuberculous lymphadenitis. Thorax 2023, 78, 297–308. [Google Scholar] [CrossRef] [PubMed]
- Segata, N.; Izard, J.; Waldron, L.; Gevers, D.; Miropolsky, L.; Garrett, W.S.; Huttenhower, C. Metagenomic biomarker discovery and explanation. Genome Biol. 2011, 12, R60. [Google Scholar] [CrossRef]
- Meng, X.; Shu, Q. Novel primers to identify a wider diversity of butyrate-producing bacteria. World J. Microbiol. Biotechnol. 2024, 40, 76. [Google Scholar] [CrossRef]
- Segal, L.N.; Clemente, J.C.; Li, Y.; Ruan, C.; Cao, J.; Danckers, M.; Morris, A.; Tapyrik, S.; Wu, B.G.; Diaz, P. Anaerobic Bacterial Fermentation Products Increase Tuberculosis Risk in Antiretroviral-Drug-Treated HIV Patients. Cell Host Microbe 2017, 21, 530–537.e4. [Google Scholar] [CrossRef]
- Fu, X.; Liu, Z.; Zhu, C.; Mou, H.; Kong, Q. Nondigestible carbohydrates, butyrate, and butyrate-producing bacteria. Crit. Rev. Food Sci. Nutr. 2019, 59, S130–S152. [Google Scholar] [CrossRef] [PubMed]
- Vitetta, L.; Llewellyn, H.; Oldfield, D. Gut Dysbiosis and the Intestinal Microbiome: Streptococcus thermophilus a Key Probiotic for Reducing Uremia. Microorganisms 2019, 7, 228. [Google Scholar] [CrossRef] [PubMed]
- Séraphin, M.N.; Bellot, J.; Klann, E.; Ukhanova, M.; Saulsberry, F.G.; Peloquin, C.A.; Mai, V. Gut microbiota composition and diversity before, during, and two months after rifamycin-based tuberculosis preventive therapy. Sci. Rep. 2023, 13, 18933. [Google Scholar] [CrossRef] [PubMed]
- Naidoo, C.C.; Nyawo, G.R.; Wu, B.G.; Walzl, G.; Warren, R.M.; Segal, L.N.; Theron, G. The microbiome and tuberculosis: State of the art, potential applications, and defining the clinical research agenda. Lancet Respir. Med. 2019, 7, 892–906. [Google Scholar] [CrossRef] [PubMed]
- Buckel, W.; Barker, H. Two pathways of glutamate fermentation by anaerobic bacteria. J. Bacteriol. 1974, 117, 1248–1260. [Google Scholar] [CrossRef] [PubMed]
- Zheng, J.; Hoffman, K.L.; Chen, J.-S.; Shivappa, N.; Sood, A.; Browman, G.J.; Dirba, D.D.; Hanash, S.; Wei, P.; Hebert, J.R. Dietary inflammatory potential in relation to the gut microbiome: Results from a cross-sectional study. Br. J. Nutr. 2020, 124, 931–942. [Google Scholar] [CrossRef] [PubMed]
- Bai, J.; Li, Y.; Zhang, W.; Fan, M.; Qian, H.; Zhang, H.; Qi, X.; Wang, L. Source of gut microbiota determines oat β-glucan degradation and short chain fatty acid-producing pathway. Food Biosci. 2021, 41, 101010. [Google Scholar] [CrossRef]
- Hamada, Y.; Gupta, R.K.; Quartagno, M.; Izzard, A.; Acuna-Villaorduna, C.; Altet, N.; Diel, R.; Dominguez, J.; Floyd, S.; Gupta, A. Predictive performance of interferon-gamma release assays and the tuberculin skin test for incident tuberculosis: An individual participant data meta-analysis. EClinicalMedicine 2023, 56, 101815. [Google Scholar] [CrossRef]
- Ryan, M.P.; Pembroke, J.T. The genus Ochrobactrum as major opportunistic pathogens. Microorganisms 2020, 8, 1797. [Google Scholar] [CrossRef]
- Chen, W.; Li, D.; Paulus, B.; Wilson, I.; Chadwick, V.S. High prevalence of Mycoplasma pneumoniae in intestinal mucosal biopsies from patients with inflammatory bowel disease and controls. Dig. Dis. Sci. 2001, 46, 2529–2535. [Google Scholar] [CrossRef]
- Duvallet, C.; Gibbons, S.M.; Gurry, T.; Irizarry, R.A.; Alm, E.J. Meta-analysis of gut microbiome studies identifies disease-specific and shared responses. Nat. Commun. 2017, 8, 1784. [Google Scholar] [CrossRef] [PubMed]
- Khaliq, A.; Ravindran, R.; Afzal, S.; Jena, P.K.; Akhtar, M.W.; Ambreen, A.; Wan, Y.-J.Y.; Malik, K.A.; Irfan, M.; Khan, I.H. Gut microbiome dysbiosis and correlation with blood biomarkers in active-tuberculosis in endemic setting. PLoS ONE 2021, 16, e0245534. [Google Scholar] [CrossRef] [PubMed]
- Oliphant, K.; Allen-Vercoe, E. Macronutrient metabolism by the human gut microbiome: Major fermentation by-products and their impact on host health. Microbiome 2019, 7, 91. [Google Scholar] [CrossRef] [PubMed]
- Matarazzo, F.; Ribeiro, A.; Faveri, M.D.; Taddei, C.; Martinez, M.B.; Mayer, M.P.A. The domain Archaea in human mucosal surfaces. Clin. Microbiol. Infect. 2012, 18, 834–840. [Google Scholar] [CrossRef]
- Ling, C.-W.; Miao, Z.; Xiao, M.-L.; Zhou, H.; Jiang, Z.; Fu, Y.; Xiong, F.; Zuo, L.-S.-Y.; Liu, Y.-P.; Wu, Y.-Y. The association of gut microbiota with osteoporosis is mediated by amino acid metabolism: Multiomics in a large cohort. J. Clin. Endocrinol. Metab. 2021, 106, e3852–e3864. [Google Scholar] [CrossRef]






| Characteristic * | Overall (n = 50) | LTBI-Positive (n = 25) | LTBI-Negative (n = 25) | p-Value |
|---|---|---|---|---|
| Age, years | 24 (23–39) | 24 (22–25) | 38 (24–41) | 0.005 |
| 18–25 | 33/50 (66) | 21/25 (84) | 12/25 (48) | |
| 35–60 | 17/50 (34) | 4/25 (16) | 13/25 (52) | 0.007 |
| CD4 (cells/mm3) | 468 (368–683) | 471 (346–675) | 434 (375–705) | 0.881 |
| BMI (kg/m) | 29 (25–33) | 30 (28–34) | 26 (24–32) | 0.137 |
| Current Tobacco smoker | 1/49 (2) | 0/24 (0) | 1/25 (4) | 0.312 |
| Alcohol | 31/50 (62) | 17/25 (68) | 14/25 (56) | 0.382 |
| INH prophylaxis | 12/50 (24) | 6/25 (24) | 6/25 (24) | >0.999 |
| Co-trimoxazole prophylaxis | 7/50 (14) | 2/25 (8) | 5/25 (20) | 0.221 |
| Field site | ||||
| Khayelitsha (Site B) CHC | 10/50 (20) | 8/25 (32) | 2/25 (8) | 0.034 |
| Khayelitsha (Site B) Youth | 7/50 (14) | 4/25 (16) | 3/25 (12) | 0.684 |
| Kraaifontein CHC | 11/50 (22) | 1/25 (4) | 10/25 (40) | 0.002 |
| Site C Youth | 19/50 (38) | 12/25 (48) | 7/25 (28) | 0.145 |
| Du Noon CDC | 3/50 (12) | 0/25 (0) | 3/25 (12) | 0.074 |
| Characteristics * | C1 (n = 23) | C2 (n = 16) | C3 (n = 11) | p-Value C1 vs. C2 | p-Value C2 vs. C3 | p-Value C1 vs. C3 |
|---|---|---|---|---|---|---|
| Age, years | 24 (22–25) | 37 (24–40) | 25 (24–33) | 0.114 | 0.723 | 0.146 |
| LTBI-positive | 11/23 (48) | 9/16 (56) | 5/11 (46) | 0.601 | 0.581 | 0.900 |
| CD4 (cells/mm3) | 575 (375–700) | 395 (372–516) | 487 (317–642) | 0.242 | 0.914 | 0.445 |
| BMI (kg/m) | 29 (25–32) | 30 (28–35) | 27 (23–34) | 0.248 | 0.277 | 0.612 |
| Current Tobacco smoker | 0/23 (0) | 0/15 (0) | 1/11 (9) | - | 0.234 | 0.142 |
| Alcohol | 15/23 (65) | 9/16 (56) | 7/11 (64) | 0.574 | 0.704 | 0.927 |
| INH prophylaxis | 8/23 (35) | 1/16 (6) | 3/11 (27) | 0.037 | 0.130 | 0.662 |
| Co-trimoxazole prophylaxis | 3/23 (13) | 4/16 (25) | 0/11 (0) | 0.337 | 0.072 | 0.211 |
| Field site | ||||||
| Khayelitsha (Site B) CHC | 0/23 (0) | 10/16 (63) | 0/11 (0) | <0.001 | <0.001 | - |
| Khayelitsha (Site B) Youth | 1/23 (4) | 3/16 (19) | 3/11 (27) | 0.1440 | 0.597 | 0.051 |
| Kraaifontein CHC | 7/23 (30) | 0/16 (0) | 4/11 (36) | 0.014 | 0.009 | 0.726 |
| Site C Youth | 15/23 (65) | 0/16 (0) | 4/11 (36) | <0.001 | 0.009 | 0.114 |
| Du Noon CDC | 0/23 (0) | 3/16 (19) | 0/11 (0) | 0.030 | 0.127 | - |
Disclaimer/Publisher’s Note: The statements, opinions and data contained in all publications are solely those of the individual author(s) and contributor(s) and not of MDPI and/or the editor(s). MDPI and/or the editor(s) disclaim responsibility for any injury to people or property resulting from any ideas, methods, instructions or products referred to in the content. |
© 2024 by the authors. Licensee MDPI, Basel, Switzerland. This article is an open access article distributed under the terms and conditions of the Creative Commons Attribution (CC BY) license (https://creativecommons.org/licenses/by/4.0/).
Share and Cite
Moodley, S.; Kroon, E.; Naidoo, C.C.; Nyawo, G.R.; Wu, B.G.; Naidoo, S.; Chiyaka, T.L.; Tshivhula, H.; Singh, S.; Li, Y.; et al. Latent Tuberculosis Infection Is Associated with an Enrichment of Short-Chain Fatty Acid-Producing Bacteria in the Stool of Women Living with HIV. Microorganisms 2024, 12, 1048. https://doi.org/10.3390/microorganisms12061048
Moodley S, Kroon E, Naidoo CC, Nyawo GR, Wu BG, Naidoo S, Chiyaka TL, Tshivhula H, Singh S, Li Y, et al. Latent Tuberculosis Infection Is Associated with an Enrichment of Short-Chain Fatty Acid-Producing Bacteria in the Stool of Women Living with HIV. Microorganisms. 2024; 12(6):1048. https://doi.org/10.3390/microorganisms12061048
Chicago/Turabian StyleMoodley, Suventha, Elouise Kroon, Charissa C. Naidoo, Georgina R. Nyawo, Benjamin G. Wu, Selisha Naidoo, Tinaye L. Chiyaka, Happy Tshivhula, Shivani Singh, Yonghua Li, and et al. 2024. "Latent Tuberculosis Infection Is Associated with an Enrichment of Short-Chain Fatty Acid-Producing Bacteria in the Stool of Women Living with HIV" Microorganisms 12, no. 6: 1048. https://doi.org/10.3390/microorganisms12061048
APA StyleMoodley, S., Kroon, E., Naidoo, C. C., Nyawo, G. R., Wu, B. G., Naidoo, S., Chiyaka, T. L., Tshivhula, H., Singh, S., Li, Y., Warren, R. M., Hoal, E. G., Schurr, E., Clemente, J. C., Segal, L. N., Möller, M., & Theron, G. (2024). Latent Tuberculosis Infection Is Associated with an Enrichment of Short-Chain Fatty Acid-Producing Bacteria in the Stool of Women Living with HIV. Microorganisms, 12(6), 1048. https://doi.org/10.3390/microorganisms12061048

