Identification of Critical Immune Regulators and Potential Interactions of IL-26 in Riemerella anatipestifer-Infected Ducks by Transcriptome Analysis and Profiling
Abstract
1. Introduction
2. Materials and Methods
2.1. Animals and Ethics Statement
2.2. Animal Infection
2.3. Histopathological Examination
2.4. Library Construction and Transcriptome Sequencing
2.5. Transcriptome Data Analysis
3. Results
3.1. RA Infection Caused Lymphoid Depletion in the Duck Spleen
3.2. Distinct Transcriptome Profile in the Spleens of RA-Infected Ducks
3.3. The Top Significantly Regulated DEGs Included Cytokines, Enzymes, and Receptors
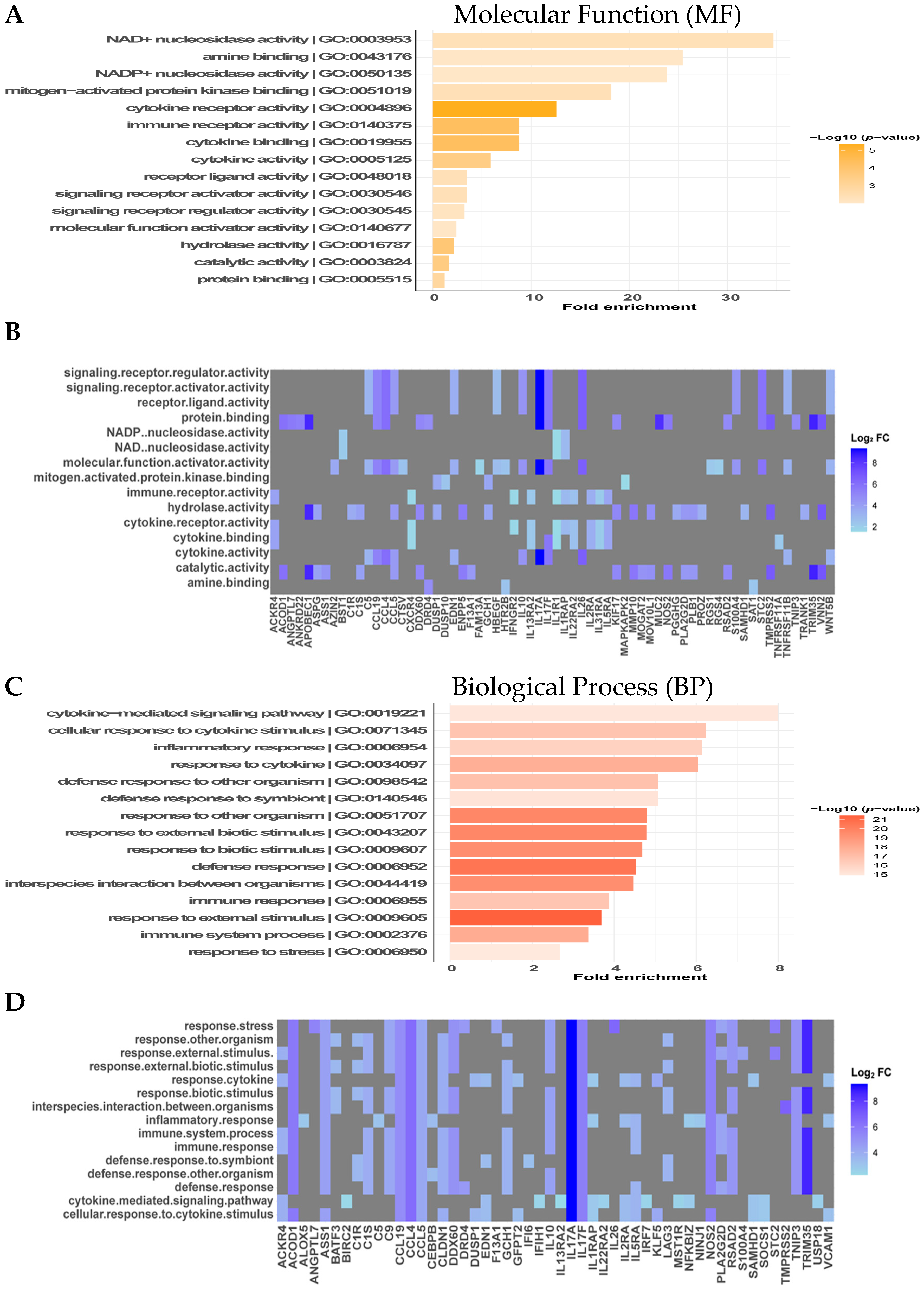
3.4. GO Classification and Function Analysis of DEGs Showed Significant Association with the Response to External Stimuli and Cytokine-Mediated Signaling Pathways for Upregulated DEGs and Extracellular Matrix and Collagen Trimer for Downregulated DEGs
3.5. KEGG Pathway Enrichment Analysis of DEGs Identified Significant Cytokine–Cytokine Receptor Interactions
3.6. PPI Network Analysis of DEGs Showed Clustering of Proteins Involved in Cytokine–Cytokine Interactions, the Inflammatory Response, Th17 Cell Differentiation, and the IL-17 Signaling Pathway
3.7. RNA-Seq Gene Lists Included Many Expressed Genes Related to Th17 Differentiation and IL-17 Signaling
4. Discussion
5. Conclusions
Supplementary Materials
Author Contributions
Funding
Data Availability Statement
Conflicts of Interest
References
- Wang, Z.; Gerstein, M.; Snyder, M. RNA-Seq: A revolutionary tool for transcriptomics. Nat. Rev. Genet. 2009, 10, 57–63. [Google Scholar] [CrossRef]
- Supplitt, S.; Karpinski, P.; Sasiadek, M.; Laczmanska, I. Current Achievements and Applications of Transcriptomics in Personalized Cancer Medicine. Int. J. Mol. Sci. 2021, 22, 1422. [Google Scholar] [CrossRef]
- Lightbody, G.; Haberland, V.; Browne, F.; Taggart, L.; Zheng, H.; Parkes, E.; Blayney, J.K. Review of applications of high-throughput sequencing in personalized medicine: Barriers and facilitators of future progress in research and clinical application. Brief. Bioinform. 2019, 20, 1795–1811. [Google Scholar] [CrossRef]
- Wang, X.J.; Liu, W.B.; Zhu, D.K.; Yang, L.F.; Liu, M.F.; Yin, S.J.; Wang, M.S.; Jia, R.Y.; Chen, S.; Sun, K.F.; et al. Comparative genomics of reveals genetic diversity. Bmc Genom. 2014, 15, 479. [Google Scholar] [CrossRef]
- Huang, M.; Liu, M.F.; Liu, J.J.; Wang, M.S.; Jia, R.Y.; Zhu, D.K.; Chen, S.; Zhao, X.X.; Yang, Q.; Wu, Y.; et al. Evaluation of the immunoprotection efficacy of Riemerella anatipestifer fur-deficient mutant as an attenuated vaccine. Poult. Sci. 2023, 102, 102450. [Google Scholar] [CrossRef]
- Sawicka-Durkalec, A.; Tomczyk, G.; Gerilovych, I.; Kursa, O. Molecular Detection and Phylogenetic Analysis of Riemerella anatipestifer in Poultry and Wild Geese in Poland. Pathogens 2023, 12, 256. [Google Scholar] [CrossRef]
- Ren, X.; Chen, Z.; Niu, P.; Han, W.; Ding, C.; Yu, S. XRE-Type Regulator BioX Acts as a Negative Transcriptional Factor of Biotin Metabolism in Riemerella anatipestifer. J. Bacteriol. 2021, 203, e0018121. [Google Scholar] [CrossRef]
- Chikuba, T.; Uehara, H.; Fumikura, S.; Takahashi, K.; Suzuki, Y.; Hoshinoo, K.; Yamamoto, Y. Riemerella anatipestifer infection in domestic ducks in Japan, 2014. J. Vet. Med. Sci. 2016, 78, 1635–1638. [Google Scholar] [CrossRef]
- Ke, T.; Yang, D.; Yan, Z.; Yin, L.; Shen, H.; Luo, C.; Xu, J.; Zhou, Q.; Wei, X.; Chen, F. Identification and Pathogenicity Analysis of the Pathogen Causing Spotted Spleen in Muscovy Duck. Front. Vet. Sci. 2022, 9, 846298. [Google Scholar] [CrossRef]
- Fernandez-Colorado, C.P.; Cammayo, P.L.T.; Flores, R.A.; Nguyen, B.T.; Kim, W.H.; Kim, S.; Lillehoj, H.S.; Min, W. Anti-inflammatory activity of diindolylmethane alleviates Riemerella anatipestifer infection in ducks. PLoS ONE 2020, 15, e0242198. [Google Scholar] [CrossRef]
- Pathanasophon, P.; Phuektes, P.; Tanticharoenyos, T.; Narongsak, W.; Sawada, T. A potential new serotype of Riemerella anatipestifer isolated from ducks in Thailand. Avian Pathol. 2002, 31, 267–270. [Google Scholar] [CrossRef]
- Tzora, A.; Skoufos, S.; Bonos, E.; Fotou, K.; Karamoutsios, A.; Nelli, A.; Giannenas, I.; Tsinas, A.; Skoufos, I. Identification by MALDI-TOF MS and Antibiotic Resistance of Riemerella anatipestifer, Isolated from a Clinical Case in Commercial Broiler Chickens. Vet. Sci. 2021, 8, 29. [Google Scholar] [CrossRef]
- Hess, C.; Enichlmayr, H.; Jandreski-Cvetkovic, D.; Liebhart, D.; Bilic, I.; Hess, M. Riemerella anatipestifer outbreaks in commercial goose flocks and identification of isolates by MALDI-TOF mass spectrometry. Avian Pathol. 2013, 42, 151–156. [Google Scholar] [CrossRef]
- Nowaczek, A.; Dec, M.; Stepien-Pysniak, D.; Wilczynski, J.; Urban-Chmiel, R. Characterization of Strains Isolated from Various Poultry Species in Poland. Antibiotics 2023, 12, 1648. [Google Scholar] [CrossRef]
- Fernandez, C.P.; Kim, W.H.; Diaz, J.A.; Jeong, J.; Afrin, F.; Kim, S.; Jang, H.K.; Lee, B.H.; Yim, D.; Lillehoj, H.S.; et al. Upregulation of duck interleukin-17A during Riemerella anatipestifer infection. Dev. Comp. Immunol. 2016, 63, 36–46. [Google Scholar] [CrossRef]
- Diaz, J.A.; Kim, W.H.; Fernandez, C.P.; Jeong, J.; Afrin, F.; Lillehoj, H.S.; Kim, S.; Kim, S.; Dalloul, R.A.; Min, W. Identification and expression analysis of duck interleukin-17D in Riemerella anatipestifer infection. Dev. Comp. Immunol. 2016, 61, 190–197. [Google Scholar] [CrossRef]
- Cammayo-Fletcher, P.L.T.; Flores, R.A.; Nguyen, B.T.; Villavicencio, A.G.M.; Lee, S.Y.; Kim, W.H.; Min, W. Promotion of Th1 and Th2 responses over Th17 in Riemerella anatipestifer stimulation in chicken splenocytes: Correlation of gga-miR-456-3p and gga-miR-16-5p with NOS2 and CCL5 expression. PLoS ONE 2023, 18, e0294031. [Google Scholar] [CrossRef]
- Harrington, L.E.; Hatton, R.D.; Mangan, P.R.; Turner, H.; Murphy, T.L.; Murphy, K.M.; Weaver, C.T. Interleukin 17-producing CD4+ effector T cells develop via a lineage distinct from the T helper type 1 and 2 lineages. Nat. Immunol. 2005, 6, 1123–1132. [Google Scholar] [CrossRef]
- McGeachy, M.J.; Cua, D.J.; Gaffen, S.L. The IL-17 Family of Cytokines in Health and Disease. Immunity 2019, 50, 892–906. [Google Scholar] [CrossRef]
- Floss, D.M.; Schröder, J.; Franke, M.; Scheller, J. Insights into IL-23 biology: From structure to function. Cytokine Growth F R 2015, 26, 569–578. [Google Scholar] [CrossRef]
- Flores, R.A.; Fernandez-Colorado, C.P.; Afrin, F.; Cammayo, P.L.T.; Kim, S.; Kim, W.H.; Min, W. Riemerella anatipestifer infection in ducks induces IL-17A production, but not IL-23p19. Sci. Rep. 2019, 9, 13269. [Google Scholar] [CrossRef]
- Afrin, F.; Fernandez, C.P.; Flores, R.A.; Kim, W.H.; Jeong, J.; Chang, H.H.; Kim, S.; Lillehoj, H.S.; Min, W. Downregulation of common cytokine receptor gamma chain inhibits inflammatory responses in macrophages stimulated with Riemerella anatipestifer. Dev. Comp. Immunol. 2018, 81, 225–234. [Google Scholar] [CrossRef]
- Benjamini, Y.; Drai, D.; Elmer, G.; Kafkafi, N.; Golani, I. Controlling the false discovery rate in behavior genetics research. Behav. Brain Res. 2001, 125, 279–284. [Google Scholar] [CrossRef]
- Bhavana, K.; Foote, D.J.; Srikanth, K.; Balakrishnan, C.N.; Prabhu, V.R.; Sankaralingam, S.; Singha, H.S.; Gopalakrishnan, A.; Nagarajan, M. Comparative transcriptome analysis of Indian domestic duck reveals candidate genes associated with egg production. Sci. Rep. 2022, 12, 10943. [Google Scholar] [CrossRef]
- Finlay, B.B.; McFadden, G. Anti-immunology: Evasion of the host immune system by bacterial and viral pathogens. Cell 2006, 124, 767–782. [Google Scholar] [CrossRef]
- Lacy, P.; Stow, J.L. Cytokine release from innate immune cells: Association with diverse membrane trafficking pathways. Blood 2011, 118, 9–18. [Google Scholar] [CrossRef]
- Sokol, C.L.; Luster, A.D. The Chemokine System in Innate Immunity. Csh. Perspect. Biol. 2015, 7, a016303. [Google Scholar] [CrossRef]
- Zhang, Q.Y.; Yan, Z.B.; Meng, Y.M.; Hong, X.Y.; Shao, G.; Ma, J.J.; Cheng, X.R.; Liu, J.; Kang, J.; Fu, C.Y. Antimicrobial peptides: Mechanism of action, activity and clinical potential. Mil. Med. Res. 2021, 8, 48. [Google Scholar] [CrossRef]
- Mebius, R.E.; Kraal, G. Structure and function of the spleen. Nat. Rev. Immunol. 2005, 5, 606–616. [Google Scholar] [CrossRef]
- Sun, J.; Lian, M.; Ma, H.; Wang, R.; Ma, Z.; Wang, H.; Zhai, J.; Meng, L.; Feng, L.; Bai, Y.; et al. Competing endogenous RNA network analysis of CD274, IL-10 and FOXP3 co-expression in laryngeal squamous cell carcinoma. Mol. Med. Rep. 2018, 17, 3859–3869. [Google Scholar] [CrossRef]
- Shiri, A.M.; Zhang, T.; Bedke, T.; Zazara, D.E.; Zhao, L.; Lucke, J.; Sabihi, M.; Fazio, A.; Zhang, S.; Tauriello, D.V.F.; et al. IL-10 dampens antitumor immunity and promotes liver metastasis via PD-L1 induction. J. Hepatol. 2024, 80, 634–644. [Google Scholar] [CrossRef]
- Ostrand-Rosenberg, S.; Horn, L.A.; Haile, S.T. The Programmed Death-1 Immune-Suppressive Pathway: Barrier to Antitumor Immunity. J. Immunol. 2014, 193, 3835–3841. [Google Scholar] [CrossRef]
- Tontonoz, P.; Spiegelman, B.M. Fat and beyond: The diverse biology of PPARgamma. Annu. Rev. Biochem. 2008, 77, 289–312. [Google Scholar] [CrossRef]
- Varga, T.; Czimmerer, Z.; Nagy, L. PPARs are a unique set of fatty acid regulated transcription factors controlling both lipid metabolism and inflammation. Bba-Mol. Basis Dis. 2011, 1812, 1007–1022. [Google Scholar] [CrossRef]
- Rival, Y.; Beneteau, N.; Taillandier, T.; Pezet, M.; Dupont-Passelaigue, E.; Patoiseau, J.F.; Junquero, D.; Colpaert, F.C.; Delhon, A. PPARalpha and PPARdelta activators inhibit cytokine-induced nuclear translocation of NF-kappaB and expression of VCAM-1 in EAhy926 endothelial cells. Eur. J. Pharmacol. 2002, 435, 143–151. [Google Scholar] [CrossRef]
- Rasquinha, M.T.; Sur, M.; Lasrado, N.; Reddy, J. IL-10 as a Th2 Cytokine: Differences Between Mice and Humans. J. Immunol. 2021, 207, 2205–2215. [Google Scholar] [CrossRef]
- Kamijo, H.; Miyagaki, T.; Hayashi, Y.; Akatsuka, T.; Watanabe-Otobe, S.; Oka, T.; Shishido-Takahashi, N.; Suga, H.; Sugaya, M.; Sato, S. Increased IL-26 Expression Promotes T Helper Type 17- and T Helper Type 2-Associated Cytokine Production by Keratinocytes in Atopic Dermatitis. J. Investig. Dermatol. 2020, 140, 636–644 e632. [Google Scholar] [CrossRef]
- Anuradha, R.; George, P.J.; Hanna, L.E.; Kumaran, P.; Chandrasekaran, V.; Nutman, T.B.; Babu, S. Expansion of parasite-specific CD4+ and CD8+ T cells expressing IL-10 superfamily cytokine members and their regulation in human lymphatic filariasis. PLoS Negl. Trop. Dis. 2014, 8, e2762. [Google Scholar] [CrossRef]
- Dambacher, J.; Beigel, F.; Zitzmann, K.; De Toni, E.N.; Goke, B.; Diepolder, H.M.; Auernhammer, C.J.; Brand, S. The role of the novel Th17 cytokine IL-26 in intestinal inflammation. Gut 2009, 58, 1207–1217. [Google Scholar] [CrossRef]
- Fries, A.; Saidoune, F.; Kuonen, F.; Dupanloup, I.; Fournier, N.; de Souza, A.C.G.; Haniffa, M.; Ma, F.Y.; Gudjonsson, J.E.; Roesner, L.; et al. Differentiation of IL-26+ TH17 intermediates into IL-17A producers via epithelial crosstalk in psoriasis. Nat. Commun. 2023, 14, 3878. [Google Scholar] [CrossRef]
- Stephen-Victor, E.; Fickenscher, H.; Bayry, J. IL-26: An Emerging Proinflammatory Member of the IL-10 Cytokine Family with Multifaceted Actions in Antiviral, Antimicrobial, and Autoimmune Responses. PLoS Pathog. 2016, 12, e1005624. [Google Scholar] [CrossRef] [PubMed]
- Corvaisier, M.; Delneste, Y.; Jeanvoine, H.; Preisser, L.; Blanchard, S.; Garo, E.; Hoppe, E.; Barré, B.; Audran, M.; Bouvard, B.; et al. IL-26 Is Overexpressed in Rheumatoid Arthritis and Induces Proinflammatory Cytokine Production and Th17 Cell Generation. PLoS Biol. 2012, 10, e1001395. [Google Scholar] [CrossRef]
- Louhaichi, S.; Mlika, M.; Hamdi, B.; Hamzaoui, K.; Hamzaoui, A. Sputum IL-26 Is Overexpressed in Severe Asthma and Induces Proinflammatory Cytokine Production and Th17 Cell Generation: A Case-Control Study of Women. J. Asthma Allergy 2020, 13, 95–107. [Google Scholar] [CrossRef]






| Number of Genes Qualifying the Criteria | Total Genes | Total Upregulated DEGs | Total Downregulated DEGs | ||||||
|---|---|---|---|---|---|---|---|---|---|
| Differentially Expressed | Upregulated | Downregulated | Differentially Expressed | Known Genes | Novel Genes | Differentially Expressed | Known Genes | Novel Genes | |
| 9272 | 287 | 224 | 63 | 224 | 171 | 53 | 63 | 53 | 10 |
| Gene ID | Gene Name | Log2FC |
|---|---|---|
| IL17A | Interleukin 17A | 9.34 |
| TRIM35 | Tripartite motif containing 35 | 8.65 |
| APOBEC1 | Apolipoprotein B mRNA editing enzyme catalytic subunit 1 | 8.51 |
| MUC2 | Mucin 2 | 8.28 |
| CCL15 | C-C motif chemokine ligand 15 | 8.18 |
| MRGPRH | MAS-related G protein-coupled receptor H | 7.23 |
| VNN2 | Vanin 2 | 6.95 |
| IL8L1 | Interleukin 8-like 1 | 6.87 |
| TMPRSS2 | Transmembrane serine protease 2 | 6.78 |
| IL26 | Interleukin 26 | 6.58 |
| CCLL4 | Chemokine-like ligand 4 | 6.37 |
| MSLNL | Mesothelin-like | 6.14 |
| CCL4 | C-C motif chemokine ligand 4 | 6.07 |
| ACOD1 | Aconitate decarboxylase 1 | 5.92 |
| STC2 | Stanniocalcin 2 | 5.84 |
| EXFABP | Extracellular fatty acid-binding protein | 5.76 |
| MMP10 | Matrix metallopeptidase 10 | 5.69 |
| IL17F | Interleukin 17F | 5.68 |
| NOS2 | Nitric oxide synthase 2 | 5.61 |
| K123 | Endonuclease domain containing 1 | 5.60 |
| Gene ID | Gene Name | Log2FC |
|---|---|---|
| GRP | Gastrin releasing peptide | −9.64 |
| GDPD2 | Glycerophosphodiester phosphodiesterase domain containing 2 | −8.07 |
| PKD2L1 | Polycystin 2 like 1, transient receptor potential cation channel | −7.49 |
| SCRG1 | Stimulator of chondrogenesis 1 | −5.39 |
| PCDH18 | Protocadherin 18 | −5.04 |
| CACNG5 | Calcium voltage-gated channel auxiliary subunit gamma 5 | −4.91 |
| TPBG | Trophoblast glycoprotein | −4.90 |
| HBE1 | Hemoglobin subunit epsilon 1 | −4.72 |
| RFLNA | Refilin A | −4.62 |
| CHRNA3 | Cholinergic receptor nicotinic alpha 3 subunit | −4.29 |
| FABP5 | Fatty acid binding protein 5 | −4.15 |
| NREP | Neuronal regeneration related protein | −3.71 |
| RTN4RL1 | Reticulon 4 receptor like 1 | −3.50 |
| TMEM86A | Transmembrane protein 86A | −3.47 |
| KLHDC8B | Kelch domain containing 8B | −3.45 |
| ARHGAP20 | Rho GTPase activating protein 20 | −3.33 |
| NTNG2 | Netrin G2 | −3.31 |
| C1QTNF4 | C1q and TNF related 4 | −3.29 |
| PGR | Progesterone receptor | −3.28 |
| CD36 | CD36 molecule | −3.26 |
| Expression | Gene | Description | Log2FC | FDR |
|---|---|---|---|---|
| DEG | ||||
| IL17A | Interleukin-17A | 9.34 | 0.01 | |
| IL17F | Interleukin-17F | 5.68 | 0.02 | |
| IL2RA | Interleukin-2 receptor subunit alpha | 3.38 | 0.02 | |
| IL1RAP | Interleukin 1 receptor accessory protein | 2.90 | 0.01 | |
| IFNGR2 | Interferon gamma receptor 2 | 1.63 | 0.04 | |
| IL1R1 | Interleukin 1 receptor type 1 | 1.54 | 0.04 | |
| NFKBIA | NF-kappa-B inhibitor alpha | 1.40 | 0.05 | |
| Upregulated | ||||
| GATA3 | GATA binding protein 3 | 2.30 | 0.33 | |
| IFNG | Interferon gamma | 2.30 | 0.18 | |
| CHUK | Component of inhibitor of nuclear factor kappa B kinase complex | 2.12 | 0.18 | |
| RORA | RAR related orphan receptor A | 1.65 | 0.39 | |
| HIF1A | Hypoxia inducible factor 1 subunit alpha | 1.62 | 0.23 | |
| JUN | Transcription factor AP-1 | 1.56 | 0.13 | |
| STAT1 | Signal transducer and activator of transcription 1 | 1.45 | 0.15 | |
| NFKBIE | NF-kappa-B inhibitor epsilon | 1.41 | 0.09 | |
| STAT3 | Signal transducer and activator of transcription 3 | 1.37 | 0.11 | |
| IL6ST | Interleukin-6 receptor subunit beta | 1.09 | 0.08 | |
| IL21R | Interleukin-21 receptor | 1.08 | 0.34 | |
| RXRA | Retinoic acid receptor RXR-alpha | 1.04 | 0.31 | |
| FOS | Proto-oncogene c-Fos | 0.93 | 0.29 | |
| IL2RB | Interleukin-2 receptor subunit beta | 0.93 | 0.53 | |
| IL6R | Interleukin-6 receptor subunit alpha | 0.76 | 0.46 | |
| MAPK11 | Mitogen-activated protein kinase 11 | 0.51 | 0.52 | |
| IL21 | Interleukin-21 | 0.42 | 0.86 | |
| MAPK14 | Mitogen-activated protein kinase 14 | 0.41 | 0.52 | |
| JAK2 | Tyrosine-protein kinase JAK2 | 0.27 | 0.86 | |
| PRKCQ | Protein kinase C theta type | 0.27 | 0.77 | |
| SMAD3 | SMAD family member 3 | 0.16 | 0.82 | |
| PLCG1 | 1-phosphatidylinositol 4,5-bisphosphate phosphodiesterase gamma-1 | 0.08 | 0.94 | |
| ZAP70 | Tyrosine-protein kinase ZAP-70 | 0.01 | 0.99 | |
| Downregulated | ||||
| NFATC1 | Nuclear factor of activated T-cells, cytoplasmic 1 | −1.09 | 0.34 | |
| MAPK9 | Mitogen-activated protein kinase 9 | −0.83 | 0.30 | |
| LCK | Tyrosine-protein kinase Lck | −0.76 | 0.53 | |
| CD3E | T-cell surface glycoprotein CD3 epsilon chain | −0.45 | 0.76 | |
| CD247 | T-cell surface glycoprotein CD3 zeta chain | −0.44 | 0.73 | |
| PPP3CB | Serine/threonine-protein phosphatase 2B catalytic subunit beta isoform | −0.34 | 0.72 | |
| TGFBR1 | TGF-beta receptor type-1 | −0.30 | 0.83 | |
| IKBKB | Inhibitor of nuclear factor kappa-B kinase subunit beta | −0.28 | 0.72 | |
| MTOR | Serine/threonine-protein kinase mTOR | −0.25 | 0.80 | |
| JAK1 | Tyrosine-protein kinase JAK1 | −0.17 | 0.86 | |
| RUNX1 | Runt-related transcription factor 1 | −0.12 | 0.91 | |
| IFNGR1 | Interferon gamma receptor 1 | −0.08 | 0.96 | |
| MAPK12 | Mitogen-activated protein kinase 12 | −0.07 | 0.94 | |
| MAPK3 | Mitogen-activated protein kinase 3 | −0.07 | 0.94 | |
| PPP3R1 | Calcineurin subunit B type 1 | −0.07 | 0.94 |
| Expression | Gene | Description | Log2FC | FDR |
|---|---|---|---|---|
| DEGs | ||||
| IL17A | Interleukin-17A | 9.34 | 0.01 | |
| IL17F | Interleukin-17F | 5.68 | 0.02 | |
| CEBPB | CCAAT/enhancer-binding protein beta | 3.37 | 0.01 | |
| NFKBIA | NF-kappa-B inhibitor alpha | 1.40 | 0.05 | |
| Upregulated | ||||
| IFNG | Interferon gamma | 2.30 | 0.18 | |
| CHUK | Component of inhibitor of nuclear factor kappa B kinase complex | 2.12 | 0.18 | |
| PTGS2 | Prostaglandin G/H synthase 2 | 1.89 | 0.15 | |
| TAB2 | TGF-beta activated kinase 1 (MAP3K7) binding protein 2 | 1.67 | 0.39 | |
| JUN | Transcription factor AP-1 | 1.56 | 0.13 | |
| TRAF2 | TNF receptor associated factor 2 | 1.38 | 0.06 | |
| TRAF3IP2 | Adapter protein CIKS | 1.25 | 0.17 | |
| GSK3B | Glycogen synthase kinase-3 beta | 1.16 | 0.29 | |
| FADD | FAS-associated death domain protein | 1.08 | 0.19 | |
| TNFAIP3 | Tumor necrosis factor alpha-induced protein 3 | 1.04 | 0.46 | |
| IKBKE | Inhibitor of nuclear factor kappa-B kinase subunit epsilon | 0.98 | 0.18 | |
| FOS | Proto-oncogene c-Fos | 0.93 | 0.29 | |
| MAPK6 | Mitogen-activated protein kinase 6 | 0.79 | 0.19 | |
| HSP90B1 | heat shock protein 90 beta family member 1 | 0.70 | 0.46 | |
| MAPK11 | Mitogen-activated protein kinase 11 | 0.51 | 0.52 | |
| CASP3 | Caspase 3 | 0.43 | 0.81 | |
| MAPK14 | Mitogen-activated protein kinase 14 | 0.41 | 0.52 | |
| TRAF6 | TNF receptor associated factor 6 | 0.29 | 0.81 | |
| Downregulated | ||||
| MAPK9 | Mitogen-activated protein kinase 9 | −0.83 | 0.30 | |
| TRAF4 | TNF receptor associated factor 4 | −0.82 | 0.38 | |
| MAPK4 | Mitogen-activated protein kinase 4 | −0.72 | 0.41 | |
| TBK1 | TANK binding kinase 1 | −0.55 | 0.68 | |
| MMP13 | Matrix metallopeptidase 13 | −0.46 | 0.71 | |
| ANAPC5 | Anaphase promoting complex subunit 5 | −0.34 | 0.65 | |
| TRADD | TNFRSF1A associated via death domain | −0.33 | 0.87 | |
| SRSF1 | Serine/arginine-rich splicing factor 1 | −0.33 | 0.60 | |
| ELAVL1 | ELAV like RNA binding protein 1 | −0.32 | 0.72 | |
| CASP8 | Caspase 8 | −0.31 | 0.75 | |
| TRAF5 | TNF receptor-associated factor 5 | −0.30 | 0.85 | |
| IKBKB | Inhibitor of nuclear factor kappa-B kinase subunit beta | −0.28 | 0.72 | |
| TAB3 | TGF-beta activated kinase 1 (MAP3K7) binding protein 3 | −0.14 | 0.89 | |
| MAPK12 | Mitogen-activated protein kinase 12 | −0.07 | 0.94 | |
| MAPK1 | Mitogen-activated protein kinase 1 | −0.07 | 0.94 |
Disclaimer/Publisher’s Note: The statements, opinions and data contained in all publications are solely those of the individual author(s) and contributor(s) and not of MDPI and/or the editor(s). MDPI and/or the editor(s) disclaim responsibility for any injury to people or property resulting from any ideas, methods, instructions or products referred to in the content. |
© 2024 by the authors. Licensee MDPI, Basel, Switzerland. This article is an open access article distributed under the terms and conditions of the Creative Commons Attribution (CC BY) license (https://creativecommons.org/licenses/by/4.0/).
Share and Cite
Cammayo-Fletcher, P.L.T.; Flores, R.A.; Nguyen, B.T.; Altanzul, B.; Fernandez-Colorado, C.P.; Kim, W.H.; Devi, R.M.; Kim, S.; Min, W. Identification of Critical Immune Regulators and Potential Interactions of IL-26 in Riemerella anatipestifer-Infected Ducks by Transcriptome Analysis and Profiling. Microorganisms 2024, 12, 973. https://doi.org/10.3390/microorganisms12050973
Cammayo-Fletcher PLT, Flores RA, Nguyen BT, Altanzul B, Fernandez-Colorado CP, Kim WH, Devi RM, Kim S, Min W. Identification of Critical Immune Regulators and Potential Interactions of IL-26 in Riemerella anatipestifer-Infected Ducks by Transcriptome Analysis and Profiling. Microorganisms. 2024; 12(5):973. https://doi.org/10.3390/microorganisms12050973
Chicago/Turabian StyleCammayo-Fletcher, Paula Leona T., Rochelle A. Flores, Binh T. Nguyen, Bujinlkham Altanzul, Cherry P. Fernandez-Colorado, Woo H. Kim, Rajkumari Mandakini Devi, Suk Kim, and Wongi Min. 2024. "Identification of Critical Immune Regulators and Potential Interactions of IL-26 in Riemerella anatipestifer-Infected Ducks by Transcriptome Analysis and Profiling" Microorganisms 12, no. 5: 973. https://doi.org/10.3390/microorganisms12050973
APA StyleCammayo-Fletcher, P. L. T., Flores, R. A., Nguyen, B. T., Altanzul, B., Fernandez-Colorado, C. P., Kim, W. H., Devi, R. M., Kim, S., & Min, W. (2024). Identification of Critical Immune Regulators and Potential Interactions of IL-26 in Riemerella anatipestifer-Infected Ducks by Transcriptome Analysis and Profiling. Microorganisms, 12(5), 973. https://doi.org/10.3390/microorganisms12050973

