Abstract
Isoprenoids and their derivatives, essential for all cellular life on Earth, are particularly crucial in archaeal membrane lipids, suggesting that their biosynthesis pathways have ancient origins and play pivotal roles in the evolution of early life. Despite all eukaryotes, archaea, and a few bacterial lineages being known to exclusively use the mevalonate (MVA) pathway to synthesize isoprenoids, the origin and evolutionary trajectory of the MVA pathway remain controversial. Here, we conducted a thorough comparison and phylogenetic analysis of key enzymes across the four types of MVA pathway, with the particular inclusion of metagenome assembled genomes (MAGs) from uncultivated archaea. Our findings support an archaeal origin of the MVA pathway, likely postdating the divergence of Bacteria and Archaea from the Last Universal Common Ancestor (LUCA), thus implying the LUCA’s enzymatic inability for isoprenoid biosynthesis. Notably, the Asgard archaea are implicated in playing central roles in the evolution of the MVA pathway, serving not only as putative ancestors of the eukaryote- and Thermoplasma-type routes, but also as crucial mediators in the gene transfer to eukaryotes, possibly during eukaryogenesis. Overall, this study advances our understanding of the origin and evolutionary history of the MVA pathway, providing unique insights into the lipid divide and the evolution of early life.
1. Introduction
As the largest family of organic compounds in nature, isoprenoids and their derivatives contain over 50,000 molecules and play essential physiological roles in bacterial, archaeal, and eukaryotic cells (including human), such as the biosynthesis of archaeal membrane lipids, the electron transport chain, and the photosynthesis system [1,2]. The carbon skeleton of all isoprenoids is derived from the successive condensations of two C5 precursors: isopentenyl diphosphate (IPP) and its isomer dimethylallyl diphosphate (DMAPP), both of which are biosynthesized through either the methylerythritol 4-phosphate (MEP) pathway or the mevalonate (MVA) pathway [1,3]. Among them, most bacteria and plastid-bearing eukaryotes (e.g., plants, green algae, and apicomplexa) possess the MEP pathway [4,5,6], whereas the MVA pathway is universally employed by all eukaryotes and archaea, as well as a few bacterial species [3,7]. Therefore, the physiological essentiality and ubiquitous distribution suggest the crucial roles and an ancient origin of the MVA pathway in the evolution of early life on Earth.
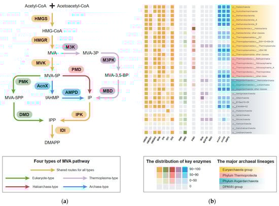
The classic MVA pathway firstly discovered in yeasts is possessed by all eukaryotic life and is thus referred to as the eukaryote-type MVA pathway. However, the complete gene repertoire of the classic pathway has only been identified in the thermoacidophilic archaeon Sulfolobales [7,8] and some DPANN archaea [9,10] as the sole isoprenoid biosynthesis pathway. In addition, three alternative variants of the MVA pathway have been discovered in the domain Archaea so far: (1) the haloarchaea-type MVA pathway that was discovered in the haloarchaeal archaea and green non-sulfur bacteria (phylum Chloroflexota) [11,12,13], which are not only commonly found in haloarchaea for carotenogenesis [14] but also detected in some thermophilic archaea from Thermoplasmata [10]; (2) the Thermoplasma-type pathway that is specific for Thermoplasmatales [15,16,17] and some Micrarchaeota [18]; (3) and the most recently discovered archaea-type MVA pathway, which is supposed to be conserved in the majority of archaea except those lineages mentioned above [19]. Biochemically, all the four types share the initial and the last enzymatic steps, including the conversions from acetoacetyl-CoA to MVA via 3-hydroxy-3-methylglutaryl-CoA synthase (HMGS) and 3-hydroxy-3-methylglutaryl-CoA reductases (HMGR), and the isomerization from IPP to DMAPP via the IPP/DMAPP isomerase (IDI) (Figure 1a). Except the Thermoplasma-type pathway found in a handful of thermophilic archaea, all the other three types of MVA pathway encode the mevalonate kinase (MVK) that catalyzes phosphorylation of MVA. Moreover, the key distinction among the four MVA pathways is the synthetic route from MVA to IPP, which is catalyzed by specific enzymes through distinct substrates (Figure 1a), reflecting the metabolic diversity of isoprenoid biosynthesis in the domain Archaea.
Figure 1.
Four types of MVA pathway discovered and their distribution in the domain Archaea. (a) The enzymes within identically colored boxes function in the same type of MVA pathway, including the shared route. Abbreviations for enzymes: HMGS, 3-hydroxy-3-methylglutaryl-CoA synthase; HMGR, 3-hydroxy-3-methylglutaryl-CoA reductase; MVK, mevalonate kinase; PMK, phosphomevalonate kinase; DMD, Diphosphomevalonate decarboxylase; PMD, phosphomevalonate decarboxylase; M3PK, mevalonate 3-phosphate 5-kinase; MBD, mevalonate 3,5-bisphosphate decarboxylase; AcnX, MVA5P Dehydratase; AMPD, tAHMP Decarboxylase; IPK, isopentenyl phosphate kinase; M3K, mevalonate 3-kinase; IDI, IPP/DMAPP isomerase; (b) The heatmap shows the prevalence of genes encoded key enzymes of four types of MVA pathway in the representative MAGs from different archaeal phyla or classes. The archaeal taxon in each row are distinguished by a different background color: DPANN group in gray, phylum Asgardarchaeota in cyan, phylum Thermoproteota in red, and Euryarchaeota group in yellow. The color of the cell represents the type of MVA pathway, where common enzymes in MVA pathway are in gray, eukaryote-type enzymes are in green, haloarchaea-type enzyme is in red, Thermoplasma-type enzymes are in purple, and archaea-type enzymes are in blue. The shade of a cell’s color indicates the proportion of MAGs encoding this gene in the total number of representative MAGs from this archaeal taxon (Table S5).
Given the indispensable roles of isoprenoids in all domains of life, especially archaeal membrane lipids, the isoprenoid synthesis pathway thus is inferred to have an ancient origin [3,20]. The MVA pathways were previously thought to have independent origins in the domains Eukarya and Archaea, respectively, and were subsequently acquired by a few bacterial species via multiple independent horizontal gene transfer (HGT) events [3,21]. Later, the finding of the eukaryote-type pathway in more phyla of bacteria and the superphylum Candidate Phyla Radiation (CPR) further raised the possibility that the eukaryote-type MVA pathway as an ancient type may have emerged instead in the bacterial ancestor HGT, suggesting the origin of the MVA pathway in the LUCA [10,22]. Nonetheless, some researchers suggest that the phylogenetic position of CPR, upon which the inference relies, may not be situated at the root of the bacterial tree of life [23,24]. In addition, the recently discovered archaea-type MVA pathway is supposed to be suitable for anaerobic life owing to the lesser consumption of energy and is thus inferred as the prototype for all other types, which subsequently evolved into the haloarchaea-type pathway, followed by the eukaryote-type and the Thermoplasma-type, respectively [19,25]. Therefore, the debatable basal phylogenic position of CPR in the bacterial tree of life and the emergence of the putative prototype for the MVA pathway make the origin and evolutionary history of the MVA pathway remain controversial.
Recently, the rapid advancements in DNA sequencing and bioinformatic tools have boosted the phylogenetic diversity of archaea, revolutionizing our comprehension of the origin and evolution of life. Specifically, the discovery of the phylum Asgardarchaeota challenges the three-domain tree of life, as it represents the closest archaeal relatives to eukaryotes and very likely bears the origin of eukaryotes [26,27,28,29]. Although the presence of the eukaryote-type MVA pathway in a few Asagrd metagenome-assembled genomes (MAGs) has been reported [30], a comprehensive understanding of the MVA pathway in Asgard archaea remains unclear and necessitates further investigation.
In this study, we focus on the distribution and evolution of the MVA pathway in the domain Archaea, especially Asgard archaea, based on the comprehensive phylogenetic analysis of key marker genes for each of the four types of MVA pathway. Our results suggest a potential archaeal origin of the MVA pathway, likely in the form of the archaea-type pathway, rather than the LUCA origin as previously proposed. Notably, phylogenetic inferences suggest that the eukaryote-type MVA pathway very likely emerged from Asgard archaea Heimdallarchaeia and was then transferred to the eukaryotic ancestor during eukaryogenesis, thus providing insightful clues to the two-domain tree of life. In addition, the Thermoplasma-type MVA pathway is also inferred to originate from the Asgard archaea based on the phylogenetic analysis, indicating the key roles of Asgard archaea in the evolution of the MVA pathway.
2. Materials and Methods
2.1. Dataset Construction
The representative archaeal genome dataset was constructed by systematically selecting at least one genome or MAG from each order based on the Genome Taxonomy Database (GTDB) Release 07-RS207. For further expanding the taxonomic diversity of Asgard archaea, here we additionally collected those novel Asgard MAGs from the latest studies [27,31,32] and the updated NCBI Genebank (final data collection in April 2023), as they had not been documented in the GTDB Release 07-RS207 at that time. The taxonomy of these MAGs was also assigned using the GTDB-Tk v1.5.1 [33]. In total, this dataset consists of 229 representative archaeal complete genomes/MAGs, which are initially categorized into the Euryarchaeota group, phylum Thermoproteota, phylum Asgardarchaeota, and the DPANN group and subsequently assigned into 18 phyla, 52 classes, and 138 orders according to the GTDB Taxonomy (r207) (Table S1). These representative genome assemblies were predicted and translated into amino acid sequences using Prodigal v2.6.3 [34]. The genome quality was assessed using checkM v1.1.3 [35]. To guarantee the quality of the dataset, these complete genomes and high-quality MAGs (completeness ≥95%, contamination < 5%) were included in further analysis. In addition, for covering all of the archaeal taxonomic units at the order level, middle-quality MAGs (50% ≤ completeness < 90%, contamination < 10%) were also included if the order did not contain any high-quality representative genome.
2.2. Sequences Acquisition
The experimentally validated sequences involved in the MVA pathway were employed as the query reference to retrieve the target homologous genes in the dataset (Table S2). Homology searches were first performed by BLASTP v2.12.0 [36] to compare those querying reference sequences against the genome dataset with the E-value < 1e−15 and coverage >70%. Further, a preliminary phylogenetic tree for each enzyme was constructed by using FastTree 2 with default parameters [37] to check and remove those anomalous sequences.
GHMP kinases belong to a large family with many members and share homology with each other, including not only MVK and phosphomevalonate kinase (PMK) in the MVA pathway but also homoserine kinase (HK) and galactokinase (GLK), which are irrelevant to the MVA pathway [38]. Sequences assigned to HK and GLK were also removed by phylogenetic analysis. In addition, the genomic neighborhood was also utilized for the recognition, considering that genes encoding the MVA pathway usually form gene clusters. As for homologous GHMP family decarboxylases, haloarchaea-type phosphomevalonate decarboxylase (PMD) and eukaryote-type diphosphomevalonate decarboxylase (DMD) are often misannotated in the automated annotation workflow [39]. The conserved key residues were identified after alignment (displayed by WebLogo 3 [40]) and a phylogenetic tree was constructed (see Section 2.3) to differentiate potential wrong lineages. In addition, the genome context was also used to distinguish among the homologous decarboxylases. For example, the homologs of the GHMP family decarboxylase from Lokiarchaeia shared homology with both PMD and Thermoplasma-type mevalonate 3,5-bisphosphate decarboxylase (MBD), in which the latter even had a relatively higher identity than the former; however, the other Thermoplasma-type enzymes, which are mevalonate 3-kinase (M3K) and mevalonate 3-phosphate kinase (M3PK), were absent in the MAGs of Lokiarchaeia. Hence, these decarboxylases should function as PMD rather than MBD.
To exclude the possibility of these sequences coming from metagenomic contamination or assembly artefacts, here we prioritized these Asgard MAGs of high quality (completeness >90% and contamination <5%) in the dataset construction (Table S1) and further checked the taxonomic origin of adjacent genes on the contig carrying the key genes of eukaryote-type or Thermoplasma-type MVA pathway through BLASTP querying against the NCBI NR database (Table S3).
2.3. Phylogenetic Analysis
To investigate the origin of the MVA pathway, the common enzymes shared by the archaeal and bacterial MVA pathways including HMGR2, MVK, and IDI2 were utilized for the phylogenetic analysis. The homologous GHMP family kinases (MVK/PMK) and the homologous decarboxylases and special kinase (PMD/DMD/MBD and M3K) are two groups of homologous enzymes that are key to revealing the evolution of the MVA pathway. Hence, the phylogenetic analysis of these homologous enzymes was performed together. In addition, the non-GHMP family enzymes in the archaea-type (AcnX1 and AMPD) and Thermoplasma-type MVA pathways (M3PK) were also applied to the phylogenetic analysis. In addition, coding sequences for the MVA pathway in bacteria and eukaryotes were collected from previous research [10]. The above phylogenetic analyses were performed using the following procedures: The sequences were aligned using MAFFT version 7.310 with the L-INS-i option [41]. The alignments were trimmed using TrimAl v1.4.rev15 with the automated1 option [42]. The trimmed alignments were used in subsequent phylogenetic analyses using the Maximum Likelihood (ML) method. The ML trees were constructed via IQ-TREE 2 version 2.1.2 [43] in which the best evolutionary models (LG+C60) were tested by using ModelFinder [44] with the –m MFP option and determined based on the Bayesian Information Criterion (BIC) (Table S4). The value of branch support was evaluated using ultrafast bootstrap method (UFBoot) and Shimodaira-Hasegawa approximate likelihood ratio test (SH-aLRT) with 1000 iterations, respectively. The trees were visualized by using tvBOT [45].
3. Results and Discussion
3.1. Distribution Pattern of MVA Pathway in the Domain Archaea
In this study, a taxon-rich dataset of 229 archaeal genomes/metagenome-assembled genomes (MAGs) was collected and refined from the Genome Taxonomy Database (GTDB), which covered all of the 138 order-level taxa across 18 archaeal phyla based on the GTDB taxonomy R207. For the sake of clarity and easy comparison, we retained the conventional names of Euryarchaeota and DPANN (an archaeal superphylum including Diapherotrites, Parvarchaeota, Aenigmarchaeota, Nanoarchaeota, Nanohaloarchaeota, and several other phyla, assigned in the NCBI taxonomy), while phyla Thermoproteota and Asgardarchaeota were used following the GTDB taxonomic assignment. In each archaeal genome/MAG, the homologous genes for 16 MVA pathway-specific enzymes were carefully examined and mapped (Figure 1b). In total, the gene repertoires for four types of MVA pathways were identified in 16 of 19 archaeal phyla, except for some phyla from the DPANN group (Figure 1b), suggesting this isoprenoid biosynthesis pathway predominates in the domain Archaea and has an ancient evolutionary history.
The taxonomic distributions of each type of MVA pathway in archaea are reflected by the presence of their specific key enzymes in the dataset. The archaea-type MVA pathway that exclusively encodes mevalonate 5-phosphate dehydratase (encoded by AcnX1 and AcnX2) and trans-Anhydromevalonate 5-phosphate decarboxylase (AMPD) was found as the dominant isoprenoid biosynthesis pathway in the domain Archaea, given the ubiquitous distribution of its key enzymes in the majority of archaeal genomes/MAGs (Figure 1b). For the eukaryote-type MVA pathway, its two key enzymes, the phosphomevalonate kinase (PMK) and diphosphomevalonate decarboxylase (DMD), were found not only in the thermoacidophilic archaeon Sulfolobales as reported previously [8], but also in the phylum Asgardarchaeota, including classes Heimdallarchaeia, Lokiarchaeia, as well as several DPANN MAGs (Figure 1b). The order Sulfolobales was considered as the sole archaeal taxon that encodes the eukaryote-type MVA pathway as a consequence of HGT [10]. Here the finding of the eukaryote-type MVA pathway in broader archaeal taxa, in particular Asgard archaea, not only suggested a putative evolutionary history of this pathway in the domain Archaea but also implied the potential role Asgard archaea played in its origin and evolution.
The haloarchaea-type MVA pathway was considered as a specialized isoprenoid biosynthesis pathway for the halophilic and thermophilic archaea (class Halobacteria and phylum Thermoplasmatota) [13]. Here, our results remarkably expanded the taxonomic distribution of this MVA variant outside the Euryarchaeota group by finding its characteristic enzyme, phosphomevalonate decarboxylase (PMD), in classes Bathyarchaeia, Nitrososphaeria, and Nitrososphaeria_A of phylum Thermoproteota and class Lokiarchaeia of phylum Asgardarchaeota (Figure 1b). It means that the evolution of the haloarchaea-type MVA pathway is likely more complicated than we thought before. Similarly, the Thermoplasma-type MVA pathway has been exclusively discovered in the order Thermoplasmata as a modified route for adapting in extreme acidic environments [17]. Homologs of its key enzymes, including mevalonate 3-kinase (M3K), mevalonate 3-phosphate kinase (M3PK), and mevalonate 3,5-bisphosphate decarboxylase (MBD), were identified in several MAGs of the DPANN group and phylum Asgardarchaeaota (class Heimdallarchaeia) that are from non-acidic environments, implying the evolutionary driving force of this modified MVA pathway is beyond acidic adaption.
3.2. The Archaeal Origin of the MVA Pathway
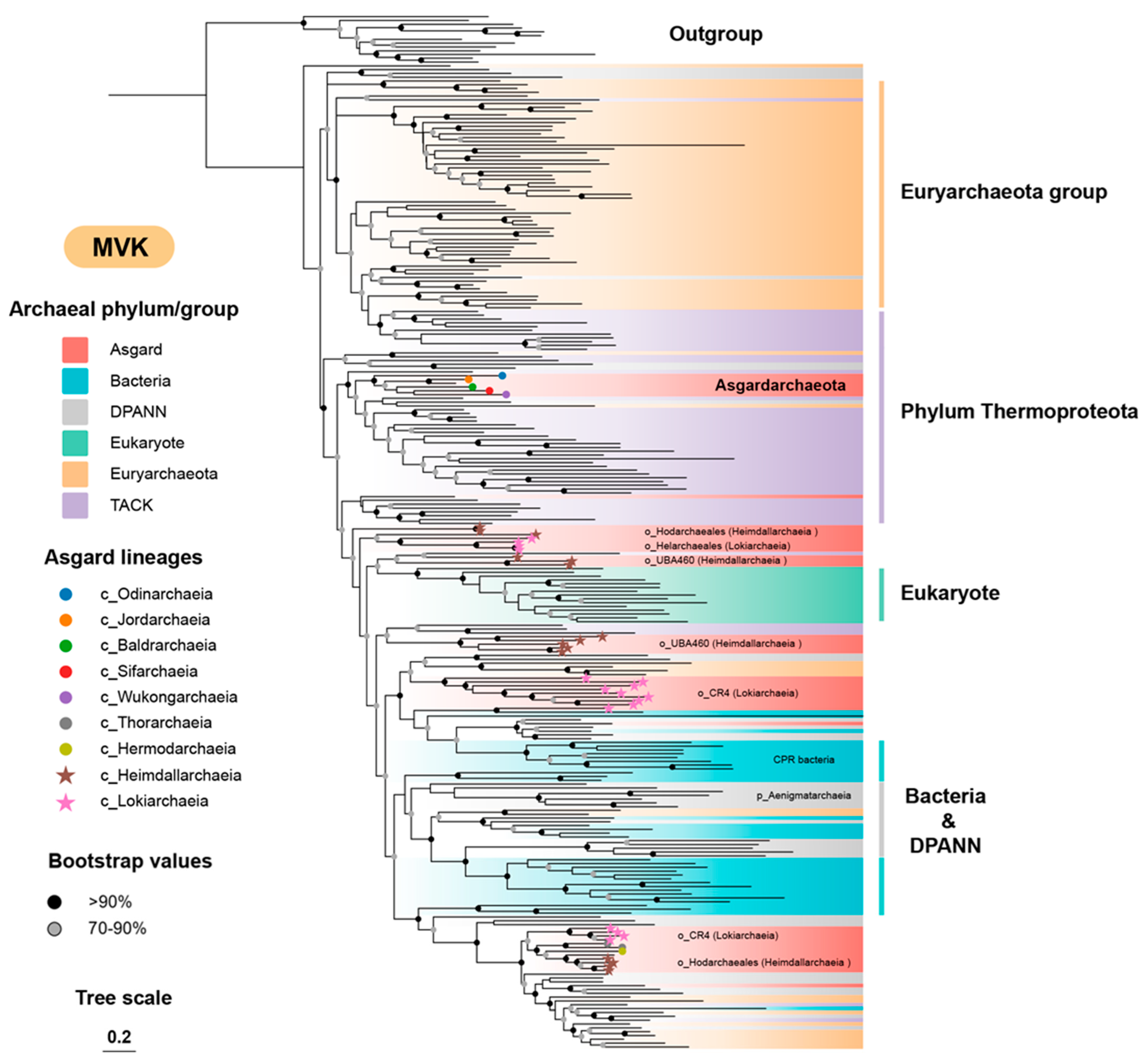
To further decipher the origin of the MVA pathway, here we performed phylogenetic analysis of the common enzymes shared by archaeal and bacterial MVA pathways. Among them, MVK is shared by three out of the four types of MVA pathway (except the minor Thermoplasma-type) and is distributed in all domains of life; thus, it was selected as the characteristic enzyme to study the evolutionary history of the MVA pathway. Although a few HGT events still occurred, the majority of the MVK sequences from phylum Thermoproteota, Euryarchaeota group, and those deep-branching Asgard lineages including classes Baldrarchaeia, Jordarchaeia, and Wukongarchaeia [46], generally formed monophyletic clades (Figure 2). The topology of the MVK tree was highly congruent with the archaeal species tree [47], indicating the phylogenetic conservation and an ancient origin of this enzyme, as well as the MVA pathway in the domain Archaea. However, for those Asgard lineages that have been proposed to have relatively close phylogenies to eukaryotes, particularly the class Heimdallarchaeia (28), their MVK homologs did not cluster with other Asgard lineages but instead formed a miscellaneous clade interweaving with sequences from bacteria, eukaryotes, DPANN archaea, and a few other archaea (Figure 2). Similar topologies were also observed in the trees of HMGR2 and IDI2 (Figures S1 and S2). Consequently, this implies that these Asgard lineages have a complex evolutionary history of the MVA pathway, and probably contribute to the transfer of the MVA pathway to bacteria and eukaryotes.
Figure 2.
The phylogenetic tree of MVK. The maximum-likelihood tree was constructed based on 260 amino acid sequences using IQTREE2 with the LG+R8+C60 model. Homologous GHMP family enzyme galactokinases were used as the outgroup.
Moreover, the majority of the archaeal lineages use AcnX1, AcnX2 and AMPD to synthesize isoprenoids through the archaea-type MVA pathway (Figure 1a), which was recently discovered and proposed as the evolutionary prototype for the three other types [19,25]. Here, our comprehensive investigation further confirmed that the archaea-type is the most universal MVA pathway in archaea, including the majority of DPANN and Asgard archaea (Figure 1b). For the majority members of the Euryarchaeota group and the phylum Thermoproteota, their AMPD and AcnX1 homologs have relatively conserved phylogenies on the tree (Figures S3a and S4), indicating the ancient emergence of the archaea-type MVA pathway that might be sourced back to the common ancestor of archaea.
As isoprenoids are indispensable components for all cellular life, the MVA pathway for their precursor biosynthesis was initially inferred to have a rather ancient origin, potentially as old as the LUCA (3, 7, 8, 17, 18). This inference was mainly proposed based on the specific homologs of the eukaryote-type MVA pathway found in CPR bacteria (18), which was considered to be placed at the base of the domain Bacteria. However, the CPR bacteria recently have been placed as a sister lineage to the phylum Chloroflexota, instead of a deep branch diverged from the bacterial root (19, 20), thus challenging the hypothesis of an ancient emergence of the MVA pathway in the last bacterial common ancestor (LBCA). In our study, phylogenic analysis results suggested a horizontal origin of the MVA pathway found in bacteria and eukaryotes, therefore arguing against the previous hypothesis of the presence of the MVA pathway in the LBCA or LUCA. Moreover, Asgard archaea are inferred to play a key role in driving the evolution of the MVA pathway, probably as the potential donor of this isoprenoid biosynthesis pathway to bacteria and eukaryotes, which is supported by the enriched integrons recently discovered in Asgard MAGs [48] and their close phylogenies to eukaryotes (28). In addition, the newly discovered archaea-type MVA pathway was proposed as the evolutionary prototype due to its lower energy requirement that might facilitate the anaerobic metabolism for the early evolution of life (16, 21). Here, our results also suggest an early origin of the archaea-type pathway by finding its ubiquitous distribution and phylogenetic conservation of key enzymes in current archaeal lineages. In conclusion, the MVA pathway, very likely in the form of the archaea-type pathway, is proposed to have an ancient origin within the domain Archaea, not the LUCA inferred previously, which subsequently evolved into other types and was transferred to bacteria and eukaryotes with great contribution from the Asgard archaea.
The lipid divide is an interesting phenomenon that depicts the differentiation of membrane lipids among archaea, bacteria, and eukaryotes [49,50]. Given the pivotal role of isoprenoids in synthesizing archaeal membrane lipids, elucidating the origin of the MVA pathway is crucial for understanding the lipid divide between archaea and bacteria, which contributes to our comprehension of the LUCA [50,51]. In this study, multiple lines of evidence support an archaeal origin of the MVA pathway, while the MEP pathway, the other non-homologous pathway for isoprenoid biosynthesis, is highly conserved in bacteria and almost absent in archaea [52] and is thus inferred to originate in the last bacterial common ancestor (LBCA). Considering the currently accepted knowledge of a simple and small gene set in the LUCA [53], it seems unreasonable that the LUCA possesses two highly specialized redundant metabolic pathways for isoprenoid biosynthesis, but then selectively retained one of each after the divergence of archaea and bacteria. Therefore, the MVA and MEP pathway for isoprenoid biosynthesis very likely have independent origins from the last archaeal common ancestor (LACA) and LBCA, respectively, after their divergence from the LUCA. If this scenario holds true, it is theoretically expected that the LUCA would lack both of the two non-homologous pathways for isoprenoid biosynthesis, indicating the enzymatic incapability of the LUCA to synthesize isoprenoids required for archaea-type membrane lipids. Regarding other aspects of archaea-type membrane lipids, the enzyme responsible for synthesizing G1P lipids is thought to be present in the LUCA. It is proposed that the cell membrane represents a fundamental characteristic that directly reflects the evolutionary stage of cellularity [54]. The incompleteness of the biosynthesis in the LUCA may reflect that the biosynthesis of membrane lipids could be still rapidly evolving, implying a progenotic LUCA rather than cellular entity (genotes) [54,55]. Moreover, several recent studies demonstrated the stable self-assembly of single-chain ampliphiles under hydrothermal conditions, implying the possible existence of a fatty acid in the membrane of the protocell [56,57]. While the prebiotic synthesis of isoprenoids in nature remains unclear, isoprenoids have been demonstrated to enhance the stability of fatty acid membranes; however, a high concentration of isoprenoid substrates is requisite for the incorporation of isoprenoids into fatty acid membranes [58]. Considering the high demand for isoprenoids, the emergence of the MVA pathway may have enabled the ancestor of archaea to autonomously synthesize isoprenoids, thereby facilitating the incorporation of isoprenoids into fatty acid membrane lipids and enhancing the membrane stability. In this scenario, the archaeal origin of the MVA pathway may play a pivotal role in driving the emergence of archaea-type cell membranes. In conclusion, our results provide insights into the physiological status and lipid divide of the LUCA in terms of isoprenoids’ biosynthesis. More convincing evidence through further study, in particular study of synthetic biology, is essential to address this question.
3.3. The Evolution of the Haloarchaea-Type and Thermoplasma-Type MVA Pathway
The haloarchaea-type MVA pathway is thought to have evolved relatively late from the archaea-type pathway [19,25] due to its limited distribution in the aerobic halophiles from the class Haloarchaeia and some Chloroflexota [12,13]. Here, our work remarkably expanded the distribution of the haloarchaea-type MVA pathway in the domain Archaea by finding its key enzyme PMD in phyla Thermoplasmatota, Thermoproteota, and Asgardarchaeota (Figure 1b), along with rather conserved phylogeny on the trees (Figure S3b). These results indicate that the haloarchaea-type MVA pathway might also have an ancient origin in the domain Archaea, probably as early as the common ancestor of the Euryarchaeota group and phylum Thermoproteota, which is much older than we thought before. Moreover, its key enzyme PMD has been demonstrated to consume one more molecule ATP to synthesize IPP or DMAPP compared to the archaea-type pathway, which thus was inferred more suitable for the aerobic haloarchaea in extreme environments (16). However, here we also found that the haloarchaea-type route is the sole MVA pathway for diverse strictly anaerobic archaea, including the isolated Asgard archaeon Candidatus Prometheoarchaeum syntrophicum MK-D1 [59], thus supporting a plausible early presence of the haloarchaea-type MVA pathway in the domain Archaea, probably not much later than the primordial archaea-type pathway.
The complete Thermoplasma-type MVA pathway was firstly identified in the order Thermoplasmatales of phylum Thermoplasmatota. In this study, the key enzymes of this type, namely M3K, M3PK, and MBD, were also discovered in several lineages of phylum Asgardarchaeota and the DPANN group (Figure 1b), indicating their important roles in the evolution of this special MVA pathway. Based on the phylogenetic analysis, all of M3K, M3PK, and MBD display similar topologies on the tree (Figure 3a–c): sequences from Thermoplasmatales are placed closed to the class Heimdallarchaeia (o_ JABLTI01) as sister groups, together with several DPANN lineages, including phylum Micarchaeota, Altiarchaeota, and Aenigmatarchaeota, indicating that the Thermoplasma-type MVA pathway might have evolved within the class Heimdallarchaeia or its ancestral lineages and was latterly transferred to Thermoplasmatales via HGT. Moreover, consistent with a previous study that reported that the MBD might have evolved from the homologous PMD of the haloarchaea-type [25], here our results suggest that all of the MBD sequences derived from Thermoplasmatales form a sister group to the PMD of Lokiarchaeia, which further supports the close relationship between Asgardarchaeota and Thermoplasmatales in the evolution of the MVA pathway.

Figure 3.
The phylogenetic trees of kinases and decarboxylases in the Thermoplasmata-type MVA pathway; (a) The maximum likelihood tree of mevalonate 3-kinase (M3K) was constructed based on the 15 amino acid sequences using IQTREE2 with the LG+I+G4+C60 model. DMD was selected as the outgroup; (b) The maximum likelihood tree of M3PK was constructed based on the 14 amino acid sequences using IQTREE2 with the LG+I+G4+C60 model. The outgroup was selected as 2-phosphoglycerate kinase and some other homologous sequences with unknown function; (c) The maximum likelihood tree of MBD was constructed based on the 7 amino acid sequences using IQTREE2 with the LG+I+G4+C60 model. Homologous PMD sequences were selected as the outgroup.
The Thermoplasma-type pathway has been confirmed to produce isoprenoids efficiently under low pH conditions, which might be a specialized metabolic strategy for the acidophilic Thermoplasmatales to survive in extremely acidic environments [17]. The Thermoplasma-type MVA pathway is thought to evolve from the haloarchaea-type pathway through the evolution from PMD to MBD and M3K, accompanied by the loss of MVK and the emergence of M3PK [25]. In this study, the phylogenies of M3K, M3PK, and MBD all support the relationships between Asgardarchaeota and the Thermoplasma-type MVA pathway. In addition, the homologs for the Thermoplasma-type MVA pathway were identified in some MAGs of the DPANN phyla Micarchaeota and Aenigmatarchaeota (Figure 1b). Among them, the gene repertoire of the Micarchaeota MAGs was acquired horizontally from their host Thermoplasmatales as previously reported [18], while the phylum Aenigmatarchaeota is inferred to mediate the horizontal transfer of the Thermoplasma-type MVA pathway from the Asgard archaea to the Thermoplasmatales. It is worth mentioning that the MAGs containing genes encoding the Thermoplasma-type pathway also harbor the eukaryote-type PMK and DMD. The mixed combination of the two types may implicate a more complex history of the MVA pathway than Aoki’s hypothesis [25].
3.4. The Origin and Evolution of the Eukaryote-Type MVA Pathway
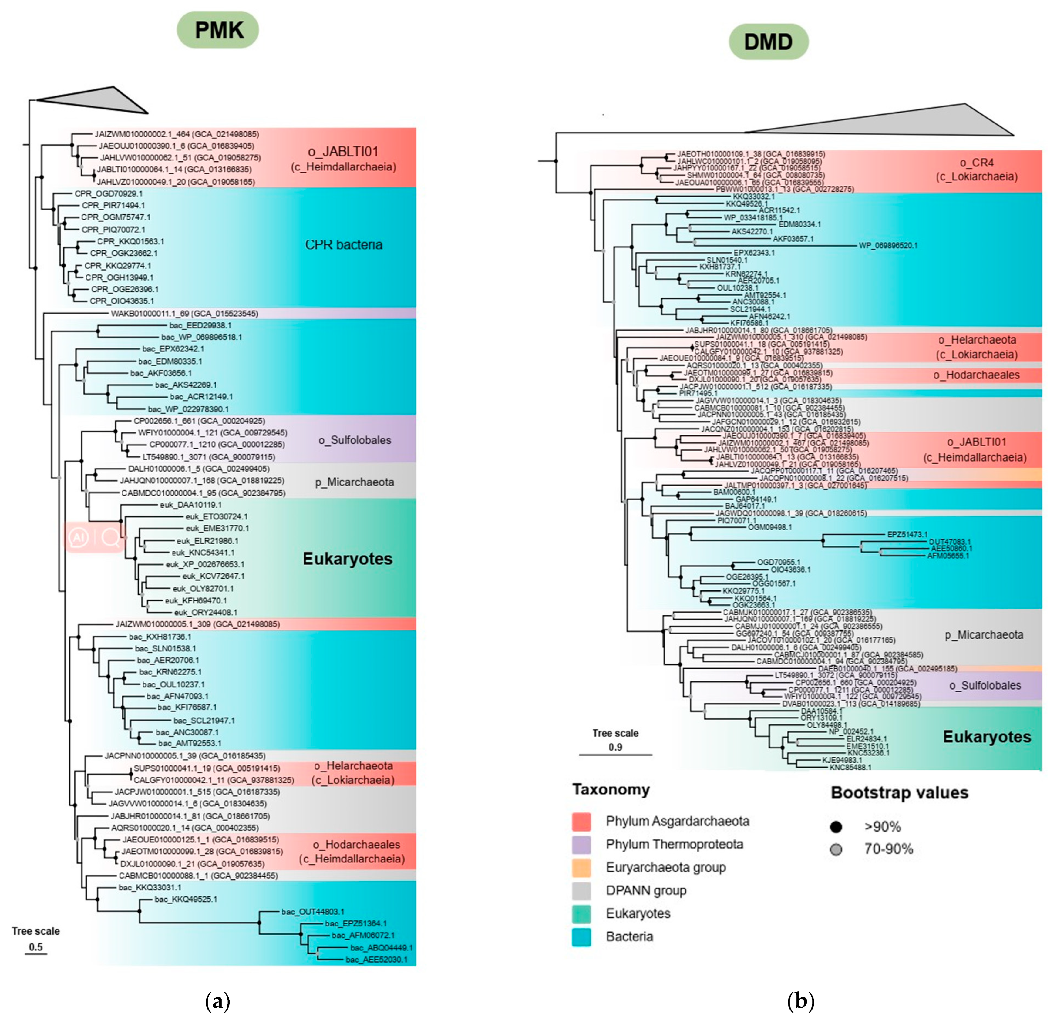
With the inclusion of more Asgard MAGs, the homologous genes encoding the key enzymes for the eukaryote-type MVA pathway, namely PMK and DMD, were extensively detected in classes Lokiarchaeia and Heimdallarchaeia (Figure 1b). Among them, most MAGs from the class Heimdallarchaeia (including orders Hodarchaeales and JABLTI01) have both of the key genes, while those from order CR-4 (class Lokiarchaeia) only possess the DMD homologs but lack the PMK (Figure S5). In addition, the order Hodarchaeales was proposed as the closest archaeal relative to eukaryotes [46]; here, we found that their MAGs not only possess both PMK and DMD but also encode the classical archaea-type marker genes (AMPD and AcnX) on the same contig (Figure S5), indicating these Asgard taxa play key roles in the evolution of the eukaryote-type MVA pathway (Figure 4a) and potentially act as the archaeal donor of this isoprenoid biosynthesis metabolism to the eukaryotic ancestor.
Figure 4.
The phylogenetic trees of kinases and decarboxylases in the eukaryote-type MVA pathway; (a) The maximum likelihood tree of GHMP family phosphomevalonate kinase (PMK) was constructed based on 71 PMK sequences and 111 MVK sequences using IQTREE2 with the LG+R8+C60 model; (b) The phylogenetic tree of GHMP family diphosphomevalonate decarboxylase (DMD) was constructed based on 87 DMD sequences and 29 PMD sequences using IQTREE2 with the LG+R8+C60 model.
It is postulated that the key enzymes PMK and DMD for the eukaryote-type MVA pathway originated from highly homologous MVK and PMD for the haloarchaea-type pathway, respectively [25]. By using the MVK and PMD as outgroups, our phylogenetic analysis showed that PMK sequences from order JABLTI01 and DMD sequences from order CR-4 formed the closest clade adjacent to the outgroups on the tree, respectively (Figure 4a,b). Moreover, DMD from Chloroflexota has been demonstrated to process additional PMD activity for catalyzing the MVA-5P to IP [39]. The DMD homologs from order CR_4 exhibit a strikingly similar motif pattern to those found in Chloroflexota, as both lack the conserved lysine residue of DMD but retain the conserved histidine residue of PMD (Figure S6). Therefore, it is highly likely that these DMD homologs from order CR_4 also possess the dual enzymatic specificity observed in Chloroflexota, implying that these sequences might be at the intermediate stage of evolution from PMD to DMD. These results suggest that the enzymatic evolution of the eukaryote-type MVA pathway very likely occurred within the phylum Asgardarchaeota, potentially in the classes Lokiarchaeia and Heimdallarchaeia separately, or their common ancestor. In addition, the sequences of the eukaryote-type MVA pathway from other lineages of Asgard archaea were generally intertwined with sequences from bacteria (including CPR) and the DPANN group on the trees (Figure 4a,b), implying that multiple HGT events involved in the eukaryote-type MVA pathway have occurred independently among bacteria, eukaryotes, and Sulfolobales after the initial emergence from the Asgard archaea.
One of the unresolved issues in eukaryogenesis is the transformation of the eukaryotic cell membrane from archaeal to eukaryotic/bacterial lipids. Several studies have reported the presence of genes involved in fatty acid and ester-bond biosynthesis of the bacterial/eukaryote type in some Asgard MAGs, implying that Asgard archaea may possess chimeric membrane lipids containing both eukaryotic/bacterial and archaeal lipids, which might be the key to illustrate the lipid divide between eukaryotes and archaea [60,61]. In this study, we found that some Asgard lineages, especially the class Heimdallarchaeia that has close phylogeny to eukaryotes, possess the eukaryote-type MVA pathway, which was demonstrated to be less effective than the constructed haloarchaea-type MVA pathway in yeast [62]. Therefore, the putative evolution of the inefficient eukaryote-type MVA pathway from the haloarchaea-type pathway might reflect the possibility that these Asgard archaea have reduced demand for isoprenoid synthesis, thus implying that they may process the mixed membrane with both isoprenoids and fatty acids. This hypothesis of mixed membrane lipids in Asgard archaea is crucial to understanding the lipid divide between archaea and eukaryotes, which is inferred to occur within certain ancestral Asgard archaea as indicated by our current results. It is imperative for future research to comprehensively address this issue by investigating the membrane lipid composition of Asgard archaea.
In summary, contrary to the previous assumption that the eukaryote-type MVA pathway existed in the ancestor of bacteria or even the LUCA [10], here, our results provide support for the origin of the eukaryote-type pathway within Asgard archaea, followed by its horizontal transfer into bacteria and potential contribution to the eukaryotic MVA pathway. Not only does this work provide unique insight into the evolutionary relationship between Asgard archaea and eukaryotes in terms of lipid biosynthesis, but it also reinforces the key roles of Asgard archaea in eukaryogenesis, thus supporting the two-domain tree of life scenario.
4. Conclusions
In conclusion, our findings suggest that the MVA pathway originated from archaea rather than the LUCA as previously assumed (Figure 5), indicating the enzymatic incapability of the LUCA to synthesize isoprenoids and the key roles of the MVA pathway in the divergence of archaea from the LUCA. Significantly, the identification of the mosaic MVA pathway, coupled with subsequent phylogenetic analysis, underscores the pivotal roles played by Asgard archaea in the evolution of MVA pathway. Specifically, it is proposed that the Thermoplasma- and eukaryotes-type MVA pathway originated from the class Hemidallarchaeia, and the latter is inferred to be transferred to the eukaryotic ancestor during eukaryogenesis (Figure 5). Further investigations into the membrane lipids of Asgard archaea are imperative for a comprehensive understanding of the early evolution of eukaryotes.
Figure 5.
Hypotheses for the evolution of the MVA pathway (A) The hypothetical scheme of molecular evolution for the four types of MVA pathway. Colored boxes indicate the enzymes used in four types of MVA pathway. +/- and dash lines represent the inferred gene duplication, loss, and horizontal transfer events for specific genes, respectively. Those enzyme arrays with gray background represent those chimeric MVA pathways identified in different Asgardarchaeota MAGs; (B) The proposed scenario for the evolutionary history of isoprenoid biosynthesis pathway in Earth life. The archaea- and haloarchaea-type MVA pathways are inferred to originate from the last common archaeal ancestor (LCAA). The eukaryote- and Thermoplasma-type MVA pathways likely emerged within the order Hemidallarchaeia of phylum Asgardarchaeota, in which the former might be vertically transferred to the last common eukaryotic ancestor (LCEA) during eukaryogenesis, while the latter was probably acquired by the Thermoplasma lineage via HGT. The dashed lines indicate the inferred HGT events of the MVA pathway occurred among different archaeal major lineages, or across bacteria and eukaryotes. In addition, the MEP pathway is generally regarded to emerge from the last common bacterial ancestor (LCBA); therefore, it is more plausible that neither the MVA or EMP pathway was possessed by the last universal common ancestor (LUCA), implying that the LUCA might have no membrane or a non-cellular structure.
Supplementary Materials
The following supporting information can be downloaded at: https://www.mdpi.com/article/10.3390/microorganisms12040707/s1.
Author Contributions
P.Z.: Data curation (lead); formal analysis (lead); investigation (lead); methodology (equal); writing—original draft (lead); writing—review and editing (supporting); visualization (equal). J.H.: Conceptualization (equal); data curation (supporting); formal analysis (supporting); methodology (equal); writing—original draft (supporting); writing—review and editing (leading); visualization (equal); funding acquisition (supporting); Y.X.: Data curation (supporting); visualization (supporting); R.X.: Data curation (supporting); Y.W.: Data curation (supporting); methodology (supporting), writing—review and editing (supporting); F.W.: Conceptualization (equal); funding acquisition (lead); project administration (lead); writing—review and editing (lead). All authors have read and agreed to the published version of the manuscript.
Funding
This work was supported financially by the National Natural Science Foundation of China (Key Program Grants No. 42230401), Shanghai Jiao Tong University 2030 Project, (Grant No. WH510244001) and China Postdoctoral Science Foundation (Grant No. 2023M742235).
Institutional Review Board Statement
Not applicable.
Informed Consent Statement
Not applicable.
Data Availability Statement
Data are contained within the article and Supplementary Materials.
Acknowledgments
We are grateful to the researchers who shared sequence data (accessed until 7 April 2023) through NCBI (https://ncbi.nlm.nih.gov/) and to the U.S. Department of Energy Joint Genome Institute (http://jgi.doe.gov/) for providing genome files in collaboration with the scientific community.
Conflicts of Interest
The authors declare that they have no competing interests.
References
- Boronat, A.; Rodriguez-Concepcion, M. Terpenoid biosynthesis in prokaryotes. Adv. Biochem. Eng. Biotechnol. 2015, 148, 3–18. [Google Scholar] [CrossRef] [PubMed]
- Avalos, M.; Garbeva, P.; Vader, L.; van Wezel, G.P.; Dickschat, J.S.; Ulanova, D. Biosynthesis, evolution and ecology of microbial terpenoids. Nat. Prod. Rep. 2022, 39, 249–272. [Google Scholar] [CrossRef] [PubMed]
- Lange, B.M.; Rujan, T.; Martin, W.; Croteau, R. Isoprenoid biosynthesis: The evolution of two ancient and distinct pathways across genomes. Proc. Natl. Acad. Sci. USA 2000, 97, 13172–13177. [Google Scholar] [CrossRef] [PubMed]
- Zeng, L.P.; Dehesh, K. The eukaryotic MEP-pathway genes are evolutionarily conserved and originated from Chlaymidia and cyanobacteria. Bmc Genom. 2021, 22, 137. [Google Scholar] [CrossRef] [PubMed]
- Rohmer, M.; Knani, M.; Simonin, P.; Sutter, B.; Sahm, H. Isoprenoid Biosynthesis in Bacteria—A Novel Pathway for the Early Steps Leading to Isopentenyl Diphosphate. Biochem. J. 1993, 295, 517–524. [Google Scholar] [CrossRef] [PubMed]
- Lichtenthaler, H.K. The 1-deoxy-D-xylulose-5-phosphate pathway of isoprenoid biosynthesis in plants. Annu. Rev. Plant Phys. 1999, 50, 47–65. [Google Scholar] [CrossRef] [PubMed]
- Smit, A.; Mushegian, A. Biosynthesis of isoprenoids via mevalonate in Archaea: The lost pathway. Genome Res. 2000, 10, 1468–1484. [Google Scholar] [CrossRef] [PubMed]
- Nishimura, H.; Azami, Y.; Miyagawa, M.; Hashimoto, C.; Yoshimura, T.; Hemmi, H. Biochemical evidence supporting the presence of the classical mevalonate pathway in the thermoacidophilic archaeon Sulfolobus solfataricus. J. Biochem. 2013, 153, 415–420. [Google Scholar] [CrossRef] [PubMed]
- Castelle, C.J.; Banfield, J.F. Major New Microbial Groups Expand Diversity and Alter our Understanding of the Tree of Life. Cell 2018, 172, 1181–1197. [Google Scholar] [CrossRef]
- Hoshino, Y.; Gaucher, E.A. On the Origin of Isoprenoid Biosynthesis. Mol. Biol. Evol. 2018, 35, 2185–2197. [Google Scholar] [CrossRef]
- Grochowski, L.L.; Xu, H.; White, R.H. Methanocaldococcus jannaschii uses a modified mevalonate pathway for biosynthesis of isopentenyl diphosphate. J. Bacteriol. 2006, 188, 3192–3198. [Google Scholar] [CrossRef] [PubMed]
- Dellas, N.; Thomas, S.T.; Manning, G.; Noel, J.P. Discovery of a metabolic alternative to the classical mevalonate pathway. Elife 2013, 2, e00672. [Google Scholar] [CrossRef] [PubMed]
- Vannice, J.C.; Skaff, D.A.; Keightley, A.; Addo, J.K.; Wyckoff, G.J.; Miziorko, H.M. Identification in Haloferax volcanii of phosphomevalonate decarboxylase and isopentenyl phosphate kinase as catalysts of the terminal enzyme reactions in an archaeal alternate mevalonate pathway. J. Bacteriol. 2014, 196, 1055–1063. [Google Scholar] [CrossRef] [PubMed]
- Giani, M.; Miralles-Robledillo, J.M.; Peiró, G.; Pire, C.; Martínez-Espinosa, R.M. Deciphering Pathways for Carotenogenesis in Haloarchaea. Molecules 2020, 25, 1197. [Google Scholar] [CrossRef] [PubMed]
- Azami, Y.; Hattori, A.; Nishimura, H.; Kawaide, H.; Yoshimura, T.; Hemmi, H. (R)-Mevalonate 3-Phosphate Is an Intermediate of the Mevalonate Pathway in Thermoplasma acidophilum. J. Biol. Chem. 2014, 289, 15957–15967. [Google Scholar] [CrossRef] [PubMed]
- Vinokur, J.M.; Korman, T.P.; Cao, Z.; Bowie, J.U. Evidence of a Novel Mevalonate Pathway in Archaea. Biochemistry 2014, 53, 4161–4168. [Google Scholar] [CrossRef] [PubMed]
- Vinokur, J.M.; Cummins, M.C.; Korman, T.P.; Bowie, J.U. An Adaptation To Life In Acid Through A Novel Mevalonate Pathway. Sci. Rep. 2016, 6, 39737. [Google Scholar] [CrossRef]
- Krause, S.; Gfrerer, S.; von Kugelgen, A.; Reuse, C.; Dombrowski, N.; Villanueva, L.; Bunk, B.; Sproer, C.; Neu, T.R.; Kuhlicke, U.; et al. The importance of biofilm formation for cultivation of a Micrarchaeon and its interactions with its Thermoplasmatales host. Nat. Commun. 2022, 13, 1735. [Google Scholar] [CrossRef] [PubMed]
- Hayakawa, H.; Motoyama, K.; Sobue, F.; Ito, T.; Kawaide, H.; Yoshimura, T.; Hemmi, H. Modified mevalonate pathway of the archaeon Aeropyrum pernix proceeds via trans-anhydromevalonate 5-phosphate. Proc. Natl. Acad. Sci. USA 2018, 115, 10034–10039. [Google Scholar] [CrossRef]
- Boucher, Y.; Doolittle, W.F. The role of lateral gene transfer in the evolution of isoprenoid biosynthesis pathways. Mol. Microbiol. 2000, 37, 703–716. [Google Scholar] [CrossRef]
- Boucher, Y.; Kamekura, M.; Doolittle, W.F. Origins and evolution of isoprenoid lipid biosynthesis in archaea. Mol. Microbiol. 2004, 52, 515–527. [Google Scholar] [CrossRef] [PubMed]
- Lombard, J.; Moreira, D. Origins and early evolution of the mevalonate pathway of isoprenoid biosynthesis in the three domains of life. Mol. Biol. Evol. 2011, 28, 87–99. [Google Scholar] [CrossRef] [PubMed]
- Moody, E.R.R.; Mahendrarajah, T.A.; Dombrowski, N.; Clark, J.W.; Petitjean, C.; Offre, P.; Szollosi, G.J.; Spang, A.; Williams, T.A. An estimate of the deepest branches of the tree of life from ancient vertically evolving genes. Elife 2022, 11, e66695. [Google Scholar] [CrossRef] [PubMed]
- Coleman, G.A.; Davin, A.A.; Mahendrarajah, T.A.; Szantho, L.L.; Spang, A.; Hugenholtz, P.; Szollosi, G.J.; Williams, T.A. A rooted phylogeny resolves early bacterial evolution. Science 2021, 372, 6542. [Google Scholar] [CrossRef] [PubMed]
- Aoki, M.; Vinokur, J.; Motoyama, K.; Ishikawa, R.; Collazo, M.; Cascio, D.; Sawaya, M.R.; Ito, T.; Bowie, J.U.; Hemmi, H. Crystal structure of mevalonate 3,5-bisphosphate decarboxylase reveals insight into the evolution of decarboxylases in the mevalonate metabolic pathways. J. Biol. Chem. 2022, 298, 102111. [Google Scholar] [CrossRef] [PubMed]
- Liu, Y.; Makarova, K.S.; Huang, W.C.; Wolf, Y.I.; Nikolskaya, A.N.; Zhang, X.X.; Cai, M.W.; Zhang, C.J.; Xu, W.; Luo, Z.H.; et al. Expanded diversity of Asgard archaea and their relationships with eukaryotes. Nature 2021, 593, 553. [Google Scholar] [CrossRef] [PubMed]
- Xie, R.; Wang, Y.; Huang, D.; Hou, J.; Li, L.; Hu, H.; Zhao, X.; Wang, F. Expanding Asgard members in the domain of Archaea sheds new light on the origin of eukaryotes. Sci. China Life Sci. 2022, 65, 818–829. [Google Scholar] [CrossRef]
- Spang, A.; Saw, J.H.; Jorgensen, S.L.; Zaremba-Niedzwiedzka, K.; Martijn, J.; Lind, A.E.; van Eijk, R.; Schleper, C.; Guy, L.; Ettema, T.J.G. Complex archaea that bridge the gap between prokaryotes and eukaryotes. Nature 2015, 521, 173–179. [Google Scholar] [CrossRef]
- Williams, T.A.; Cox, C.J.; Foster, P.G.; Szollosi, G.J.; Embley, T.M. Phylogenomics provides robust support for a two-domains tree of life. Nat. Ecol. Evol. 2020, 4, 138–147. [Google Scholar] [CrossRef]
- Hoshino, Y.; Gaucher, E.A. Evolution of bacterial steroid biosynthesis and its impact on eukaryogenesis. Proc. Natl. Acad. Sci. USA 2021, 118, e2101276118. [Google Scholar] [CrossRef]
- Wu, F.; Speth, D.R.; Philosof, A.; Cremiere, A.; Narayanan, A.; Barco, R.A.; Connon, S.A.; Amend, J.P.; Antoshechkin, I.A.; Orphan, V.J. Unique mobile elements and scalable gene flow at the prokaryote-eukaryote boundary revealed by circularized Asgard archaea genomes. Nat. Microbiol. 2022, 7, 200–212. [Google Scholar] [CrossRef] [PubMed]
- Zhou, Z.; St John, E.; Anantharaman, K.; Reysenbach, A.L. Global patterns of diversity and metabolism of microbial communities in deep-sea hydrothermal vent deposits. Microbiome 2022, 10, 241. [Google Scholar] [CrossRef] [PubMed]
- Chaumeil, P.A.; Mussig, A.J.; Hugenholtz, P.; Parks, D.H. GTDB-Tk v2: Memory friendly classification with the genome taxonomy database. Bioinformatics 2022, 38, 5315–5316. [Google Scholar] [CrossRef] [PubMed]
- Hyatt, D.; Chen, G.L.; Locascio, P.F.; Land, M.L.; Larimer, F.W.; Hauser, L.J. Prodigal: Prokaryotic gene recognition and translation initiation site identification. BMC Bioinform. 2010, 11, 119. [Google Scholar] [CrossRef] [PubMed]
- Parks, D.H.; Imelfort, M.; Skennerton, C.T.; Hugenholtz, P.; Tyson, G.W. CheckM: Assessing the quality of microbial genomes recovered from isolates, single cells, and metagenomes. Genome Res. 2015, 25, 1043–1055. [Google Scholar] [CrossRef] [PubMed]
- Altschul, S.F.; Gish, W.; Miller, W.; Myers, E.W.; Lipman, D.J. Basic local alignment search tool. J. Mol. Biol. 1990, 215, 403–410. [Google Scholar] [CrossRef] [PubMed]
- Price, M.N.; Dehal, P.S.; Arkin, A.P. FastTree 2--approximately maximum-likelihood trees for large alignments. PLoS ONE 2010, 5, e9490. [Google Scholar] [CrossRef] [PubMed]
- Zhou, T.; Daugherty, M.; Grishin, N.V.; Osterman, A.L.; Zhang, H. Structure and mechanism of homoserine kinase: Prototype for the GHMP kinase superfamily. Structure 2000, 8, 1247–1257. [Google Scholar] [CrossRef]
- Thomas, S.T.; Louie, G.V.; Lubin, J.W.; Lundblad, V.; Noel, J.P. Substrate Specificity and Engineering of Mevalonate 5-Phosphate Decarboxylase. Acs Chem. Biol. 2019, 14, 1767–1779. [Google Scholar] [CrossRef]
- Crooks, G.E.; Hon, G.; Chandonia, J.-M.; Brenner, S.E. WebLogo: A Sequence Logo Generator: Figure 1. Genome Res. 2004, 14, 1188–1190. [Google Scholar] [CrossRef]
- Katoh, K.; Standley, D.M. MAFFT multiple sequence alignment software version 7: Improvements in performance and usability. Mol. Biol. Evol. 2013, 30, 772–780. [Google Scholar] [CrossRef]
- Capella-Gutierrez, S.; Silla-Martinez, J.M.; Gabaldon, T. trimAl: A tool for automated alignment trimming in large-scale phylogenetic analyses. Bioinformatics 2009, 25, 1972–1973. [Google Scholar] [CrossRef]
- Minh, B.Q.; Schmidt, H.A.; Chernomor, O.; Schrempf, D.; Woodhams, M.D.; von Haeseler, A.; Lanfear, R. IQ-TREE 2: New Models and Efficient Methods for Phylogenetic Inference in the Genomic Era. Mol. Biol. Evol. 2020, 37, 1530–1534. [Google Scholar] [CrossRef]
- Kalyaanamoorthy, S.; Minh, B.Q.; Wong, T.K.F.; von Haeseler, A.; Jermiin, L.S. ModelFinder: Fast model selection for accurate phylogenetic estimates. Nat. Methods 2017, 14, 587–589. [Google Scholar] [CrossRef]
- Xie, J.; Chen, Y.; Cai, G.; Cai, R.; Hu, Z.; Wang, H. Tree Visualization By One Table (tvBOT): A web application for visualizing, modifying and annotating phylogenetic trees. Nucleic Acids Res. 2023, 51, W587–W592. [Google Scholar] [CrossRef]
- Eme, L.; Tamarit, D.; Caceres, E.F.; Stairs, C.W.; De Anda, V.; Schon, M.E.; Seitz, K.W.; Dombrowski, N.; Lewis, W.H.; Homa, F.; et al. Inference and reconstruction of the heimdallarchaeial ancestry of eukaryotes. Nature 2023, 618, 992–999. [Google Scholar] [CrossRef]
- Baker, B.J.; De Anda, V.; Seitz, K.W.; Dombrowski, N.; Santoro, A.E.; Lloyd, K.G. Diversity, ecology and evolution of Archaea. Nat. Microbiol. 2020, 5, 887–900. [Google Scholar] [CrossRef]
- Ghaly, T.M.; Tetu, S.G.; Penesyan, A.; Qi, Q.; Rajabal, V.; Gillings, M.R. Discovery of integrons in Archaea: Platforms for cross-domain gene transfer. Sci. Adv. 2022, 8, eabq6376. [Google Scholar] [CrossRef]
- Koga, Y. Early Evolution of Membrane Lipids: How did the Lipid Divide Occur? J. Mol. Evol. 2011, 72, 274–282. [Google Scholar] [CrossRef]
- Lombard, J.; Lopez-Garcia, P.; Moreira, D. The early evolution of lipid membranes and the three domains of life. Nat. Rev. Microbiol. 2012, 10, 507–515. [Google Scholar] [CrossRef]
- Matsumi, R.; Atomi, H.; Driessen, A.J.; van der Oost, J. Isoprenoid biosynthesis in Archaea--biochemical and evolutionary implications. Res. Microbiol. 2011, 162, 39–52. [Google Scholar] [CrossRef] [PubMed]
- Marshall, B.; Amritkar, K.; Wolfe, M.; Kaçar, B.; Landick, R. Evolutionary flexibility and rigidity in the bacterial methylerythritol phosphate (MEP) pathway. Front. Microbiol. 2023, 14, 1286626. [Google Scholar] [CrossRef] [PubMed]
- Koonin, E.V. Comparative genomics, minimal gene-sets and the last universal common ancestor. Nat. Rev. Microbiol. 2003, 1, 127–136. [Google Scholar] [CrossRef] [PubMed]
- Di Giulio, M. The phylogenetic distribution of the cell division system would not imply a cellular LUCA but a progenotic LUCA. Biosystems 2021, 210, 104563. [Google Scholar] [CrossRef] [PubMed]
- Di Giulio, M. The Last Universal Common Ancestor (LUCA) and the Ancestors of Archaea and Bacteria were Progenotes. J. Mol. Evol. 2010, 72, 119–126. [Google Scholar] [CrossRef] [PubMed]
- Holler, S.; Bartlett, S.; Loffler, R.J.G.; Casiraghi, F.; Diaz, C.I.S.; Cartwright, J.H.E.; Hanczyc, M.M. Hybrid organic-inorganic structures trigger the formation of primitive cell-like compartments. Proc. Natl. Acad. Sci. USA 2023, 120, e2300491120. [Google Scholar] [CrossRef] [PubMed]
- Black, R.A.; Blosser, M.C. A Self-Assembled Aggregate Composed of a Fatty Acid Membrane and the Building Blocks of Biological Polymers Provides a First Step in the Emergence of Protocells. Life 2016, 6, 33. [Google Scholar] [CrossRef] [PubMed]
- Jordan, S.F.; Nee, E.; Lane, N. Isoprenoids enhance the stability of fatty acid membranes at the emergence of life potentially leading to an early lipid divide. Interface Focus. 2019, 9, 20190067. [Google Scholar] [CrossRef]
- Imachi, H.; Nobu, M.K.; Nakahara, N.; Morono, Y.; Ogawara, M.; Takaki, Y.; Takano, Y.; Uematsu, K.; Ikuta, T.; Ito, M.; et al. Isolation of an archaeon at the prokaryote-eukaryote interface. Nature 2020, 577, 519–525. [Google Scholar] [CrossRef]
- Cai, M.; Liu, Y.; Yin, X.; Zhou, Z.; Friedrich, M.W.; Richter-Heitmann, T.; Nimzyk, R.; Kulkarni, A.; Wang, X.; Li, W.; et al. Diverse Asgard archaea including the novel phylum Gerdarchaeota participate in organic matter degradation. Sci. China Life Sci. 2020, 63, 886–897. [Google Scholar] [CrossRef]
- Manoharan, L.; Kozlowski, J.A.; Murdoch, R.W.; Loffler, F.E.; Sousa, F.L.; Schleper, C. Metagenomes from Coastal Marine Sediments Give Insights into the Ecological Role and Cellular Features of Loki- and Thorarchaeota. mBio 2019, 10, e02039-19. [Google Scholar] [CrossRef] [PubMed]
- Cao, C.; Zhang, H.; Cao, X.; Kong, S.; Zhu, B.; Lin, X.; Zhou, Y.J. Construction and Optimization of Nonclassical Isoprenoid Biosynthetic Pathways in Yeast Peroxisomes for (+)-Valencene Production. J. Agric. Food Chem. 2023, 71, 11124–11130. [Google Scholar] [CrossRef] [PubMed]
Disclaimer/Publisher’s Note: The statements, opinions and data contained in all publications are solely those of the individual author(s) and contributor(s) and not of MDPI and/or the editor(s). MDPI and/or the editor(s) disclaim responsibility for any injury to people or property resulting from any ideas, methods, instructions or products referred to in the content. |
© 2024 by the authors. Licensee MDPI, Basel, Switzerland. This article is an open access article distributed under the terms and conditions of the Creative Commons Attribution (CC BY) license (https://creativecommons.org/licenses/by/4.0/).





