Pseudidiomarina fusca sp. nov., Isolated from the Surface Seawater of the Western Pacific Ocean
Abstract
1. Introduction
2. Materials and Methods
2.1. Isolation and Cultivation Conditions
2.2. Molecular Analysis
2.3. Genome Sequencing, Annotation and Analysis
2.4. Phenotypic Characterization
2.5. Enzyme Activity Characterization
2.6. Chemotaxonomy
2.7. Repositories
3. Results
3.1. Physiological Characteristics
3.2. Chemotaxonomic Characteristics
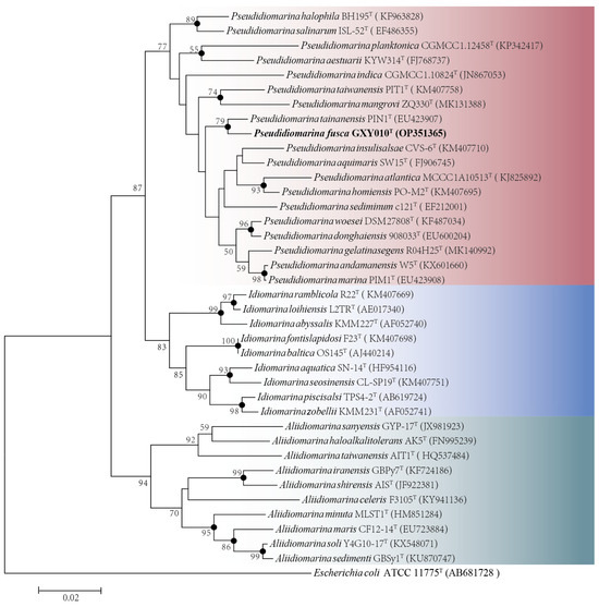
3.3. 16S rRNA Gene Sequences Analysis
3.4. Genome Analysis
4. Conclusions
Supplementary Materials
Author Contributions
Funding
Data Availability Statement
Acknowledgments
Conflicts of Interest
References
- Jean, W.D.; Shieh, W.Y.; Chiu, H.-H. Pseudidiomarina taiwanensis gen. nov., sp. nov., a marine bacterium isolated from shallow coastal water of An-Ping Harbour, Taiwan, and emended description of the family Idiomarinaceae. Int. J. Syst. Evol. Microbiol. 2006, 56, 899–905. [Google Scholar] [CrossRef] [PubMed]
- Taborda, M.; Antunes, A.; Tiago, I.; Veríssimo, A.; Nobre, M.F.; da Costa, M.S. Description of Idiomarina insulisalsae sp. nov., isolated from the soil of a sea salt evaporation pond, proposal to transfer the species of the genus Pseudidiomarina to the genus Idiomarina and emended description of the genus Idiomarina. Syst. Appl. Microbiol. 2009, 32, 371–378. [Google Scholar] [CrossRef]
- Liu, Y.; Lai, Q.; Shao, Z. Genome-Based Analysis Reveals the Taxonomy and Diversity of the Family Idiomarinaceae. Front. Microbiol. 2018, 9, 2453. [Google Scholar] [CrossRef]
- Jean, W.D.; Leu, T.-Y.; Lee, C.-Y.; Chu, T.-J.; Lin, S.Y.; Shieh, W.Y. Pseudidiomarina marina sp. nov. and Pseudidiomarina tainanensis sp. nov. and reclassification of Idiomarina homiensis and Idiomarina salinarum as Pseudidiomarina homiensis comb. nov. and Pseudidiomarina salinarum comb. nov., respectively. Int. J. Syst. Evol. Microbiol. 2009, 59, 53–59. [Google Scholar] [CrossRef] [PubMed]
- Kwon, S.-W.; Kim, B.-Y.; Weon, H.-Y.; Baek, Y.-K.; Koo, B.-S.; Go, S.-J. Idiomarina homiensis sp. nov., isolated from seashore sand in Korea. Int. J. Syst. Evol. Microbiol. 2006, 56, 2229–2233. [Google Scholar] [CrossRef]
- Wu, Y.-H.; Shen, Y.-Q.; Xu, X.-W.; Wang, C.-S.; Oren, A.; Wu, M. Pseudidiomarina donghaiensis sp. nov. and Pseudidiomarina maritima sp. nov., isolated from the East China Sea. Int. J. Syst. Evol. Microbiol. 2009, 59, 1321–1325. [Google Scholar] [CrossRef]
- Yoon, J.-H.; Jung, S.-Y.; Jung, Y.-T.; Oh, T.-K. Idiomarina salinarum sp. nov., isolated from a marine solar saltern in Korea. Int. J. Syst. Evol. Microbiol. 2007, 57, 2503–2506. [Google Scholar] [CrossRef]
- Parte, A.C.; Carbasse, J.S.; Meier-Kolthoff, J.P.; Reimer, L.C.; Göker, M. List of Prokaryotic names with Standing in Nomenclature (LPSN) moves to the DSMZ. Int. J. Syst. Evol. Microbiol. 2020, 70, 5607–5612. [Google Scholar] [CrossRef]
- Poddar, A.; Lepcha, R.T.; Mukherjee, D.; Bhattacharyya, D.; Das, S.K. Comparative analysis of 16S rRNA signature sequences of the genus Idiomarina and Idiomarina woesei sp. nov., a novel marine bacterium isolated from the Andaman Sea. Res. Microbiol. 2014, 165, 501–507. [Google Scholar] [CrossRef]
- Moore, E.R.B.; Arnscheidt, A.; Krüger, A.; Strömpl, C.; Mau, M. Simplified protocols for the preparation of genomic DNA from bacterial cultures. Mol. Microb. Ecol. Man. 1999, 1, 1–15. [Google Scholar]
- Lane, D.J. 16S/23S rRNA Sequencing. In Nucleic Acid Techniques in Bacterial Systematics; John Wiley and Sons: New York, NY, USA, 1991; pp. 115–175. [Google Scholar]
- Yoon, S.-H.; Ha, S.-M.; Kwon, S.; Lim, J.; Kim, Y.; Seo, H.; Chun, J. Introducing EzBioCloud: A taxonomically united database of 16S rRNA gene sequences and whole-genome assemblies. Int. J. Syst. Evol. Microbiol. 2017, 67, 1613–1617. [Google Scholar] [CrossRef]
- Thompson, J.D.; Gibson, T.J.; Plewniak, F.; Jeanmougin, F.; Higgins, D.G. The CLUSTAL_X windows interface: Flexible strategies for multiple sequence alignment aided by quality analysis tools. Nucleic Acids Res. 1997, 25, 4876–4882. [Google Scholar] [CrossRef]
- Saitou, N.; Nei, M. The neighbor-joining method: A new method for reconstructing phylogenetic trees. Mol. Biol. Evol. 1987, 4, 406–425. [Google Scholar] [CrossRef]
- Felsenstein, J. Evolutionary trees from DNA sequences: A maximum likelihood approach. J. Mol. Evol. 1981, 17, 368–376. [Google Scholar] [CrossRef]
- Fitch, W.M. Towards defining the course of evolution: Minimum change for a specific tree topology. Syst. Zool. 1971, 20, 406–416. [Google Scholar] [CrossRef]
- Kumar, S.; Stecher, G.; Li, M.; Knyaz, C.; Tamura, K. MEGA X: Molecular Evolutionary Genetics Analysis across Computing Platforms. Mol. Biol. Evol. 2018, 35, 1547–1549. [Google Scholar] [CrossRef]
- Kimura, M. A simple method for estimating evolutionary rates of base substitutions through comparative studies of nucleotide sequences. J. Mol. Evol. 1980, 16, 111–120. [Google Scholar] [CrossRef]
- Luo, R.; Liu, B.; Xie, Y.; Li, Z.; Huang, W.; Yuan, J.; He, G.; Chen, Y.; Pan, Q.; Liu, Y.; et al. SOAPdenovo2: An empirically improved memory-efficient short-read de novo assembler. GigaScience 2012, 1, 18. [Google Scholar] [CrossRef]
- Price, M.N.; Dehal, P.S.; Arkin, A.P. FastTree 2—Approximately Maximum-Likelihood Trees for Large Alignments. PLoS ONE 2010, 5, e9490. [Google Scholar] [CrossRef]
- Aziz, R.K.; Bartels, D.; Best, A.A.; DeJongh, M.; Disz, T.; Edwards, R.A.; Formsma, K.; Gerdes, S.; Glass, E.M.; Kubal, M.; et al. The RAST server: Rapid annotations using subsystems technology. BMC Genom. 2008, 9, 75. [Google Scholar] [CrossRef]
- Altschul, S.F.; Madden, T.L.; Schäffer, A.A.; Zhang, J.; Zhang, Z.; Miller, W.; Lipman, D.J. Gapped BLAST and PSI-BLAST: A new generation of protein database search programs. Nucleic Acids Res. 1997, 25, 3389–3402. [Google Scholar] [CrossRef]
- Tatusov, R.L.; Galperin, M.Y.; Natale, D.A.; Koonin, E.V. The COG database: A tool for genome-scale analysis of protein functions and evolution. Nucleic Acids Res. 2000, 28, 33–36. [Google Scholar] [CrossRef]
- Beveridge, T.J.; Lawrence, J.R.; Murray, R.G. Sampling and staining for light microscopy. In Methods for General and Molecular Microbiology; Reddy, C.A., Beveridge, T.J., Breznak, T.A., Marzluf, G., Schmidt, T.M., Snyder, L.R., Eds.; American Society for Microbiology: Washington, DC, USA, 2007; pp. 19–33. [Google Scholar]
- Lyman, J.; Fleming, R.H. Composition of sea water. J. Mar. Res. 1940, 3, 134–146. [Google Scholar]
- Li, A.Z.; Lin, L.Z.; Zhang, M.X.; Zhu, H.H. Arenibacter antarcticus sp. nov., isolated from marine sediment. Int. J. Syst. Evol. Microbiol. 2017, 67, 4601–4605. [Google Scholar] [CrossRef]
- Taha, M. Buffers for the Physiological pH Range: Acidic Dissociation Constants of Zwitterionic Compounds in Various Hydroorganic Media. Ann. Chim. 2005, 95, 105–109. [Google Scholar] [CrossRef]
- Tindall, B.J.; Sikorski, J.; Smibert, R.A.; Krieg, N.R. Phenotypic characterization and the principles of comparative systematics. In Methods for General and Molecular Microbiology; Reddy, C.A., Beveridge, T.J., Breznak, J.A., Marzluf, G., Schmidt, T.M., Eds.; American Society for Microbiology: Washington, DC, USA, 2007; pp. 330–393. [Google Scholar]
- Komagata, K.; Suzuki, K.I. 4 Lipid and Cell-Wall Analysis in Bacterial Systematics. Methods Microbiol. 1988, 19, 161–207. [Google Scholar]
- ResearchGate home page. Available online: https://www.researchgate.net/publication/284025789 (accessed on 16 February 2024).
- Xie, C.-H.; Yokota, A. Phylogenetic analyses of Lampropedia hyalina based on the 16S rRNA gene sequence. J. Gen. Appl. Microbiol. 2003, 49, 345–349. [Google Scholar] [CrossRef]
- Minnikin, D.; O’Donnell, A.; Goodfellow, M.; Alderson, G.; Athalye, M.; Schaal, A.; Parlett, J. An integrated procedure for the extraction of bacterial isoprenoid quinones and polar lipids. J. Microbiol. Methods 1984, 2, 233–241. [Google Scholar] [CrossRef]
- Collins, M.D.; Shah, H.N. Fatty acid, menaquinone and polar lipid composition of Rothia dentocariosa. Arch. Microbiol. 1984, 137, 247–249. [Google Scholar] [CrossRef]
- Wayne, L.G.; Moore, W.E.C.; Stackebrandt, E.; Kandler, O.; Colwell, R.R.; Krichevsky, M.I.; Truper, H.G.; Murray, R.G.E.; Grimont, P.A.D.; Brenner, D.J.; et al. Report of the Ad Hoc Committee on Reconciliation of Approaches to Bacterial Systematics. Int. J. Syst. Evol. Microbiol. 1987, 37, 463–464. [Google Scholar] [CrossRef]
- Richter, M.; Rosselló-Móra, R. Shifting the genomic gold standard for the prokaryotic species definition. Proc. Natl. Acad. Sci. USA 2009, 106, 19126–19131. [Google Scholar] [CrossRef] [PubMed]


| Characteristics | 1 | 2 | 3 | 4 |
|---|---|---|---|---|
| Colony color | light brown | yellow | non-pigment | gray-white |
| Cell size (μm) | 2.0−3.0 × 0.4−0.6 | 2.5−3.2 × 0.6−0.9 | 0.8−2.4 × 0.6−0.8 | 2.5−3.0 × 0.5−0.9 |
| Temperature (°C) | 10–42 | 10–42 | 15–42 | 10–42 |
| (optium Temperature) | (37) | (35) | (35) | (30–35) |
| NaCl (%) | 1.0–15.0 | 0–15.0 | 0.5–11.0 | 0.5–15.0 |
| (optimum NaCl%) | (5.0) | (5.0) | (2.5) | (2.0–5.0) |
| pH | 7.0–11.0 | 6.0–10.0 | 6.5–10.0 | 6.0–10.0 |
| (optimum pH) | (7.5) | (7.5) | (8.0) | (7.0–8.0) |
| Enzyme activity | ||||
| Oxidase | + | + | + | + |
| Catalase | + | + | + | + |
| Tween 20 | + | + | + | − |
| Tween 40 | + | + | − | − |
| Tween 80 | − | + | − | − |
| DNase | + | − | − | + |
| Gelatin | + | − | − | − |
| DNA G+C content (%) * | 48.0 | 46.9 | 49.3 | 46.6 |
| Fatty Acid | 1 | 2 | 3 |
|---|---|---|---|
| C14:0 | 1.16 | TR | 3.46 |
| C16:0 | 7.01 | 4.00 | 10.62 |
| C17:0 | 1.48 | TR | 1.05 |
| C17:0 cyclo | − | 1.65 | − |
| C18:0 | 3.63 | 3.06 | 5.24 |
| iso-C15:0 | 14.65 | 18.98 | 15.50 |
| iso-C17:0 | 10.85 | 13.42 | 5.31 |
| iso-C15:1 F | 2.21 | 3.09 | 4.82 |
| anteiso-C15:0 | 1.31 | TR | - |
| anteiso-C16:0 | 1.23 | TR | 1.37 |
| anteiso-C17:0 | 1.51 | 1.14 | 1.47 |
| C17:1 ω8c | 1.76 | 1.12 | TR |
| C12:0 3-OH | 1.16 | TR | 2.01 |
| iso-C11:0 3-OH | 4.54 | 6.77 | 5.13 |
| iso-C13:0 3-OH | 3.37 | 3.48 | 2.43 |
| Summed features 3 | 10.41 | 5.62 | 10.29 |
| Summed features 5 | 1.25 | TR | 1.29 |
| Summed features 9 | 12.41 | 12.09 | 5.20 |
Disclaimer/Publisher’s Note: The statements, opinions and data contained in all publications are solely those of the individual author(s) and contributor(s) and not of MDPI and/or the editor(s). MDPI and/or the editor(s) disclaim responsibility for any injury to people or property resulting from any ideas, methods, instructions or products referred to in the content. |
© 2024 by the authors. Licensee MDPI, Basel, Switzerland. This article is an open access article distributed under the terms and conditions of the Creative Commons Attribution (CC BY) license (https://creativecommons.org/licenses/by/4.0/).
Share and Cite
Wang, Y.; Wang, X.; Gao, X.; He, J.; Yang, X.; Zhang, Y.; Zhang, X.; Shi, X. Pseudidiomarina fusca sp. nov., Isolated from the Surface Seawater of the Western Pacific Ocean. Microorganisms 2024, 12, 408. https://doi.org/10.3390/microorganisms12020408
Wang Y, Wang X, Gao X, He J, Yang X, Zhang Y, Zhang X, Shi X. Pseudidiomarina fusca sp. nov., Isolated from the Surface Seawater of the Western Pacific Ocean. Microorganisms. 2024; 12(2):408. https://doi.org/10.3390/microorganisms12020408
Chicago/Turabian StyleWang, Yaru, Xiaolei Wang, Xueyu Gao, Jingjing He, Xiaoyu Yang, Yunxiao Zhang, Xiaohua Zhang, and Xiaochong Shi. 2024. "Pseudidiomarina fusca sp. nov., Isolated from the Surface Seawater of the Western Pacific Ocean" Microorganisms 12, no. 2: 408. https://doi.org/10.3390/microorganisms12020408
APA StyleWang, Y., Wang, X., Gao, X., He, J., Yang, X., Zhang, Y., Zhang, X., & Shi, X. (2024). Pseudidiomarina fusca sp. nov., Isolated from the Surface Seawater of the Western Pacific Ocean. Microorganisms, 12(2), 408. https://doi.org/10.3390/microorganisms12020408

