Genomic and Transcriptomic Comparison Between Invasive Non-Typhoidal Salmonella and Non-Invasive Isolates
Abstract
1. Introduction
2. Materials and Methods
2.1. Data Collection
2.2. Data Analysis
2.2.1. Genome Comparison
2.2.2. Transcriptome Comparison
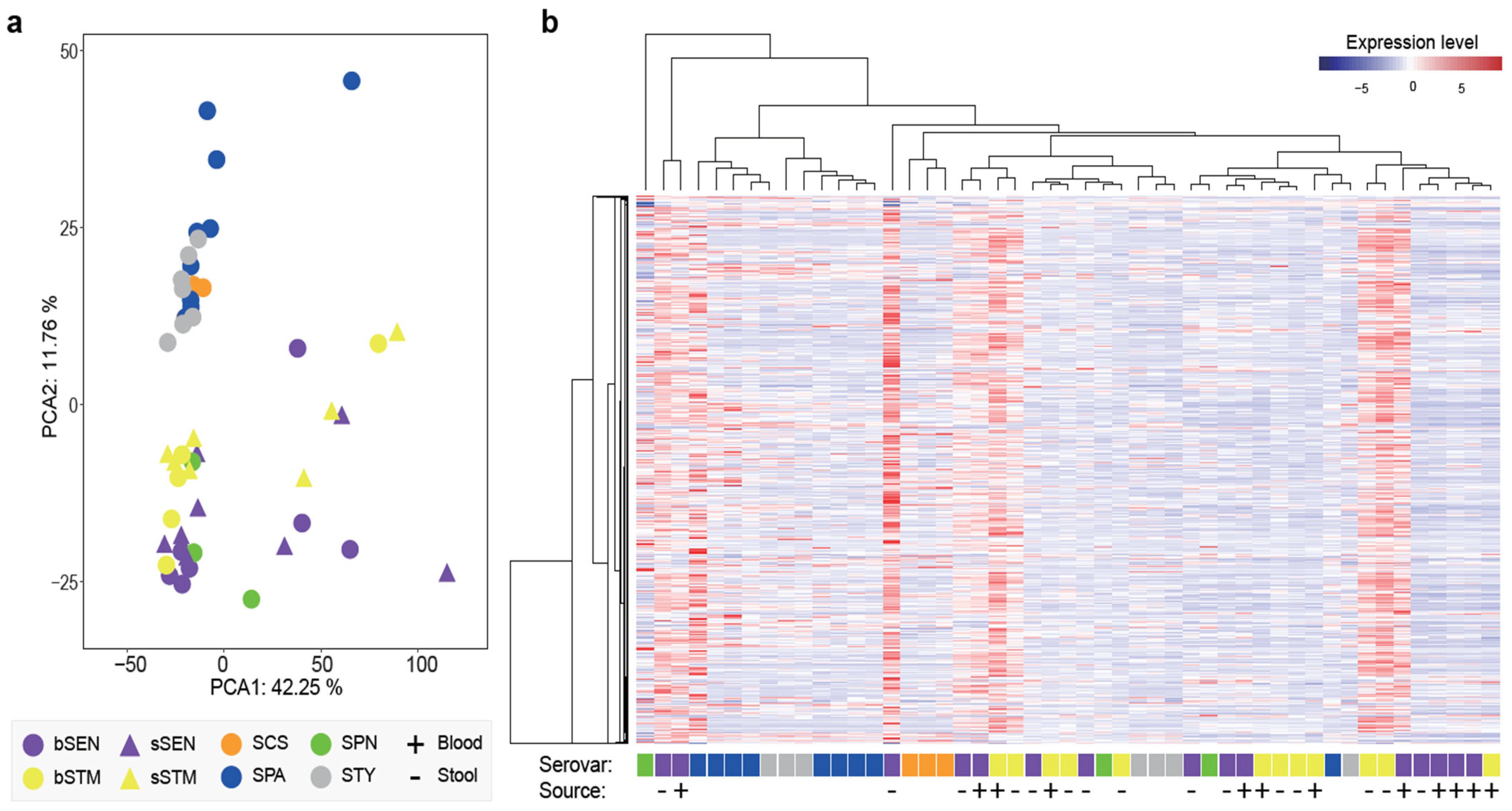
3. Results
4. Discussion
5. Conclusions
Supplementary Materials
Author Contributions
Funding
Data Availability Statement
Conflicts of Interest
References
- Marchello, C.S.; Birkhold, M.; Crump, J.A. Complications and mortality of non-typhoidal salmonella invasive disease: A global systematic review and meta-analysis. Lancet Infect. Dis. 2022, 22, 692–705. [Google Scholar] [CrossRef] [PubMed]
- Kariuki, S.; Onsare, R.S. Epidemiology and Genomics of Invasive Nontyphoidal Salmonella Infections in Kenya. Clin. Infect. Dis. 2015, 61 (Suppl. S4), S317–S324. [Google Scholar] [CrossRef]
- Van Puyvelde, S.; de Block, T.; Sridhar, S.; Bawn, M.; Kingsley, R.A.; Ingelbeen, B.; Beale, M.A.; Barbé, B.; Jeon, H.J.; Mbuyi-Kalonji, L.; et al. A genomic appraisal of invasive Salmonella Typhimurium and associated antibiotic resistance in sub-Saharan Africa. Nat. Commun. 2023, 14, 6392. [Google Scholar] [CrossRef] [PubMed]
- Okoro, C.K.; Kingsley, R.A.; Connor, T.R.; Harris, S.R.; Parry, C.M.; Al-Mashhadani, M.N.; Kariuki, S.; Msefula, C.L.; Gordon, M.A.; de Pinna, E.; et al. Intracontinental spread of human invasive Salmonella Typhimurium pathovariants in sub-Saharan Africa. Nat. Genet. 2012, 44, 1215–1221. [Google Scholar] [CrossRef]
- Mughini-Gras, L.; Pijnacker, R.; Duijster, J.; Heck, M.; Wit, B.; Veldman, K.; Franz, E. Changing epidemiology of invasive non-typhoid Salmonella infection: A nationwide population-based registry study. Clin. Microbiol. Infect. 2020, 26, 941.e9–941.e14. [Google Scholar] [CrossRef]
- Fierer, J. Invasive Non-typhoidal Salmonella (iNTS) Infections. Clin. Infect. Dis. 2022, 75, 732–738. [Google Scholar] [CrossRef] [PubMed]
- Canals, R.; Hammarlöf, D.L.; Kröger, C.; Owen, S.V.; Fong, W.Y.; Lacharme-Lora, L.; Zhu, X.; Wenner, N.; Carden, S.E.; Honeycutt, J.; et al. Adding function to the genome of African Salmonella Typhimurium ST313 strain D23580. PLoS Biol. 2019, 17, e3000059. [Google Scholar] [CrossRef] [PubMed]
- Carden, S.; Okoro, C.; Dougan, G.; Monack, D. Non-typhoidal Salmonella Typhimurium ST313 isolates that cause bacteremia in humans stimulate less inflammasome activation than ST19 isolates associated with gastroenteritis. Pathog. Dis. 2015, 73, ftu023. [Google Scholar] [CrossRef]
- Ramachandran, G.; Perkins, D.J.; Schmidlein, P.J.; Tulapurkar, M.E.; Tennant, S.M. Invasive Salmonella Typhimurium ST313 with naturally attenuated flagellin elicits reduced inflammation and replicates within macrophages. PLoS Negl. Trop. Dis. 2015, 9, e3394. [Google Scholar] [CrossRef]
- Suez, J.; Porwollik, S.; Dagan, A.; Marzel, A.; Schorr, Y.I.; Desai, P.T.; Agmon, V.; McClelland, M.; Rahav, G.; Gal-Mor, O. Virulence gene profiling and pathogenicity characterization of non-typhoidal Salmonella accounted for invasive disease in humans. PLoS ONE 2013, 8, e58449. [Google Scholar] [CrossRef]
- Zhou, Z.; Alikhan, N.F.; Mohamed, K.; Fan, Y.; Achtman, M. The EnteroBase user’s guide, with case studies on Salmonella transmissions, Yersinia pestis phylogeny, and Escherichia core genomic diversity. Genome Res. 2020, 30, 138–152. [Google Scholar] [CrossRef] [PubMed]
- Kim, S.; Frye, J.G.; Hu, J.; Fedorka-Cray, P.J.; Gautom, R.; Boyle, D.S. Multiplex PCR-based method for identification of common clinical serotypes of Salmonella enterica subsp. enterica. J. Clin. Microbiol. 2006, 44, 3608–3615. [Google Scholar] [CrossRef] [PubMed]
- Feng, Y.; Zou, S.; Chen, H.; Yu, Y.; Ruan, Z. BacWGSTdb 2.0: A one-stop repository for bacterial whole-genome sequence typing and source tracking. Nucleic Acids Res. 2021, 49, D644–D650. [Google Scholar] [CrossRef] [PubMed]
- Zhou, Z.; Alikhan, N.F.; Sergeant, M.J.; Luhmann, N.; Vaz, C.; Francisco, A.P.; Carriço, J.A.; Achtman, M. GrapeTree: Visualization of core genomic relationships among 100,000 bacterial pathogens. Genome Res. 2018, 28, 1395–1404. [Google Scholar] [CrossRef]
- Bortolaia, V.; Kaas, R.S.; Ruppe, E.; Roberts, M.C.; Schwarz, S.; Cattoir, V.; Philippon, A.; Allesoe, R.L.; Rebelo, A.R.; Florensa, A.F.; et al. ResFinder 4.0 for predictions of phenotypes from genotypes. J. Antimicrob. Chemother. 2020, 75, 3491–3500. [Google Scholar] [CrossRef]
- Birney, E.; Clamp, M.; Durbin, R. GeneWise and Genomewise. Genome Res. 2004, 14, 988–995. [Google Scholar] [CrossRef]
- Chetal, K.; Janga, S.C. OperomeDB: A Database of Condition-Specific Transcription Units in Prokaryotic Genomes. Biomed Res. Int. 2015, 2015, 318217. [Google Scholar] [CrossRef][Green Version]
- Robin, X.; Turck, N.; Hainard, A.; Tiberti, N.; Lisacek, F.; Sanchez, J.C.; Müller, M. pROC: An open-source package for R and S+ to analyze and compare ROC curves. BMC Bioinform. 2011, 12, 77. [Google Scholar] [CrossRef]
- Dixon, P. VEGAN, a package of R functions for community ecology. J. Veg. Sci. 2003, 14, 927–930. [Google Scholar] [CrossRef]
- Bolger, A.M.; Lohse, M.; Usadel, B. Trimmomatic: A flexible trimmer for Illumina sequence data. Bioinformatics 2014, 30, 2114–2120. [Google Scholar] [CrossRef]
- Kim, D.; Paggi, J.M.; Park, C.; Bennett, C.; Salzberg, S.L. Graph-based genome alignment and genotyping with HISAT2 and HISAT-genotype. Nat. Biotechnol. 2019, 37, 907–915. [Google Scholar] [CrossRef] [PubMed]
- Emms, D.M.; Kelly, S. OrthoFinder: Phylogenetic orthology inference for comparative genomics. Genome Biol. 2019, 20, 238. [Google Scholar] [CrossRef] [PubMed]
- Liao, Y.; Smyth, G.K.; Shi, W. featureCounts: An efficient general purpose program for assigning sequence reads to genomic features. Bioinformatics 2014, 30, 923–930. [Google Scholar] [CrossRef] [PubMed]
- Love, M.I.; Huber, W.; Anders, S. Moderated estimation of fold change and dispersion for RNA-seq data with DESeq2. Genome Biol. 2014, 15, 550. [Google Scholar] [CrossRef] [PubMed]
- Liu, F.C.; Chang, Y.J.; Chen, C.L.; Yang, H.P.; Lee, C.C.; Chiu, C.H. Clinical Features, Antimicrobial Resistance, and Serogroups of Nontyphoidal Salmonella Isolated From Infants Less Than 3 Months Old in the Recent Decade. Pediatr. Infect. Dis. J. 2022, 41, 813–818. [Google Scholar] [CrossRef]
- Phu Huong Lan, N.; Le Thi Phuong, T.; Nguyen Huu, H.; Thuy, L.; Mather, A.E.; Park, S.E.; Marks, F.; Thwaites, G.E.; Van Vinh Chau, N.; Thompson, C.N.; et al. Invasive Non-typhoidal Salmonella Infections in Asia: Clinical Observations, Disease Outcome and Dominant Serovars from an Infectious Disease Hospital in Vietnam. PLoS Negl. Trop. Dis. 2016, 10, e0004857. [Google Scholar] [CrossRef]
- Zou, M.; He, D.M.; Xu, J.; Cheng, Q.; Ouyang, F.Z.; Chen, L.Y.; Chen, Q.F.; Ke, C.W.; Ke, B.X. Etiological characterization of invasive non-typhoid Salmonella strains in Guangdong Province from 2018 to 2022. Zhonghua Liu Xing Bing Xue Za Zhi 2024, 45, 520–528. [Google Scholar] [CrossRef]
- Koolman, L.; Prakash, R.; Diness, Y.; Msefula, C.; Nyirenda, T.S.; Olgemoeller, F.; Wigley, P.; Perez-Sepulveda, B.; Hinton, J.C.D.; Owen, S.V.; et al. Case-control investigation of invasive Salmonella disease in Malawi reveals no evidence of environmental or animal transmission of invasive strains, and supports human to human transmission. PLoS Negl. Trop. Dis. 2022, 16, e0010982. [Google Scholar] [CrossRef]
- Wheeler, N.E.; Gardner, P.P.; Barquist, L. Machine learning identifies signatures of host adaptation in the bacterial pathogen Salmonella enterica. PLoS Genet. 2018, 14, e1007333. [Google Scholar] [CrossRef]
- Rakov, A.V.; Mastriani, E.; Liu, S.L.; Schifferli, D.M. Association of Salmonella virulence factor alleles with intestinal and invasive serovars. BMC Genom. 2019, 20, 429. [Google Scholar] [CrossRef]
- Martins, I.M.; Seribelli, A.A.; Machado Ribeiro, T.R.; da Silva, P.; Lustri, B.C.; Hernandes, R.T.; Falcão, J.P.; Moreira, C.G. Invasive non-typhoidal Salmonella (iNTS) aminoglycoside-resistant ST313 isolates feature unique pathogenic mechanisms to reach the bloodstream. Infect. Genet. Evol. 2023, 116, 105519. [Google Scholar] [CrossRef] [PubMed]






Disclaimer/Publisher’s Note: The statements, opinions and data contained in all publications are solely those of the individual author(s) and contributor(s) and not of MDPI and/or the editor(s). MDPI and/or the editor(s) disclaim responsibility for any injury to people or property resulting from any ideas, methods, instructions or products referred to in the content. |
© 2024 by the authors. Licensee MDPI, Basel, Switzerland. This article is an open access article distributed under the terms and conditions of the Creative Commons Attribution (CC BY) license (https://creativecommons.org/licenses/by/4.0/).
Share and Cite
Shang, T.; Chen, Q.; Shi, W.; Wang, Y.; Feng, Y. Genomic and Transcriptomic Comparison Between Invasive Non-Typhoidal Salmonella and Non-Invasive Isolates. Microorganisms 2024, 12, 2288. https://doi.org/10.3390/microorganisms12112288
Shang T, Chen Q, Shi W, Wang Y, Feng Y. Genomic and Transcriptomic Comparison Between Invasive Non-Typhoidal Salmonella and Non-Invasive Isolates. Microorganisms. 2024; 12(11):2288. https://doi.org/10.3390/microorganisms12112288
Chicago/Turabian StyleShang, Tongyao, Qiuli Chen, Weina Shi, Yue Wang, and Ye Feng. 2024. "Genomic and Transcriptomic Comparison Between Invasive Non-Typhoidal Salmonella and Non-Invasive Isolates" Microorganisms 12, no. 11: 2288. https://doi.org/10.3390/microorganisms12112288
APA StyleShang, T., Chen, Q., Shi, W., Wang, Y., & Feng, Y. (2024). Genomic and Transcriptomic Comparison Between Invasive Non-Typhoidal Salmonella and Non-Invasive Isolates. Microorganisms, 12(11), 2288. https://doi.org/10.3390/microorganisms12112288

