Next Article in Journal
Shiga-Toxin-Producing Strains of Escherichia coli O104:H4 and a Strain of O157:H7, Which Can Cause Human Hemolytic Uremic Syndrome, Differ in Biofilm Formation in the Presence of CO2 and in Their Ability to Grow in a Novel Cell Culture Medium
Next Article in Special Issue
Update on Commonly Used Molecular Typing Methods for Clostridioides difficile
Previous Article in Journal
Effect of Fermentation with Streptococcus thermophilus Strains on In Vitro Gastro-Intestinal Digestion of Whey Protein Concentrates
Previous Article in Special Issue
Clostridioides difficile, a New “Superbug”
 
 
Font Type:
Arial Georgia Verdana
Font Size:
Aa Aa Aa
Line Spacing:
Column Width:
Background:
Article

Genomic Analysis of Clostridioides difficile Recovered from Horses in Western Australia

by
Natasza M. R. Hain-Saunders
1,
Daniel R. Knight
2,3,
Mieghan Bruce
1,4,
David Byrne
4 and
Thomas V. Riley
1,2,3,5,*
1
Centre for Biosecurity, and One Health, Harry Butler Institute, Murdoch University, Murdoch, WA 6150, Australia
2
School of Biomedical Sciences, The University of Western Australia, Queen Elizabeth II Medical Centre, Nedlands, WA 6009, Australia
3
PathWest Laboratory Medicine, Department of Microbiology, Queen Elizabeth II Medical Centre, Nedlands, WA 6009, Australia
4
School of Veterinary Medicine, Murdoch University, Murdoch, WA 6150, Australia
5
School of Medical and Health Sciences, Edith Cowan University, Joondalup, WA 6027, Australia
*
Author to whom correspondence should be addressed.
Microorganisms 2023, 11(7), 1743; https://doi.org/10.3390/microorganisms11071743
Submission received: 9 June 2023 / Revised: 27 June 2023 / Accepted: 29 June 2023 / Published: 3 July 2023
(This article belongs to the Special Issue Molecular Epidemiology of Clostridium difficile)

Abstract

Clostridioides difficile poses an ongoing threat as a cause of gastrointestinal disease in humans and animals. Traditionally considered a human healthcare-related disease, increases in community-associated C. difficile infection (CDI) and growing evidence of inter-species transmission suggest a wider perspective is required for CDI control. In horses, C. difficile is a major cause of diarrhoea and life-threatening colitis. This study aimed to better understand the epidemiology of CDI in Australian horses and provide insights into the relationships between horse, human and environmental strains. A total of 752 faecal samples from 387 Western Australian horses were collected. C. difficile was isolated from 104 (30.9%) horses without gastrointestinal signs and 19 (37.8%) with gastrointestinal signs. Of these, 68 (55.3%) harboured one or more toxigenic strains, including C. difficile PCR ribotypes (RTs) 012 (n = 14), 014/020 (n = 10) and 087 (n = 7), all prominent in human infection. Whole-genome analysis of 45 strains identified a phylogenetic cluster of 10 closely related C. difficile RT 012 strains of equine, human and environmental origin (0–62 SNP differences; average 23), indicating recent shared ancestry. Evidence of possible clonal inter-species transmission or common-source exposure was identified for a subgroup of three horse and one human isolates, highlighting the need for a One Health approach to C. difficile surveillance.

1. Introduction

Clostridioides difficile poses an ongoing threat as a cause of diarrhoea and gastrointestinal disease in animal and human populations. Although historically considered a healthcare-related disease, a distinct increase in community-associated human C. difficile infection (CDI) and the emergence of human disease caused by apparently animal strains has sparked a growing interest in CDI being a zoonotic infection and the pathways of transmission of C. difficile in the community [1,2]. To compound this issue, in 2019, escalating antimicrobial resistance (AMR) in C. difficile resulted in the USA Centers for Disease Control and Prevention (CDC) listing it as one of the top five microorganisms posing an urgent AMR threat to public health in the USA [3]. This suggests a need for both antimicrobial stewardship and a “One Health” approach to disease investigation, prevention and control.
C. difficile is an anaerobic Gram-positive bacillus, transmitted through the faecal–oral route and resident in the intestinal tracts of both human and non-human animals [4]. The ability to form hardy spores allows persistence in a diverse range of environments. Disease is toxin-mediated, through the disruption of cell integrity, cell signal interruption and the subsequent induction of inflammatory mediators by toxins A (TcdA) and B (TcdB) [5,6,7]. The extent to which a third binary toxin (CDT—an actin-ADP-ribosylating protein) impacts disease remains controversial, although reports of increased pathogenicity have gained momentum [8].
Carriage of C. difficile has been reported widely in mammals, birds, reptiles and insect species, within both wild and domestic populations [9]. Its high prevalence in production and companion animals has raised concerns about reservoirs, with paired pig/farmer and pet/owner studies with molecular comparative analysis confirming the cross-species relatedness of C. difficile strains [10,11,12,13].
In horses, C. difficile is recognised as a major cause of enteric disease [14]. Disease manifestation can span from simple gastrointestinal (GI) discomfort or diarrhoea to pseudomembranous colitis with fatal complications. Asymptomatic carriage resulting in the subclinical shedding of spores is also well documented and spores survive in inoculated horse faeces for up to 4 years [15]. Globally, the isolation rates for C. difficile in horses remain highly variable, with differences between diarrhetic animals (adults 0–90%; foals 0–33%) and those without GI signs (adults 0–25%; foals 0–44%). However, transient colonisation and distinct regional differences appear to be common [4,15,16,17,18,19].
In Australia, the potential impact of equine CDI is three-fold, encompassing animal welfare, socioeconomics and One Health concerns. Horses are well integrated into the Australian lifestyle, utilised as companion, performance and production animals. Horse racing and breeding within the country represent a multi-billion dollar industry and, although dwindling, Australia remains one of the top horse meat producers in the world [20,21]. The implications of reduced productivity due to C. difficile-associated disease, as well as health concerns for the animal, are therefore considerable.
C. difficile disease prevention and control in general, and specifically for horses, has been plagued by difficulties. A combination of a complicated bacterium–host interaction, poor predictability of host outcome, an absence of standardised testing in horses and an inherent lack of surveillance creates multiple problems. Many questions remain regarding the extent of this issue in Australian equine populations, the impact of asymptomatic carriage and the relationship of these two factors with the environment and human disease, implying that a One Health approach is required. This study aimed to bridge these knowledge gaps by using a multifaceted approach to investigate the epidemiology of CDI in domestic and hospitalised horse populations and assess genetic comparability with existing human and environmental databases.

2. Materials and Methods

2.1. Study Population and Sample Collection

A total of 752 faecal samples from 387 Western Australian (WA) domestic horses were collected from privately owned companion animals, stud farms, racing training centres and horses admitted to The Animal Hospital at Murdoch University (TAHMU), Equine Services. These convenience samples were collected between June 2020 and June 2022.
For the stud farm, racing and companion animals, a single faecal sample was collected. Environmental samples were also taken close to where the faecal samples were collected to assess for potential contamination. Equine hospital samples were obtained periodically from all horses present at the clinic at the time of sampling over the 2-year period. For all subjects, samples were collected fresh and kept refrigerated at 4 °C until processing.
Horses were categorised based on GI status. Those with diarrhoea, colitis or colic (signs of abdominal pain) were considered “GI symptomatic”.

2.2. Case Study Samples

MU4: A 5-year-old thoroughbred stallion was admitted to hospital, presenting with acute onset diarrhoea and colic, consistent with colitis. Ultrasound showed fluid in the colon and distension in the small intestine. Pathology identified leukocytosis, hypoproteinaemia, hypovolemic shock and a marked electrolyte loss. The patient was placed in isolation and treated for suspected infectious bacterial colitis with gentamicin, penicillin, metronidazole, enteral di-tri-octahedral smectite powder and sodium bicarbonate. Additional medication for pain (flunixin) and anticoagulation (dalteparin), as well as plasma and electrolyte replacement, was also administered. Ice boots for the prevention of laminitis were fitted and replaced at 2 h intervals. The horse showed nominal improvement in response to treatment.
PCR testing on a faecal sample later confirmed the presence of C. difficile toxin A and toxin B genes with faecal transfaunation being carried out on day 5 of hospitalisation for additional treatment. On day 8 of hospitalisation, complete ischaemia of the distal limb had developed and euthanasia on welfare grounds was conducted. Postmortem examination revealed diffusely thickened and necrotic mucosa of the dorsal colon, as well as haemorrhage within the submucosa and tunica muscularis layers, consistent with C. difficile colitis.
MU5: A second associated 3-year-old gelding was admitted to hospital with diarrhoea, marked neutrophilia and pyrexia. Ultrasound showed the stomach to be gas- and fluid-filled. The patient was placed in isolation and treated for suspected infectious bacterial colitis with metronidazole, enteral di-tri-octahedral smectite powder and sodium bicarbonate. Flunixin was administered for pain, along with dalteparin and ice boots as preventative measures. Faecal samples tested positive for C. difficile glutamate dehydrogenase antigen and toxins. The patient responded well to treatment and was released after 4 days of hospitalisation.
Both horses had travelled long distances in the week prior to manifestation of clinical signs and had been stabled adjacent to a third horse (which was the first to show signs of diarrhoea, chronologically). This additional horse was not seen at the treating hospital.

2.3. Culture

Faecal samples were cultured for C. difficile using previously described methods [22] with some changes. For solid faeces, individual pellets were carefully cut on the transverse plane and a portion extracted from the core to avoid surface environmental contamination. For liquid faeces, samples were mixed and an aliquot was taken using a sterile transfer pipette. A 10 mL sample was added to a 90 mL brain heart infusion selective enrichment broth supplemented with 5 g/L yeast extract, 1 g/L l-cysteine, 1 g/L taurocholic acid, 250 mg/L cycloserine and 8 mg/L cefoxitin (BHIB-S) (PathWest Media, Mt Claremont, WA) and incubated with a loose lid for 7 days in an A35 anaerobic chamber (Don Whitley Scientific Ltd., Yorkshire, UK) at 35 °C with an atmosphere of 80% nitrogen, 10% hydrogen and 10% carbon dioxide, and a relative humidity of 75%. Following incubation, the BHIB-S cultures were alcohol-shocked to select for spores and a 10 µL aliquot was plated onto ChromID® C. difficile agar (bioMérieux, Marcy-l’Étoile, France), which was incubated anaerobically for 48 h. Putative C. difficile colonies were sub-cultured onto blood agar and incubated for up to 48 h. C. difficile was confirmed by characteristic ground-glass colony appearance, distinct barnyard odour and chartreuse fluorescence under UV light (~360 nm) [23].

2.4. C. difficile Characterisation

Isolates were characterised by ribotyping and toxin gene profiling using multiplex PCR and capillary electrophoresis as previously described [24]. Toxin gene profiles were determined by the presence of tcdA (toxin A), tcdB (toxin B) and cdtA and cdtB (binary toxin). For ribotype (RT), banding patterns were visualised using QIAxcel ScreenGel software (QIAgen, Venlo, The Netherlands). Densitometric curve and band pattern analysis was performed using the Bionumerics v7.1 software package (Applied Maths, Sint-Martens-Latem, Belgium) based on Dice coefficient and Pearson correlation and comparison with a database of over 1000 strains of both internationally recognised and local strains.

2.5. Antimicrobial Susceptibility Testing (AST)

Minimum inhibitory concentrations (MICs) of 10 antimicrobial agents were determined for all C. difficile isolated, using the agar incorporation method described by the Clinical and Laboratory Standards Institute (CLSI) [25]. The antimicrobials fidaxomicin, vancomycin, metronidazole, rifaximin, clindamycin, erythromycin, amoxicillin-clavulanate, moxifloxacin, meropenem and tetracycline were chosen for testing based on their usage in veterinary practice, human healthcare and CDI treatment and prevention. Clinical breakpoints used for vancomycin and metronidazole were recommended by the European Committee on Antimicrobial Susceptibility Testing (EUCAST) [26], while those for fidaxomicin and rifaximin were proposed by the European Medicines Agency (EMA) [27] and O’Connor et al. [28]. All other breakpoints were based on CLSI recommendations [29]. MIC20, MIC50, MIC90 and geometric mean (GM) MIC values were calculated for all antimicrobials.

2.6. Whole-Genome Sequencing (WGS) and Analysis

DNA extraction was performed on a subset of 28 equine C. difficile strains of interest using the QuickGene DNA DT-S tissue kit as per the manufacturer’s instructions (Kurabo Industries, Osaka, Japan). Short-read genome sequencing was performed on an illumina NovaSeq 6000 platform, with Nextera Flex 150 bp paired-end chemistry to a depth of 145X coverage (illumina, San Diego, CA, USA). Long-read sequencing was performed on the Nanopore MinION Mk1C platform, utilising the sequencing libraries prepared using the Ligation Sequencing Kit (SQK-LSK109) and the same gDNA extract as above, and run on a FLO-MIN106 flow cell for 12 h (Oxford Nanopore Technologies, Oxford, UK). The multi-locus sequence type (ST) of strains was determined using PubMLST, based on the comparison of seven known housekeeping genes (BIGSdb v1.32.0) [30]. Abricate v1.0 (github.com/tseemann/abricate, accessed on 14 June 2022) was used to screen genomes against the NCBI database for horizontally acquired AMR genes and against a custom tcdA/B/CDT gene list based on information from the NCBI database for C. difficile toxins. Additional genomic features were identified by interrogation against the NCBI database through BLAST [31].

2.7. ST54 Whole-Genome SNP Phylogeny

A subset of 6 equine C. difficile RT 012 (ST54) strains along with 2 environmental and 37 Australian human RT 012 strains from our laboratory collection (unpublished) were selected for further interrogation. Split k-mer analysis was performed using SKA v1.0 [32]. Pairwise SNP differences between strains were calculated using snp-dists v0.8.2 (https://github.com/tseemann/snp-dists, accessed on 21 June 2022). Construction of a maximum-likelihood tree was based on alignment of polymorphic sites visualized using iTOL v6.0 [33].

2.8. Hybrid Assembly of Equine C. difficile RT 012 Closed Reference Genome

Equine C. difficile isolate, MU4, was selected for hybrid assembly, after being cultured from a confirmed case of symptomatic CDI as described above. Short and long sequence reads were trimmed with TrimGalore v0.6.7 (https://github.com/FelixKrueger/TrimGalore, Cambridge, UK, accessed on 10 June 2022). Long reads were additionally filtered using Filtlong v0.2.0 (https://github.com/rrwick/Filtlong, accessed on 10 June 2022) to remove low-quality reads of less than 1000 base pairs. Hybrid assembly of short- and long-read data was then performed utilising the Unicycler v0.5.0 pipeline in conservative assembly mode [34] with multiple rounds of polishing (pilon v1.2.4, racon v1.4.3) to improve contiguity. The final assembly graph was visualised with Bandage v0.9.0 [35]. Genome annotation was performed by submission to NCBI using the Genome Annotation Pipeline v5.2 [36] with the complete genome assembly data submitted to GenBank under BioProject PRJNA865075 (accessions CP102397, CP102398 and CP102399). Prophages were characterised using PHASTER [37].

2.9. Statistical Analysis

Comparisons of proportions were performed using Chi-squared test, with a two-tailed p-value < 0.05 considered statistically significant.

3. Results

3.1. Epidemiology

In total, 148 strains of C. difficile were isolated from 123 horses across all study locations. A summary of the overall proportions positive for C. difficile in various groups of horses is outlined in Table 1. C. difficile was identified in 19 (37.8%) horses with GI signs and 104 (30.9%) without GI signs. There was a higher recovery from C. difficile in foals in both the GI-signs (60%) and non-GI-signs (46.7%) groups compared to adult horses (34.8% and 30.2%, respectively), although this difference was not statistically significant. There was a significant difference between C. difficile isolation rates from non-GI-signs adult horses from the veterinary hospital population and those from the private domestic population (p = 0.026); however, this was not seen in the adult cohort with GI signs.
Of the 123 horses that C. difficile was isolated from, 68 (55.3%) harboured one or more toxigenic strains. In total, 95 of the 148 strains isolated (64.2%) contained tcdA and tcdB genes (A+B+), with 1 additional strain also possessing the binary toxin genes cdtA and cdtB (CDT+).
A combination of novel (42.6%) and previously described (57.4%) C. difficile RTs were identified, including both internationally recognised strains (prefixed RT) and locally identified strains (prefixed QX). The most common strain was C. difficile RT 014/020 (n = 15), followed by RTs 012 (n = 9), 087 (n = 8), 010 (8) and 002 (n = 5), all of which have been previously isolated from humans. Figure 1 presents the toxin profiles and RTs of the strains isolated from all horses.
For the private domestic horse sample group, C. difficile recovery varied considerably between individual sites, ranging from 0 to 78%. Figure 2 demonstrates the disparity between sites within this cohort. Differences were seen also between the horse-use classifications associated with these sites (companion animals 15.2%, stud farms 48.4% and racing 30.8%). Isolations from companion animal sites were significantly lower than those from racing training centres (p = 0.017) and stud farms (p = 0.0002).
Within the equine hospital group, C. difficile recovery fluctuated throughout the duration of stay. In those horses that were sampled on more than one occasion, C. difficile was recovered consistently and samples of the same C. difficile RT were recovered in only 7 of 49 cases. Shedding of multiple strains over the sampling period was seen in 13 (6.9%) subjects, suggesting that both true colonisation and transient shedding existed simultaneously within this population. Figure 3 summarises the longitudinal data depicting the isolation of C. difficile from horses at the TAHMU Equine Services.

3.2. Antimicrobial Susceptibility Testing (AST)

Susceptibility to antimicrobials used to treat both animal and human CDI remained high. All strains were susceptible to the veterinary CDI antimicrobial of choice, metronidazole (MIC < 2 mg/L), while only one strain (non-toxigenic isolate MU99) was resistant to fidaxomicin (MIC > 1 mg/L) and two isolates (MU99 and MU207) were resistant to vancomycin (MIC > 2 mg/L).
None of the strains showed resistance to meropenem or amoxicillin-clavulanate, while clindamycin had the largest number of resistant strains (n = 77), followed by erythromycin (n = 30), rifaximin (n = 18) and tetracycline (n = 15).
Multi-drug resistance (resistance to three or more antimicrobial classes) was seen in four strains, all of which were toxigenic C. difficile RT 012. This included isolates MU200, MU202, MU5 and MU4, the latter being implicated in the confirmed case of severe CDI mentioned earlier. All four strains showed resistance to rifaximin, clindamycin, erythromycin, moxifloxacin and tetracycline.
Figure 4 presents the MIC distributions for the 10 antimicrobial agents tested against 160 equine strains isolated.

3.3. Molecular Characterisation

The 28 C. difficile strains of interest that were sequenced comprised eight STs, all of which belonged to evolutionary MLST clade 1. All RTs were concordant with the ST determined through WGS. The genomic toxin gene data identified for these samples were consistent with the toxin gene profiles determined by PCR.

3.4. ST54 Whole-Genome SNP Phylogeny

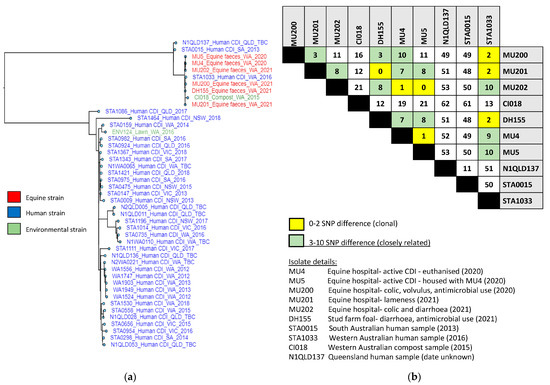
A maximum-likelihood tree of 45 C. difficile RT 012 (ST 54) strains isolated from equine (n = 6), environmental (n = 2) and human origins (n = 37) is shown in Figure 5. This SKA analysis identified a phylogenetic cluster of 10 closely related RT 012 (ST54) equine, human and environmental strains separated by 0 to 62 SNPs (average 23). A further two human isolates (N1QLD137 and STA0015) were, on average, 46 SNPs from the equine cluster, indicating recent shared ancestry.
Of these, three horse isolates (MU200, MU201 and DH155) and one human isolate (STA1033) had a difference of two SNPs, indicating possible evidence of clonal inter-species transmission or common source exposure. The human strain was isolated from a WA patient in 2016, two of the equine isolates (MU200 and MU201) were recovered from horses hospitalised in WA in 2020 and 2021, while DH155 was from a diarrhetic foal residing at a stud farm. The direction of transmission could not be determined with the information collected.

3.5. Complete Genome for MU4

A complete and circularised genome for an RT 012 (ST 54) strain of C. difficile (MU4) was generated. The genome consisted of a single chromosome of 4,492,337 bp containing three prophages, as well as a novel extrachromosomal plasmid and phage. AMR genes for beta-lactams, vancomycin, macrolides, streptomycin, tetracycline, trimethoprim and amikacin/kanamycin were seen within the chromosome. No known AMR genes were identified within the extrachromosomal elements. Table 2 outlines these findings and the associated chromosomal assembly metrics.

4. Discussion

Comprehensive epidemiological investigations are imperative before establishing effective CDI prevention and control policies in horses. The data presented here address a key knowledge gap about C. difficile in equine populations and provide a baseline for the understanding of C. difficile and CDI in horses in WA. The overall recovery of C. difficile from non-GI-sign adult horse faeces (30.9%) was higher than previously found in Australia and globally (0–14%) [4,15,16,17,18,19]. There was, however, considerable variation in C. difficile isolation between individual sites, which corroborates views that CDI is sporadic in nature with a tendency towards local outbreaks [14]. The lack of historic C. difficile data precludes any trend analysis and highlights the need for further studies.
A lack of standardisation in C. difficile culturing methods and ribotyping protocols and the absence of a comprehensive open access ribotype library have been cited previously as major limitations to carrying out effective surveillance studies to identify global patterns in emerging ribotypes [38,39]. In addition, many of the methods for detecting C. difficile have been developed for human samples, reflecting the historical perception of C. difficile causing just human healthcare-related disease with little concern for wider environmental sampling [40]. While attempts have been made in recent years to develop tests optimised for animal and environmental samples, reference methods are yet to be established [41,42].
In this study, increased volumes of BHIB (90 mL compared to 10 mL) and sample (10 g compared to 1–5 g) were used for culture compared to previous studies in horses to increase sensitivity and maximise the recovery of C. difficile. A non-homogenous distribution of spores within a sample, particularly in those with low spore numbers, can result in an underestimation of prevalence [43,44]. Given the theoretically low infectious dose required to initiate CDI, accuracy depends on sensitive culturing methods [45]. While C. difficile spore numbers and distribution in equine faeces are not known, evaluation of livestock and other ruminant faeces suggests uneven dispersal, the impact of which could be minimised with a larger sample volume/weight and multiple samples [43,44]. Although a direct comparison of various broth and sample volumes was not carried out in the current study, a pilot study did identify an increase in recovery with more sample. Regardless of external comparisons, such a high number of non-GI-sign individuals harbouring C. difficile is of significant concern for both infection control and the difficulty of diagnosing true disease.
To compound the issue, the inconsistent C. difficile shedding patterns seen within this study create further complexity for CDI laboratory diagnosis. In the hospital-based population, the detection of C. difficile occurred predominantly intermittently. Furthermore, longitudinal equine hospital samples showed shedding of multiple strains in individual horses in 13 (6.9%) subjects over the study period, suggesting both true colonisation and transient shedding exist simultaneously.
The results presented here are congruent with both the earlier-mentioned concept of a non-homogenous distribution of spores within the sample as well as a transient shedding pattern, and are in concordance with other equine longitudinal studies [46,47]. In one study, an overall C. difficile prevalence of 11% in hospitalised horses was observed; however, over a period of 7 months, no horse tested positive more than once [46]. These findings were consistent with a year-long study of healthy horses in which less than 10% of the subjects tested positive for the same C. difficile strain on more than one occasion [47]. These results were attributed to short-term stress factors, such as feed changes, transportation and seasonal changes, that may lead to a disruption of the natural gut flora. This ephemeral pattern has also been demonstrated in other animals and adds to the complexity of CDI epidemiology in animals [48].
The characterisation of C. difficile isolates is also a key component of CDI surveillance and epidemiological investigations. Overall, 64.2% of all strains isolated in this study were toxigenic and found across all population groups studied regardless of age, origin and GI health status. These toxigenic strains pose an ongoing threat of CDI within the horse population. The circulation of non-toxigenic strains of C. difficile, however, should not be overlooked. While incapable of causing symptomatic disease, the acquisition of the C. difficile PaLoc region (on which the genes for toxins A and B are located) by lateral gene transfer has been experimentally demonstrated with the potential threat of the emergence of toxigenic strains [49,50]. Furthermore, non-toxigenic strains have a protective function against toxigenic C. difficile—a characteristic currently being explored as a biotherapeutic for the prevention of CDI [51,52,53]. Non-toxigenic strains of C. difficile will often go undetected due to diagnostic testing methods based on toxin or toxin gene detection. Investigation of these strains may prove beneficial for ongoing surveillance to monitor for emerging and potentially useful strains.
The need for surveillance is also exemplified in the large number of novel RTs of C. difficile isolated in this study, with 63 out of 148 isolates identified as new/unique strains. The high diversity of RTs is not surprising albeit problematic for characterisation. As investigation into community-acquired CDI gains momentum and research into animal and environmental sources of C. difficile continues, it is likely more novel RTs will be identified in these previously under-explored populations. All these factors highlight the need for a “One Health” approach to this problem, requiring input from both the medical and veterinary professions as well as environmental scientists.
Despite these novel findings, a majority of the isolates were recognised at both international and local levels. The most common of these, C. difficile RT 014/020, has the most prevalent RT of C. difficile in previous WA C. difficile studies of humans, pigs and public spaces [54,55]. Other commonly isolated strains within this study included C. difficile RTs 012, 010, 087 and 002, which are also prominent in humans, suggesting significant inter-species overlap [56,57,58]. Interestingly, RT 078, which dominates horse studies in the northern hemisphere [59,60], was not isolated in this study. Indeed, C. difficile RT 078 is rarely isolated in Australia, although the closely related RT 126 is [61].
The close association between the equine, human and environmental C. difficile ST54 (RT 012) strains seen in this study further supports the concept of inter-species transmission and interaction with the environment. C. difficile RT 012 was the most common RT in an early Australian equine C. difficile study of domesticated horses conducted from 2007 to 2009 [16], and is the second-most common here over a decade later. Using high-resolution whole-genome SNP analysis and applying estimates of the C. difficile molecular clock of ~1 SNP per genome per year [54,62], a genomic cluster of three horse strains and one human strain with clonal origins was identified, although common source exposure could not be ruled out. Previous genomic-based studies focused on C. difficile RT 014 have provided similar evidence for long-range inter-species transmission of C. difficile within Australia [54], suggesting that human and animal CDI are not occurring in isolation and further supporting a One Health paradigm for CDI.
This study highlights the benefit of genomics to investigate C. difficile epidemiology. As the reliance on genomics develops, genome-based research and the creation of a reference genome such as the one created here becomes increasingly important. To our knowledge, this is the first published study of the genomic epidemiology of equine CDI in Australia and is the first published reference genome of a strain of C. difficile isolated from a horse. Complete reference genomes create the basis for accurate phylogenetic and comparative analyses of C. difficile and can only enhance the existing knowledge pool of epidemiology, evolution and AMR.
The AMR in isolates from this study was more prevalent than that reported in an earlier Australian equine study [16]. Although susceptibility to CDI treatment agents remained high, with the emergence of broader AMR, including in non-toxigenic strains, the pool of resistance elements in circulating C. difficile is widening. AMR in non-toxigenic strains of C. difficile has been described in human population studies [63], and while this may not pose an immediate risk, the potential for the transfer of resistance genes to toxigenic strains of C. difficile and other infectious agents is of concern. Antimicrobial stewardship in veterinary medicine in Australia is lacking, with recent studies into veterinary practices in Australia showing that antimicrobial dispensing in equine and cattle without formal consultation was a common occurrence [64]. These findings warrant further investigation into antimicrobial use in animal sectors and its links to C. difficile in the wider community.

5. Conclusions

The data presented provide a sound knowledge base of the genomic epidemiology of C. difficile in domestic equine populations in WA. The diversity, AMR and overlap of strains with human isolates indicate that ongoing surveillance of C. difficile in Australian horse populations is warranted. The results presented here further support the hypothesis that horses represent a possible reservoir for C. difficile dispersal to humans, other animals and the environments and highlight the need for a holistic “One Health” approach to C. difficile research, prevention and control.

Author Contributions

Conceptualisation, N.M.R.H.-S., T.V.R., D.R.K. and M.B.; methodology, N.M.R.H.-S., T.V.R., D.R.K. and M.B.; software, N.M.R.H.-S. and D.R.K.; validation, N.M.R.H.-S.; formal analysis, N.M.R.H.-S. and D.R.K.; investigation, N.M.R.H.-S., D.R.K. and D.B.; resources, T.V.R., D.R.K. and D.B.; data curation, N.M.R.H.-S. and D.R.K.; writing—original draft preparation, N.M.R.H.-S.; writing—review and editing, T.V.R., D.R.K. and M.B.; visualisation, N.M.R.H.-S. and D.R.K.; supervision, T.V.R., D.R.K. and M.B.; project administration, N.M.R.H.-S.; funding acquisition, T.V.R. and D.R.K. All authors have read and agreed to the published version of the manuscript.

Funding

This work was supported by a Research and Innovation Strategic Scholarship from Murdoch University awarded to N.M.R.H.-S. and a Fellowship from the National Health and Medical Research Council (APP1138257) awarded to D.R.K.

Institutional Review Board Statement

The study was conducted in accordance with the Declaration of Helsinki, and approved by the Murdoch University Human Research Ethics Committee (Approval Code: ID-661; Protocol Number 2021/14; Approval Date: 11 August 2021). The samples utilised in this study were either: (1) Taken from the ground within the paddock or enclosure rather than directly from the horse, therefore the animal was not touched or disturbed. (2) Provided by the veterinary hospital as part of routine management and diagnostic testing. As such, animal ethics approval was not required for either component of this study in this country.

Informed Consent Statement

Informed consent was obtained from all human subjects involved in the study.

Data Availability Statement

Complete genome assembly data were submitted to GenBank under BioProject PRJNA865075 (accessions [CP102397, CP102398, CP102399]).

Acknowledgments

Hospital equine samples were collected with the assistance of the staff at The Animal Hospital at Murdoch University—Equine Services. In addition, this research was supported by the use of the resources of the Pawsey Supercomputing Research Centre (Perth, WA).

Conflicts of Interest

The authors declare no conflict of interest. The funders had no role in the design of the study; in the collection, analyses, or interpretation of data; in the writing of the manuscript; or in the decision to publish the results.

References

  1. Ofori, E.; Ramai, D.; Dhawan, M.; Mustafa, F.; Gasperino, J.; Reddy, M. Community-acquired Clostridium difficile: Epidemiology, ribotype, risk factors, hospital and intensive care unit outcomes, and current and emerging therapies. J. Hosp. Infect. 2018, 99, 436–442. [Google Scholar] [CrossRef] [PubMed]
  2. Feuerstadt, P.; Theriault, N.; Tillotson, G. The burden of CDI in the United States: A multifactorial challenge. BMC Infect. Dis. 2023, 23, 132. [Google Scholar] [CrossRef] [PubMed]
  3. Centers for Disease Control and Prevention. Antibiotic Resistance Threats in the United States. Available online: https://www.cdc.gov/drugresistance/pdf/threats-report/2019-ar-threats-report-508.pdf (accessed on 28 February 2023).
  4. Keel, M.K.; Songer, J.G. The comparative pathology of Clostridium difficile-associated disease. Vet. Path 2006, 43, 225–240. [Google Scholar] [CrossRef] [PubMed]
  5. Shen, A. Clostridium difficile toxins: Mediators of inflammation. J. Innate Immun. 2012, 4, 149–158. [Google Scholar] [CrossRef] [PubMed]
  6. Lyerly, D.M.; Lockwood, D.E.; Richardson, S.H.; Wilkins, T.D. Biological activities of toxins A and B of Clostridium difficile. Infect. Immun. 1982, 35, 1147–1150. [Google Scholar] [CrossRef]
  7. Kuehne, S.A.; Cartman, S.T.; Heap, J.T.; Kelly, M.L.; Cockayne, A.; Minton, N.P. The role of toxin A and toxin B in Clostridium difficile infection. Nature 2010, 467, 711–713. [Google Scholar] [CrossRef]
  8. Buddle, J.E.; Fagan, R.P. Pathogenicity and virulence of Clostridioides difficile. Virulence 2023, 14, 2150452. [Google Scholar] [CrossRef]
  9. Weese, J.S. Clostridium (Clostridioides) difficile in animals. J. Vet. Diagn. Investig. Off. Publ. Am. Assoc. Vet. Lab. Diagn. Inc. 2020, 32, 213–221. [Google Scholar] [CrossRef]
  10. Knight, D.R.; Riley, T.V. Genomic delineation of zoonotic origins of Clostridium difficile. Front. Public Health 2019, 7, 164. [Google Scholar] [CrossRef]
  11. Knetsch, C.W.; Connor, T.; Mutreja, A.; van Dorp, S.M.; Sanders, I.; Browne, H.; Harris, D.; Lipman, L.; Keessen, E.C.; Corver, J.; et al. Whole genome sequencing reveals potential spread of Clostridium difficile between humans and farm animals in the Netherlands, 2002 to 2011. Eurosurveillance 2014, 19, 30–41. [Google Scholar] [CrossRef]
  12. Loo, V.G.; Brassard, P.; Miller, M.A. Household transmission of Clostridium difficile to family members and domestic pets. Infect. Control. Hosp. Epidemiol. 2016, 37, 1342. [Google Scholar] [CrossRef] [PubMed]
  13. Redding, L.E.; Habing, G.G.; Tu, V.; Bittinger, K.L.; O’Day, J.; Pancholi, P.; Wang, S.-H.; Alexander, A.; Kelly, B.J.; Weese, J.S.; et al. Infrequent intrahousehold transmission of Clostridioides difficile between pet owners and their pets. Zoonoses Public Health 2023, 70, 341–351. [Google Scholar] [CrossRef] [PubMed]
  14. Diab, S.S.; Rodriguez-Bertos, A.; Uzal, F.A. Pathology and diagnostic criteria of Clostridium difficile enteric infection in horses. Vet. Pathol. 2013, 50, 1028–1036. [Google Scholar] [CrossRef] [PubMed]
  15. Båverud, V.; Gustafsson, A.; Franklin, A.; Aspán, A.; Gunnarsson, A. Clostridium difficile: Prevalence in horses and environment, and antimicrobial susceptibility. Equine Vet. J. 2003, 35, 465–471. [Google Scholar] [CrossRef]
  16. Thean, S.; Elliott, B.; Riley, T.V. Clostridium difficile in horses in Australia—A preliminary study. J. Med. Microbiol. 2011, 60, 1188–1192. [Google Scholar] [CrossRef]
  17. Weese, J.S.; Staempfli, H.R.; Prescott, J.F. A prospective study of the roles of Clostridium difficile and enterotoxigenic Clostridium perfringens in equine diarrhoea. Equine Vet. J. 2001, 33, 403–409. [Google Scholar] [CrossRef]
  18. Shaughnessy, M.; Snider, T.; Sepulveda, R.; Boxrud, D.; Cebelinski, E.; Jawahir, S.; Holzbauer, S.; Johnston, B.; Smith, K.; Bender, J.; et al. Prevalence and molecular characteristics of Clostridium difficile in retail meats, food-producing and companion animals, and humans in Minnesota. J. Food Prot. 2018, 81, 1635–1642. [Google Scholar] [CrossRef]
  19. Schoster, A.; Staempfli, H.R. Epidemiology and antimicrobial resistance in Clostridium difficile with special reference to the horse. Curr. Clin. Microbiol. Rep. 2016, 3, 32–41. [Google Scholar] [CrossRef]
  20. Racing Australia. Racing Australia Annual Report 2020; Racing Australia Limited: Flemington, Australia, 2020. [Google Scholar]
  21. Helgi Library. Horse Meat Production. Available online: https://www.helgilibrary.com/indicators/horse-meat-production/ (accessed on 21 February 2023).
  22. Lim, S.C.; Knight, D.R.; Moono, P.; Foster, N.F.; Riley, T.V. Clostridium difficile in soil conditioners, mulches and garden mixes with evidence of a clonal relationship with historical food and clinical isolates. Environ. Microbiol. Rep. 2020, 12, 672–680. [Google Scholar] [CrossRef]
  23. Brazier, J.S. Role of the laboratory in investigations of Clostridium difficile diarrhea. Clin. Infect. Dis. 1993, 16, 228–233. [Google Scholar] [CrossRef]
  24. Lim, S.C.; Foster, N.F.; Elliott, B.; Riley, T.V. High prevalence of Clostridium difficile on retail root vegetables, Western Australia. J. Appl. Microbiol. 2018, 124, 585–590. [Google Scholar] [CrossRef]
  25. M11-A7; Methods for Antimicrobial Susceptibility Testing of Anaerobic Bacteria, Seventh Edition. Clinical and Laboratory Standards Institute, CLSI: Wayne, PA, USA, 2011.
  26. The European Committee on Antimicrobial Susceptibility Testing, Breakpoint Tables for Interpretation of MICs and Zone Diameters, Version 13.0. 2023. Available online: http://www.eucast.org (accessed on 1 April 2023).
  27. EMA/857570/2011; Assessment Report, Dificlir Fidaxomicin. EMA, European Medicines Agency: Amsterdam, The Netherlands, 2011. Available online: https://www.ema.europa.eu (accessed on 1 April 2023).
  28. O’Connor, J.R.; Galang, M.A.; Sambol, S.P.; Hecht, D.W.; Vedantam, G.; Gerding, D.N.; Johnson, S. Rifampin and rifaximin resistance in clinical isolates of Clostridium difficile. Antimicrob. Agents Chemother. 2008, 52, 2813–2817. [Google Scholar] [CrossRef]
  29. M100-S23; Performance Standards for Antimicrobial Susceptibility Testing; Twenty-Third Informational Supplement. CLSI, Clinical and Laboratory Standards Institute: Wayne, PA, USA, 2013.
  30. Griffiths, D.; Fawley, W.; Kachrimanidou, M.; Bowden, R.; Crook, D.W.; Fung, R.; Golubchik, T.; Harding, R.M.; Jeffery, K.J.; Jolley, K.A.; et al. Multilocus sequence typing of Clostridium difficile. J. Clin. Microbiol. 2010, 48, 770–778. [Google Scholar] [CrossRef] [PubMed]
  31. Altschul, S.F.; Gish, W.; Miller, W.; Myers, E.W.; Lipman, D.J. Basic local alignment search tool. J. Mol. Biol. 1990, 215, 403–410. [Google Scholar] [CrossRef] [PubMed]
  32. Harris, S.R. SKA: Split Kmer analysis toolkit for bacterial genomic epidemiology. bioRxiv 2018, 453142. [Google Scholar] [CrossRef]
  33. Letunic, I.; Bork, P. Interactive Tree Of Life (iTOL) v5: An online tool for phylogenetic tree display and annotation. Nucleic Acids Res. 2021, 49, W293–W296. [Google Scholar] [CrossRef] [PubMed]
  34. Wick, R.R.; Judd, L.M.; Gorrie, C.L.; Holt, K.E. Unicycler: Resolving bacterial genome assemblies from short and long sequencing reads. PLoS Comput. Biol. 2017, 13, e1005595. [Google Scholar] [CrossRef]
  35. Wick, R.R.; Schultz, M.B.; Zobel, J.; Holt, K.E. Bandage: Interactive visualization of de novo genome assemblies. Bioinformatics 2015, 31, 3350–3352. [Google Scholar] [CrossRef]
  36. Tatusova, T.; DiCuccio, M.; Badretdin, A.; Chetvernin, V.; Nawrocki, E.P.; Zaslavsky, L.; Lomsadze, A.; Pruitt, K.D.; Borodovsky, M.; Ostell, J. NCBI prokaryotic genome annotation pipeline. Nucleic Acids Res. 2016, 44, 6614–6624. [Google Scholar] [CrossRef]
  37. Arndt, D.; Grant, J.R.; Marcu, A.; Sajed, T.; Pon, A.; Liang, Y.; Wishart, D.S. PHASTER: A better, faster version of the PHAST phage search tool. Nucleic Acids Res. 2016, 44, 16–21. [Google Scholar] [CrossRef]
  38. Fawley, W.N.; Knetsch, C.W.; MacCannell, D.R.; Harmanus, C.; Du, T.; Mulvey, M.R.; Paulick, A.; Anderson, L.; Kuijper, E.J.; Wilcox, M.H. Development and validation of an internationally-standardized, high-resolution capillary gel-based electrophoresis PCR-ribotyping protocol for Clostridium difficile. PLoS ONE 2015, 10, e0118150. [Google Scholar] [CrossRef] [PubMed]
  39. Weese, J.S.; Rousseau, J.; Deckert, A.; Gow, S.; Reid-Smith, R.J. Clostridium difficile and methicillin-resistant Staphylococcus aureus shedding by slaughter-age pigs. BMC Vet. Res. 2011, 7, 41. [Google Scholar] [CrossRef] [PubMed]
  40. Medina-Torres, C.E.; Weese, J.S.; Staempfli, H.R. Validation of a commercial enzyme immunoassay for detection of Clostridium difficile toxins in feces of horses with acute diarrhea. J. Vet. Intern. Med. 2010, 24, 628–632. [Google Scholar] [CrossRef] [PubMed]
  41. Connor, M.C.; McGrath, J.W.; McMullan, G.; Marks, N.; Fairley, D.J. Development of an optimized broth enrichment culture medium for the isolation of Clostridium difficile. Anaerobe 2018, 54, 92–99. [Google Scholar] [CrossRef]
  42. Dharmasena, M.; Jiang, X. Improving culture media for the isolation of Clostridium difficile from compost. Anaerobe 2018, 51, 1–7. [Google Scholar] [CrossRef]
  43. Blanco, J.L.; Álvarez-Pérez, S.; García, M.E. Is the prevalence of Clostridium difficile in animals underestimated? Vet. J. 2013, 197, 694–698. [Google Scholar] [CrossRef]
  44. Weese, J.S.; Avery, B.P.; Rousseau, J.; Reid-Smith, R.J. Detection and enumeration of Clostridium difficile spores in retail beef and pork. Appl. Environ. Microbiol. 2009, 75, 5009. [Google Scholar] [CrossRef] [PubMed]
  45. Lawley, T.D.; Clare, S.; Deakin, L.J.; Goulding, D.; Yen, J.L.; Raisen, C.; Brandt, C.; Lovell, J.; Cooke, F.; Clark, T.G. Use of purified Clostridium difficile spores to facilitate evaluation of health care disinfection regimens. Appl. Environ. Microbiol. 2010, 76, 6895–6900. [Google Scholar] [CrossRef]
  46. Rodriguez, C.; Taminiau, B.; Brévers, B.; Avesani, V.; Van Broeck, J.; Leroux, A.A.; Amory, H.; Delmée, M.; Daube, G. Carriage and acquisition rates of Clostridium difficile in hospitalized horses, including molecular characterization, multilocus sequence typing and antimicrobial susceptibility of bacterial isolates. Vet. Microbiol. 2014, 172, 309–317. [Google Scholar] [CrossRef]
  47. Schoster, A.; Staempfli, H.R.; Arroyo, L.G.; Reid-Smith, R.J.; Janecko, N.; Shewen, P.E.; Weese, J.S. Longitudinal study of Clostridium difficile and antimicrobial susceptibility of Escherichia coli in healthy horses in a community setting. Vet. Microbiol. 2012, 159, 364–370. [Google Scholar] [CrossRef]
  48. Bandelj, P.; Blagus, R.; Briski, F.; Frlic, O.; Vergles Rataj, A.; Rupnik, M.; Ocepek, M.; Vengust, M. Identification of risk factors influencing Clostridium difficile prevalence in middle-size dairy farms. Vet. Res. 2016, 47, 41. [Google Scholar] [CrossRef]
  49. He, M.; Sebaihia, M.; Lawley, T.D.; Stabler, R.A.; Dawson, L.F.; Martin, M.J.; Holt, K.E.; Seth-Smith, H.M.B.; Quail, M.A.; Rance, R.; et al. Evolutionary dynamics of Clostridium difficile over short and long time scales. Proc. Natl. Acad. Sci. USA 2010, 107, 7527–7532. [Google Scholar] [CrossRef]
  50. Brouwer, M.S.M.; Roberts, A.P.; Hussain, H.; Williams, R.J.; Allan, E.; Mullany, P. Horizontal gene transfer converts non-toxigenic Clostridium difficile strains into toxin producers. Nat. Commun. 2013, 4, 2601. [Google Scholar] [CrossRef]
  51. Natarajan, M.; Walk, S.T.; Young, V.B.; Aronoff, D.M. A clinical and epidemiological review of non-toxigenic Clostridium difficile. Anaerobe 2013, 22, 1–5. [Google Scholar] [CrossRef]
  52. Gerding, D.N.; Sambol, S.P.; Johnson, S. Non-toxigenic Clostridioides (Formerly Clostridium) difficile for prevention of C. difficile infection: From bench to bedside back to bench and back to bedside. Front. Microbiol. 2018, 9, 1700. [Google Scholar] [CrossRef] [PubMed]
  53. Sambol, S.P.; Skinner, A.M.; Serna-Perez, F.; Owen, B.; Gerding, D.N.; Johnson, S. Effective colonization by nontoxigenic Clostridioides difficile REA strain M3 (NTCD-M3) spores following treatment with either Fidaxomicin or Vancomycin. Microbiol. Spectr. 2023, 11, e0051723. [Google Scholar] [CrossRef] [PubMed]
  54. Knight, D.R.; Squire, M.M.; Collins, D.A.; Riley, T.V. Genome analysis of Clostridium difficile PCR ribotype 014 lineage in Australian pigs and humans reveals a diverse genetic repertoire and signatures of long-range interspecies Transmission. Front. Microbiol. 2016, 7, 2138. [Google Scholar] [CrossRef] [PubMed]
  55. Moono, P.; Lim, S.C.; Riley, T.V. High prevalence of toxigenic Clostridium difficile in public space lawns in Western Australia. Sci. Rep. 2017, 7, 41196. [Google Scholar] [CrossRef]
  56. Hong, S.; Putsathit, P.; George, N.; Hemphill, C.; Huntington, P.G.; Korman, T.M.; Kotsanas, D.; Lahra, M.; McDougall, R.; Moore, C.V.; et al. Laboratory-based surveillance of Clostridium difficile infection in Australian health care and community settings, 2013 to 2018. J. Clin. Microbiol. 2020, 58, e01552-20. [Google Scholar] [CrossRef]
  57. Collins, D.A.; Riley, T.V. Clostridium difficile in Asia: Opportunities for One Health management. Trop. Med. Infect. Dis. 2019, 4, 7. [Google Scholar] [CrossRef]
  58. Freeman, J.; Vernon, J.; Morris, K.; Nicholson, S.; Todhunter, S.; Longshaw, C.; Wilcox, M.H. Pan-European longitudinal surveillance of antibiotic resistance among prevalent Clostridium difficile ribotypes. Clin. Microbiol. Infect. 2015, 21, 248.e9–248.e16. [Google Scholar] [CrossRef] [PubMed]
  59. Weese, J.S.; Slovis, N.; Rousseau, J. Clostridioides (Clostridium) difficile in neonatal foals and mares at a referral hospital. J. Vet. Intern. Med. 2021, 35, 1140–1146. [Google Scholar] [CrossRef]
  60. Lee, Y.-R.; Lee, K.; Byun, J.-W.; Kim, H.; So, B.; Ku, B.-K.; Kim, H.-Y.; Moon, B.-Y. Prevalence, genetic characteristics, and antimicrobial resistance of Clostridioides difficile isolates from horses in Korea. Anaerobe 2023, 80, 102700. [Google Scholar] [CrossRef] [PubMed]
  61. Knight, D.R.; Kullin, B.; Androga, G.O.; Barbut, F.; Eckert, C.; Johnson, S.; Spigaglia, P.; Tateda, K.; Tsai, P.J.; Riley, T.V. Evolutionary and genomic insights into Sequence Type 11: A diverse zoonotic and antimicrobial-resistant lineage of global One Health importance. mBio 2019, 10, e00446-19. [Google Scholar] [CrossRef] [PubMed]
  62. Janezic, S.; Garneau, J.R.; Monot, M. Comparative Genomics of Clostridium difficile. In Updates on Clostridium Difficile in Europe: Advances in Microbiology, Infectious Diseases and Public Health Volume 8; Mastrantonio, P., Rupnik, M., Eds.; Springer International Publishing: Cham, Switzerland, 2018; pp. 59–75. [Google Scholar]
  63. Imwattana, K.; Kiratisin, P.; Riley, T.V.; Knight, D.R. Genomic basis of antimicrobial resistance in non-toxigenic Clostridium difficile in Southeast Asia. Anaerobe 2020, 66, 102290. [Google Scholar] [CrossRef]
  64. Hardefeldt, L.Y.; Gilkerson, J.R.; Billman-Jacobe, H.; Stevenson, M.A.; Thursky, K.; Bailey, K.E.; Browning, G.F. Barriers to and enablers of implementing antimicrobial stewardship programs in veterinary practices. J. Vet. Intern. Med. 2018, 32, 1092–1099. [Google Scholar] [CrossRef]
Figure 1. Characteristics of C. difficile isolated from both veterinary hospital and private domestic sources. Internationally recognised strains are prefixed “RT” and locally identified strains are prefixed “QX”. Toxigenic strains are those which contain at least one of the toxin genes tcdA (A+), tcdB (B+) or cdtA/B (CDT+).
Figure 1. Characteristics of C. difficile isolated from both veterinary hospital and private domestic sources. Internationally recognised strains are prefixed “RT” and locally identified strains are prefixed “QX”. Toxigenic strains are those which contain at least one of the toxin genes tcdA (A+), tcdB (B+) or cdtA/B (CDT+).
Microorganisms 11 01743 g001
Figure 2. Proportions of equine faecal samples collected from Western Australian private domestic sources containing C. difficile. Sites categorised based on horse use include companion animals, racing training centres and stud farms.
Figure 2. Proportions of equine faecal samples collected from Western Australian private domestic sources containing C. difficile. Sites categorised based on horse use include companion animals, racing training centres and stud farms.
Microorganisms 11 01743 g002
Figure 3. Isolation of C. difficile in patients at the TAHMU Equine Services over time. Duration of stay is indicated by the blue shading. Open circles indicate a negative sample, filled circles indicate a positive sample.
Figure 3. Isolation of C. difficile in patients at the TAHMU Equine Services over time. Duration of stay is indicated by the blue shading. Open circles indicate a negative sample, filled circles indicate a positive sample.
Microorganisms 11 01743 g003
Figure 4. MIC distributions for 10 antimicrobial agents against 160 equine strains of C. difficile. Breakpoints are indicated with green (susceptible) and red (resistant) vertical markers.
Figure 4. MIC distributions for 10 antimicrobial agents against 160 equine strains of C. difficile. Breakpoints are indicated with green (susceptible) and red (resistant) vertical markers.
Microorganisms 11 01743 g004
Figure 5. ST54 whole-genome SNP phylogeny. (a) Maximum-likelihood tree of 45 C. difficile PCR ribotype 012 (ST54) strains isolated from equine (n = 6), environmental (n = 2) and human origins (n = 37). Tree was built from an alignment of 1397 polymorphic sites and is mid-point-rooted. Scale bar shows nucleotide substitutions per site. (b) Pairwise whole-genome SNP analysis of ST54 cluster comprising equine (n = 6), clinical (n = 3) and environmental (n = 1) isolates.
Figure 5. ST54 whole-genome SNP phylogeny. (a) Maximum-likelihood tree of 45 C. difficile PCR ribotype 012 (ST54) strains isolated from equine (n = 6), environmental (n = 2) and human origins (n = 37). Tree was built from an alignment of 1397 polymorphic sites and is mid-point-rooted. Scale bar shows nucleotide substitutions per site. (b) Pairwise whole-genome SNP analysis of ST54 cluster comprising equine (n = 6), clinical (n = 3) and environmental (n = 1) isolates.
Microorganisms 11 01743 g005
Table 1. Proportion positive for C. difficile identified in the samples collected from veterinary hospital and private domestic sources including stud farms. GI = gastrointestinal. N/A = Not applicable.
Table 1. Proportion positive for C. difficile identified in the samples collected from veterinary hospital and private domestic sources including stud farms. GI = gastrointestinal. N/A = Not applicable.
Sample OriginHorses (N)C. difficile +ve HorsesProportion +ve (%)
Veterinary Hospital:1866836.6%
No GI signs1425236.6%
   Foals 4–12 months0n/an/a
   Adults > 12 months1425236.6%
GI signs441636.4%
   Foals 4–12 months0n/an/a
   Adults > 12 months441636.4%
Private domestic:2015527.4%
No GI signs1945226.8%
   Foals 4–12 months15746.7%
   Adults > 12 months1794525.1%
GI signs8337.5%
   Foals 4–12 months5360.0%
   Adults > 12 months300%
Overall totals:38712331.8%
No GI signs33610430.9%
   Foals 4–12 months15746.7%
   Adults > 12 months3219730.2%
GI signs511937.2%
   Foals 4–12 months5360.0%
   Adults > 12 months461634.8%
Table 2. Features of a C. difficile RT 012 (ST 54) closed reference genome constructed by hybrid assembly.
Table 2. Features of a C. difficile RT 012 (ST 54) closed reference genome constructed by hybrid assembly.
Isolate MU4Features
OriginDomestic Horse, Western Australia, 2020
PCR ribotype012
Multi-locus sequence type54 (clade C1)
Toxin profileA+B+CDT-
Chromosome
GenBank accessionCP102397.1
Size (bp)4,492,337
%GC29.29
N CDS4079
N tRNA/rRNA50/6
N CRISPRs9
ProphagesClostridium Phage CDMH1
Clostridium Phage ΦMMP02
Clostridium Phage ΦCDHM19
No. genes4309
No. coding sequences4180
Noncoding RNAs4
AMR lociBeta Lactam (blaCDD-1)
Vancomycin (vanR-Cd, vanS-Cd, vanG-Cd, vanT-Cd, vanZ1)
Macrolide (erm(B))
Streptomycin (aadE, ant(6)-Ia, sat4)
Tetracycline (tet(M))
Amikacin; kanamycin (aph(3’)-IIIa)
Trimethoprim (dfrF) (95.96% coverage)
Amikacin; gentamicin; kanamycin; tobramycin (aph(2”)-Ih) (82.21% coverage)
Extrachromosomal features
Novel plasmid7881 bp, accession CP102399.1
Novel phage34,753 bp, accession CP102398.1
Total genome size (bp)4,535,071
N contigs3
Total ONT reads978,529
Average ONT read length (bp) 3610
Basecalled N5011,200
Total illumina reads 2,079,414
SRA accessionSAMN30090499
Disclaimer/Publisher’s Note: The statements, opinions and data contained in all publications are solely those of the individual author(s) and contributor(s) and not of MDPI and/or the editor(s). MDPI and/or the editor(s) disclaim responsibility for any injury to people or property resulting from any ideas, methods, instructions or products referred to in the content.

Share and Cite

MDPI and ACS Style

Hain-Saunders, N.M.R.; Knight, D.R.; Bruce, M.; Byrne, D.; Riley, T.V. Genomic Analysis of Clostridioides difficile Recovered from Horses in Western Australia. Microorganisms 2023, 11, 1743. https://doi.org/10.3390/microorganisms11071743

AMA Style

Hain-Saunders NMR, Knight DR, Bruce M, Byrne D, Riley TV. Genomic Analysis of Clostridioides difficile Recovered from Horses in Western Australia. Microorganisms. 2023; 11(7):1743. https://doi.org/10.3390/microorganisms11071743

Chicago/Turabian Style

Hain-Saunders, Natasza M. R., Daniel R. Knight, Mieghan Bruce, David Byrne, and Thomas V. Riley. 2023. "Genomic Analysis of Clostridioides difficile Recovered from Horses in Western Australia" Microorganisms 11, no. 7: 1743. https://doi.org/10.3390/microorganisms11071743

APA Style

Hain-Saunders, N. M. R., Knight, D. R., Bruce, M., Byrne, D., & Riley, T. V. (2023). Genomic Analysis of Clostridioides difficile Recovered from Horses in Western Australia. Microorganisms, 11(7), 1743. https://doi.org/10.3390/microorganisms11071743

Note that from the first issue of 2016, this journal uses article numbers instead of page numbers. See further details here.

Article Metrics

Back to TopTop