ArsR Family Regulator MSMEG_6762 Mediates the Programmed Cell Death by Regulating the Expression of HNH Nuclease in Mycobacteria
Abstract
1. Introduction
2. Materials and Methods
2.1. Bacterial Strains, Plasmids and Growth Conditions
2.2. Plasmids and Expression Strains Construction
2.3. Effect of Conditional Expression of Genes on Mycobacterial Growth and Viability
2.4. Site-Directed Mutagenesis
2.5. RNA-Seq Analysis
2.6. Terminal Deoxynucleotidyl Transferase dUTP Nick end Labeling (TUNEL) Assay
2.7. Protein Expression and Purification
2.8. DNA Digestion Assay
2.9. Electrophoretic Mobility Shift Assays (EMSA)
2.10. Construction of Deletion Mutant Strains
2.11. Statistical Analysis
3. Results
3.1. Expression of MSMEG_6762 Causes the Cell Death of M. smegmatis
3.2. L18, R24, H54, and L58 Residues Are Critical for the Toxicity of MSMEG_6762
3.3. Overexpression of MSMEG_6762 Induces the DNA Damage in M. smegmatis
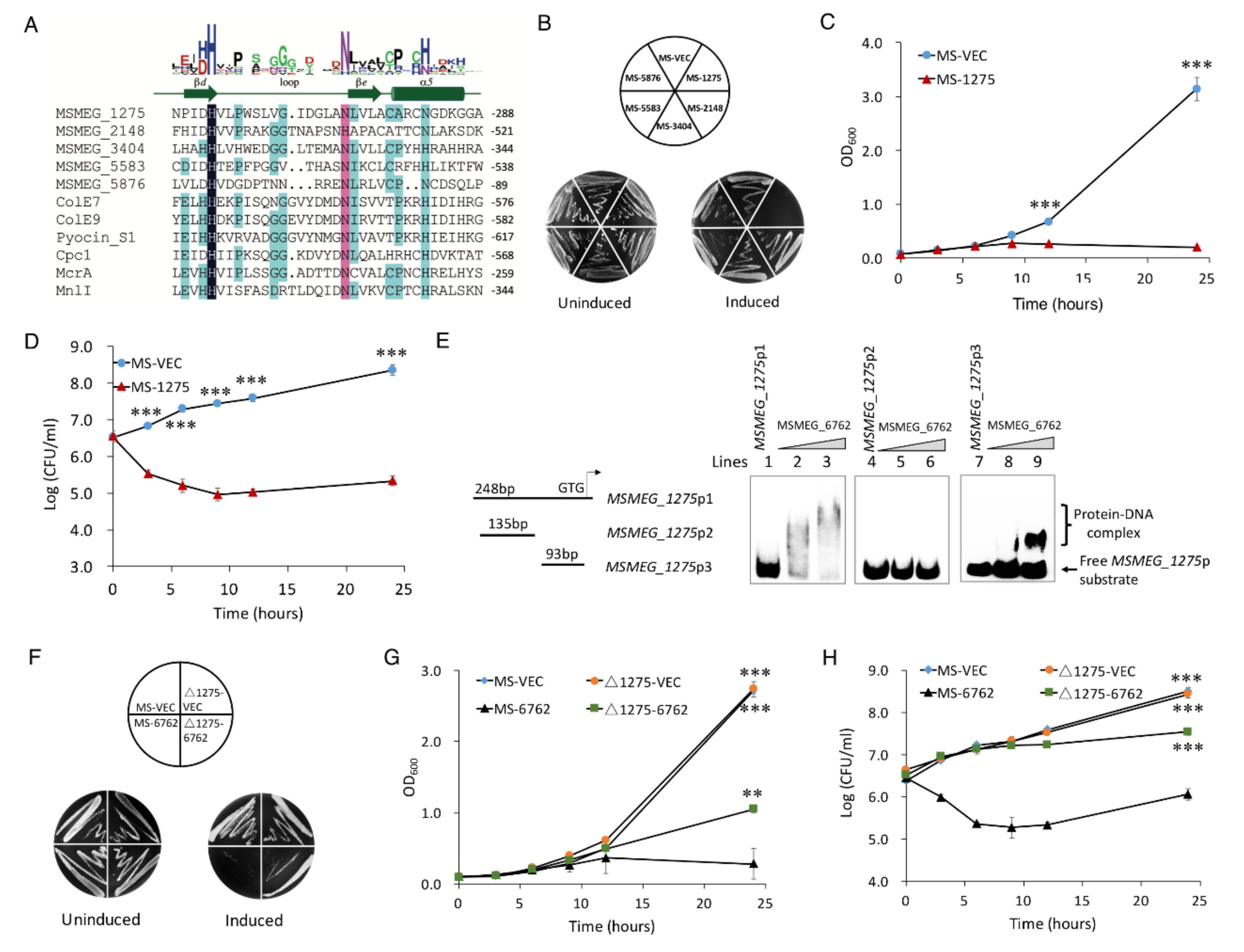
3.4. MSMEG_6762 Causes Cell Death by an Unregulated HNH Nuclease MSMEG_1275
3.5. MSMEG_1275 Mediates Double-Stranded Digestion of M. smegmatis Chromosome DNA
4. Discussion
Supplementary Materials
Author Contributions
Funding
Data Availability Statement
Conflicts of Interest
Abbreviations
| PCD | programmed cell death |
| TA | toxin–antitoxin |
| CFU | colony-forming units |
| dsDNA | double-stranded DNA |
| TUNEL assay | Terminal deoxynucleotidyl transferase dUTP nick end labeling assay |
| LB | Luria-Bertani |
| EMSA | electrophoretic mobility shift assay |
References
- Kerr, J.F.; Wyllie, A.H.; Currie, A.R. Apoptosis: A Basic Biological Phenomenon with Wide-Ranging Implications in Tissue Kinetics. Br. J. Cancer 1972, 26, 239–257. [Google Scholar] [CrossRef] [PubMed]
- Lewis, K. Programmed Death in Bacteria. Microbiol. Mol. Biol. Rev. 2000, 64, 503–514. [Google Scholar] [CrossRef] [PubMed]
- West, S.A.; Diggle, S.P.; Buckling, A.; Gardner, A.; Griffins, A.S. The Social Lives of Microbes. Annu. Rev. Ecol. Evol. Syst. 2007, 38, 53–77. [Google Scholar] [CrossRef]
- Rice, K.C.; Bayles, K.W. Death’s Toolbox: Examining the Molecular Components of Bacterial Programmed Cell Death. Mol. Microbiol. 2003, 50, 729–738. [Google Scholar] [CrossRef]
- Hu, M.-X.; Zhang, X.; Li, E.-L.; Feng, Y.-J. Recent Advancements in Toxin and Antitoxin Systems Involved in Bacterial Programmed Cell Death. Int. J. Microbiol. 2010, 2010, 781430. [Google Scholar] [CrossRef]
- Tanouchi, Y.; Lee, A.J.; Meredith, H.; You, L. Programmed cell death in bacteria and implications for antibiotic therapy. Trends Microbiol. 2013, 21, 265–270. [Google Scholar] [CrossRef]
- Unterholzner, S.J.; Poppenberger, B.; Rozhon, W. Toxin-Antitoxin Systems: Biology, Identification, and Application. Mob. Genet. Elem. 2013, 3, e26219. [Google Scholar] [CrossRef]
- Gerdes, K.; Christensen, S.K.; Lobner-Olesen, A. Prokaryotic Toxin-Antitoxin Stress Response Loci. Nat. Rev. Microbiol. 2005, 3, 371–382. [Google Scholar] [CrossRef]
- Yamaguchi, Y.; Park, J.-H.; Inouye, M. Toxin-Antitoxin Systems in Bacteria and Archaea. Annu. Rev. Genet. 2011, 45, 61–79. [Google Scholar] [CrossRef]
- Ramisetty, B.C.; Natarajan, B.; Santhosh, R.S. Mazef-Mediated Programmed Cell Death in Bacteria: “What Is This?”. Crit. Rev. Microbiol. 2015, 41, 89–100. [Google Scholar] [CrossRef]
- Engelberg-Kulka, H.; Hazan, R.; Amitai, S. mazEF: A chromosomal toxin-antitoxin module that triggers programmed cell death in bacteria. J. Cell Sci. 2005, 118, 4327–4332. [Google Scholar] [CrossRef]
- Zhang, Y.; Zhang, J.; Hoeflich, K.P.; Ikura, M.; Qing, G.; Inouye, M. MazF Cleaves Cellular mRNAs Specifically at ACA to Block Protein Synthesis in Escherichia coli. Mol. Cell 2003, 12, 913–923. [Google Scholar] [CrossRef]
- Dorsey-Oresto, A.; Lu, T.; Mosel, M.; Wang, X.; Salz, T.; Drlica, K.; Zhao, X. YihE Kinase Is a Central Regulator of Programmed Cell Death in Bacteria. Cell Rep. 2013, 3, 528–537. [Google Scholar] [CrossRef]
- Aizenman, E.; Engelberg-Kulka, H.; Glaser, G. An Escherichia Coli Chromosomal” Addiction Module” Regulated by Guanosine [Corrected] 3′, 5′-Bispyrophosphate: A Model for Programmed Bacterial Cell Death. Proc. Natl. Acad. Sci. USA 1996, 93, 6059–6063. [Google Scholar] [CrossRef]
- Sat, B.; Reches, M.; Engelberg-Kulka, H. The Escherichia coli mazEF Suicide Module Mediates Thymineless Death. J. Bacteriol. 2003, 185, 1803–1807. [Google Scholar] [CrossRef]
- Engelberg-Kulka, H.; Sat, B.; Reches, M.; Amitai, S.; Hazan, R. Bacterial programmed cell death systems as targets for antibiotics. Trends Microbiol. 2004, 12, 66–71. [Google Scholar] [CrossRef]
- Hazan, R.; Sat, B.; Engelberg-Kulka, H. Escherichia coli mazEF-Mediated Cell Death Is Triggered by Various Stressful Conditions. J. Bacteriol. 2004, 186, 3663–3669. [Google Scholar] [CrossRef]
- Erental, A.; Sharon, I.; Engelberg-Kulka, H. Two Programmed Cell Death Systems in Escherichia Coli: An Apoptotic-Like Death Is Inhibited by the Mazef-Mediated Death Pathway. PLoS Biol. 2012, 10, e1001281. [Google Scholar] [CrossRef]
- Ramisetty BC, M.; Raj, S.; Ghosh, D. Escherichia Coli Mazef Toxin-Antitoxin System Does Not Mediate Programmed Cell Death. J. Basic Microbiol. 2016, 56, 1398–1402. [Google Scholar] [CrossRef]
- Ramisetty, B.C.M.; Ghosh, D.; Chowdhury, M.R.; Santhosh, R.S. What is the link between stringent response, endoribonuclease encoding type II toxin–antitoxin systems and persistence? Front. Microbiol. 2016, 7, 1882. [Google Scholar] [CrossRef]
- Tsilibaris, V.; Maenhaut-Michel, G.; Mine, N.; van Melderen, L. What Is the Benefit to Escherichia Coli of Having Multiple Toxin-Antitoxin Systems in Its Genome? J. Bacteriol. 2007, 189, 6101–6108. [Google Scholar] [CrossRef] [PubMed]
- Mutschler, H.M.; Gebhardt, R.L.; Shoeman, A.; Meinhart, A. Novel Mechanism of Programmed Cell Death in Bacteria by Toxin-Antitoxin Systems Corrupts Peptidoglycan Synthesis. PLoS Biol. 2011, 9, e1001033. [Google Scholar] [CrossRef] [PubMed]
- Ichige, A.; Kobayashi, I. Stability of Ecori Restriction-Modification Enzymes in Vivo Differentiates the Ecori Restriction-Modification System from Other Postsegregational Cell Killing Systems. J. Bacteriol. 2005, 187, 6612–6621. [Google Scholar] [CrossRef] [PubMed]
- Gonzalez-Pastor, J.E.; Hobbs, E.C.; Losick, R. Cannibalism by Sporulating Bacteria. Science 2003, 301, 510–513. [Google Scholar] [CrossRef] [PubMed]
- Ellermeier, C.D.; Hobbs, E.C.; Gonzalez-Pastor, J.E.; Losick, R. A Three-Protein Signaling Pathway Governing Immunity to a Bacterial Cannibalism Toxin. Cell 2006, 124, 549–559. [Google Scholar] [CrossRef]
- Al Mamun, A.A.M.; Lombardo, M.-J.; Shee, C.; Lisewski, A.M.; Gonzalez, C.; Lin, D.; Nehring, R.B.; Saint-Ruf, C.; Gibson, J.L.; Frisch, R.L.; et al. Identity and Function of a Large Gene Network Underlying Mutagenic Repair of DNA Breaks. Science 2012, 338, 1344–1348. [Google Scholar] [CrossRef]
- OSummers, A. Damage control: Regulating Defenses Against Toxic Metals and Metalloids. Curr. Opin. Microbiol. 2009, 12, 138–144. [Google Scholar] [CrossRef]
- Williams, S.G.; Attridge, S.R.; Manning, P.A. The Transcriptional Activator Hlyu of Vibrio Cholerae: Nucleotide Sequence and Role in Virulence Gene Expression. Mol. Microbiol. 1993, 9, 751–760. [Google Scholar] [CrossRef]
- Liu, M.; Alice, A.F.; Naka, H.; Crosa, J.H. The Hlyu Protein Is a Positive Regulator of Rtxa1, a Gene Responsible for Cytotoxicity and Virulence in the Human Pathogen Vibrio Vulnificus. Infect. Immun. 2007, 75, 3282–3289. [Google Scholar] [CrossRef]
- O'Rourke, K.P.; Shaw, J.D.; Pesesky, M.W.; Cook, B.T.; Roberts, S.M.; Bond, J.P.; Spatafora, G.A. Genome-Wide Characterization of the SloR Metalloregulome in Streptococcus mutans. J. Bacteriol. 2010, 192, 1433–1443. [Google Scholar] [CrossRef]
- Zhao, H.; Volkov, A.; Veldore, V.H.; Hoch, J.A.; Varughese, K.I. Crystal structure of the transcriptional repressor PagR of Bacillus anthracis. Microbiology 2010, 156, 385–391. [Google Scholar] [CrossRef][Green Version]
- Duan, X.; Li, Y.; Du, Q.; Huang, Q.; Guo, S.; Xu, M.; Lin, Y.; Liu, Z.; Xie, J. Mycobacterium Lysine ε-aminotransferase is a novel alarmone metabolism related persister gene via dysregulating the intracellular amino acid level. Sci. Rep. 2016, 6, 19695. [Google Scholar] [CrossRef]
- Zhou, M.; Xie, L.; Yang, Z.; Zhou, J.; Xie, J. Lysine Succinylation of Mycobacterium Tuberculosis Isocitrate Lyase (Icl) Fine-Tunes the Microbial Resistance to Antibiotics. J. Biomol. Struct. Dyn. 2017, 35, 1030–1041. [Google Scholar] [CrossRef]
- Robinson, M.D.; McCarthy, D.J.; Smyth, G.K. EdgeR: A Bioconductor package for differential expression analysis of digital gene expression data. Bioinformatics 2010, 26, 139–140. [Google Scholar] [CrossRef]
- Lin, Y.; Li, Q.; Xie, L.; Xie, J. Mycobacterium tuberculosis rv1400c encodes functional lipase/esterase. Protein Expr. Purif. 2017, 129, 143–149. [Google Scholar] [CrossRef]
- Moodley, S.; Maxwell, K.; Kanelis, V. The protein gp74 from the bacteriophage HK97 functions as a HNH endonuclease. Protein Sci. 2012, 21, 809–818. [Google Scholar] [CrossRef]
- van Kessel, J.C.; Hatfull, G.F. Mycobacterial Recombineering. Methods Mol. Biol. 2008, 435, 203–215. [Google Scholar]
- Shao, Y.; Harrison, E.M.; Bi, D.; Tai, C.; He, X.; Ou, H.-Y.; Rajakumar, K.; Deng, Z. TADB: A web-based resource for Type 2 toxin–antitoxin loci in bacteria and archaea. Nucleic Acids Res. 2010, 39, D606–D611. [Google Scholar] [CrossRef]
- Bajaj, R.A.; Arbing, M.A.; Shin, A.; Cascio, D.; Miallau, L. Crystal Structure of the Toxin Msmeg_6760, the Structural Homolog of Mycobacterium Tuberculosis Rv2035, a Novel Type Ii Toxin Involved in the Hypoxic Response. Acta Crystallogr. Sect. F: Struct. Biol. Commun. 2016, 72, 863–869. [Google Scholar] [CrossRef]
- Frampton, R.; Aggio, R.B.; Villas-Boas, S.; Arcus, V.L.; Cook, G.M. Toxin-Antitoxin Systems of Mycobacterium smegmatis Are Essential for Cell Survival. J. Biol. Chem. 2012, 287, 5340–5356. [Google Scholar] [CrossRef]
- Gao, C.H.; Yang, M.; He, Z.G. An Arsr-Like Transcriptional Factor Recognizes a Conserved Sequence Motif and Positively Regulates the Expression of Phop in Mycobacteria. Biochem. Biophys. Res. Commun. 2011, 411, 726–731. [Google Scholar] [CrossRef] [PubMed]
- Kelley, L.A.; Mezulis, S.; Yates, C.M.; Wass, M.N.; Sternberg, M.J.E. The Phyre2 Web Portal for Protein Modeling, Prediction and Analysis. Nat. Protoc. 2015, 10, 845–858. [Google Scholar] [CrossRef] [PubMed]
- De Henestrosa, A.R.F.; Ogi, T.; Aoyagi, S.; Chafin, D.; Hayes, J.J.; Ohmori, H.; Woodgate, R. Identification of additional genes belonging to the LexA regulon in Escherichia coli. Mol. Microbiol. 2002, 35, 1560–1572. [Google Scholar] [CrossRef]
- Courcelle, J.; Khodursky, A.; Peter, B.; Brown, O.P.; Hanawalt, P.C. Comparative Gene Expression Profiles Following UV Exposure in Wild-Type and SOS-Deficient. Escherichia coli. Genetics 2001, 158, 41–64. [Google Scholar] [CrossRef]
- Smollett, K.L.; Smith, K.M.; Kahramanoglou, C.; Arnvig, K.B.; Buxton, R.S.; Davis, E.O. Global Analysis of the Regulon of the Transcriptional Repressor Lexa, a Key Component of Sos Response in Mycobacterium Tuberculosis. J. Biol. Chem. 2012, 287, 22004–22014. [Google Scholar] [CrossRef]
- Sassanfar, M.; Roberts, J.W. Nature of the Sos-Inducing Signal in Escherichia Coli. The Involvement of DNA Replication. J. Mol. Biol. 1990, 212, 79–96. [Google Scholar] [CrossRef]
- Little, J. Mechanism of specific LexA cleavage: Autodigestion and the role of RecA coprotease. Biochimie 1991, 73, 411–421. [Google Scholar] [CrossRef]
- Dillingham, M.S.; Kowalczykowski, S.C. RecBCD Enzyme and the Repair of Double-Stranded DNA Breaks. Microbiol. Mol. Biol. Rev. 2008, 72, 642–671, Table of Contents. [Google Scholar] [CrossRef]
- Wigley, D.B. Bacterial DNA Repair: Recent Insights into the Mechanism of Recbcd, Addab and Adnab. Nat. Rev. Microbiol. 2013, 11, 9–13. [Google Scholar] [CrossRef]
- Donaldson, J.R.; Courcelle, C.T.; Courcelle, J. RuvABC Is Required to Resolve Holliday Junctions That Accumulate following Replication on Damaged Templates in Escherichia coli. J. Biol. Chem. 2006, 281, 28811–28821. [Google Scholar] [CrossRef]
- Grove, J.I.; Harris, L.; Buckman, C.; Lloyd, R.G. DNA double strand break repair and crossing over mediated by RuvABC resolvase and RecG translocase. DNA Repair 2008, 7, 1517–1530. [Google Scholar] [CrossRef] [PubMed]
- Zhang, J.; Mahdi, A.; Briggs, G.S.; Lloyd, R.G. Promoting and Avoiding Recombination: Contrasting Activities of the Escherichia coli RuvABC Holliday Junction Resolvase and RecG DNA Translocase. Genetics 2010, 185, 23–37. [Google Scholar] [CrossRef] [PubMed]
- Keeble Anthony, H.; Maté, M.J.; Kleanthous, C. Hnh Endonucleases. In Homing Endonucleases and Inteins; Springer: Berlin/Heidelberg, Germany, 2005; pp. 49–65. [Google Scholar]
- Bateman, A.; Birney, E.; Cerruti, L.; Durbin, R.; Etwiller, L.; Eddy, S.R.; Griffiths-Jones, S.; Howe, K.L.; Marshall, M.; Sonnhammer, E.L. The Pfam Protein Families Database. Nucleic Acids Res. 2002, 30, 276–280. [Google Scholar] [CrossRef] [PubMed]
- Stoddard, B.L. Homing endonuclease structure and function. Q. Rev. Biophys 2005, 38, 49–95. [Google Scholar] [CrossRef]
- Ferat, J.L.; Michel, F. Group Ii Self-Splicing Introns in Bacteria. Nature 1993, 364, 358–361. [Google Scholar] [CrossRef]
- Eddy, S.R.; Gold, L. The phage T4 nrdB intron: A deletion mutant of a version found in the wild. Genes Dev. 1991, 5, 1032–1041. [Google Scholar] [CrossRef]
- Landthaler, M.; Shub, D.A. The Nicking Homing Endonuclease I-Basi Is Encoded by a Group I Intron in the DNA Polymerase Gene of the Bacillus Thuringiensis Phage Bastille. Nucleic Acids Res. 2003, 31, 3071–3077. [Google Scholar] [CrossRef]
- Chak, K.F.; Kuo, W.S.; Lu, F.M.; James, R. Cloning and Characterization of the Cole7 Plasmid. J. Gen. Microbiol. 1991, 137, 91–100. [Google Scholar] [CrossRef]
- Wallis, R.; Moore, G.R.; Kleanthous, C.; James, R. Molecular Analysis of the Protein-Protein Interaction between the E9-Immunity Protein and Colicin-E9. Eur. J. Biochem. 1992, 210, 923–930. [Google Scholar] [CrossRef]
- Sano, Y.; Matsui, H.; Kobayashi, M.; Kageyama, M. Molecular structures and functions of pyocins S1 and S2 in Pseudomonas aeruginosa. J. Bacteriol. 1993, 175, 2907–2916. [Google Scholar] [CrossRef]
- Pommer, A.J.; Cal, S.; Keeble, A.; Walker, D.; Evans, S.J.; Kühlmann, U.C.; Cooper, A.; Connolly, A.B.; Hemmings, A.; Moore, G.R.; et al. Mechanism and cleavage specificity of the H-N-H endonuclease colicin E9. J. Mol. Biol. 2001, 314, 735–749. [Google Scholar] [CrossRef]
- Hsia, K.C.; Chak, K.F.; Liang, P.H.; Cheng, Y.S.; Ku, W.Y.; Yuan, H.S. DNA Binding and Degradation by the Hnh Protein Cole7. Structure 2004, 12, 205–214. [Google Scholar] [CrossRef]
- Kriukiene, E.; Lubiene, J.; Lagunavicius, A.; Lubys, A. Mnli-the Member of H-N-H Subtype of Type Iis Restriction Endonucleases. Biochim. Biophys. Acta-Proteins Proteom. 2005, 1751, 194–204. [Google Scholar] [CrossRef]
- Hiom, K.; Sedgwick, S.G. Cloning and structural characterization of the mcrA locus of Escherichia coli. J. Bacteriol. 1991, 173, 7368–7373. [Google Scholar] [CrossRef]
- Mehta, P.; Katta, K.; Krishnaswamy, S. HNH family subclassification leads to identification of commonality in the His-Me endonuclease superfamily. Protein Sci. 2004, 13, 295–300. [Google Scholar] [CrossRef]
- Zhang, L.-Y.; Geng, Y.; Jia, H.; Xiao, J.; Li, Z.; Pan, L.; Sun, Y.; Zhang, Z. Preliminary Study on the Gene Function of a Novel Toxin-Antitoxin System Msmeg_3435-3436 in Mycobacterium Smegmatis. Chin. J. Antituberc. 2020, 42, 133. [Google Scholar]
- Pandey, A.K.; Raman, S.; Proff, R.; Joshi, S.; Kang, C.-M.; Rubin, E.J.; Husson, R.N.; Sassetti, C.M. Nitrile-inducible gene expression in mycobacteria. Tuberculosis 2009, 89, 12–16. [Google Scholar] [CrossRef]
- Ren, S.; Li, Q.; Xie, L.; Xie, J.; Sai, R. Molecular Mechanisms Underlying the Function Diversity of ArsR Family Metalloregulator. Crit. Rev. Eukaryot. Gene Expr. 2017, 27, 19–35. [Google Scholar] [CrossRef]
- Walters, S.B.; Dubnau, E.; Kolesnikova, I.; Laval, F.; Daffé, M.; Smith, I. The Mycobacterium tuberculosis PhoPR two-component system regulates genes essential for virulence and complex lipid biosynthesis. Mol. Microbiol. 2006, 60, 312–330. [Google Scholar] [CrossRef]
- Gonzalo-Asensio, J.; Mostowy, S.; Harders-Westerveen, J.; Huygen, K.; Hernández-Pando, R.; Thole, J.; Behr, M.; Gicquel, B.; Martin, C. PhoP: A Missing Piece in the Intricate Puzzle of Mycobacterium tuberculosis Virulence. PLoS ONE 2008, 3, e3496. [Google Scholar] [CrossRef]
- Abramovitch Robert, B.; Rohde, K.H.; Hsu, F.o.; Russell, D.G. Aprabc: A Mycobacterium Tuberculosis Complex-Specific Locus That Modulates Ph-Driven Adaptation to the Macrophage Phagosome. Mol. Microbiol. 2011, 80, 678–694. [Google Scholar] [CrossRef]
- Rangarajan, E.S.; Shankar, V. Sugar non-specific endonucleases. FEMS Microbiol. Rev. 2001, 25, 583–613. [Google Scholar] [CrossRef]
- Widlak, P.; Garrard, W.T. Discovery, Regulation, and Action of the Major Apoptotic Nucleases Dff40/Cad and Endonuclease G. J. Cell. Biochem. 2005, 94, 1078–1087. [Google Scholar] [CrossRef]
- Marti, T.M.; Fleck, O. DNA Repair Nucleases. Cell. Mol. Life Sci. 2004, 61, 336–354. [Google Scholar] [CrossRef]
- Parret, A.H.A.; de Mot, R. Bacteria Killing Their Own Kind: Novel Bacteriocins of Pseudomonas and Other Γ-Proteobacteria. Trends Microbiol. 2002, 10, 107–112. [Google Scholar] [CrossRef]
- Du, Q.; Long, Q.; Mao, J.; Fu, T.; Duan, X.; Xie, J. Characterization of a novel mutation in the overlap of tlyA and ppnK involved in capreomycin resistance in Mycobacterium. IUBMB Life 2014, 66, 405–414. [Google Scholar]
- Kessel, J.C.v.; Hatfull, G.F. Mycobacterial Recombineering Chromosomal Mutagenesis; Springer: Berlin/Heidelberg, Germany, 2008; pp. 203–215. [Google Scholar]
- Snapper, S.B.; Melton, R.E.; Mustafa, S.; Kieser, T.; Jacobs, W.R., Jr. Isolation and characterization of efficient plasmid transformation mutants of Mycobacterium smegmatis. Mol. Microbiol. 1990, 4, 1911–1919. [Google Scholar] [CrossRef]





| Gene | Description | FC a | p-Value |
|---|---|---|---|
| MSMEG_1620 | hypothetical protein | 7.122 | 3.99 × 10−25 |
| MSMEG_1622 | DNA repair polymerase | 6.262 | 9.78 × 10−23 |
| MSMEG_6892 | Replicative DNA helicase | 3.898 | 7.00 × 10−13 |
| dnaE2 | Error-prone DNA polymerase | 3.745 | 9.14 × 10−11 |
| MSMEG_1943 | ATP-dependent DNA helicase | 2.996 | 1.34 × 10−84 |
| recB | Exodeoxyribonuclease V subunit beta | 2.623 | 6.01 × 10−67 |
| xth | Exodeoxyribonuclease III | 2.516 | 4.05 × 10−62 |
| recD | Exodeoxyribonuclease V subunit alpha | 2.462 | 2.13 × 10−58 |
| MSMEG_1756 | Endonuclease VIII | 2.449 | 4.88 × 10−41 |
| lexA | LexA repressor | 2.242 | 5.94 × 10−52 |
| recC | Exodeoxyribonuclease V subunit gamma | 2.222 | 9.98 × 10−51 |
| dnaN | DNA polymerase III subunit beta | 2.006 | 3.25 × 10−43 |
| MSMEG_6856 | MmgE/PrpD family protein | 1.994 | 5.01 × 10−9 |
| recF | Recombination protein F | 1.955 | 1.13 × 10−40 |
| recA | Recombinase A | 1.934 | 1.19 × 10−40 |
| ruvC | Holliday junction resolvase | 1.859 | 1.28 × 10−36 |
| tag | DNA-3-methyladenine glycosylase I | 1.803 | 7.12 × 10−35 |
| MSMEG_4259 | DNA polymerase III, epsilon subunit | 1.778 | 5.43 × 10−34 |
| MSMEG_1952 | ATP-dependent DNA helicase | 1.719 | 1.33 × 10−32 |
| MSMEG_2174 | Superfamily protein I DNA or RNA helicase | 1.617 | 1.15 × 10−29 |
| ligA | NAD-dependent DNA ligase LigA | 1.565 | 7.19 × 10−28 |
| ruvA | Holliday junction DNA helicase RuvA | 1.550 | 1.91 × 10−26 |
| recG | ATP-dependent DNA helicase RecG | 1.528 | 5.29 × 10−26 |
| MSMEG_3839 | DNA polymerase I | 1.488 | 7.53 × 10−26 |
| ruvB | Holliday junction DNA helicase RuvB | 1.437 | 1.18 × 10−23 |
| pcrA | ATP-dependent DNA helicase PcrA | 1.258 | 2.30 × 10−19 |
| MSMEG_6896 | Single-stranded DNA-binding protein | 1.241 | 6.98 × 10−19 |
| MSMEG_4572 | DNA polymerase III, delta subunit | 1.215 | 6.32 × 10−18 |
| MSMEG_6153 | DNA polymerase III subunit delta’ | 1.206 | 1.45 × 10−17 |
| MSMEG_1383 | Endonuclease IV | 1.010 | 2.63 × 10−13 |
| Gene | Description | FC a | p-Value |
|---|---|---|---|
| MSMEG_5583 | HNH endonuclease | 4.334 | 1.52 × 10−14 |
| MSMEG_5876 | H-N-H endonuclease F-TflIV | 1.411 | 1.20 × 10−17 |
| MSMEG_3404 | HNH endonuclease domain-containing protein | 1.308 | 1.81 × 10−20 |
| MSMEG_1275 | HNH nuclease | 1.096 | 4.64 × 10−10 |
| MSMEG_2148 | HNH endonuclease domain-containing protein | 1.081 | 4.62 × 10−5 |
Publisher’s Note: MDPI stays neutral with regard to jurisdictional claims in published maps and institutional affiliations. |
© 2022 by the authors. Licensee MDPI, Basel, Switzerland. This article is an open access article distributed under the terms and conditions of the Creative Commons Attribution (CC BY) license (https://creativecommons.org/licenses/by/4.0/).
Share and Cite
Duan, X.; Huang, X.; Xu, J.; Li, X.; Niu, J.; Du, X.; Wang, X.; Li, J.; Kelly, M.; Guo, J.; et al. ArsR Family Regulator MSMEG_6762 Mediates the Programmed Cell Death by Regulating the Expression of HNH Nuclease in Mycobacteria. Microorganisms 2022, 10, 1535. https://doi.org/10.3390/microorganisms10081535
Duan X, Huang X, Xu J, Li X, Niu J, Du X, Wang X, Li J, Kelly M, Guo J, et al. ArsR Family Regulator MSMEG_6762 Mediates the Programmed Cell Death by Regulating the Expression of HNH Nuclease in Mycobacteria. Microorganisms. 2022; 10(8):1535. https://doi.org/10.3390/microorganisms10081535
Chicago/Turabian StyleDuan, Xiangke, Xue Huang, Junqi Xu, Xue Li, Jingjing Niu, Xiaoli Du, Xiaoyu Wang, Jiang Li, Michael Kelly, Jiaohan Guo, and et al. 2022. "ArsR Family Regulator MSMEG_6762 Mediates the Programmed Cell Death by Regulating the Expression of HNH Nuclease in Mycobacteria" Microorganisms 10, no. 8: 1535. https://doi.org/10.3390/microorganisms10081535
APA StyleDuan, X., Huang, X., Xu, J., Li, X., Niu, J., Du, X., Wang, X., Li, J., Kelly, M., Guo, J., Zhang, K., Huang, Y., Kan, B., & Xie, J. (2022). ArsR Family Regulator MSMEG_6762 Mediates the Programmed Cell Death by Regulating the Expression of HNH Nuclease in Mycobacteria. Microorganisms, 10(8), 1535. https://doi.org/10.3390/microorganisms10081535

