Longitudinal Investigation of the Native Grass Hay from Storage to Market Reveals Mycotoxin-Associated Fungi
Abstract
:1. Introduction
2. Materials and Methods
2.1. Preparation of Native Grass Hay
2.2. Sample Collection and Storage
2.3. Mycotoxin Analyses
2.4. DNA Extraction and PCR Amplification
2.5. Bioinformatics and Statistical Analysis
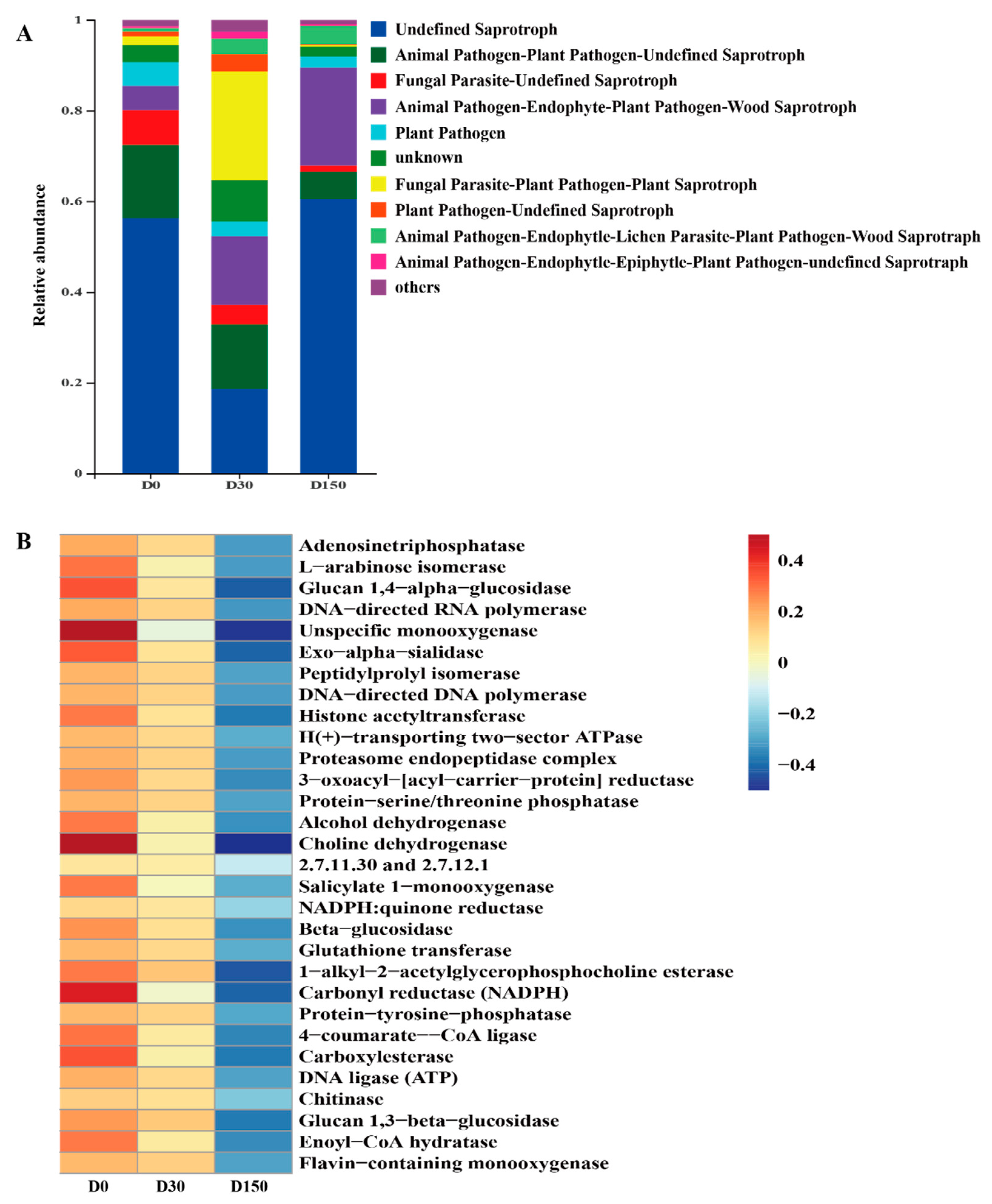
3. Results
4. Discussion
5. Conclusions
Author Contributions
Funding
Institutional Review Board Statement
Informed Consent Statement
Data Availability Statement
Conflicts of Interest
References
- Kafouris, D.; Christofidou, M.; Christodoulou, M.; Christou, E.; Ioannou-Kakouri, E. A validated UPLC-MS/MS multi-mycotoxin method for nuts and cereals: Results of the official control in Cyprus within the EU requirements. Food Agric. Immunol. 2017, 28, 90–108. [Google Scholar] [CrossRef]
- Milani, J.M. Ecological conditions affecting mycotoxin production in cereals: A review. Vet. Med. 2013, 58, 405–411. [Google Scholar] [CrossRef]
- Andersen, B.; Phippen, C.; Frisvad, J.C.; Emery, S.; Eustace, R.A. Fungal and chemical diversity in hay and wrapped haylage for equine feed. Mycotoxin Res. 2020, 36, 159–172. [Google Scholar] [CrossRef] [PubMed]
- Bu, Z.K.; Ge, G.T.; Jia, Y.S.; Du, S. Effect of hay with or without concentrate or pellets on growth performance and meat quality of Ujimqin lambs on the Inner Mongolian Plateau. Anim. Sci. J. 2021, 92, e13553. [Google Scholar] [CrossRef]
- You, S.H.; Du, S.; Ge, G.T.; Wan, T.; Jia, Y.S. Microbial community and fermentation characteristics of native grass prepared without or with isolated lactic acid bacteria on the Mongolian Plateau. Front. Microbiol. 2021, 12, 731770. [Google Scholar] [CrossRef]
- Séguin, V.; Lemauviel-Lavenant, S.; Garon, D.; Bouchart, V.; Gallard, Y.; Blanchet, B.; Diquelou, S.; Personeni, E.; Gauduchon, P.; Ourry, A. An evaluation of the hygienic quality in single-species hays and commercial forages used in equine nutrition. Grass Forage Sci. 2010, 65, 304–317. [Google Scholar] [CrossRef]
- Gallo, A.; Giuberti, G.; Frisvad, J.C.; Bertuzzi, T.; Nielsen, K.F. Review on mycotoxin issues in ruminants: Occurrence in forages, effects of mycotoxin ingestion on health status and animal performance and practical strategies to counteract their negative effects. Toxins 2015, 7, 3057–3111. [Google Scholar] [CrossRef]
- Coblenz, W.K.; Akins, M.S. Silage review: Recent advances and future technologies for baled silages. J. Dairy Sci. 2018, 101, 4075–4092. [Google Scholar] [CrossRef]
- Schenk, J.; Djurle, A.; Jensen, D.F.; Müller, C.; O’Brien, M.; Spörndly, R. Filamentous fungi in wrapped forages determined with different sampling and culturing methods. Grass Forage Sci. 2018, 74, 29–41. [Google Scholar] [CrossRef] [Green Version]
- Alonso, V.A.; Pereyra, C.M.; Keller, L.A.M.; Dalcero, A.M.; Rosa, C.A.R.; Chiacchiera, S.M.; Cavaglieri, L.R. Fungi and mycotoxins in silage: An overview. J. Appl. Microbiol. 2013, 115, 637–643. [Google Scholar] [CrossRef]
- Storm, I.M.L.D.; Rasmussen, R.R.; Rasmussen, P.H. Occurrence of pre and post-harvest mycotoxins and other secondary metabolites in Danish maize silage. Toxins 2014, 6, 2256–2269. [Google Scholar] [CrossRef] [PubMed] [Green Version]
- Ceniti, C.; Costanzo, N.; Spina, A.A.; Rodolfi, M.; Tilocca, B.; Piras, C.; Britti, D.; Morittu, V.M. Fungal contamination and Aflatoxin B1 detected in hay for dairy cows in South Italy. Front. Nutr. 2021, 8, 704976. [Google Scholar] [CrossRef] [PubMed]
- Müller, C.E. Silage and haylage for horses. Grass Forage Sci. 2018, 73, 815–827. [Google Scholar] [CrossRef]
- Gregory, P.H.; Lacey, M.E.; Festenstein, G.N.; Skinner, F.A.; Station, E.E. Microbial and biochemical changes during the moulding of hay. J. Gen. Microbiol. 1963, 33, 147–174. [Google Scholar] [CrossRef] [Green Version]
- Martinson, K.; Coblentz, W.; Sheaffer, C. The effect of harvest moisture and bale wrapping on forage quality, temperature, and mold in orchardgrass hay. J. Equine Vet. Sci. 2011, 31, 711–716. [Google Scholar] [CrossRef]
- Zhu, C.; Zhang, G.L.; Huang, Y.F.; Yang, S.M.; Ren, S.Y.; Gao, Z.X.; Chen, A.L. Dual-competitive lateral flow aptasensor for detection of aflatoxin B1 in food and feedstuffs. J. Hazard. Mater. 2018, 344, 249–257. [Google Scholar] [CrossRef]
- Du, S.; You, S.; Sun, L.; Wang, X.; Jia, Y.; Zhou, Y. Effects of replacing alfalfa hay with native grass hay in pelleted total mixed ration on physicochemical parameters, fatty acid profile, and rumen microbiota in lamb. Front. Microbiol. 2022, 13, 861025. [Google Scholar] [CrossRef]
- Muwonge, A.; Karuppannan, A.K.; Opriessnig, T. Probiotics mediated gut microbiota diversity shifts are associated with reduction in histopathology and shedding of Lawsonia intracellularis. Anim. Microbiome 2021, 3, 22. [Google Scholar] [CrossRef]
- Baholet, D.; Kolackova, I.; Kalhotka, L.; Skladanka, J.; Haninec, P. Effect of species, fertilization and harvest date on microbial composition and mycotoxin content in forage. Agriculture 2019, 9, 102. [Google Scholar] [CrossRef] [Green Version]
- Li, Y.Y.; Du, S.; Sun, L.; Cheng, Q.M.; Hao, J.F.; Lu, Q.; Ge, G.T.; Wang, Z.J.; Jia, Y.S. Effects of Lactic acid bacteria and molasses additives on dynamic fermentation quality and microbial community of native grass silage. Front. Microbiol. 2022, 13, 830121. [Google Scholar] [CrossRef]
- Hou, J.J.; Nishino, N. Bacterial and fungal microbiota of Guinea grass silage shows various levels of acetic acid fermentation. Fermentation 2022, 8, 10. [Google Scholar] [CrossRef]
- Teasdale, S.E.; Caradus, J.R.; Johnson, L.J. Fungal endophyte diversity from tropical forage grass Brachiaria. Plant Ecol. Divers. 2018, 11, 611–624. [Google Scholar] [CrossRef]
- Partel, K.; Baral, H.O.; Tamm, H.; Poldmaa1, K. Evidence for the polyphyly of Encoelia and Encoelioideae with reconsideration of respective families in Leotiomycetes. Fungal Divers. 2017, 82, 183–219. [Google Scholar] [CrossRef]
- Suwannarach, N.; Kumla, J.; Matsui, K.; Lumyong, S. Morphological and molecular evidence support a new endophytic fungus, Chaetomella endophytica from Japan. Mycoscience 2018, 59, 473–478. [Google Scholar] [CrossRef]
- Clevstrom, G.; Ljunffren, H. Occurrence of storage fungal, especially aflatoxin-forming Aspergillus flavus, in soil, greenstuff and prepared hay. J. Stored Prod. Res. 1984, 20, 71–82. [Google Scholar] [CrossRef]
- Leuven, K.U. Alternaria spp.: From general saprophyte to specific parasite. Mol. Plant Pathol. 2003, 4, 225–236. [Google Scholar]
- Ostry, V. Alternaria mycotoxins: An overview of chemical characterization, producers, toxicity, analysis and occurrence in foodstuffs. World Mycotoxin J. 2008, 1, 175–188. [Google Scholar] [CrossRef]
- EFSA Panel on Contaminants in the Food Chain. Scientific opinion on the risks for animal and public health related to the presence of Alternaria toxins in feed and food. EFSA J. 2011, 9, 2407. [Google Scholar] [CrossRef]
- Snow, D.; Crichton, M.H.; Wright, N.C. Mold deterioration of feeding-stuffs in relation to humidity of storage. Part I. The growth of molds at low humidities. Ann. Appl. Biol. 1994, 31, 102–111. [Google Scholar] [CrossRef]
- Su, W.; Jiang, Z.; Hao, L.; Li, W.; Gong, T.; Zhang, Y.; Du, S.; Wang, C.; Lu, Z.; Jin, M.; et al. Variations of soybean meal and corn mixed substrates in physicochemical characteristics and microbiota during two-stage solid-state fermentation. Front. Microbiol. 2021, 12, 688839. [Google Scholar] [CrossRef]
- Homdark, S.; Fehrmann, F.; Beck, R. Influence of different storage conditions on the mycotoxins production and quality of fusarium infected wheat grain. J. Phytopathol. 2000, 148, 7–15. [Google Scholar] [CrossRef]
- Yang, X.; Li, F.; Ning, H.; Zhang, W.; Niu, D.; Shi, Z.; Chai, S.; Shan, A. Screening of Pig-Derived Zearalenone-Degrading Bacteria through the Zearalenone Challenge Model, and Their Degradation Characteristics. Toxins 2022, 14, 224. [Google Scholar] [CrossRef] [PubMed]
- Tang, Y.Y.; Lin, H.Y.; Chen, Y.C.; Su, W.T.; Wang, S.C.; Chiueh, L.C.; Shin, Y.C. Development of a Quantitative Multi-Mycotoxin Method in Rice, Maize, Wheat and Peanut Using UPLC-MS/MS. Food Anal. Methods 2013, 6, 727–736. [Google Scholar] [CrossRef]






Publisher’s Note: MDPI stays neutral with regard to jurisdictional claims in published maps and institutional affiliations. |
© 2022 by the authors. Licensee MDPI, Basel, Switzerland. This article is an open access article distributed under the terms and conditions of the Creative Commons Attribution (CC BY) license (https://creativecommons.org/licenses/by/4.0/).
Share and Cite
Du, S.; You, S.; Jiang, X.; Li, Y.; Jia, Y. Longitudinal Investigation of the Native Grass Hay from Storage to Market Reveals Mycotoxin-Associated Fungi. Microorganisms 2022, 10, 1154. https://doi.org/10.3390/microorganisms10061154
Du S, You S, Jiang X, Li Y, Jia Y. Longitudinal Investigation of the Native Grass Hay from Storage to Market Reveals Mycotoxin-Associated Fungi. Microorganisms. 2022; 10(6):1154. https://doi.org/10.3390/microorganisms10061154
Chicago/Turabian StyleDu, Shuai, Sihan You, Xiaowei Jiang, Yuyu Li, and Yushan Jia. 2022. "Longitudinal Investigation of the Native Grass Hay from Storage to Market Reveals Mycotoxin-Associated Fungi" Microorganisms 10, no. 6: 1154. https://doi.org/10.3390/microorganisms10061154
APA StyleDu, S., You, S., Jiang, X., Li, Y., & Jia, Y. (2022). Longitudinal Investigation of the Native Grass Hay from Storage to Market Reveals Mycotoxin-Associated Fungi. Microorganisms, 10(6), 1154. https://doi.org/10.3390/microorganisms10061154

