Infection of Human Retinal Pigment Epithelial Cells with Dengue Virus Strains Isolated during Outbreaks in Singapore
Abstract
1. Introduction
2. Materials and Methods
2.1. Human Retinal Cells
2.2. Dengue Virus Strains
2.3. Infection of Retinal Cells with Dengue Virus
2.4. RNA Extraction and Reverse Transcription
2.5. Dengue Virus Primers
2.6. Polymerase Chain Reaction
2.7. Cellular Immunolabelling
2.8. Measurement of Transcellular Electrical Resistance
2.9. Statistical Analyses
2.10. Human Research Compliance
3. Results
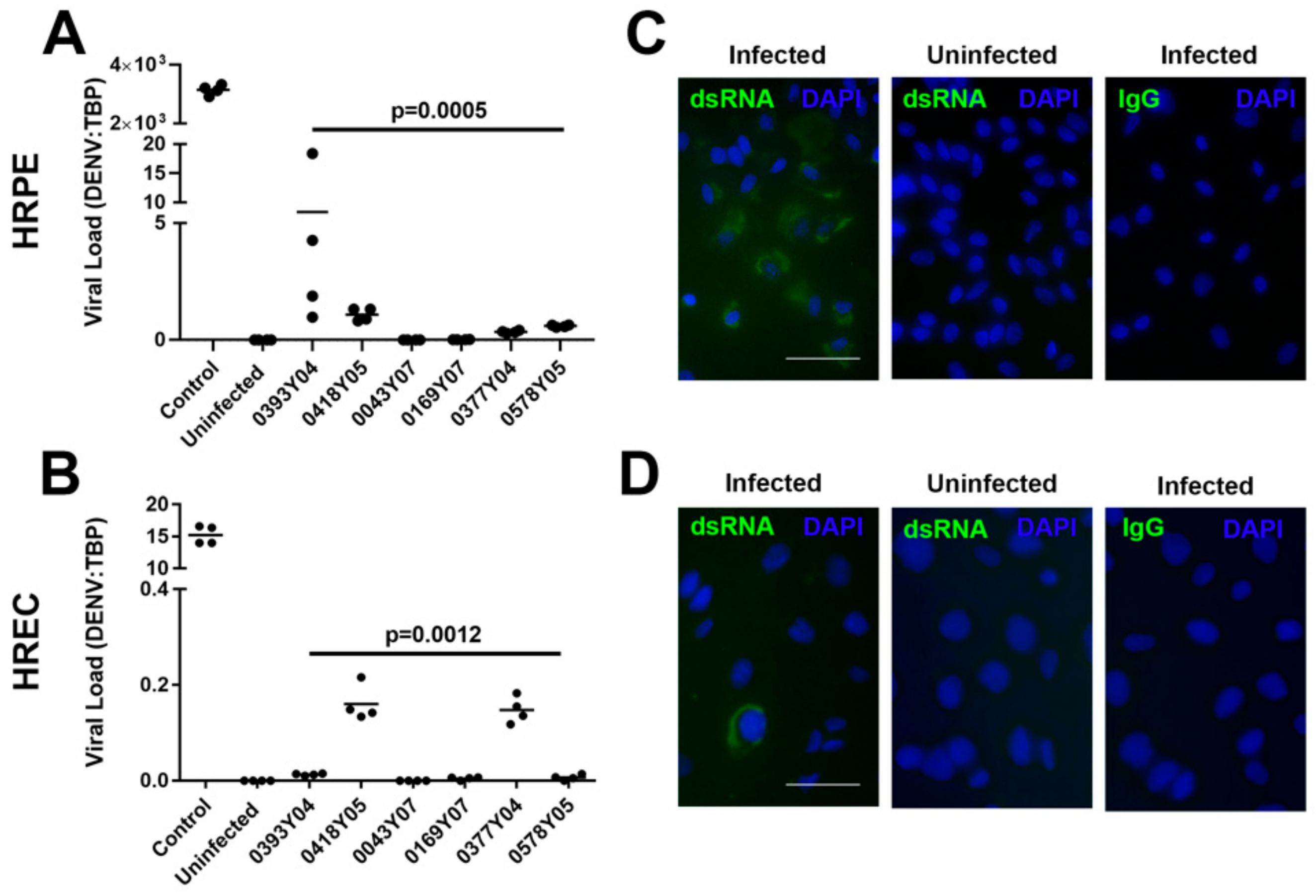
3.1. Human Retinal Pigment Epithelial Cells and Retinal Vascular Endothelial Cells Are Differentially Susceptible to Infection with Dengue Virus Field Strains
3.2. Human Retinal Pigment Epithelial Cells Respond Differently to Infection with Different Dengue Virus Field Strains
3.3. Viral Load and Cell Response Are Different in Human Primary Retinal Pigment Epithelial Cells Infected with Different Dengue Virus Serotype 1 Field Strains
3.4. Dengue Virus Serotype 1 Field Strains Have Differential Effects on Permeability of Human Primary Retinal Epithelial Cell Monolayers
4. Discussion
Author Contributions
Funding
Institutional Review Board Statement
Informed Consent Statement
Data Availability Statement
Acknowledgments
Conflicts of Interest
References
- Ng, A.W.; Teoh, S.C. Dengue eye disease. Surv. Ophthalmol. 2015, 60, 106–114. [Google Scholar] [CrossRef] [PubMed]
- Mahendradas, P.; Kawali, A.; Luthra, S.; Srinivasan, S.; Curi, A.L.; Maheswari, S.; Ksiaa, I.; Khairallah, M. Post-fever retinitis—Newer concepts. Indian J. Ophthalmol. 2020, 68, 1775–1786. [Google Scholar] [CrossRef] [PubMed]
- Bacsal, K.E.; Chee, S.-P.; Cheng, C.-L.; Flores, J.V.P. Dengue-Associated Maculopathy. Arch. Ophthalmol. 2007, 125, 501–510. [Google Scholar] [CrossRef] [PubMed]
- Chan, D.P.; Teoh, S.C.; Tan, C.S.; Nah, G.K.; Rajagopalan, R.; Prabhakaragupta, M.K.; Chee, C.K.; Lim, T.H.; Goh, K.Y.; on behalf of The Eye Institute Dengue-Related Ophthalmic Complications Workgroup. Ophthalmic Complications of Dengue. Emerg. Infect. Dis. 2006, 12, 285–289. [Google Scholar] [CrossRef] [PubMed]
- Chlebicki, M.P.; Ang, B.; Barkham, T.; Laude, A. Retinal Hemorrhages in 4 Patients with Dengue Fever. Emerg. Infect. Dis. 2005, 11, 770–772. [Google Scholar] [CrossRef]
- Lim, W.-K.; Mathur, R.; Koh, A.; Yeoh, R.; Chee, S.-P. Ocular manifestations of dengue fever. Ophthalmology 2004, 111, 2057–2064. [Google Scholar] [CrossRef]
- Chia, A.; Luu, C.D.; Mathur, R.; Cheng, B.; Chee, S.P. Electrophysiological Findings in Patients With Dengue-Related Maculopathy. Arch. Ophthalmol. 2006, 124, 1421. [Google Scholar] [CrossRef][Green Version]
- Singh, S.; Farr, D.; Kumar, A. Ocular Manifestations of Emerging Flaviviruses and the Blood-Retinal Barrier. Viruses 2018, 10, 530. [Google Scholar] [CrossRef]
- Daruich, A.; Matet, A.; Moulin, A.; Kowalczuk, L.; Nicolas, M.; Sellam, A.; Rothschild, P.-R.; Omri, S.; Gélizé, E.; Jonet, L.; et al. Mechanisms of macular edema: Beyond the surface. Prog. Retin. Eye Res. 2018, 63, 20–68. [Google Scholar] [CrossRef]
- Carr, J.; Ashander, L.M.; Calvert, J.K.; Ma, Y.; Aloia, A.; Bracho, G.G.; Chee, S.-P.; Appukuttan, B.; Smith, J.R. Molecular Responses of Human Retinal Cells to Infection with Dengue Virus. Mediat. Inflamm. 2017, 2017, 1–16. [Google Scholar] [CrossRef]
- Guzman, M.G.; Gubler, D.J.; Izquierdo, A.; Martinez, E.; Halstead, S.B. Dengue infection. Nat. Rev. Dis. Prim. 2016, 2, 16055. [Google Scholar] [CrossRef] [PubMed]
- Su, D.H.-W.; Bacsal, K.; Chee, S.-P.; Flores, J.V.P.; Lim, W.-K.; Cheng, B.C.-L.; Jap, A.H.-E. Prevalence of Dengue Maculopathy in Patients Hospitalized for Dengue Fever. Ophthalmology 2007, 114, 1743–1747.e4. [Google Scholar] [CrossRef] [PubMed]
- Chee, E.; Sims, J.L.; Jap, A.; Tan, B.H.; Oh, H.; Chee, S.-P. Comparison of Prevalence of Dengue Maculopathy during Two Epidemics With Differing Predominant Serotypes. Am. J. Ophthalmol. 2009, 148, 910–913. [Google Scholar] [CrossRef]
- Ler, T.S.; Ang, L.W.; Yap, G.S.L.; Ng, L.C.; Tai, J.C.; James, L.; Goh, K.T. Epidemiological characteristics of the 2005 and 2007 dengue epidemics in Singapore-similarities and differences. West. Pac. Surveill. Response J. 2011, 2, e1. [Google Scholar] [CrossRef] [PubMed]
- Smith, J.R.; Ashander, L.M.; Ma, Y.; Rochet, E.; Furtado, J.M. Model Systems for Studying Mechanisms of Ocular Toxoplasmosis. Methods Mol. Biol. 2020, 2071, 297–321. [Google Scholar] [CrossRef] [PubMed]
- Dunn, K.C.; Aotaki-Keen, A.E.; Putkey, F.R.; Hjelmeland, L.M. ARPE-19, A Human Retinal Pigment Epithelial Cell Line with Differentiated Properties. Exp. Eye Res. 1996, 62, 155–170. [Google Scholar] [CrossRef] [PubMed]
- Bharadwaj, A.S.; Appukuttan, B.; Wilmarth, P.A.; Pan, Y.; Stempel, A.J.; Chipps, T.J.; Benedetti, E.E.; Zamora, D.O.; Choi, D.; David, L.L.; et al. Role of the retinal vascular endothelial cell in ocular disease. Prog. Retin. Eye Res. 2013, 32, 102–180. [Google Scholar] [CrossRef]
- Gualano, R.C.; Cauchi, M.R.; Wright, P.J.; Davidson, A.D.; Pryor, M.J. Identification of a major determinant of mouse neurovirulence of dengue virus type 2 using stably cloned genomic-length cDNA. J. Gen. Virol. 1998, 79, 437–446. [Google Scholar] [CrossRef]
- Pryor, M.J.; Carr, J.; Wright, P.J.; Li, P.; Davidson, A.D.; Hocking, H. Replication of dengue virus type 2 in human monocyte-derived macrophages: Comparisons of isolates and recombinant viruses with substitutions at amino acid 390 in the envelope glycoprotein. Am. J. Trop. Med. Hyg. 2001, 65, 427–434. [Google Scholar] [CrossRef]
- Wati, S.; Li, P.; Burrell, C.J.; Carr, J. Dengue Virus (DV) Replication in Monocyte-Derived Macrophages Is Not Affected by Tumor Necrosis Factor Alpha (TNF-α), and DV Infection Induces Altered Responsiveness to TNF-α Stimulation. J. Virol. 2007, 81, 10161–10171. [Google Scholar] [CrossRef]
- Sayers, E.W.; Cavanaugh, M.; Clark, K.; Ostell, J.; Pruitt, K.; Mizrachi, I.K. GenBank. Nucleic Acids Res. 2019, 47, D94–D99. [Google Scholar] [CrossRef] [PubMed]
- Madeira, F.; Park, Y.M.; Lee, J.; Buso, N.; Gur, T.; Madhusoodanan, N.; Basutkar, P.; Tivey, A.R.N.; Potter, S.C.; Finn, R.D.; et al. The EMBL-EBI search and sequence analysis tools APIs in 2019. Nucleic Acids Res. 2019, 47, W636–W641. [Google Scholar] [CrossRef] [PubMed]
- Brodin, J.; Krishnamoorthy, M.; Athreya, G.; Fischer, W.; Hraber, P.; Gleasner, C.; Green, L.; Korber, B.; Leitner, T. A multiple-alignment based primer design algorithm for genetically highly variable DNA targets. BMC Bioinform. 2013, 14, 255. [Google Scholar] [CrossRef] [PubMed]
- O’Leary, N.A.; Wright, M.W.; Brister, J.R.; Ciufo, S.; Haddad, D.; McVeigh, R.; Rajput, B.; Robbertse, B.; Smith-White, B.; Ako-Adjei, D.; et al. Reference sequence (RefSeq) database at NCBI: Current status, taxonomic expansion, and functional annotation. Nucleic Acids Res. 2016, 44, D733–D745. [Google Scholar] [CrossRef]
- Warren, C.; Griffin, L.M.; Little, A.S.; Huang, I.-C.; Farzan, M.; Pyeon, D. The Antiviral Restriction Factors IFITM1, 2 and 3 Do Not Inhibit Infection of Human Papillomavirus, Cytomegalovirus and Adenovirus. PLoS ONE 2014, 9, e96579. [Google Scholar] [CrossRef]
- Herdy, B.; Karonitsch, T.; Vladimer, G.I.; Tan, C.S.; Stukalov, A.; Trefzer, C.; Bigenzahn, J.W.; Theil, T.; Holinka, J.; Kiener, H.P.; et al. The RNA-binding protein HuR/ELAVL1 regulates IFN-β mRNA abundance and the type I IFN response. Eur. J. Immunol. 2015, 45, 1500–1511. [Google Scholar] [CrossRef]
- Jang, C.-H.; Choi, J.-H.; Byun, M.-S.; Jue, D.-M. Chloroquine inhibits production of TNF-α, IL-1β and IL-6 from lipopolysaccharide-stimulated human monocytes/macrophages by different modes. Rheumatology 2006, 45, 703–710. [Google Scholar] [CrossRef]
- Muscat, P.; Mercado, K.; Payne, K.; Chahal, H.; Jones, G. PHF11 expression and cellular distribution is regulated by the Toll-Like Receptor 3 Ligand Polyinosinic:Polycytidylic Acid in HaCaT keratinocytes. BMC Immunol. 2015, 16, 69. [Google Scholar] [CrossRef]
- Wang, B.; Fang, Y.; Wu, Y.; Koga, K.; Osuga, Y.; Lv, S.; Chen, D.; Zhu, Y.; Wang, J.; Huang, H. Viperin is induced following toll-like receptor 3 (TLR3) ligation and has a virus-responsive function in human trophoblast cells. Placenta 2015, 36, 667–673. [Google Scholar] [CrossRef]
- Lie, S.; Rochet, E.; Segerdell, E.; Ma, Y.; Ashander, L.M.; Shadforth, A.M.A.; Blenkinsop, T.A.; Michael, M.Z.; Appukuttan, B.; Wilmot, B.; et al. Immunological Molecular Responses of Human Retinal Pigment Epithelial Cells to Infection With Toxoplasma gondii. Front. Immunol. 2019, 10, 708. [Google Scholar] [CrossRef]
- Wu, C.; Wang, X.; Zhong, M.; Liu, H.; He, Q.; Yang, X.; Wen, J.; Feng, D. Evaluation of potential reference genes for qRT-PCR studies in human hepatoma cell lines treated with TNF-α. Acta Biochim. Biophys. Sin. 2013, 45, 780–786. [Google Scholar] [CrossRef] [PubMed][Green Version]
- Pfaffl, M.W. A new mathematical model for relative quantification in real-time RT-PCR. Nucleic Acids Res. 2001, 29, e45. [Google Scholar] [CrossRef] [PubMed]
- Ke, N.; Wang, X.; Xu, X.; Abassi, Y.A. The xCELLigence System for Real-Time and Label-Free Monitoring of Cell Viability. Methods Mol. Biol. 2011, 740, 33–43. [Google Scholar] [CrossRef] [PubMed]
- Lundholt, B.K.; Scudder, K.M.; Pagliaro, L. A Simple Technique for Reducing Edge Effect in Cell-Based Assays. J. Biomol. Screen. 2003, 8, 566–570. [Google Scholar] [CrossRef] [PubMed]
- López, C.B.; Hermesh, T. Systemic responses during local viral infections: Type I IFNs sound the alarm. Curr. Opin. Immunol. 2011, 23, 495–499. [Google Scholar] [CrossRef] [PubMed]
- Ryan, F.J.; Carr, J.M.; Furtado, J.M.; Ma, Y.; Ashander, L.M.; Simões, M.; Oliver, G.F.; Granado, G.B.; Dawson, A.C.; Michael, M.Z.; et al. Zika Virus Infection of Human Iris Pigment Epithelial Cells. Front. Immunol. 2021, 12, 644153. [Google Scholar] [CrossRef]
- Smith, J.R.; Choi, D.; Chipps, T.J.; Pan, Y.; Zamora, D.O.; Davies, M.H.; Babra, B.; Powers, M.R.; Planck, S.R.; Rosenbaum, J.T. Unique Gene Expression Profiles of Donor-Matched Human Retinal and Choroidal Vascular Endothelial Cells. Investig. Opthalmology Vis. Sci. 2007, 48, 2676–2684. [Google Scholar] [CrossRef]
- Nazari, H.; Karakousis, P.C.; Rao, N.A. Replication of Mycobacterium Tuberculosis in Retinal Pigment Epithelium. JAMA Ophthalmol. 2014, 132, 724. [Google Scholar] [CrossRef]
- Lie, S.; Vieira, B.R.; Arruda, S.; Simões, M.; Ashander, L.M.; Furtado, J.M.; Smith, J.R. Molecular Basis of The Retinal Pigment Epithelial Changes That Characterize The Ocular Lesion in Toxoplasmosis. Microorganisms 2019, 7, 405. [Google Scholar] [CrossRef]
- Singh, P.K.; Khatri, I.; Jha, A.; Pretto-Kernahan, C.; Spindler, K.R.; Arumugaswami, V.; Giri, S.; Kumar, A.; Bhasin, M.K. Determination of system level alterations in host transcriptome due to Zika virus (ZIKV) Infection in retinal pigment epithelium. Sci. Rep. 2018, 8, 11209. [Google Scholar] [CrossRef]
- Cinatl, J.; Michaelis, M.; Fleckenstein, C.; Bauer, G.; Kabičková, H.; Scholz, M.; Rabenau, H.F.; Doerr, H.W. West Nile Virus Infection Induces Interferon Signalling in Human Retinal Pigment Epithelial Cells. Investig. Opthalmology Vis. Sci. 2006, 47, 645–651. [Google Scholar] [CrossRef] [PubMed]
- Arao, Y.; Ando, Y.; Narita, M.; Kurata, T. Unexpected Correlation in the Sensitivity of 19 Herpes Simplex Virus Strains to Types I and II Interferons. J. Interf. Cytokine Res. 1997, 17, 537–541. [Google Scholar] [CrossRef] [PubMed]
- Milikan, J.C.M.; Kuijpers, R.W.A.M.; Osterhaus, A.D.M.E.; Verjans, G.M.G.M.; Baarsma, G.S. Human Ocular-Derived Virus-Specific CD4+ T Cells Control Varicella Zoster Virus Replication in Human Retinal Pigment Epithelial Cells. Investig. Opthalmol. Vis. Sci. 2009, 50, 743–751. [Google Scholar] [CrossRef] [PubMed]
- Momma, Y.; Nagineni, C.N.; Chin, M.S.; Srinivasan, K.; Detrick, B.; Hooks, J.J. Differential expression of chemokines by hu-man retinal pigment epithelial cells infected with cytomegalovirus. Investig. Ophthalmol. Vis. Sci. 2003, 44, 2026–2033. [Google Scholar] [CrossRef] [PubMed]
- Smith, J.R.; Todd, S.; Ashander, L.M.; Charitou, T.; Ma, Y.; Yeh, S.; Crozier, I.; Michael, M.Z.; Appukuttan, B.; Williams, K.A.; et al. Retinal Pigment Epithelial Cells are a Potential Reservoir for Ebola Virus in the Human Eye. Transl. Vis. Sci. Technol. 2017, 6, 12. [Google Scholar] [CrossRef]
- Vaze, A.; De Angelis, R.E.; Simões, M.; Arantes, T.E.; Moreto, R.; Oliver, G.F.; Smith, J.R.; Furtado, J.M. Optical Coherence Tomography Findings in Ocular Syphilis Involving the Posterior Segment of the Eye. Ocul. Immunol. Inflamm. 2021, in press. [Google Scholar] [CrossRef] [PubMed]
- Ílen, F.C.; Bonifácio, L.P.; Bellissimo-Rodrigues, F.; Rocha, E.M.; Jorge, R.; Bollela, V.R.; Antunes-Foschini, R. Ocular findings among patients surviving COVID-19. Sci. Rep. 2021, 11, 1–6. [Google Scholar] [CrossRef]
- Lim, L.; Suhler, E.B.; Smith, J. Biologic therapies for inflammatory eye disease. Clin. Exp. Ophthalmol. 2006, 34, 365–374. [Google Scholar] [CrossRef]
- Mesquida, M.; Molins, B.; Llorenç, V.; de la Maza, M.S.; Adán, A. Targeting interleukin-6 in autoimmune uveitis. Autoimmun. Rev. 2017, 16, 1079–1089. [Google Scholar] [CrossRef]
- Ramaswamy, M.; Tummala, R.; Streicher, K.; da Costa, A.N.; Brohawn, P.Z. The Pathogenesis, Molecular Mechanisms, and Therapeutic Potential of the Interferon Pathway in Systemic Lupus Erythematosus and Other Autoimmune Diseases. Int. J. Mol. Sci. 2021, 22, 11286. [Google Scholar] [CrossRef]
- Roy, E.R.; Wang, B.; Wan, Y.-W.; Chiu, G.; Cole, A.; Yin, Z.; Propson, N.E.; Xu, Y.; Jankowsky, J.L.; Liu, Z.; et al. Type I interferon response drives neuroinflammation and synapse loss in Alzheimer disease. J. Clin. Investig. 2020, 130, 1912–1930. [Google Scholar] [CrossRef] [PubMed]
- Rajarethinam, J.; Ang, L.W.; Ong, J.; Ycasas, J.; Hapuarachchi, H.C.; Yap, G.; Chong, C.-S.; Lai, Y.-L.; Cutter, J.; Ho, D.; et al. Dengue in Singapore from 2004 to 2016: Cyclical Epidemic Patterns Dominated by Serotypes 1 and 2. Am. J. Trop. Med. Hyg. 2018, 99, 204–210. [Google Scholar] [CrossRef] [PubMed]
- Vaughn, D.W.; Green, S.; Kalayanarooj, S.; Innis, B.; Nimmannitaya, S.; Suntayakorn, S.; Endy, T.P.; Raengsakulrach, B.; Rothman, A.L.; Ennis, F.A.; et al. Dengue Viremia Titer, Antibody Response Pattern, and Virus Serotype Correlate with Disease Severity. J. Infect. Dis. 2000, 181, 2–9. [Google Scholar] [CrossRef] [PubMed]
- Fried, J.R.; Gibbons, R.V.; Kalayanarooj, S.; Thomas, S.J.; Srikiatkhachorn, A.; Yoon, I.-K.; Jarman, R.G.; Green, S.; Rothman, A.L.; Cummings, D.A.T. Serotype-Specific Differences in the Risk of Dengue Hemorrhagic Fever: An Analysis of Data Collected in Bangkok, Thailand from 1994 to 2006. PLoS Negl. Trop. Dis. 2010, 4, e617. [Google Scholar] [CrossRef]
- Soe, H.J.; Khan, A.M.; Manikam, R.; Raju, C.S.; Vanhoutte, P.; Sekaran, S.D. High dengue virus load differentially modulates human microvascular endothelial barrier function during early infection. J. Gen. Virol. 2017, 98, 2993–3007. [Google Scholar] [CrossRef]
- Balmaseda, A.; Silva, S.; Cuadra, R.; Pérez, M.A.; Mercado, J.C.; Hammond, S.N.; Harris, E.; Rocha, J.; Saborío, S.I.; Rocha, C.; et al. Serotype-specific differences in clinical manifestations of dengue. Am. J. Trop. Med. Hyg. 2006, 74, 449–456. [Google Scholar] [CrossRef]
- Thomas, L.; Besnier, F.; Césaire, J.R.R.; Najioullah, F.; Valentino, R.; Cabié, A.; the Working Group on Dengue Clinical Presentation of Dengue by Serotype and Year of Epidemic in Martinique. Clinical Presentation of Dengue by Serotype and Year of Epidemic in Martinique. Am. J. Trop. Med. Hyg. 2014, 91, 138–145. [Google Scholar] [CrossRef]
- Yung, C.-F.; Lee, K.-S.; Thein, T.-L.; Tan, L.-K.; Gan, V.; Wong, J.; Lye, D.; Ng, L.-C.; Leo, Y.-S. Dengue Serotype-Specific Differences in Clinical Manifestation, Laboratory Parameters and Risk of Severe Disease in Adults, Singapore. Am. J. Trop. Med. Hyg. 2015, 92, 999–1005. [Google Scholar] [CrossRef]
- Rocha, B.A.M.; Guilarde, A.O.; Argolo, A.F.L.T.; Tassara, M.P.; Da Silveira, L.A.; Junqueira, I.C.; Turchi, M.D.; Féres, V.C.R.; Martelli, C.M.T. Dengue-specific serotype related to clinical severity during the 2012/2013 epidemic in centre of Brazil. Infect. Dis. Poverty 2017, 6, 1–11. [Google Scholar] [CrossRef]
- Suppiah, J.; Ching, S.M.; Nordin, S.A.; Mat-Nor, L.-A.; Ahmad-Najimudin, N.-A.; Low, G.K.K.; Abdul-Wahid, M.-Z.; Thayan, R.; Chee, H.-Y. Clinical manifestations of dengue in relation to dengue serotype and genotype in Malaysia: A retrospective observational study. PLoS Negl. Trop. Dis. 2018, 12, e0006817. [Google Scholar] [CrossRef]
- Zhang, L.; Zhao, L.; Zhang, Z.; Hong, W.; Wang, J.; Qiu, S.; Yang, H.; Gan, M.; Sun, J.; Zhao, J.; et al. Genetic and pathogenicity diversity of dengue virus type 2 strains circulating in Guangdong, China. Biosaf. Health 2021, 3, 333–342. [Google Scholar] [CrossRef]
- Strunnikova, N.V.; Maminishkis, A.; Barb, J.J.; Wang, F.; Zhi, C.; Sergeev, Y.; Chen, W.; Edwards, A.O.; Stambolian, D.; Abecasis, G.; et al. Transcriptome analysis and molecular signature of human retinal pigment epithelium. Hum. Mol. Genet. 2010, 19, 2468–2486. [Google Scholar] [CrossRef] [PubMed]
- Ashander, L.M.; Lie, S.; Ma, Y.; Rochet, E.; Washington, J.M.; Furtado, J.M.; Appukuttan, B.; Smith, J.R. Neutrophil Activities in Human Ocular Toxoplasmosis: An In Vitro Study With Human Cells. Investig. Opthalmol. Vis. Sci. 2019, 60, 4652–4660. [Google Scholar] [CrossRef] [PubMed]
- Smith, J.R.; Ashander, L.M.; Arruda, S.L.; Cordeiro, C.A.; Lie, S.; Rochet, E.; Belfort, R.; Furtado, J.M. Pathogenesis of ocular toxoplasmosis. Prog. Retin. Eye Res. 2021, 81, 100882. [Google Scholar] [CrossRef]




| Name | Year Isolated | Serotype | GenBank ID |
|---|---|---|---|
| EHI0393Y04 | 2004 | DENV-1 | EU069606.1 |
| EHI0418Y05 | 2005 | DENV-1 | EU069594.1 |
| EHI0377Y04 | 2004 | DENV-2 | JN851123.1 |
| EHI0578Y05 | 2005 | DENV-2 | JN851126.1 |
| EHI0043Y07 | 2007 | DENV-1 | GQ357691.1 |
| EHI0169Y07 | 2007 | DENV-1 | GQ357690.1 |
| Transcript [Reference] | Primer Pair * | Product Size (bp) |
|---|---|---|
| DENV | Forward 5′-AAACCAACATTGGAgcTTGAACT-3′ Reverse 5′-CCATTcCCCCAaCCTCTGTC-3′ | 200 |
| IFITM1 [25] | Forward 5′-ACTCCGTGAAGTCTAGGGACA-3′ Reverse 5′-TGTCACAGAGCCGAATACCAG-3′ | 155 |
| IFNB [26] | Forward 5′-AAACTCATGAGCAGTCTGCA-3′ Reverse 5′-AGGAGATCTTCAGTTTCGGAGG-3′ | 168 |
| IL-6 [27] | Forward 5′-ATGAACTCCTTCTCCACAAGCGC-3′ Reverse 5′-GAAGAGCCCTCAGGCTGGACTG-3′ | 628 |
| ISG15 [28] | Forward 5′-GAGAGGCAGCGAACTCATCT-3′ Reverse 5′-AGCATCTTCACCGTCAGGTC-3′ | 99 |
| RSAD2 [29] | Forward 5′-TGACGGAACAGATCAAAGCA-3′ Reverse 5′-GCACCAAGCAGGACACTTCT-3′ | 174 |
| RPLP0 [30] | Forward 5′-GCAGCATCTACAACCCTGAA-3′ Reverse 5′-GCAGATGGATCAGCCAAGAA-3′ | 235 |
| TBP [31] | Forward 5′-GCCTCCCCCACCCCCTTCTTT-3′ Reverse 5′-GCCACACCCTGCAACTCAACATCC-3′ | 106 |
| TNFA [27] | Forward 5′-TCTCGAACCCCGAGTGACAA-3′ Reverse 5′-TGAAGAGGACCTGGGAGTAG-3′ | 181 |
Publisher’s Note: MDPI stays neutral with regard to jurisdictional claims in published maps and institutional affiliations. |
© 2022 by the authors. Licensee MDPI, Basel, Switzerland. This article is an open access article distributed under the terms and conditions of the Creative Commons Attribution (CC BY) license (https://creativecommons.org/licenses/by/4.0/).
Share and Cite
Ashander, L.M.; Lumsden, A.L.; Dawson, A.C.; Ma, Y.; Ferreira, L.B.; Oliver, G.F.; Appukuttan, B.; Carr, J.M.; Smith, J.R. Infection of Human Retinal Pigment Epithelial Cells with Dengue Virus Strains Isolated during Outbreaks in Singapore. Microorganisms 2022, 10, 310. https://doi.org/10.3390/microorganisms10020310
Ashander LM, Lumsden AL, Dawson AC, Ma Y, Ferreira LB, Oliver GF, Appukuttan B, Carr JM, Smith JR. Infection of Human Retinal Pigment Epithelial Cells with Dengue Virus Strains Isolated during Outbreaks in Singapore. Microorganisms. 2022; 10(2):310. https://doi.org/10.3390/microorganisms10020310
Chicago/Turabian StyleAshander, Liam M., Amanda L. Lumsden, Abby C. Dawson, Yuefang Ma, Lisia B. Ferreira, Genevieve F. Oliver, Binoy Appukuttan, Jillian M. Carr, and Justine R. Smith. 2022. "Infection of Human Retinal Pigment Epithelial Cells with Dengue Virus Strains Isolated during Outbreaks in Singapore" Microorganisms 10, no. 2: 310. https://doi.org/10.3390/microorganisms10020310
APA StyleAshander, L. M., Lumsden, A. L., Dawson, A. C., Ma, Y., Ferreira, L. B., Oliver, G. F., Appukuttan, B., Carr, J. M., & Smith, J. R. (2022). Infection of Human Retinal Pigment Epithelial Cells with Dengue Virus Strains Isolated during Outbreaks in Singapore. Microorganisms, 10(2), 310. https://doi.org/10.3390/microorganisms10020310

