Next Article in Journal
A New Active Disturbance Rejection Control Tuning Method for High-Order Electro-Hydraulic Servo Systems
Previous Article in Journal
EA-CTFVS: An Environment-Agnostic Coarse-to-Fine Visual Servoing Method for Sub-Millimeter-Accurate Assembly
 
 
Font Type:
Arial Georgia Verdana
Font Size:
Aa Aa Aa
Line Spacing:
Column Width:
Background:
Communication

A Finite-Time Control Design for the Discrete-Time Chaotic Logistic Equations

1
Department of Mathematics, Universitat Politècnica de Catalunya-BarcelonaTech (ESEIAAT), 08222 Terrassa, Spain
2
Department of Mathematics, Universitat Politècnica de Catalunya-BarcelonaTech (EEBE), 08019 Barcelona, Spain
*
Author to whom correspondence should be addressed.
These authors contributed equally to this work.
Actuators 2024, 13(8), 295; https://doi.org/10.3390/act13080295
Submission received: 1 July 2024 / Revised: 1 August 2024 / Accepted: 2 August 2024 / Published: 4 August 2024
(This article belongs to the Section Control Systems)

Abstract

Finite-time control theory has been widely used as a mathematical tool to design robust controllers. By manipulating the finite-time convergence proof of this theory, we developed a new control design appropriately tuned for the finite-time control of the chaotic logistics system. In this experimental setup, the logistic equation is programmed into a PIC microcontroller, and a part of the controller was conceived using analog electronics. Because the system to be controlled is in the discrete-time domain, and the finite-time stability proof is stated in the continuous-time representation, our finite-time control approach is a good example for designing control algorithms in both time domain schemes. Hence, our experimental results support our main contribution. Pulse width modulation (PWM) is the format used to translate digital signals into the continuous-time field. Therefore, the main contribution of this article is the theoretical foundations for creating a recent controller that satisfies the convergence criterion in finite time and its construction using an 8-bit microcontroller. All this contributes to the chaotic logistical map.

1. Introduction

Finite-time control theory is a well-established method used to develop robust controllers applied to dynamical systems [1,2]. An important feature of the finite-time control approach is its ability to guarantee the existence of a finite time within which the trajectories of the closed-loop system reach an equilibrium point [3]. This control approach was originally conceived in the continuous-time domain [1,2,3], although there are some contributions to the topic in the discrete-time domain [4,5]. However, if we want to design a mixed combination of digital and analog controllers, we can use the continuous-time domain framework for control design and then translate it to the discrete-time frame. For instance, the forward Euler method links both domains, the discrete and the continuous. We follow this idea to develop a mixed analog–discrete and finite-time controller for the chaotic logistic equation. In experimentation, the chaotic logistic system is implemented into a PIC microcontroller, the PIC16F84A. This microcontroller has been used for a long time. It may sometimes be considered obsolete, but it is still useful. We invoke the chaotic logistic equation because it is a good reference for control design of chaotic systems and their applications [6,7]. Furthermore, the control of chaotic systems is an important research topic due to its possible applications, such as the synchronization of chaotic systems and the control of nonlinear systems in chaotic behavior, etc. [8,9,10]. This is because chaotic systems are nonlinear deterministic systems that exhibit complex and unpredictable behavior. Therefore, our main objective and contribution is the design of a new finite-time controller for the chaotic logistic equation using analog and discrete-time algorithms, including experimentation by utilizing a low-cost microcontroller unit and analog electronics. This we carried out to validate our main contribution. To the best of the authors’ knowledge, this type of electronic control and instrumentation design is novel. Lyapunov’s theory is employed to confirm our closed-loop stability in finite time. Pulse-width modulation (PWM) is employed as a digital-to-analog conversion element.
The rest of this document is structured as follows. Section 2 describes our main results of the finite-time stability of continuous systems. Our main contribution to control design is also given. Section 3 is briefly describes the chaotic logistic equation. Section 4 and Section 5 show the designed experimental platform and realization of control, and the experimental results are shown. Finally, Section 6 gives our closing remarks.

2. Finite-Time Stability

Hereafter, we will concentrate our discussion on scalar non-linear and time-invariant systems. Global finite-time stability consists of any solution to the systems for x ( 0 ) 0 and given by ( the dot notation means ( · ) ˙ = d ( · ) d t .):
x ˙ = f ( x ) , x R ,
where f : R R is a continuous function, and it is assumed that f ( 0 ) = 0 is the unique equilibrium point of the system, reaching its equilibrium point in finite-time [1]. Therefore, a settling-time function depends on the system’s initial condition [11]. We then obtain the next result [11]:
Theorem 1.
Let the system’s origin (1) be its unique equilibrium point. The origin is globally finite-time stable if for all x R { 0 } , we have
  • v ˙ ( x ) < 0 ;
  • x 0 d z f ( z ) < + ;
where v ( x ) = 1 2 x 2 is its Lyapunov function, and the corresponding settling-time function, T 0 ( x ) , is given by T 0 ( x ) = x 0 d z f ( z ) .
The above Theorem is also true if v ˙ ( x ) < a | v ( t ) | b ; a , b R > 0 , and b ( 0 , 1 ) [11]. Using the above Theorem, we have our main contribution as a corollary to this theorem:
Corollary 1.
Let the system’s origin (1) be its unique equilibrium point. The origin is globally finite-time stable if for all x R { 0 } , we have
  • v ˙ ( x ) < a v ( t ) b a , b R > 0 ;
  • x 0 d v < + ;
where v ( x ) is its Lyapunov function, and the corresponding settling-time function, T 0 ( x ) , is given by T 0 ( x ) = x 0 d v .
Proof of Corollary 1.
First, we can observe that v ˙ ( x ) < a v ( t ) b < a v ( t ) , which assures that the equilibrium point is globally asymptotically stable. Then v ˙ ( x ) < a v ( t ) b v ˙ ( x ) < b , implying that T 0 ( x ) = x 0 d v b t s , with t s being the settling-time, yielding t s v ( x ( 0 ) ) b . □

3. Chaotic Logistic Equation

A one-dimensional chaotic logistic equation or chaotic logistic map can be represented as [7]
z ( k + 1 ) = r z ( k ) [ 1 z ( k ) ] , z ( 0 ) ( 0 , 1 ) ,
where r is the system’s parameter. Hereafter, we set r = 3.6 . A sample of the chaotic trajectory using z ( 0 ) = 0.5 is shown in Figure 1, where a line joins each data point generated by the logistic map.
Finally, we recall that the logistic system’s discrete solution is inside the open interval between zero and one.

4. Control Design and Experimentation

This section is dedicated to obtaining a continuous-time dynamic model of the logistic map based on the forward Euler method. As an initial step, let us add the control input u ( k ) as follows:
z ( k + 1 ) = 3.6 z ( k ) [ 1 z ( k ) ] + u ( k ) , z ( 0 ) ( 0 , 1 ) .
The above expression can be re-written as ( h = 1 ):
z ( k + 1 ) = z ( k ) + h [ 2.6 z ( k ) 3.6 z 2 ( k ) + u ( k ) ] , z ( 0 ) ( 0 , 1 ) ,
Then, and according to the Euler’s forward method, we obtain
x ˙ ( t ) = f ( x , u ) x ( k + 1 ) = x ( k ) + h [ f ( x ( k ) , u ( k ) ) ] ,
where the parameter h is the step integration. We conclude that a feasible model for the control design of the logistic map may be
x ˙ ( t ) = f ( x ( t ) , u ( t ) ) = 2.6 x ( t ) 3.6 x 2 ( t ) + u ( t ) .
Linearization of the above system around the origin equilibrium point of the non-actuated system yields
x ˙ ( t ) = 2.6 x ( t ) + u ( t ) .
Given the Lyapunov function v ( x ) = 1 2 x 2 , and using
u ( t ) = 2.6 x ( t ) s g n ( x ( t ) ) ,
We obtain that v ˙ ( t ) = 2 v 1 / 2 ( t ) . This concludes that the closed-loop linearized systems (7) and (8) are globally finite-time stable. Here, s g n ( x ) = 1 for x > 0 , s g n ( x ) = 1 for x < 0 , and s g n ( x ) = 0 for x = 0 . Figure 2 shows a picture of the obtained control algorithm.
On the other hand, if we select v ( x ) = | x | , we have v ˙ ( t ) = v 1 if the control law is
u ( t ) = 3.6 x ( t ) s g n ( x ( t ) ) .
From the above Corollary 1, we conclude that the closed-loop linearized system (7)–(9) is globally finite-time stable too. We observe that both controllers (8) and (9) are too similar.
For chaotic logistic experimental realization, we will use PWM (pulse-width modulation). This is a technique for obtaining analog results with digital means. This is a well-known technique in electronics. However, a general description of a pulse-width modulation signal, a type of digital signal, can be summarized as follows. In a typical PWM signal, the base period (T) is fixed, while the pulse width (D) is manipulable by the user (see Figure 3). Hence, for example, a 50% duty cycle (D = 0.5) means that the PWM output is high for half the period and zero for the remaining part. Hence, D belongs to the open interval from zero to 1. If we want to implement the chaotic logistic map into a PIC microcontroller of 8 bits, e.g., the PIC16F84A microcontroller, the PWM duty cycle should be from “0” to “255” digital count. Hence, we are required to scale the logistic equation using the following scale transformation x ( k ) = K z ( k ) , K R + , yielding
x ( k + 1 ) = 3.6 x ( k ) [ K x ( k ) ] / K , x ( 0 ) ( 0 , K ) .
Therefore, in our case, we have K = 255 . After that, we have to add the control input:
x ( k + 1 ) = 3.6 x ( k ) [ K x ( k ) ] / K + u ( k ) , x ( 0 ) ( 0 , K ) .
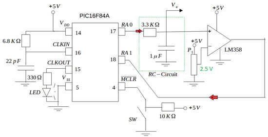
Hence, our PWM duty cycle will be x ( k ) , and the PWM period will be the count of a value bigger than 255. In programming, we use 258. Additionally, x ( k ) [ 0 , 255 ] . As mentioned above, the duty cycle of PWM lies between the open range of zero to one. Because we are using an 8-bit microcontroller, this duty cycle is mapped to the open interval between zero and 256, see Chapter 6 in [12]. This PMW signal is then sent out of the microcontroller unit followed by an R C low-pass filter (see Figure 4). The comparator used in the given circuit through an operational amplifier is an analog-to-digital conversion stage before feedback to the microcontroller. The reference of 2.5 V given by the trimmer P 1 is due to the logical threshold level between the 0 and 1 logical values corresponding to 0 V and 5 V, respectively. In this way, the average value at the output of this comparator corresponds to the analog value of V a : = v a ( t ) (the notations: and = mean defined as) seen by the microcontroller. A photo of the experimental platform is shown in Figure 5.
To conclude this section, and due to the used PMW format and the fact the initial and the solution to the chaotic map equation presents positive solutions, from the control law given (8) (or (9)), we can observe that this control action has a negative derivative for the system’s output signal. Therefore, using digital programming in the microcontroller unit, u = u + 1 ( the programming line means that the content of register u is increased by one) or u = u 1 ( the programming line means that the content of register u is decreased by one) means positive or negative control variation for the digital control signal to the logistic system, respectively, as shown in Figure 6. In this way, if the time activation of u + ( u = u + 1 ) is less than the time activation of u ( u = u 1 ) , this indicates negative feedback and the asymptotic stability of the closed-loop system. Related to the programming setting u = u + 1 or u = u 1 , in mathematical format, these are equivalent to u ( k + 1 ) = u ( k ) + 1 and u ( k + 1 ) = u ( k ) 1 , respectively.

5. Experimental Results and Discussion

This section is dedicated to experimental results and discussions on the main contribution of this paper. Using the program displayed in Figure 6, Figure 7 shows the expected result. On the other hand, if the locations of u + and u are exchanged, we expect the closed-loop system to be unstable. This is the case shown in Figure 8. On the other hand, the most obvious question is why u + = 0 ( u = 0 ) is not the case. This is the experimental result shown in Figure 9. Once again, if we exchange the control location as before, we expect that the closed-loop system will be unstable. This is shown in Figure 10.
For the stable closed−loop system, it is observed that the finite-time convergence is about 2.5 s. Before the control action, we can see that the system response is bounded, as expected, as shown in Figure 7 and Figure 9. On the other hand, realizing a chaotic system or enhancing it is a form of control design named “anti-control” or “chaotification” of dynamical systems [13]. It is an important topic in secure communication based on chaotic signals [13]. If we observe the unstable closed-loop system, as shown in Figure 8 and Figure 10, it seems that the unstable control design of our system improves the chaoticity of the system. Therefore, our future work consists of improvement of the logistic map and achieving a secure communication system based on chaotic signals via the synchronization method.
Additionally, in comparison to the chaotic circuit using a microcontroller presented in [14], our design is simpler because we use a few microcontroller pins to produce an analogical chaotic signal. Finite-time convergence of controlled dynamical systems has been studied for several years. Recently, some new contributions have been made. For instance, by using the super-twisting algorithm [15] in combination with a proportional–integral controller along with an exponent gain observer, a new sliding-mode control design for neutral-point-clamped power converters was proposed in [16]. In [17], the authors designed a bilateral continuous finite-time adaptive terminal sliding-mode controller for a teleoperation system. In [18], a new finite-time sliding-mode control algorithm was reported. One way or another, in all the cited references, the signum function is presented in mathematical development to ensure finite-time convergence and the robustness of closed-loop systems. We have also used it.

6. Conclusions

This article presents some background on finite-time stability and the application of it to stabilize the chaotic logistic map. In our control realization, we have also developed a novel and low-cost experimental platform for practicing academic control theory and digital and analog electronics. Another important point to conclude is that when observing the behavior of the unstable system, it seems to present better random behavior than the uncontrolled case. Finally, to the best of the authors’ knowledge, the control of logistics maps using analog electronics and nonlinear control design theory is a recent development.

Author Contributions

Conceptualization, L.A. and G.P.; methodology, L.A. and P.B.; software, L.A.; validation, L.A., P.B. and G.P.; formal analysis, G.P.; investigation, L.A. and G.P.; resources, P.B.; data curation, P.B.; writing—original draft preparation, L.A., G.P. and P.B.; writing—review and editing, L.A., G.P. and P.B.; visualization, L.A., G.P. and P.B.; supervision, L.A., G.P. and P.B.; project administration, L.A.; funding acquisition, L.A. All authors have read and agreed to the published version of the manuscript.

Funding

This research received no external funding.

Data Availability Statement

The original contributions presented in the study are included in the article; further inquiries can be directed to the corresponding author.

Conflicts of Interest

The authors declare no conflicts of interest.

References

  1. Moulay, E.; Perruquetti, W. Finite-Time Stability and Stabilization. In Advances in Variable Structure and Sliding Mode Control; Lecture Notes in Control and Information Science; Edwards, C., Fossas Colet, E., Fridman, L., Eds.; Springer: Berlin/Heidelberg, Germany, 2006; Volume 334, pp. 23–41. [Google Scholar]
  2. Liu, Y.; Li, H.; Lu, R.; Zuo, Z.; Li, X. An overview of finite/fixed-time control and its application in engineering systems. IEEE/CAA J. Autom. Sin. 2022, 9, 2106–2120. [Google Scholar] [CrossRef]
  3. Hong, Y.; Jiang, Z.-P.; Feng, G. Finite-time input-to-state stability and applications to finite-time control design. SIAM J. Control Optim. 2010, 48, 4395–4418. [Google Scholar] [CrossRef]
  4. Amato, F.; Ariola, M. Finite-time control of discrete-time linear systems. IEEE Trans. Autom. Control 2005, 50, 724–729. [Google Scholar] [CrossRef]
  5. Haddad, W.M.; Lee, J. Finite-time stabilization and optimal feedback control for nonlinear discrete-time systems. IEEE Trans. Autom. Control 2022, 68, 1685–1691. [Google Scholar] [CrossRef]
  6. Kashchenko, S.A. Dynamics of the logistic equation with delay and delay control. Int. J. Bifurc. Chaos 2014, 24, 1440017. [Google Scholar] [CrossRef]
  7. De La Hoz, M.Z.; Acho, L.; Vidal, Y. A secure communication design based on the chaotic logistic map: An experimental realization using arduino microcontrollers. Comput. Cryptogr. Netw. Secur. 2015, 737–756. [Google Scholar] [CrossRef]
  8. Hua, C.; Guan, X. Adaptive control for chaotic systems. Chaos Solitons Fractals 2004, 22, 55–60. [Google Scholar] [CrossRef]
  9. Yassen, M.T. Controlling chaos and synchronization for new chaotic system using linear feedback control. Chaos Solitons Fractals 2005, 26, 913–920. [Google Scholar] [CrossRef]
  10. Park, J.H. Controlling chaotic systems via nonlinear feedback control. Chaos Solitons Fractals 2005, 23, 1049–1054. [Google Scholar] [CrossRef]
  11. Moulay, E.; Perruquetti, W. Finite time stability conditions for non-autonomous continuous systems. Int. J. Control 2008, 81, 797–803. [Google Scholar] [CrossRef]
  12. Predko, M. Programming and Customizing PICmicro Microcontrollers, 2nd ed.; McGraw-Hill: New York, NY, USA, 2002. [Google Scholar]
  13. Chen, H.-K.; Lee, C.-I. Anti-control of chaos in rigid body motion. Chaos Solitons Fractals 2004, 21, 957–965. [Google Scholar] [CrossRef]
  14. Chiu, R.; Mora-Gonzalez, M.; Lopez-Mancilla, D. Implementation of a chaotic oscillator into a simple microcontroller. IERI Procedia 2013, 4, 247–252. [Google Scholar] [CrossRef][Green Version]
  15. Zargham, F.; Mazinan, A.H. Super-twisting sliding mode control approach with its application to wind turbine systems. Energy Syst. 2019, 10, 211–229. [Google Scholar] [CrossRef]
  16. Shen, X.; Liu, J.; Liu, Z.; Gao, Y.; Leon, J.I.; Vazquez, S.; Franquelo, L.G. Sliding Mode Control of Neutral-Point-Clamped Power Converters with Gain Adaptation. IEEE Trans. Power Electron. 2024, 39, 9189–9201. [Google Scholar] [CrossRef]
  17. Wang, J.; Tian, J.; Zhang, X.; Yang, B.; Liu, S.; Yin, L.; Zheng, W. Control of time delay force feedback teleoperation system with finite time convergence. Front. Neurorobotics 2022, 16, 877069. [Google Scholar] [CrossRef]
  18. Mishra, J.P.; Yu, X.; Jalili, M. Arbitrary-order continuous finite-time sliding mode controller for fixed-time convergence. IEEE Trans. Circuits Syst. II Express Briefs 2018, 65, 1988–1992. [Google Scholar]
Figure 1. A chaotic trajectory generated by the logistic map using lines to join adjacent chaotic data.
Figure 1. A chaotic trajectory generated by the logistic map using lines to join adjacent chaotic data.
Actuators 13 00295 g001
Figure 2. A plot of the control law (8).
Figure 2. A plot of the control law (8).
Actuators 13 00295 g002
Figure 3. Format of a PWM signal.
Figure 3. Format of a PWM signal.
Actuators 13 00295 g003
Figure 4. Electronic circuit of the experimental platform. A computer reads the voltage V a : = V a ( t ) via a digital oscilloscope. This value corresponds to the analog version of x ( k ) . The LED receives the microcontroller’s clock operation and is used here to visualize that this unit is working. The switch S W is employed to reset the PIC unit. The entire system operates on a single supply voltage of 5 volts. SW is the reset switch of the microcontroller. Finally, the red arrows indicate the trajectory of the closed-loop system.
Figure 4. Electronic circuit of the experimental platform. A computer reads the voltage V a : = V a ( t ) via a digital oscilloscope. This value corresponds to the analog version of x ( k ) . The LED receives the microcontroller’s clock operation and is used here to visualize that this unit is working. The switch S W is employed to reset the PIC unit. The entire system operates on a single supply voltage of 5 volts. SW is the reset switch of the microcontroller. Finally, the red arrows indicate the trajectory of the closed-loop system.
Actuators 13 00295 g004
Figure 5. A photo of the experimental platform.
Figure 5. A photo of the experimental platform.
Actuators 13 00295 g005
Figure 6. PIC program. The input feedback signal is at pin R A 1 . The value of 258 is to set the base period of the PWM signal.
Figure 6. PIC program. The input feedback signal is at pin R A 1 . The value of 258 is to set the base period of the PWM signal.
Actuators 13 00295 g006
Figure 7. Closed−loop response V a ( t ) using a stable controller. The horizontal axis presents seconds. At point “A”, the experimental platform is activated for the uncontrolled logistic map, and at point “B”, the control algorithm is activated.
Figure 7. Closed−loop response V a ( t ) using a stable controller. The horizontal axis presents seconds. At point “A”, the experimental platform is activated for the uncontrolled logistic map, and at point “B”, the control algorithm is activated.
Actuators 13 00295 g007
Figure 8. Closed−loop response V a ( t ) using an unstable controller. The horizontal axis presents seconds. At point “A”, the experimental platform is activated for the uncontrolled logistic map, and at point “B”, the control algorithm is set to ’on’. Here, u + and u are exchanged, showing instability.
Figure 8. Closed−loop response V a ( t ) using an unstable controller. The horizontal axis presents seconds. At point “A”, the experimental platform is activated for the uncontrolled logistic map, and at point “B”, the control algorithm is set to ’on’. Here, u + and u are exchanged, showing instability.
Actuators 13 00295 g008
Figure 9. Closed−loop response V a ( t ) using an stable controller. The horizontal axis presents seconds. At point “A”, the experimental platform is activated for the uncontrolled logistic map, and at point “B”, the control algorithm is set to ’on’. Here, u + = 0 , showing stability.
Figure 9. Closed−loop response V a ( t ) using an stable controller. The horizontal axis presents seconds. At point “A”, the experimental platform is activated for the uncontrolled logistic map, and at point “B”, the control algorithm is set to ’on’. Here, u + = 0 , showing stability.
Actuators 13 00295 g009
Figure 10. Closed-loop response V a ( t ) using an unstable controller. The horizontal axis presents seconds. At point “A”, the experimental platform is activated for the uncontrolled logistic map, and at point “B”, the control algorithm is set to ’on’, as in Figure 8, but with u + = 0 .
Figure 10. Closed-loop response V a ( t ) using an unstable controller. The horizontal axis presents seconds. At point “A”, the experimental platform is activated for the uncontrolled logistic map, and at point “B”, the control algorithm is set to ’on’, as in Figure 8, but with u + = 0 .
Actuators 13 00295 g010
Disclaimer/Publisher’s Note: The statements, opinions and data contained in all publications are solely those of the individual author(s) and contributor(s) and not of MDPI and/or the editor(s). MDPI and/or the editor(s) disclaim responsibility for any injury to people or property resulting from any ideas, methods, instructions or products referred to in the content.

Share and Cite

MDPI and ACS Style

Acho, L.; Buenestado, P.; Pujol, G. A Finite-Time Control Design for the Discrete-Time Chaotic Logistic Equations. Actuators 2024, 13, 295. https://doi.org/10.3390/act13080295

AMA Style

Acho L, Buenestado P, Pujol G. A Finite-Time Control Design for the Discrete-Time Chaotic Logistic Equations. Actuators. 2024; 13(8):295. https://doi.org/10.3390/act13080295

Chicago/Turabian Style

Acho, Leonardo, Pablo Buenestado, and Gisela Pujol. 2024. "A Finite-Time Control Design for the Discrete-Time Chaotic Logistic Equations" Actuators 13, no. 8: 295. https://doi.org/10.3390/act13080295

APA Style

Acho, L., Buenestado, P., & Pujol, G. (2024). A Finite-Time Control Design for the Discrete-Time Chaotic Logistic Equations. Actuators, 13(8), 295. https://doi.org/10.3390/act13080295

Note that from the first issue of 2016, this journal uses article numbers instead of page numbers. See further details here.

Article Metrics

Back to TopTop