Next Article in Journal
An Analytical Framework for Global Dynamic Modeling of Flexible Variable Topology Mechanisms
Next Article in Special Issue
Analysis of the Driving Stability of a Multi-Model Driven Electric-Tracked Intelligent Detection Device
Previous Article in Journal
Enhancement of IPMC Bending Controllability Through Immobile Negative Charges and Electrochemically Reactive Substances Within IPMC Body
Previous Article in Special Issue
Dynamic Analysis and Equivalent Modeling for a Four-Axle Vehicle
 
 
Font Type:
Arial Georgia Verdana
Font Size:
Aa Aa Aa
Line Spacing:
Column Width:
Background:
Article

Multistep Prediction Analysis of Pure Pursuit Method for Automated Guided Vehicles in Aircraft Industry

1
AVIC Aerodynamics Research Institute, Shenyang 110034, China
2
Aviation Key Laboratory of Science and Technology of High Speed and High Reynolds, Shenyang 110034, China
3
School of Mechatronic Engineering, Changchun University of Science and Technology, Changchun 130012, China
4
School of Mechatronic Engineering and Automation, Foshan University, Foshan 528011, China
5
Guangdong Provincial Key Laboratory of Industrial Intelligent Inspection, Foshan 528011, China
6
No. 208 Research Institute of China Ordnance Industries, Beijing 102202, China
*
Author to whom correspondence should be addressed.
Actuators 2024, 13(12), 518; https://doi.org/10.3390/act13120518
Submission received: 20 October 2024 / Revised: 11 December 2024 / Accepted: 12 December 2024 / Published: 15 December 2024

Abstract

The pure pursuit (PP) method has been widely employed in automated guided vehicles (AGVs) to address path tracking challenges. However, the traditional pure pursuit method exhibits certain limitations in tracking performance. For instance, selecting a look-ahead point that is too close can lead to oscillations during tracking, while selecting one that is too far away can result in slow tracking and corner-cutting issues. To address these challenges, this paper proposes a multistep prediction pure pursuit method. First, the look-ahead distance calculation equation is adjusted by incorporating path curvature, allowing it to adaptively adjust according to road conditions. Next, to avoid oscillations caused by constant changes in the look-ahead distance, this paper adopts the prediction concept of model predictive control (MPC) to make multistep predictions for the pure pursuit method. The final input is derived from a linear weighted combination of the multistep prediction results. Simulation analyses and experiments demonstrate that the multistep predictive pure pursuit method significantly enhances the tracking performance of the traditional pure pursuit method.

1. Introduction

A hypersonic nozzle is a device used to accelerate gas flow to hypersonic speeds and is widely applied in propulsion systems in the aerospace field. The performance of the hypersonic nozzle directly affects the thrust efficiency and stability of the vehicle, making precise control of the nozzle testing process critical. During experiments, the transportation and positioning of nozzle components must be highly accurate to ensure efficient operation of the equipment. The AGV (automated guided vehicle) platform, as an efficient automated transport tool, has been widely used across various fields [1]. With its precise trajectory tracking capability, the AGV platform can achieve accurate positioning and automated scheduling of nozzle testing devices, reducing errors caused by manual operation, thereby enhancing both the safety and efficiency of the experiment.
Path tracking, as one of the three fundamental technologies for AGV to achieve automatic cruising, has long been a hot topic in both academia and industry. Many scholars have conducted relevant research on it and designed various systems to cope with different usage environments [2,3,4,5,6,7,8,9,10,11,12,13]. AGV path tracking refers to controlling AGV to travel along the expected path as steadily as possible, requiring the controller to have high accuracy and certain anti-interference ability. Therefore, many scholars have conducted corresponding research and proposed various control algorithms. At present, these control algorithms mainly include the PID method, the Stanley method, the pure pursuit method, the LQR method, and the MPC method. The PID method does not require a system model, has a simple principle, and is easy to implement. However, parameter tuning is more difficult and based on feedback, so there may be some lag. It is generally used in conjunction with other control systems or optimization algorithms, such as fuzzy systems, GA algorithms, neural networks, etc. [14,15,16], to improve the accuracy, adaptability, and robustness of PID control. LQR and MPC belong to optimal control, which use the idea of optimization to solve the input, that is, to design the objective function and find the extremum under given constraints. These two algorithms typically use dynamic models to solve input sequences, with high accuracy and large computational complexity. The research on these two algorithms mainly focuses on reducing computational complexity, optimizing weight matrices, and parameter adaptation. Ni et al. designed a fast rolling optimization algorithm based on the LQR lateral controller for tracked mobile robots, and optimized the weight coefficient matrices Q and R [17]. Wang et al. used fuzzy systems to optimize the weight coefficients of the LQR algorithm [18]. Dai et al. proposed an MPC controller with adaptive foresight characteristics based on lateral error and target curvature [19]. Zhao et al. proposed an MPC strategy without terminal penalties and terminal state constraints to handle discontinuous reference paths, effectively improving the solvability of optimization problems and the robustness of the system [20]. Both the pure pursuit and Stanley methods design control laws based on the geometric relationship between the facility and the path. These methods are simple in principle and easy to implement. Compared to the Stanley method, the pure pursuit method is more robust and is more widely used in low-speed applications, which is also the method used in this article.
However, the traditional pure pursuit method exhibits limitations in tracking performance, such as slow convergence speed, low tracking accuracy, and corner-cutting issues when turning. To address these problems, many scholars have conducted relevant research. For instance, Andersen et al. proposed selecting the look-ahead point with a constant offset distance around the desired path to improve the corner-cutting problem [21]. By appropriately choosing the offset distance, the corner-cutting issue can be mitigated under specific curvatures. Shan et al. employed a fuzzy system to adaptively adjust the look-ahead distance and used a C-1 curve instead of a fitting arc to reduce fitting errors [22]. Liu et al. proposed a continuous adaptive piecewise fitting method based on the cubic Bezier curve to smooth the reference path [23]. Li et al. proposed a clothoid-curve-based trajectory tracking control method for autonomous vehicles to solve the problem of tracking errors caused by the discontinuous curvature of the control curve calculated by the pure pursuit tracking algorithm [24]. Cao et al. introduced the PP-ST method, which combines the pure pursuit and Stanley methods, thereby enhancing the tracking performance of the pure pursuit method [25]. Wang et al. utilized the salp swarm algorithm to optimize the look-ahead distance, aiming to achieve the optimal look-ahead distance [26]. Zhao et al. proposed the A-PP algorithm, which infuses adaptive techniques observed in nature. Integrated with a quadratic polynomial, this algorithm introduces adaptability in both lateral and longitudinal dimensions [27]. Guan et al. employed the deep deterministic policy gradient (DDPG) algorithm to train vehicles to determine the optimal longitudinal look-ahead distance under various constant curvature and velocity conditions [28]. Hu et al. used the NSGA-II optimization algorithm to optimize and obtain the optimal line of sight for different curvature segments [29].
In summary, there are currently three main types of research on pure pursuit methods: using other fitting curves instead of fitting arcs to reduce fitting errors; combining with other controllers such as PID controllers and fuzzy controllers; and using various intelligent algorithms to optimize the look-ahead distance. These methods effectively improve the tracking performance of pure pursuit methods, but there are also certain issues, for example, when using the NSGA-II optimization algorithm to optimize the look-ahead distance; as this type of algorithm relies on “luck” to find the optimal solution, it will lead to a significant increase in computational complexity. Combining with other controllers can make system parameters more difficult to adjust.
Motivated by the limitations of these existing methods, this article proposes a novel improvement to the traditional pure pursuit method by dynamically adjusting the look-ahead distance based on path curvature. This approach does not rely on full optimization, but, rather, utilizes a multistep prediction strategy inspired by model predictive control (MPC) to better predict future steering angles. This simple yet effective method helps mitigate oscillations and improves the tracking accuracy, especially during sharp turns, without introducing the computational burden of optimization.
The main contribution of this work is the combination of path-curvature-based look-ahead distance adjustment and multistep prediction of steering angles. This method not only improves tracking performance but also simplifies the controller design compared to existing complex optimization-based strategies. By avoiding the need for optimization, the system remains computationally efficient while achieving significant improvements in performance.

2. Principle of the Pure Pursuit Method

This section describes the tracking principle of the pure pursuit method in detail, and analyzes its limitations effectively. Before designing the controller, it is necessary to simplify the modeling of the motion control system for subsequent analysis. At present, the bicycle model is widely used in motion control system research. The model is simple and easy to model, as shown in Figure 1.
According to geometric relationships, it can be known that
tan δ = L / R
where δ is the front wheel steering angle, L is the wheelbase, and R is the turning radius.
The working principle of the pure pursuit method is shown in Figure 2. Taking the rear axle of the vehicle as the tangent point and the longitudinal body of the vehicle as the tangent line, by controlling the front wheel steering angle, the system can drive along an arc passing through the target path point.
Research manuscripts reporting large datasets that are deposited in a publicly available database should specify where the data have been deposited and provide the relevant accession numbers. If the accession numbers have not yet been obtained at the time of submission, it should be stated that they will be provided during review. They must be provided prior to publication.
In Figure 2, (gx, gy) is the target point to be tracked, ld is the distance from the current position of the vehicle to the target point, and α is the angle between the current attitude of the vehicle and ld. According to the sine theorem, it can be obtained that
l d sin 2 α = R sin ( π / 2 α )
From Equations (1) and (2), it can be obtained that
δ = arctan ( 2 L sin α / l d )
From Equation (3), it can be concluded that the adjustable parameter controlling δ is only ld, so the choice of ld has a great influence on the tracking performance. For example, the selection of ld is longer, the convergence speed of lateral error is slower, and the corner-cutting problem easily occurs when turning, as shown in Figure 3a; the selection of ld is shorter, and the lateral error converges faster, but it easily oscillates, as shown in Figure 3b.

3. Multistep Prediction Method Based on Pure Pursuit

From the analysis of the previous section, it can be seen that the selection of the look-ahead distance has an important influence on the tracking performance of the pure pursuit method. At present, ld is generally set to a function of speed, that is,
l d = k v + l d 0
where k is the gain coefficient and ld0 is the lower limit of ld. However, this calculation method does not consider the influence of road conditions. For example, when turning, if the look-ahead distance is too large, it may cause the vehicle to turn ahead of time, resulting in a large error. In order to solve this problem, this paper analyzes ld from the two aspects of tracking error and path curvature, and gives a new calculation equation later.
Figure 4 shows the relationship between the look-ahead distance and the tracking error. When the look-ahead distance is a fixed value, if the tracking error is large at this time, the look-ahead point is closer to the nearest point of the vehicle, the steering angle calculated by the pure pursuit method is larger, and the vehicle can converge to the desired path quickly. On the contrary, if the tracking error is small at this time, the look-ahead point is far from the nearest point of the vehicle, the steering angle calculated by the pure pursuit method is small, and the vehicle can converge to the desired path more stably. This shows that the look-ahead distance itself has a certain adaptive adjustment ability to the tracking error, so the dynamic adjustment of the look-ahead distance in this paper does not consider the influence of the tracking error.
Figure 5 shows the tracking performance of different look-ahead distances at the curve. It can be seen that when turning, a larger look-ahead distance will cause the vehicle to turn in advance, resulting in a larger tracking error and a possible corner-cutting problem. A smaller look-ahead distance can allow the vehicle to travel along the expected trajectory with less tracking error. However, from Equation (3), a smaller look-ahead distance will result in a larger steering angle. If the speed is fast or the sampling frequency is slow at this time, oscillation phenomena will occur, similar to novice drivers driving. Therefore, in order to better track the desired path, the look-ahead distance should be adjusted according to different road conditions, and efforts should be made to avoid tracking delays or oscillation problems.
Firstly, in order to improve the situation where vehicles are unable to track the desired path in a timely manner when deviating from it or are prone to corner-cutting problems when turning due to the choice of a larger look-ahead distance, this article uses path curvature to dynamically adjust ld. However, due to the complexity of the system, it is difficult to derive the relationship between path curvature and ld using mathematical relationships. The formula proposed in this article is based on MATLAB simulation analysis, as shown in Figure 6. Figure 6 shows the approximate relationship between ld and the maximum error of this tracking under fixed curvature. According to mathematical knowledge, there are many functions similar to this curve, such as power functions, exponential functions, etc. Due to the predictive function of the algorithm proposed in this article, which can effectively improve the oscillation problem of the pure pursuit method (which will be analyzed later), an exponential function model is selected in this article to quickly adjust the look-ahead distance. The adjustment formula is shown in Equation (5).
This article combines the curvature of the desired path and modifies the calculation formula for the look-ahead distance to
l d = l d × e ac + l d 0
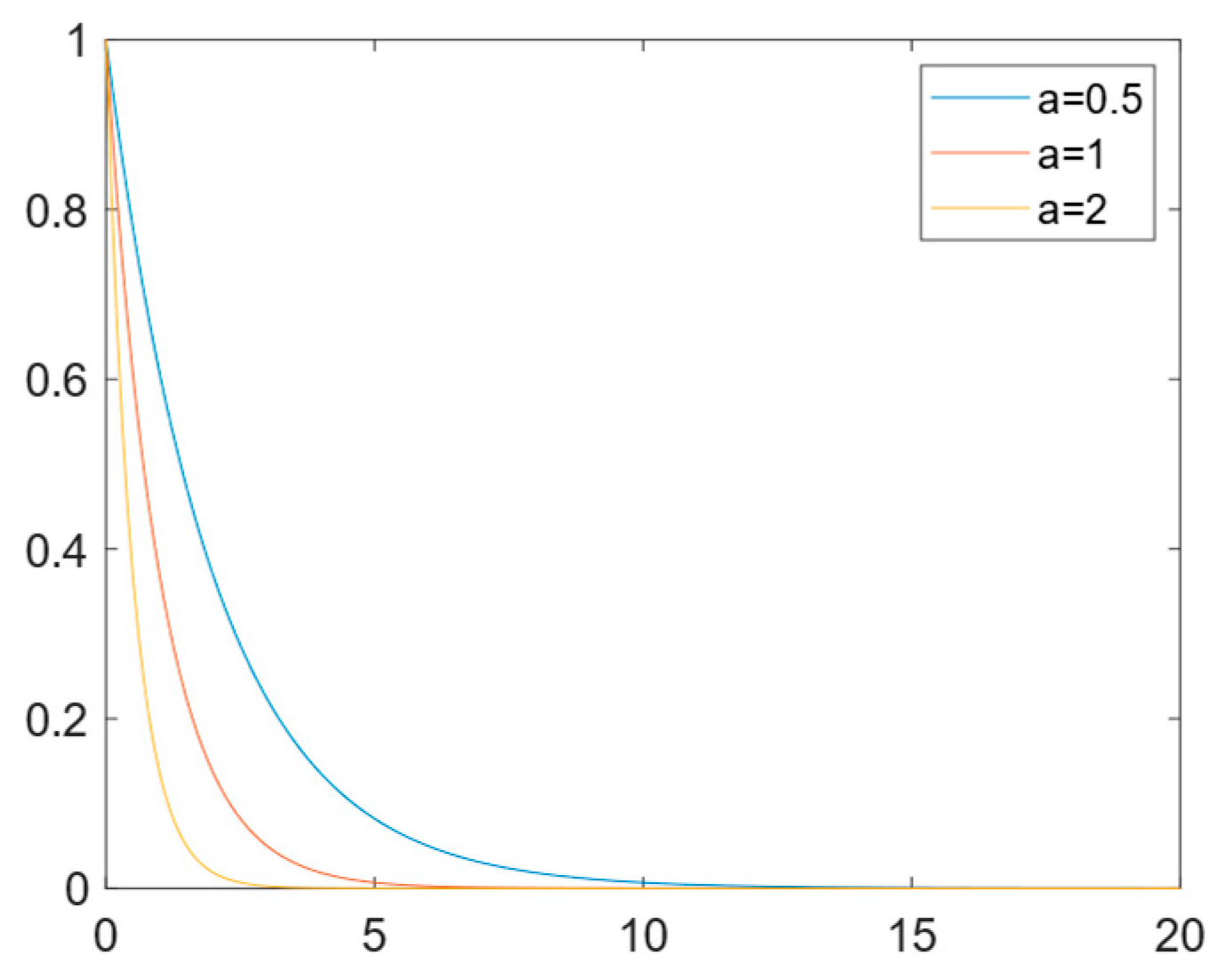
where c is the maximum curvature between the desired path point and the path point closest to the vehicle, and in order to avoid the influence of special points, the actual value of c is the mean of the maximum curvature point and its nearby points. a is the correlation coefficient and a > 0, determined by the maximum curvature difference of the path and the minimum preview distance. The variation of the function f(x) = eax with respect to a is shown in Figure 7.
It can be seen from Equation (5) that the vehicle will reduce the look-ahead distance when turning to increase the tracking accuracy. However, as per the above analysis, a too-small look-ahead distance easily oscillates during tracking. In order to improve this phenomenon, this paper refers to the prediction idea of MPC, and gives the pure pursuit method the ability of multistep prediction by considering the future behavior of the vehicle. Firstly, this article provides a brief analysis of the derivation process of the vehicle prediction model.
Figure 8 shows the linear two degrees of freedom kinematic model, which is based on the Ackermann steering principle and ignores the influence of dynamics and other related factors, such as ground undulations. Here, (x, y) is the position coordinate of the vehicle and θ is the heading angle of the vehicle. v is the driving speed of the rear wheels (i.e., the center of mass), vf is the driving speed of the front wheels, vfy is the vertical component of vf about the body axis, and δ is the front wheel angle. Combining knowledge of kinematics, it can be concluded that
x ˙ = v cos ( θ ) y ˙ = v sin θ θ ˙ = v f y L = v f sin δ L = v sin δ cos δ L = v tan ( δ ) / L
According to Equation (6), the kinematic model is a nonlinear system model. For the MPC algorithm, in order to facilitate prediction and optimization, it first performs Taylor expansion on Equation (6) to obtain a linearized model, and then discretizes it to obtain a discrete error model. Finally, we use the error model for optimization. However, since this article only adopts the prediction idea of the MPC algorithm and does not use the optimization idea, there is no need to use an error model. The prediction model used in this article is actually a vehicle position update model. Through an extensive review of the literature, it is known that the discretization of this model is usually achieved directly using the forward Euler method without the need for linearization, as shown in Equation (7).
x k + 1 = x k + v cos ( θ k ) d t y k + 1 = y k + v sin ( θ k ) d t θ k + 1 = θ k + v tan δ k d t / L
According to the current state of the system and the predictive model, the MPC method can obtain a control sequence by minimizing the objective function, and then only the first item is taken as the current input. This method is called rolling optimization, which is also the reason for the large amount of calculation of MPC. In order to reduce the amount of calculation, this paper only makes multistep prediction for the pure pursuit method, rather than online optimization. The final control input is obtained by linear weighted combination of the control sequence u, that is,
δ = i = 1 n k i δ i l d
where ki is the weight coefficient and n is the prediction step size. The specific principle is shown in Figure 9.
According to Equation (3), the calculation formula for A can be obtained as follows:
δ i = arctan ( 2 L sin α i / l d i )
where αi and ldi are related to the current positions xi, yi curvature. In the end, an input sequence u = [δ1, δ2δn] can be obtained.
In order to simplify the difficulty of parameter adjustment, this article only manually adjusts k1. According to the MPC algorithm, as the number of prediction steps increases, the proportion of prediction results should decrease. Therefore, in this article, k2~kn are automatically adjusted in a decreasing form, and the formula is as follows:
k i = ( 1 k 1 ) m ( 1 + 2 + + i ) m = 1 1 + 2 + 1 1 + 2 + 3 + + 1 1 + 2 + + n
It can be seen from Equations (8)–(10) that when k1 is small, it means that the vehicle state at the future time is emphasized. At this time, the improvement of the oscillation phenomenon will be more obvious, but it may cause the corner-cutting problem, as shown in Figure 5. When k1 is larger, it means that the vehicle state at the current moment is paid attention to, and the improvement of the oscillation phenomenon is not obvious. From the above analysis, it can be seen that this article only draws on the prediction ideas of MPC, without conducting online optimization processing. Therefore, compared to model predictive control, the increase in computational complexity of the improved method proposed in this paper is not significant. Meanwhile, due to the lack of optimization, as the number of prediction steps increases, the tracking performance of the pure pursuit method may not improve, but may decrease. Through experimental analysis, the prediction steps in this paper are within 5–20 steps.

4. Simulation and Experimental Analysis

In order to verify the tracking performance of the improved pure pursuit method, this paper first uses Matlab to simulate and analyze the tracking performance of the pure pursuit method and the improved pure pursuit method, and compares them with the Stanley method. Then, on a U-shaped road, a real vehicle verification is carried out, in which the length is 5.0 m, the speed is 1.5 m/s, and the positioning mode is sampled laser navigation, as shown in Figure 10.

4.1. Simulation Analysis

Initially, with the gain coefficient set to k = 1, the gain coefficient of the Stanley method was set to k = 3 and the coefficient a of Equation (5) was set to −20, with a time interval of 0.1 s and 10 prediction steps. The simulation outcomes are depicted in Figure 11a,c,e. The relevant data are shown in Table 1 and Table 2. Figure 11a illustrates the tracking performance of three tracking methods on a sin-shaped trajectory. Figure 11c delineates the magnitude of the lateral tracking error, while Figure 11e indicates the magnitude of the heading error. For the sake of clarity and conciseness, the pure pursuit method is denoted as “pp”, and the enhanced pure pursuit method is denoted as “ipp”.
The inspection of Figure 11a,c shows that for both pure pursuit methods, both methods can track the target path with small tracking errors when k = 1. According to Table 1, it can be seen that the tracking performance of the pure pursuit method is similar to that of the improved pure pursuit method. This is because k = 1, which may be the optimal solution in this environment. The improved pure pursuit method will reduce the look-ahead distance according to Equation (5), which may cause slight oscillations. However, due to the existence of the prediction function, this problem has been improved to some extent. The final result is almost identical to the pure pursuit method. However, the Stanley method has significant errors and oscillations. This is mainly due to the fact that the Stanley method is similar to PID and mainly adjusts based on feedback, so the control has a certain lag, and it has poor robustness and is prone to interference. The simulation results show that in environments with variable curvature and interference, if k is selected appropriately, the improved pure pursuit method can, indeed, improve the oscillation problem, and the tracking performance is almost the same as that of the pure pursuit method, both of which are stronger than the Stanley method.
We set the gain coefficient k = 5 for the pure pursuit method and the Stanley method, and the simulation results are shown in Figure 11b,d,f. The relevant data are shown in Table 2. From the graph and table, it can be seen that due to the increase in look-ahead distance, the tracking errors of both pure pursuit methods are increasing, while the tracking performance and gain coefficient of the Stanley method are similar when k = 3. It is worth noting that at this point, the performance of the improved pure pursuit method is superior to that of the pure pursuit method. This is also due to adjusting the look-ahead distance through Equation (5) and improving the oscillation problem through the prediction function. Compared with the two pure pursuit methods, the lateral tracking error of the Stanley method is relatively small at this time, but the oscillation problem is more severe than them. The simulation results show that even in the case of a large preview distance, the improved pure pursuit method can improve the tracking performance of the pure pursuit method.
To further verify the influence of k1, Nc (the impact of a on ld is actually the impact of a on the exponential function used in Equation (5), and its function graph is shown in Figure 7, which will not be analyzed here) on the pure pursuit method, the following analysis will be conducted on each parameter in the form of control variables. Firstly, we verify the impact of k1 on the method. Assuming a = 0, Nc = 10, and a fixed value of 0.2, 5 for the look-ahead distance ld, k1 = 0.1, 0.5, and 0.9 are taken, respectively, for verification. The simulation results are shown in Figure 12, and the relevant data are presented in Table 3 and Table 4.
From Table 3 and Table 4 and Figure 12, it can be seen that when the look-ahead distance is small, taking a smaller k1 value, which places more emphasis on future inputs, can effectively improve the oscillation problem. However, as k1 increases, the improvement effect becomes weaker. When the look-ahead distance is large, the value of k1 has almost no effect on the tracking performance. From this, it can be concluded that the introduction of prediction function can effectively improve the oscillation problem when the look-ahead distance is small, and can ensure that the tracking performance will not be significantly affected when the look-ahead distance is reasonable or large.
Next, we verify the impact of Nc on tracking performance. Similarly, let a = 0, ld = 0.2, 5, and Nc values be 5, 10, and 20. The simulation results are shown in Figure 13, and the relevant data are presented in Table 5 and Table 6.
From Table 5 and Table 6 and Figure 13, it can be seen that Nc has a similar impact on tracking performance to k1. However, it is worth noting that when Nc = 10 and Nc = 20, the improvement in tracking performance by both is relatively small. The reason for this can be obtained from Equation (8), that is, when Nc is 10, the weight obtained is 1/(1 + 2 +...+10) = 0.0182. At this point, the weight is already small, and in the future, the weight will naturally become smaller and the impact on tracking performance will become weaker.
The simulation results indicate that the optimal value of k1 typically lies between 0.2 and 0.6. A smaller weighting factor places more emphasis on the short-term prediction, while a larger weighting factor increases the influence of long-term predictions. The recommended range for the prediction horizon is approximately 5 to 15 steps. Smaller prediction horizons are suitable for situations with minimal dynamic environmental changes, as they offer lower computational complexity. Larger prediction horizons, on the other hand, improve the accuracy of future path predictions but may increase computational load. Since there is no optimization process involved, performance cannot be further enhanced. In practical applications, it is recommended to adjust the parameters within these ranges to achieve an optimal balance between performance and computational efficiency.

4.2. Experiment

In order to verify the performance of the improved pure pursuit method, this paper evaluated it on real vehicles with two tracking methods: the pure pursuit method and the Stanley method. The test path was U-shaped, with a straight section of 30 m and a bending radius of 8 m. The AGV used for the experiments had dimensions of 5000 × 3000 × 400 mm, and was driven at a speed of 1.5 m/s. The AGV uses a laser-based navigation system with an accuracy of ±30 mm, which is typical for such systems. The laser navigation system has a sampling frequency of 50 Hz (0.02 s interval), providing continuous position updates for precise tracking and control. The system parameters for the pure pursuit method and the improved pure pursuit method were set with k = 2, Nc = 10, a = −10, and k1 = 0.3, while for the Stanley method, k = 5. The tests were conducted on a smooth concrete surface in an outdoor environment with no obstacles or surface irregularities. The concrete surface provides moderate friction, ensuring stable traction. Environmental conditions, such as temperature and humidity, were stable during the experiment, ensuring consistent results. The relevant data, including tracking accuracy and control performance, are shown in Figure 11 and summarized in Table 7.
From the figure, it can be seen that when the AGV is traveling along the first straight path, the tracking errors of the three methods are relatively small, and their tracking performances are similar. However, as the AGV enters the curve, significant differences in performance emerge. Specifically, the Stanley method exhibits larger tracking errors and heading errors compared to both the pure pursuit method and the improved pure pursuit method. The improved pure pursuit method outperforms the pure pursuit method in terms of tracking performance during the curve. The reasons for this were analyzed earlier and will not be reiterated here. As the AGV enters the second straight path, the tracking performances of the three algorithms are similar to those observed in the first straight path, with minimal differences. Overall, the experimental results show that the improved pure pursuit method provides better tracking performance than both the pure pursuit method and the Stanley algorithm, especially in terms of stability and accuracy during curve tracking. Figure 14 shows the experiment results of U-path.

5. Conclusions

In this paper, a multistep prediction pure pursuit method was proposed. This method improves the path tracking performance of motion control system by dynamically adjusting the look-ahead distance combined with the path curvature. Aiming at the problem that the look-ahead distance is too small and the oscillation easily occurs when tracking the desired path, this paper referred to the prediction idea of MPC, used multistep prediction to generate control input sequence, and obtained the final control input using a linear weighted combination. The simulation and real vehicle analysis results show that, compared with the pure pursuit method and the Stanley method, the improved pure pursuit method can track the expected path with relatively stable and small tracking errors when the gain coefficient k is both small and large.

Author Contributions

B.W.: Funding acquisition. G.F.: Writing—original draft preparation. X.Z.: Project administration, resources. L.G.: Supervision, data curation. X.W.: Resources, investigation. W.F.: Methodology, software, validation, formal analysis, investigation, writing—review and editing. All authors have read and agreed to the published version of the manuscript.

Funding

Basic and Applied Basic Research Fund of Guangdong Province (2021A1515110927); the Open Project Program of Key Laboratory for Cross-Scale Micro and Nano Manufacturing, Minstry of Education, Changchun University of Science and Technology (CMNM-KF202108); Scientific Research Project of Education Department of Guangdong Province (2022KCXTD029); GuangDong Basic and Applied Basic Research Foundation (no. 2022A1515140070).

Data Availability Statement

Data will be made available on request.

Acknowledgments

This research was supported by the State Administration of Science, Technology and Industry for National Defense; PRC.

Conflicts of Interest

The authors declare no conflicts of interest.

References

  1. Reis, W.P.N.D.; Couto, G.E.; Junior, O.M. Automated guided vehicles position control: A systematic literature review. J. Intell. Manuf. 2023, 34, 1483–1545. [Google Scholar] [CrossRef]
  2. Wang, L.; Chen, Z.; Zhu, W. An improved pure pursuit path tracking control method based on heading error rate. Ind. Robot. Int. J. Robot. Res. Appl. 2022, 49, 973–980. [Google Scholar] [CrossRef]
  3. Yang, Y.; Li, Y.; Wen, X.; Zhang, G.; Ma, Q.; Cheng, S.; Qi, J.; Xu, L.; Chen, L. An optimal goal point determination algorithm for automatic navigation of agricultural machinery: Improving the tracking accuracy of the Pure Pursuit algorithm. Comput. Electron. Agric. 2022, 194, 106760. [Google Scholar] [CrossRef]
  4. Cheng, J.; Zhang, B.; Zhang, C.; Zhang, Y.; Shen, G. A model-free adaptive predictive path-tracking controller with PID terms for tractors. Biosyst. Eng. 2024, 242, 38–49. [Google Scholar] [CrossRef]
  5. Elbanhawi, M.; Simic, M.; Jazar, R. Receding horizon lateral vehicle control for pure pursuit path tracking. J. Vib. Control 2018, 24, 619–642. [Google Scholar] [CrossRef]
  6. Sun, Y.; Cui, B.; Ji, F.; Wei, X.; Zhu, Y. The full-field path tracking of agricultural machinery based on PSO-enhanced fuzzy stanley model. Appl. Sci. 2022, 12, 7683. [Google Scholar] [CrossRef]
  7. Wang, L.; Zhai, Z.; Zhu, Z.; Mao, E. Path tracking control of an autonomous tractor using improved Stanley controller optimized with multiple-population genetic algorithm. Actuators 2022, 11, 22. [Google Scholar] [CrossRef]
  8. Abdelmoniem, A.; Ali, A.; Taher, Y.; Abdelaziz, M.; Maged, S.A. Fuzzy predictive stanley lateral controller with adaptive prediction horizon. Meas. Control 2023, 56, 1510–1522. [Google Scholar] [CrossRef]
  9. Mai, T.A.; Dang, T.S.; Duong, D.T.; Le, V.C.; Banerjee, S. A combined backstepping and adaptive fuzzy PID approach for trajectory tracking of autonomous mobile robots. J. Braz. Soc. Mech. Sci. Eng. 2021, 43, 156. [Google Scholar] [CrossRef]
  10. Tang, L.; Yan, F.; Zou, B.; Wang, K.; Lv, C. An improved kinematic model predictive control for high-speed path tracking of autonomous vehicles. IEEE Access 2020, 8, 51400–51413. [Google Scholar] [CrossRef]
  11. Li, G.; Tian, T.; Song, J.; Li, N.; Bai, H. Research on trajectory tracking control of driverless cars based on game theory. Proc. Inst. Mech. Eng. Part D J. Automob. Eng. 2024. [Google Scholar] [CrossRef]
  12. Xu, L.; Yang, Y.; Chen, Q.; Fu, F.; Yang, B.; Yao, L. Path tracking of a 4WIS–4WID agricultural machinery based on variable look-ahead distance. Appl. Sci. 2022, 12, 8651. [Google Scholar] [CrossRef]
  13. Chu, D.; Li, H.; Zhao, C.; Zhou, T. Trajectory tracking of autonomous vehicle based on model predictive control with PID feedback. IEEE Trans. Intell. Transp. Syst. 2022, 24, 2239–2250. [Google Scholar] [CrossRef]
  14. Wang, S.; Yin, X.; Li, P.; Zhang, M.; Wang, X. Trajectory tracking control for mobile robots using reinforcement learning and PID. Iran. J. Sci. Technol. Trans. Electr. Eng. 2020, 44, 1059–1068. [Google Scholar] [CrossRef]
  15. Alouache, A.; Wu, Q. Genetic algorithms for trajectory tracking of mobile robot based on PID controller. In Proceedings of the 2018 IEEE 14th International Conference on Intelligent Computer Communication and Processing (ICCP), Cluj, Romania, 6–8 September 2018; IEEE: Piscataway, NJ, USA, 2018; pp. 237–241. [Google Scholar]
  16. Peicheng, S.; Li, L.; Ni, X.; Yang, A. Intelligent vehicle path tracking control based on improved MPC and hybrid PID. IEEE Access 2022, 10, 94133–94144. [Google Scholar] [CrossRef]
  17. Ni, J.; Wang, Y.; Li, H.; Du, H. Path tracking motion control method of tracked robot based on improved LQR control. In Proceedings of the 2022 41st Chinese Control Conference (CCC), Hefei, China, 25–27 July 2022; IEEE: Piscataway, NJ, USA, 2022; pp. 2888–2893. [Google Scholar]
  18. Wang, Z.; Sun, K.; Ma, S.; Sun, L.; Gao, W.; Dong, Z. Improved linear quadratic regulator lateral path tracking approach based on a real-time updated algorithm with fuzzy control and cosine similarity for autonomous vehicles. Electronics 2022, 11, 3703. [Google Scholar] [CrossRef]
  19. Dai, C.; Zong, C.; Chen, G. Path tracking control based on model predictive control with adaptive preview characteristics and speed-assisted constraint. IEEE Access 2020, 8, 184697–184709. [Google Scholar] [CrossRef]
  20. Zhao, H.; Yang, H.; Xia, Y.; Zuo, Z. Nonlinear terminal-free MPC on multitype bend tracking with discontinuous reference paths for autonomous vehicles. IEEE Trans. Ind. Electron. 2023, 71, 810–821. [Google Scholar] [CrossRef]
  21. Andersen, H.; Chong, Z.J.; Eng, Y.H.; Pendleton, S.; Ang, M.H. Geometric path tracking algorithm for autonomous driving in pedestrian environment. In Proceedings of the 2016 IEEE International Conference on Advanced Intelligent Mechatronics (AIM), Banff, AB, Canada, 12–15 July 2016; IEEE: Piscataway, NJ, USA, 2016; pp. 1669–1674. [Google Scholar]
  22. Shan, Y.; Yang, W.; Chen, C.; Zhou, J.; Zheng, L.; Li, B. CF-pursuit: A pursuit method with a clothoid fitting and a fuzzy controller for autonomous vehicles. Int. J. Adv. Robot. Syst. 2015, 12, 134. [Google Scholar] [CrossRef]
  23. Liu, P.; Liu, Z.; Huang, Y.; Duan, H.; Ding, W.; Huang, H. A control strategy for improving the accuracy of lateral tracking of autonomous vehicles. Proc. Inst. Mech. Eng. Part D J. Automob. Eng. 2022. [Google Scholar] [CrossRef]
  24. Li, J.; Lou, J.; Li, Y.; Pan, S.; Xu, Y. Trajectory Tracking of Autonomous Vehicle Using Clothoid Curve. Appl. Sci. 2023, 13, 2733. [Google Scholar] [CrossRef]
  25. Cao, Y.; Zhao, J.; Zhu, H.; Yang, Z.; Fan, J. PP-ST: An indoor mobile robot path tracking algorithm. IEEE Access 2023, 11, 116356–116365. [Google Scholar] [CrossRef]
  26. Wang, R.; Li, Y.; Fan, J.; Wang, T.; Chen, X. A novel pure pursuit algorithm for autonomous vehicles based on salp swarm algorithm and velocity controller. IEEE Access 2020, 8, 166525–166540. [Google Scholar] [CrossRef]
  27. Zhao, S.; Zhao, G.; He, Y.; Diao, Z.; He, Z.; Cui, Y.; Jiang, L.; Shen, Y.; Cheng, C. Biomimetic Adaptive Pure Pursuit Control for Robot Path Tracking Inspired by Natural Motion Constraints. Biomimetics 2024, 9, 41. [Google Scholar] [CrossRef]
  28. Guan, Y.; Li, N.; Chen, P.; Zhang, Y. Research on Path Tracking Control Based on Optimal Look-Ahead Points. Int. J. Automot. Technol. 2024, 25, 1355–1374. [Google Scholar] [CrossRef]
  29. Hu, C.; Ru, Y.; Li, X.; Fang, S.; Zhou, H.; Yan, X.; Liu, M.; Xie, R. Path tracking control for brake-steering tracked vehicles based on an improved pure pursuit algorithm. Biosyst. Eng. 2024, 242, 1–15. [Google Scholar] [CrossRef]
Figure 1. Bicycle model.
Figure 1. Bicycle model.
Actuators 13 00518 g001
Figure 2. Schematic diagram of the pure pursuit method.
Figure 2. Schematic diagram of the pure pursuit method.
Actuators 13 00518 g002
Figure 3. Problems associated with the pure pursuit method: (a) long look-ahead distance, (b) short look-ahead distance.
Figure 3. Problems associated with the pure pursuit method: (a) long look-ahead distance, (b) short look-ahead distance.
Actuators 13 00518 g003
Figure 4. The relationship between the look-ahead distances of tracking errors.
Figure 4. The relationship between the look-ahead distances of tracking errors.
Actuators 13 00518 g004
Figure 5. The influence of look-ahead distance on tracking performance.
Figure 5. The influence of look-ahead distance on tracking performance.
Actuators 13 00518 g005
Figure 6. The relationship between ld and maximum error when curvature is fixed.
Figure 6. The relationship between ld and maximum error when curvature is fixed.
Actuators 13 00518 g006
Figure 7. The change rule of function f(x) with respect to a.
Figure 7. The change rule of function f(x) with respect to a.
Actuators 13 00518 g007
Figure 8. Linear two degrees of freedom model.
Figure 8. Linear two degrees of freedom model.
Actuators 13 00518 g008
Figure 9. Multistep prediction principle.
Figure 9. Multistep prediction principle.
Actuators 13 00518 g009
Figure 10. Experimental facility.
Figure 10. Experimental facility.
Actuators 13 00518 g010
Figure 11. The simulation results of sin-path: (a) tracking effect when k = 1; (b) tracking effect when k = 5; (c) lateral tracking error when k = 1; (d) lateral tracking error when k = 5; (e) heading tracking error when k = 1; (f) heading tracking error when k = 5.
Figure 11. The simulation results of sin-path: (a) tracking effect when k = 1; (b) tracking effect when k = 5; (c) lateral tracking error when k = 1; (d) lateral tracking error when k = 5; (e) heading tracking error when k = 1; (f) heading tracking error when k = 5.
Actuators 13 00518 g011
Figure 12. The simulation results of k1: (a) tracking effect when Ld = 0.2; (b) tracking effect when Ld = 5; (c) lateral tracking error when Ld = 0.2; (d) lateral tracking error when Ld = 5; (e) heading tracking error when Ld = 0.2; (f) heading tracking error when Ld = 5.
Figure 12. The simulation results of k1: (a) tracking effect when Ld = 0.2; (b) tracking effect when Ld = 5; (c) lateral tracking error when Ld = 0.2; (d) lateral tracking error when Ld = 5; (e) heading tracking error when Ld = 0.2; (f) heading tracking error when Ld = 5.
Actuators 13 00518 g012
Figure 13. The simulation results of Nc: (a) tracking effect when Ld = 0.2; (b) tracking effect when Ld = 5; (c) lateral tracking error when Ld = 0.2; (d) lateral tracking error when Ld = 5; (e) heading tracking error when Ld = 0.2; (f) heading tracking error when Ld = 5.
Figure 13. The simulation results of Nc: (a) tracking effect when Ld = 0.2; (b) tracking effect when Ld = 5; (c) lateral tracking error when Ld = 0.2; (d) lateral tracking error when Ld = 5; (e) heading tracking error when Ld = 0.2; (f) heading tracking error when Ld = 5.
Actuators 13 00518 g013
Figure 14. The experiment results of U-path: (a) tracking effect; (b) lateral tracking error; (c) heading tracking error.
Figure 14. The experiment results of U-path: (a) tracking effect; (b) lateral tracking error; (c) heading tracking error.
Actuators 13 00518 g014
Table 1. Simulation data when k = 1.
Table 1. Simulation data when k = 1.
Pos_maxPos_avgPos_rms
pp0.87820.04400.1109
ipp0.87820.04380.1110
Stanley0.91270.09540.1529
Table 2. Simulation data when k = 5.
Table 2. Simulation data when k = 5.
Pos_maxPos_avgPos_rms
pp1.53210.20610.3500
ipp1.45200.12330.2847
Stanley0.90520.08660.1570
Table 3. Simulation data when Ld = 0.2.
Table 3. Simulation data when Ld = 0.2.
Pos_maxPos_avgPos_rms
k1 = 0.11.46990.15060.3526
k1 = 0.51.48930.18720.3958
k1 = 0.91.65110.28560.4998
Table 4. Simulation data when Ld = 5.
Table 4. Simulation data when Ld = 5.
Pos_maxPos_avgPos_rms
k1 = 0.11.47200.10700.2624
k1 = 0.51.47110.10430.2597
k1 = 0.91.47010.10170.2572
Table 5. Simulation data when Ld = 0.2.
Table 5. Simulation data when Ld = 0.2.
Pos_maxPos_avgPos_rms
Nc = 51.57960.22320.4410
Nc = 101.48930.18720.3958
Nc = 201.52960.18110.3962
Table 6. Simulation data when Ld = 5.
Table 6. Simulation data when Ld = 5.
Pos_maxPos_avgPos_rms
Nc = 51.47020.10290.2583
Nc = 101.47110.10430.2597
Nc = 201.47470.10610.2620
Table 7. Experiment-related data.
Table 7. Experiment-related data.
Pos_maxPos_avgPos_rms
pp0.1870.0700.080
ipp0.0860.0340.042
Stanley0.4880.1250.185
Disclaimer/Publisher’s Note: The statements, opinions and data contained in all publications are solely those of the individual author(s) and contributor(s) and not of MDPI and/or the editor(s). MDPI and/or the editor(s) disclaim responsibility for any injury to people or property resulting from any ideas, methods, instructions or products referred to in the content.

Share and Cite

MDPI and ACS Style

Wang, B.; Fan, G.; Zhang, X.; Gao, L.; Wang, X.; Fu, W. Multistep Prediction Analysis of Pure Pursuit Method for Automated Guided Vehicles in Aircraft Industry. Actuators 2024, 13, 518. https://doi.org/10.3390/act13120518

AMA Style

Wang B, Fan G, Zhang X, Gao L, Wang X, Fu W. Multistep Prediction Analysis of Pure Pursuit Method for Automated Guided Vehicles in Aircraft Industry. Actuators. 2024; 13(12):518. https://doi.org/10.3390/act13120518

Chicago/Turabian Style

Wang, Biling, Gaojian Fan, Xinming Zhang, Liangjie Gao, Xiaobo Wang, and Weijie Fu. 2024. "Multistep Prediction Analysis of Pure Pursuit Method for Automated Guided Vehicles in Aircraft Industry" Actuators 13, no. 12: 518. https://doi.org/10.3390/act13120518

APA Style

Wang, B., Fan, G., Zhang, X., Gao, L., Wang, X., & Fu, W. (2024). Multistep Prediction Analysis of Pure Pursuit Method for Automated Guided Vehicles in Aircraft Industry. Actuators, 13(12), 518. https://doi.org/10.3390/act13120518

Note that from the first issue of 2016, this journal uses article numbers instead of page numbers. See further details here.

Article Metrics

Back to TopTop