Resequencing and De Novo Assembly of Leishmania (Viannia) guyanensis from Amazon Region: Genome Assessment, Phylogenetic Insights and Therapeutic Targets
Abstract
1. Introduction
2. Materials and Methods
2.1. Ethics
2.2. DNA Extraction and Sequencing
2.3. Reads Quality Assessment
2.4. Genome Assembly
2.5. Taxonomical Classification of Reads and Contigs
2.6. Genome Annotation
2.7. Gene Orthologs Assessment
2.8. Drug Target Identification
2.9. Mapping to Reference Genome, Genome Coverage, and Variant Call
2.10. Phylogenetic Inference
3. Results
3.1. Quality Control and Genome Assembly
3.2. Taxonomical Assessment
3.3. Variants Call and Chromosome Coverage
3.4. Genomic Annotation
3.5. Gene Orthologs Analysis
3.6. Identification of Therapeutic Targets
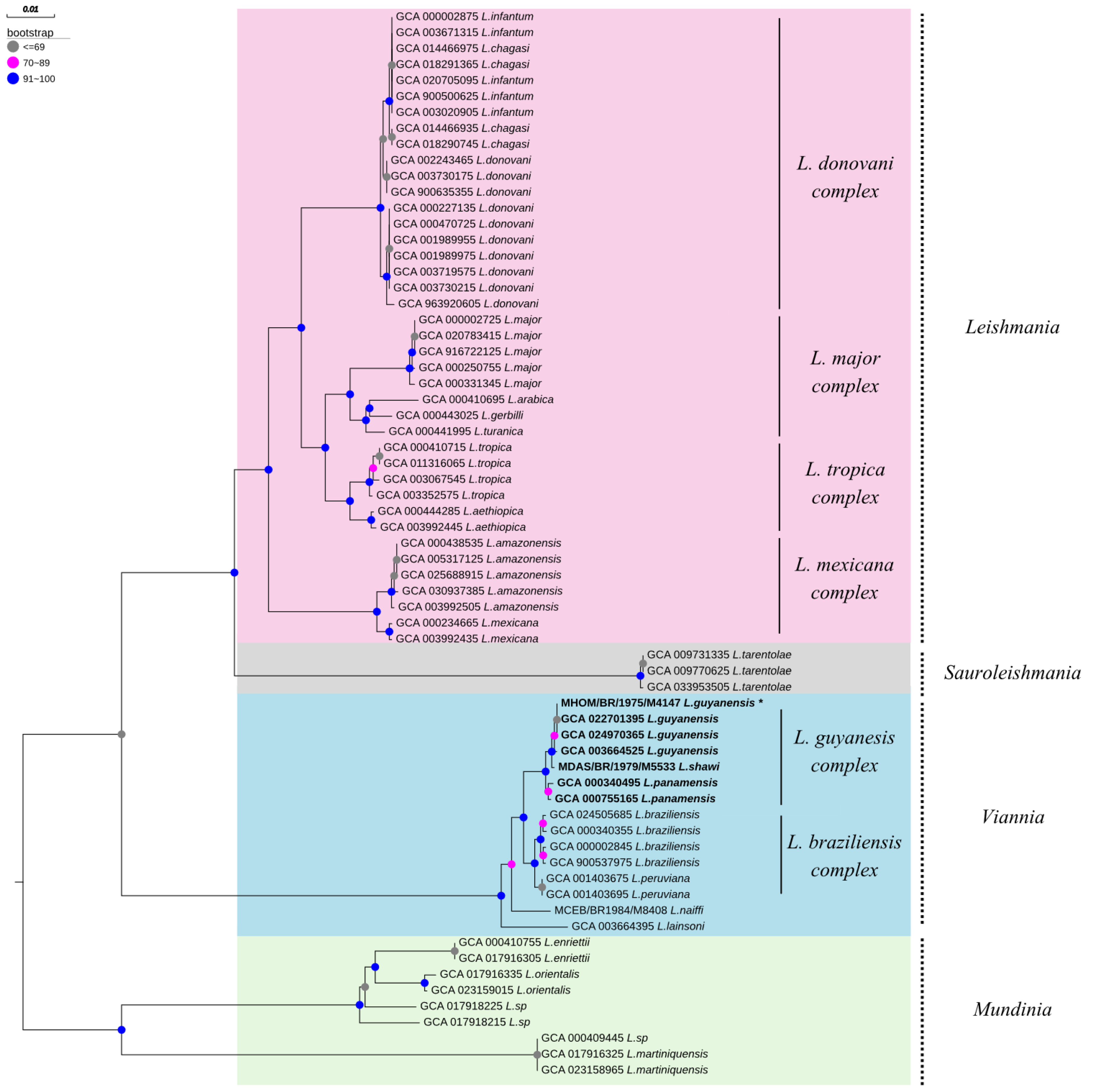
3.7. Phylogenetic Tree Reconstruction
4. Discussion
4.1. Genome Assembly Integrity and Taxonomic Resolution
4.2. Chromosomal Aneuploidy and Genomic Plasticity
4.3. Genomic Annotation and Comparative Orthology
4.4. GSK3 and Calpain as Conserved Therapeutic Targets
4.5. Taxonomic Validation Through polA1 Phylogeny
5. Conclusions
Supplementary Materials
Author Contributions
Funding
Institutional Review Board Statement
Informed Consent Statement
Data Availability Statement
Acknowledgments
Conflicts of Interest
Abbreviations
| CL | cutaneous leishmaniasis |
| ML | mucocutaneous leishmaniasis |
| MEE | multilocus enzyme electrophoresis |
| VL | visceral leishmaniasis |
| ORF | open reading frames |
| ML | maximum likelihood |
| 3D | three-dimensional |
| SNP | single nucleotide polymorphisms |
References
- Alencar, R.B.; Justiniano, S.C.B.; Scarpassa, V.M. Morphological Description of the Immature Stages of Nyssomyia umbratilis (Ward & Frahia) (Diptera: Psychodidae: Phlebotominae), the Main Vector of Leishmania guyanensis Floch (Kinetoplastida: Trypanosomatidae) in the Brazilian Amazon Region. Neotrop. Entomol. 2018, 47, 668–680. [Google Scholar] [CrossRef] [PubMed]
- Galati, E.A.B.; Rodrigues, B.L. A Review of Historical Phlebotominae Taxonomy (Diptera: Psychodidae). Neotrop. Entomol. 2023, 52, 539–559. [Google Scholar] [CrossRef] [PubMed]
- Akhoundi, M.; Kuhls, K.; Cannet, A.; Votýpka, J.; Marty, P.; Delaunay, P.; Sereno, D. A Historical Overview of the Classification, Evolution, and Dispersion of Leishmania Parasites and Sandflies. PLoS Negl. Trop. Dis. 2016, 10, e0004349. [Google Scholar] [CrossRef] [PubMed]
- Espinosa, O.A.; Serrano, M.G.; Camargo, E.P.; Texeira, M.M.G.; Shaw, J. An appraisal of the taxonomy and nomenclature of trypanosomatids presently classified as Leishmania and Endotrypanum. Parasitology 2018, 145, 430–442. [Google Scholar] [CrossRef]
- Medina, J.; Cruz-Saavedra, L.; Patiño, L.H.; Muñoz, M.; Ramírez, J.D. Comparative analysis of the transcriptional responses of five Leishmania species to trivalent antimony. Parasit. Vectors 2021, 14, 419. [Google Scholar] [CrossRef]
- Cupolillo, E.; Grimaldi, G., Jr.; Momen, H. A general classification of New World Leishmania using numerical zymotaxonomy. Am. J. Trop. Med. Hyg. 1994, 50, 296–311. [Google Scholar] [CrossRef]
- Carvalho, A.M.; Barral, A.; Costa, J.M.; Bittencourt, A.; Marsden, P. Clinical and immunopathological aspects of disseminated cutaneous leishmaniasis. Acta Trop. 1994, 56, 315–325. [Google Scholar] [CrossRef]
- Grimaldi, G., Jr.; McMahan-Pratt, D. Leishmaniasis and its etiologic agents in the New World: An overview. Prog. Clin. Parasitol. 1991, 2, 73–118. [Google Scholar]
- Miranda, A.D.C.; González, K.A.; Samudio, F.; Pineda, V.J.; Calzada, J.E.; Capitan-Barrios, Z.; Jiménez, A.; Castillo, J.; Mendoza, Y.; Suárez, J.A.; et al. Molecular Identification of Parasites Causing Cutaneous Leishmaniasis in Panama. Am. J. Trop. Med. Hyg. 2021, 104, 1326–1334. [Google Scholar] [CrossRef]
- Rodríguez-Barraquer, I.; GónGora, R.; Prager, M.; Pacheco, R.; Montero, L.M.; Navas, A.; Ferro, C.; Miranda, M.C.; Saravia, N.G. Etiologic agent of an epidemic of cutaneous leishmaniasis in Tolima, Colombia. Am. J. Trop. Med. Hyg. 2008, 78, 276–282. [Google Scholar] [CrossRef]
- Rotureau, B.; Ravel, C.; Nacher, M.; Couppié, P.; Curtet, I.; Dedet, J.-P.; Carme, B. Molecular epidemiology of Leishmania (Viannia) guyanensis in French Guiana. J. Clin. Microbiol. 2006, 44, 468–473. [Google Scholar] [CrossRef] [PubMed]
- Couto, D.V.; Filho, G.H.; Medeiros, M.Z.; Vicari, C.F.S.; Barbosa, A.B.; Takita, L.C. American tegumentary leishmaniasis—A case of therapeutic challenge. An. Bras. Dermatol. 2014, 89, 974–976. [Google Scholar] [CrossRef] [PubMed]
- Neves, L.O.; Talhari, A.C.; Gadelha, E.P.N.; Júnior, R.M.d.S.; Guerra, J.A.d.O.; Ferreira, L.C.d.L.; Talhari, S. A randomized clinical trial comparing meglumine antimoniate, pentamidine and amphotericin B for the treatment of cutaneous leishmaniasis by Leishmania guyanensis. An. Bras. Dermatol. 2011, 86, 1092–1101. [Google Scholar] [CrossRef] [PubMed]
- Monte-Neto, R.; Laffitte, M.-C.N.; Leprohon, P.; Reis, P.; Frézard, F.; Ouellette, M. Intrachromosomal amplification, locus deletion and point mutation in the aquaglyceroporin AQP1 gene in antimony resistant Leishmania (Viannia) guyanensis. PLoS Negl. Trop. Dis. 2015, 9, e0003476. [Google Scholar] [CrossRef]
- Almeida, A.N.F.; Nascimento, L.d.C.S.D.; Sousa, E.S.M.d.M.; de Oliveira, A.J.D.; de Sena, M.G.; de Resende, B.M.; Chaves, R.C.G.; Garcez, L.M. Surveillance of cutaneous leishmaniasis in clinical samples: Distribution of Leishmania guyanensis in the state of Amapá, Brazil, 2018. Epidemiol. Serv. Saude 2020, 17, e2018504. [Google Scholar] [CrossRef]
- Llanes, A.; Restrepo, C.M.; Del Vecchio, G.; Anguizola, F.J.; Lleonart, R. The genome of Leishmania panamensis: Insights into genomics of the L. (Viannia) subgenus. Sci. Rep. 2015, 5, 8550. [Google Scholar] [CrossRef]
- McDonagh, P.D.; Myler, P.J.; Stuart, K. The unusual gene organization of Leishmania major chromosome 1 may reflect novel transcription processes. Nucleic Acids Res. 2000, 28, 2800–2803. [Google Scholar] [CrossRef]
- Myler, P.J.; Beverley, S.M.; Cruz, A.K.; Dobson, D.E.; Ivens, A.C.; McDonagh, P.D.; Madhubala, R.; Martinez-Calvillo, S.; Ruiz, J.C.; Saxena, A.; et al. The Leishmania genome project: New insights into gene organization and function. Med. Microbiol. Immunol. 2001, 190, 9–12. [Google Scholar] [CrossRef]
- Ivens, A.C.; Peacock, C.S.; Worthey, E.A.; Murphy, L.; Aggarwal, G.; Berriman, M.; Sisk, E.; Rajandream, M.-A.; Adlem, E.; Aert, R.; et al. The genome of the kinetoplastid parasite, Leishmania major. Science 2005, 15, 436–442. [Google Scholar] [CrossRef]
- Valdivia, H.O.; Reis-Cunha, J.L.; Rodrigues-Luiz, G.F.; Baptista, R.P.; Baldeviano, G.C.; Gerbasi, R.V.; Dobson, D.E.; Pratlong, F.; Bastien, P.; Lescano, A.G.; et al. Comparative genomic analysis of Leishmania (Viannia) peruviana and Leishmania (Viannia) braziliensis. BMC Genom. 2015, 16, 715. [Google Scholar] [CrossRef]
- Borges, A.F.; Gomes, R.S.; Ribeiro-Dias, F. Leishmania (Viannia) guyanensis in tegumentary leishmaniasis. Pathog. Dis. 2018, 76, fty025. [Google Scholar] [CrossRef]
- Chen, S.; Zhou, Y.; Gu, J. Fastp: An ultra-fast all-in-one FASTQ preprocessor. Bioinformatics 2018, 34, i884–i890. [Google Scholar] [CrossRef] [PubMed]
- Andrews, S. FastQC: A Quality Control Tool for High Throughput Sequence Data. 2010. Available online: http://www.bioinformatics.babraham.ac.uk/projects/fastqc (accessed on 15 January 2026).
- Li, D.; Liu, C.M.; Luo, R.; Sadakane, K.; Lam, T.W. MEGAHIT: An ultra-fast single-node solution for large and complex metagenomics assembly via succinct de Bruijn graph. Bioinformatics 2015, 31, 1674–1676. [Google Scholar] [CrossRef] [PubMed]
- Boetzer, M.; Henkel, C.V.; Jansen, H.J.; Butler, D.; Pirovano, W. Scaffolding pre-assembled contigs using SSPACE. Bioinformatics 2010, 27, 578–579. [Google Scholar] [CrossRef] [PubMed]
- Altschul, S.F.; Gish, W.; Miller, W.; Myers, E.W.; Lipman, D.J. Basic local alignment search tool. J. Mol. Biol. 1990, 215, 403–410. [Google Scholar] [CrossRef]
- Wood, D.E.; Lu, J.; Langmead, B. Improved metagenomic analysis with Kraken 2. Genome Biol. 2019, 20, 257. [Google Scholar] [CrossRef]
- Breitwieser, F.P.; Salzberg, S.L. PAVIAN: Interactive analysis of metagenomics data for microbiome studies and pathogen identification. Bioinformatics 2020, 36, 1303–1304. [Google Scholar] [CrossRef]
- Stanke, M.; Steinkamp, R.; Morgenstern, B.; Waack, S. AUGUSTUS: A web server for gene prediction in eukaryotes. Nucleic Acids Res. 2004, 32, W309–W312. [Google Scholar] [CrossRef]
- Kearse, M.; Moir, R.; Wilson, A.; Stones-Havas, S.; Cheung, M.; Sturrock, S.; Buxton, S.; Cooper, A.; Markowitz, S.; Duran, C.; et al. Geneious Basic: An integrated and extendable desktop software platform for the organization and analysis of sequence data. Bioinformatics 2012, 28, 1647–1649. [Google Scholar] [CrossRef]
- Lavigne, R.; Seto, D.; Mahadevan, P.; Ackerman, H.W.; Kropinski, A.M. Unifying classical and molecular taxonomic classification: Analysis of the Podoviridae using BLASTP-based tools. Res. Microbiol. 2008, 159, 406–414. [Google Scholar] [CrossRef]
- Dusa, A. Venn: A Close to Zero Dependency Package to Draw and Display Venn Diagrams up to 7 Sets, and Any Boolean Union of Set Interceptions. 2024. Available online: https://cran.r-project.org/web/packages/venn/index.html (accessed on 15 January 2026).
- Camacho, C.; Coulouris, G.; Avagyan, V.; Ma, N.; Papadopoulos, J.; Bealer, K.; Madden, T.L. BLAST+: Architecture and applications. BMC Bioinform. 2009, 10, 421. [Google Scholar] [CrossRef] [PubMed]
- Pearson, W.R. An Introduction to Sequence Similarity (“Homology”) Searching. Curr. Protoc. Bioinform. 2013, 42, 3.1.1–3.1.8. [Google Scholar] [CrossRef] [PubMed]
- Langmead, B.; Salzberg, S.L. Fast gapped-read alignment with Bowtie 2. Nat. Methods 2012, 9, 357–359. [Google Scholar] [CrossRef] [PubMed]
- Bonfield, J.K.; Marshall, J.; Danecek, P.; Li, H.; Ohan, V.; Whitwham, A.; Keane, T.; Davies, R.M. HTSlib: C library for reading/writing high-throughput sequencing data. Gigascience 2021, 10, giab007. [Google Scholar] [CrossRef]
- Schmidt, H.A.; Strimmer, K.; Vingron, M.; von Haeseler, A. TREE-PUZZLE: Maximum likelihood phylogenetic analysis using quartets and parallel computing. Bioinformatics 2002, 18, 502–504. [Google Scholar] [CrossRef]
- Minh, B.Q.; Schmidt, H.A.; Chernomor, O.; Schrempf, D.; Woodhams, M.D.; von Haeseler, A.; Lanfear, R. IQ-TREE 2: New Models and Efficient Methods for Phylogenetic Inference in the Genomic Era. Mol. Biol. Evol. 2020, 37, 1530–1534. [Google Scholar] [CrossRef]
- Coughlan, S.; Taylor, A.S.; Feane, E.; Sanders, M.; Schonian, G.; Cotton, J.A.; Downing, T. Leishmania naiffi and Leishmania guyanensis reference genomes highlight genome structure and gene evolution in the Viannia subgenus. R. Soc. Open Sci. 2018, 5, 172212. [Google Scholar] [CrossRef]
- Długosz, M.; Deorowicz, S. Illumina reads correction: Evaluation and improvements. Sci. Rep. 2024, 14, 2232. [Google Scholar] [CrossRef]
- Peacock, C.S.; Seeger, K.; Harris, D.; Murphy, L.; Ruiz, J.C.; Quail, M.A.; Peters, N.; Adlem, E.; Tivey, A.; Aslett, M.; et al. Comparative genomic analysis of three Leishmania species that cause diverse human diseases. Nat. Genet. 2007, 9, 839–847. [Google Scholar] [CrossRef]
- Real, F.; Vidal, R.O.; Carazzolle, M.F.; Mondego, J.M.C.; Costa, G.G.L.; Herai, R.H.; Würtele, M.; de Carvalho, L.M.; e Ferreira, R.C.; Mortara, R.A.; et al. The genome sequence of Leishmania (Leishmania) amazonensis: Functional annotation and extended analysis of gene models. DNA Res. 2013, 20, 567–581. [Google Scholar] [CrossRef]
- Dumetz, F.; Imamura, H.; Sanders, M.; Seblova, V.; Myskova, J.; Pescher, P.; Vanaerschot, M.; Meehan, C.J.; Cuypers, B.; De Muylder, G.; et al. Modulation of aneuploidy in Leishmania donovani during adaptation to different in vitro and in vivo environments and its impact on gene expression. mBio 2017, 8, e00599-17. [Google Scholar] [CrossRef]
- Mannaert, A.; Downing, T.; Imamura, H.; Dujardin, J.C. Adaptive mechanisms in pathogens: Universal aneuploidy in Leishmania. Trends Parasitol. 2012, 28, 370–376. [Google Scholar] [CrossRef]
- Ubeda, J.-M.; Raymond, F.; Berriman, M.; Varkey, R.; Brunton, A.E.; Schertzer, M.; Leprohon, P.; Papadopoulou, B.; Barry, J.D.; Ouellette, M. Genome-wide stochastic adaptive DNA amplification at direct and inverted DNA repeats in the parasite Leishmania. PLoS Biol. 2014, 12, e1001868. [Google Scholar] [CrossRef]
- Leprohon, P.; Legaré, D.; Raymond, F.; Madore, É.; Hardiman, G.; Corbeil, J.; Ouellette, M. Gene expression modulation is associated with gene amplification, supernumerary chromosomes and chromosome loss in antimony-resistant Leishmania infantum. Nucleic Acids Res. 2009, 37, 1387–1399. [Google Scholar] [CrossRef] [PubMed]
- Black, J.A.; Reis-Cunha, J.L.; Cruz, A.K.; Tosi, L.R.O. Life in plastic, it’s fantastic! How Leishmania exploit genome instability to shape gene expression. Front. Cell. Infect. Microbiol. 2023, 13, 1102462. [Google Scholar] [CrossRef] [PubMed]
- Uliana, S.R.B.; Ruiz, J.C.; Cruz, A.K. Leishmania Genomics: Where do we stand? In Bioinformatics in Tropical Disease Research: A Practical and Case-Study Approach; Gruber, A., Durham, A.M., Huynh, C., del Portillo, H.A., Eds.; National Center for Biotechnology Information (US): Bethesda, MD, USA, 2008. Available online: https://www.ncbi.nlm.nih.gov/books (accessed on 15 January 2026).
- Agabian, N. Trans splicing of nuclear pre-mRNAs. Cell 1990, 61, 1157–1160. [Google Scholar] [CrossRef] [PubMed]
- Myler, P.J.; Audleman, L.; Devos, T.; Hixson, G.; Kiser, P.; Lemley, C.; Magness, C.; Rickel, E.; Sisk, E.; Sunkin, S.; et al. Leishmania major Friedlin chromosome 1 has an unusual distribution of protein-coding genes. Proc. Natl. Acad. Sci. USA 1999, 96, 2902–2906. [Google Scholar] [CrossRef]
- Kipandula, W.; Young, S.A.; MacNeill, S.A.; Smith, T.K. Screening of the MMV and GSK open access chemical boxes using a viability assay developed against the kinetoplastid Crithidia fasciculata. Mol. Biochem. Parasitol. 2018, 222, 61–69. [Google Scholar] [CrossRef]
- Ojo, K.K.; Gillespie, J.R.; Riechers, A.J.; Napuli, A.J.; Verlinde, C.L.; Buckner, F.S.; Gelb, M.H.; Domostoj, M.M.; Wells, S.J.; Scheer, A.; et al. Glycogen synthase kinase 3 is a potential drug target for African trypanosomiasis therapy. Antimicrob. Agents Chemother. 2008, 52, 3710–3717. [Google Scholar] [CrossRef]
- Martínez de Iturrate, P.; Sebastián-Pérez, V.; Nácher-Vázquez, M.; Tremper, C.S.; Smirlis, D.; Martín, J.; Martínez, A.; Campillo, N.E.; Rivas, L.; Gil, C. Towards discovery of new leishmanicidal scaffolds able to inhibit Leishmania GSK-3. J. Enzyme Inhib. Med. Chem. 2020, 35, 199–210. [Google Scholar] [CrossRef]
- Ojo, K.K.; Arakaki, T.L.; Napuli, A.J.; Inampudi, K.K.; Keyloun, K.R.; Zhang, L.; Hol, W.G.J.; Verlinde, C.L.M.J.; Merritt, E.A.; Van Voorhis, W.C. Structure determination of glycogen synthase kinase-3 from Leishmania major and comparative inhibitor structure-activity relationships with Trypanosoma brucei GSK-3. Mol. Biochem. Parasitol. 2011, 176, 98–108. [Google Scholar] [CrossRef]
- Efstathiou, A.; Smirlis, D. Leishmania protein kinases: Important regulators of the parasite life cycle and molecular targets for treating leishmaniasis. Microorganisms 2021, 9, 691. [Google Scholar] [CrossRef] [PubMed]
- Marinho, F.A.; Sangenito, L.S.; Oliveira, S.S.; Arruda, L.B.; D’Ávila-Levy, C.M.; Santos, A.L.; Branquinha, M.H. The potent cell-permeable calpain inhibitor MDL28170 affects the interaction of Leishmania amazonensis with macrophages and shows anti-amastigote activity. Parasitol. Int. 2017, 66, 579–583. [Google Scholar] [CrossRef] [PubMed]
- Ono, Y.; Saido, T.; Sorimachi, H. Calpain research for drug discovery: Challenges and potential. Nat. Rev. Drug Discov. 2016, 15, 854–876. [Google Scholar] [CrossRef] [PubMed]
- Branquinha, M.H.; Marinho, F.A.; Sangenito, L.S.; Oliveira, S.S.; Gonçalves, K.C.; Ennes-Vidal, V.; D’Ávila-Levy, C.M.; Santos, A.L. Calpains: Potential targets for alternative chemotherapeutic intervention against human pathogenic trypanosomatids. Curr. Med. Chem. 2013, 20, 3174–3185. [Google Scholar] [CrossRef]
- Diaz, A.P.; Meneses Canal, C.A.; Valdés, Á.J.; Giraldo Delgado, J.E.; Varela-M, R.E. GSK-3 Kinase a Putative Therapeutic Target in Trypanosomatid Parasites. Braz. J. Infect. Dis. 2024, 28, 103736. [Google Scholar] [CrossRef]
- Zwickl, D.J.; Hillis, D.M. Increased taxon sampling greatly reduces phylogenetic error. Syst. Biol. 2002, 51, 588–598. [Google Scholar] [CrossRef]
- Noyes, H.; Pratlong, F.; Chance, M.; Ellis, J.; Lanotte, G.; Dedet, J.-P. A previously unclassified trypanosomatid responsible for human cutaneous lesions in Martinique (French West Indies) is the most divergent member of the genus Leishmania ss. Parasitology 2002, 124, 17–24. [Google Scholar] [CrossRef]
- Tsokana, C.N.; Sokos, C.; Giannakopoulos, A.; Mamuris, Z.; Birtsas, P.; Papaspyropoulos, K.; Valiakos, G.; Spyrou, V.; Lefkaditis, M.; Chatzopoulos, D.C.; et al. First evidence of Leishmania infection in European brown hare (Lepus europaeus) in Greece: GIS analysis and phylogenetic position within the Leishmania spp. Parasitol. Res. 2016, 115, 313–321. [Google Scholar] [CrossRef]
- Shaw, J.J.; Lainson, R.; Ryan, L.; Braga, R.; McMahon-Pratt, D.; David, J. The identification of Leishmania braziliensis braziliensis in wild-caught neotropical sandflies using monoclonal antibodies. Trans. R. Soc. Trop. Med. Hyg. 1987, 81, 69–72. [Google Scholar] [CrossRef]
- Bray, R.S. Leishmania . Annu. Rev. Microbiol. 1974, 28, 189–217. [Google Scholar] [CrossRef] [PubMed]
- Lumsden, W.H. Letter: Biochemical taxonomy of Leishmania. Trans. R. Soc. Trop. Med. Hyg. 1974, 68, 74–75. [Google Scholar] [CrossRef]
- Fraga, J.; Montalvo, A.M.; De Doncker, S.; Dujardin, J.C.; Van der Auwera, G. Phylogeny of Leishmania species based on the heat-shock protein 70 gene. Infect. Genet. Evol. 2010, 10, 238–245. [Google Scholar] [CrossRef]
- Hoyos, J.; Rosales-Chilama, M.; León, C.; González, C.; Gómez, M.A. Sequencing of hsp70 for discernment of species from the Leishmania (Viannia) guyanensis complex from endemic areas in Colombia. Parasit. Vectors 2022, 15, 406. [Google Scholar] [CrossRef]
- Akhoundi, M.; Downing, T.; Votýpka, J.; Kuhls, K.; Lukeš, J.; Cannet, A.; Ravel, C.; Marty, P.; Delaunay, P.; Kasbari, M.; et al. Leishmania infections: Molecular targets and diagnosis. Mol. Aspects Med. 2017, 57, 1–29. [Google Scholar] [CrossRef]
- Maurício, I.L.; Stothard, J.R.; Miles, M.A. The strange case of Leishmania chagasi. Parasitol. Today 2000, 16, 188–189. [Google Scholar] [CrossRef]
- Lukes, J.; Mauricio, I.L.; Schönian, G.; Dujardin, J.-C.; Soteriadou, K.; Dedet, J.-P.; Kuhls, K.; Tintaya, K.W.Q.; Jirků, M.; Chocholová, E.; et al. Evolutionary and geographical history of the Leishmania donovani complex with a revision of current taxonomy. Proc. Natl. Acad. Sci. USA 2007, 104, 9375–9380. [Google Scholar] [CrossRef]
- Cupolillo, E.; Boité, M.C.; Porrozzi, R. Considerações sobre taxonomia do gênero Leishmania. In Leishmanioses do Continente Americano, 1st ed.; Conceição-Silva, F., ALVES, C.R., Eds.; Editora Fiocruz: Rio de Janeiro, Brazil, 2014; pp. 39–51. [Google Scholar]





| Assembled Genomes of Leishmania spp. | ||||||||
| Species | L. guyanensis (M4147) | L. guyanensis (M4147) | L. guyanensis (LgCL085) | L. naiffi (LnCL233) | L. panamensis (PSC-1) | L. braziliensis (M2904) | L. infantum (JPCM5) | L. major Friedlin Strain |
| Contigs | 14,097 | 35 | 10,308 | 14,682 | — | — | — | 36 |
| N50 contigs (Kb *) | 4743 | 1.1 | 9.6 | 5.7 | — | — | — | — |
| Scaffolds | 14,097 | 35 | 2,8 | 6.53 | 108 | — | — | — |
| N50 Scaffold (Kb) | 4743 | 1.1 | 95.4 | 24.3 | 674 | — | — | — |
| Nº of Gaps | 0 | 0 | 1557 | 3853 | 553 | 876 | 440 | — |
| Average Coverage * | 40.85× | 27× | 56× | 36× | 30× | — | — | — |
| Genome Size (Mb *) | 31.56 | 32.5 | 31.01 | 30.34 | 30.69 | 31.24 | 31.92 | 32.8 |
| G + C (%) * | 57.44 | 58 | — | — | 57.56 | 57.72 | 59.58 | 59.7 |
| Protein Coding Genes | 7192 | — | 8.23 | 8104 | 7748 | 8175 | 8199 | 8272 |
| Total Nº Genes | 7698 | — | 8376 | 8262 | 7933 | 8.37 | 8.26 | 8341 |
| Reference | Current study | Genbank | [39] | [39] | [16] | [16] | [16]) | [19] |
| Gene | Target | Pident | Length | E-Value | Bitscore | Target Family | Quality_Score |
|---|---|---|---|---|---|---|---|
| g7485.t1_1 | GSK3 | 92,958 | 355 | 0 | 701 | GSK3 | 0.968310746478873 |
| g2584.t1_1 | GSK3 | 41,176 | 68 | 2.92 × 10−10 | 50.1 | GSK3 | 0.63774951944162 |
| g7339.t1_1 | GSK3 | 52,593 | 135 | 1.57 × 10−41 | 144 | GSK3 | 0.588149574074074 |
| g7477.t1_1 | Calpain | 38,889 | 72 | 3.43 × 10−10 | 52 | CALPAIN | 0.569850062043589 |
| g2667.t1_1 | GSK3 | 35,135 | 111 | 9.01 × 10−15 | 62 | GSK3 | 0.568017545045045 |
| g3420.t1_1 | GSK3 | 35,294 | 102 | 1.22 × 10−13 | 59.7 | GSK3 | 0.564705470588235 |
| g6383.t1_1 | GSK3 | 46,753 | 77 | 4.53 × 10−14 | 64.3 | GSK3 | 0.556492642857143 |
| g6725.t1_1 | GSK3 | 36,905 | 84 | 2.53 × 10−12 | 56.2 | GSK3 | 0.517262738095238 |
| g491.t1_1 | GSK3 | 37 | 100 | 5.58 × 10−13 | 57.4 | GSK3 | 0.4695 |
| g7453.t1_1 | GSK3 | 35,652 | 115 | 3.13 × 10−11 | 54.7 | GSK3 | 0.368260260869565 |
Disclaimer/Publisher’s Note: The statements, opinions and data contained in all publications are solely those of the individual author(s) and contributor(s) and not of MDPI and/or the editor(s). MDPI and/or the editor(s) disclaim responsibility for any injury to people or property resulting from any ideas, methods, instructions or products referred to in the content. |
© 2026 by the authors. Licensee MDPI, Basel, Switzerland. This article is an open access article distributed under the terms and conditions of the Creative Commons Attribution (CC BY) license.
Share and Cite
Costa, L.G.A.; Sousa Junior, E.C.; Cardoso, C.C.; Igreja, M.A.F.d.; Acosta, F.S.; Silva, F.R.d.; Garcez, L.M. Resequencing and De Novo Assembly of Leishmania (Viannia) guyanensis from Amazon Region: Genome Assessment, Phylogenetic Insights and Therapeutic Targets. Pathogens 2026, 15, 124. https://doi.org/10.3390/pathogens15010124
Costa LGA, Sousa Junior EC, Cardoso CC, Igreja MAFd, Acosta FS, Silva FRd, Garcez LM. Resequencing and De Novo Assembly of Leishmania (Viannia) guyanensis from Amazon Region: Genome Assessment, Phylogenetic Insights and Therapeutic Targets. Pathogens. 2026; 15(1):124. https://doi.org/10.3390/pathogens15010124
Chicago/Turabian StyleCosta, Lucas George Assunção, Edivaldo Costa Sousa Junior, Camila Cristina Cardoso, Millena Arnaud Franco da Igreja, Franklyn Samudio Acosta, Fabiano Reis da Silva, and Lourdes Maria Garcez. 2026. "Resequencing and De Novo Assembly of Leishmania (Viannia) guyanensis from Amazon Region: Genome Assessment, Phylogenetic Insights and Therapeutic Targets" Pathogens 15, no. 1: 124. https://doi.org/10.3390/pathogens15010124
APA StyleCosta, L. G. A., Sousa Junior, E. C., Cardoso, C. C., Igreja, M. A. F. d., Acosta, F. S., Silva, F. R. d., & Garcez, L. M. (2026). Resequencing and De Novo Assembly of Leishmania (Viannia) guyanensis from Amazon Region: Genome Assessment, Phylogenetic Insights and Therapeutic Targets. Pathogens, 15(1), 124. https://doi.org/10.3390/pathogens15010124

