Integrated Control of Aedes albopictus in a Residential Area Through a Community-Based Approach: NESCOTIGER, a Large-Scale Field Trial in Valencia, Spain †
Abstract
1. Introduction
2. Materials and Methods
2.1. Study Site
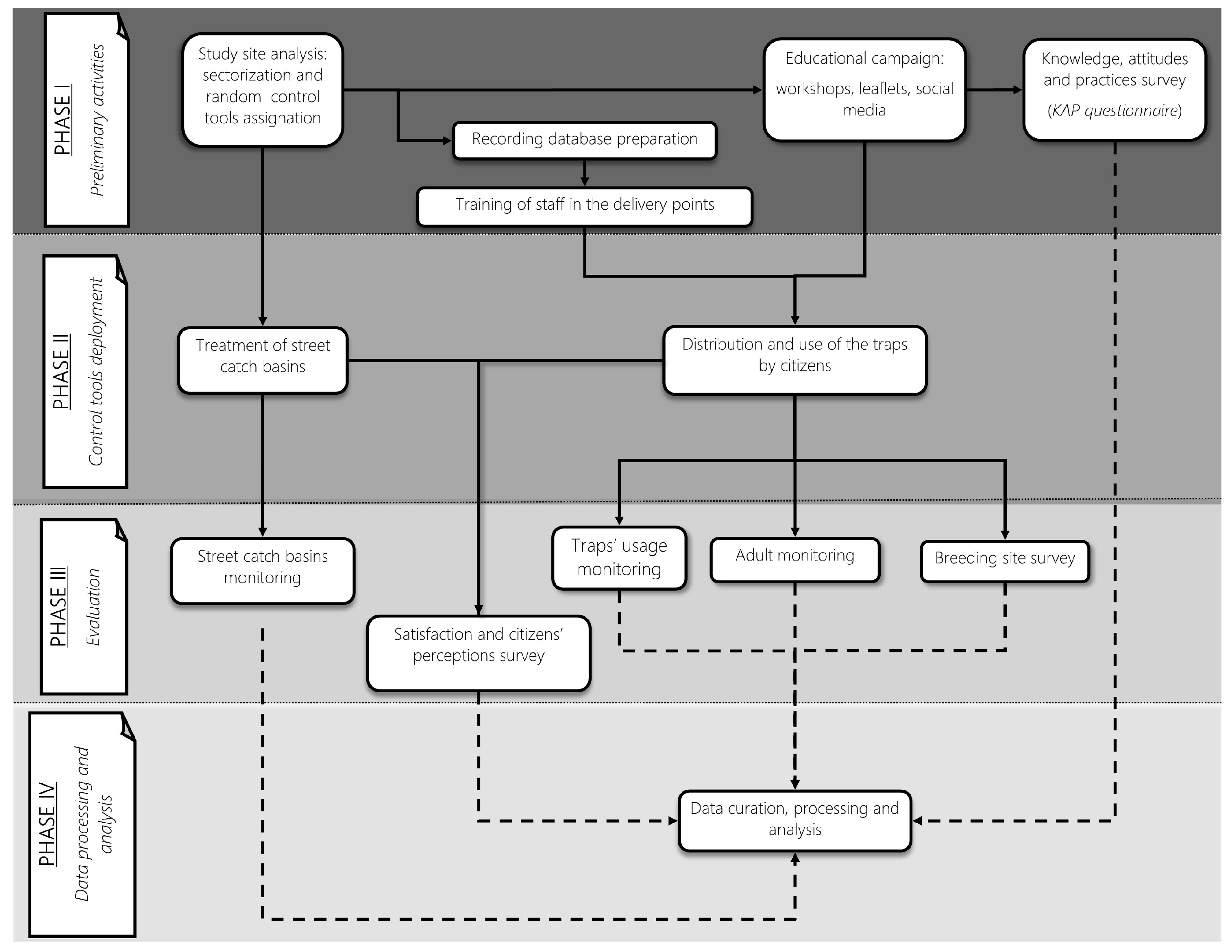
2.2. Study Design
2.2.1. Phase I: Preliminary Activities
Study Site Analysis—Sectorization and Random Control Tools Assignation
Distribution Database Preparation and Training of Delivery Points Staff
Educational Campaign
Knowledge, Attitude, and Practices Survey
2.2.2. Phase II: Control Tools Deployment
Treatment of Street Catch Basins
Trap Distribution and Use by Citizens
2.2.3. Phase III: Evaluation
Monitoring of Street Catch Basins
Monitoring of Trap Use
Breeding Sites Survey
Adult Monitoring
Satisfaction and Residents’ Perception Survey
2.2.4. Phase IV: Data Processing and Analysis
2.3. Traps and Control Tools Assigned to the Study Sectors
2.4. Ethical Aspects
3. Results
3.1. Knowledge, Attitude, and Practices Survey
3.2. Trap Deployment and Monitoring
3.3. Treatment and Monitoring of SCB
3.4. Breeding Sites Survey
3.5. Adult Monitoring
3.6. Residents’ Satisfaction and Perception Survey
4. Discussion
4.1. Treated Public Street-Catch Basins Played a Negligible Role as Ae. albopictus Breeding Sites in Comparison with Private Peridomiciles Within a Residential Area
4.2. Mass Trapping Community-Based Interventions, Which Can Access Private Areas, May Be Jeopardized by a Lack of Citizen Participation and Tools Misused
4.3. Gravid Aedes Traps Showed No Effect over Adult Female Ae. albopictus Populations
4.4. Larvicide Spraying of Identified Private Breeding Sites by Participating Citizens Showed a Reduction of Both Larvae and Adult Abundance
4.5. Adulticidal Ovitraps Mass Distribution Showed the Highest Mosquito Abundance Reduction
4.6. Citizens’ Knowledge Towards Ae. albopictus’ Biology Is Regarded as a Major Milestone Towards This Mosquito Mass Trapping Control in Residential Areas
4.7. NESCOTIGER’s Limitations Imply the Need for the Development of Further Similar Researchers in Different Study Areas to Better Define Ae. albopictus Control in Residential Areas
4.8. Social Actors’ Participation Was Essential for the Development of the NESCOTIGER Project
5. Conclusions
Author Contributions
Funding
Institutional Review Board Statement
Informed Consent Statement
Data Availability Statement
Acknowledgments
Conflicts of Interest
Appendix A
- Perceptions and satisfaction questionnaire
- Dear Neighbor:
- Place of residence
- El Vedat de Torrent
- Monte Real Urbanization/Tennis Club
- None of the above
- Your age
- Gender
- Male
- Female
- Other
- Do not know/No answer
- Citizenship
- What does the NESCOTIGER project mean to you?
- A campaign by the Torrent Town Council to reduce the nuisance caused by the tiger mosquito in El Vedat
- A community activity to eliminate the tiger mosquito problem
- A scientific study to evaluate the efficacy of traps as a tiger mosquito control tool
- A tiger mosquito control strategy implemented by a pest control company in El Vedat
- Do not know/No answer
- What sector do you belong to and what traps have you been given?
- Sector 1 = Sticky trap (adhesive tape trap)
- Sector 2 = Lethal Ovitrap (black container painted on the inside)
- Sector 3 = Larvicide (spray + black container to be sprayed inside)
- Sector 4 = Combination of the above traps
- Sector 5 = No traps
- Sector 0 = Monte Real and Club de Tenis
- Do not know/No answer
- How do you rate the information you have received about the NESCOTIGER project through various channels (website, neighborhood association newsletters, social networks, WhatsApp, town hall, etc.)? (Sectors 1 to 5)
- 1
- 2
- 3
- 4
- 5
- Do not know/No answer
- How do you rate the attention given to your requests (telephone, WhatsApp messages, email, etc., sectors 1 to 5)?
- 1
- 2
- 3
- 4
- 5
- Do not know/No answer
- Have you treated the outside of your house with insecticides?
- Yes, regularly with household insecticides
- Yes, by a pest control company
- Yes to both of the above statements (regular use of household insecticides by a pest control company)
- No.
- Do not know/No answer
- Have you taken any measures to reduce the number of breeding sites for tiger mosquitoes (emptying water containers, avoiding the accumulation of water in objects, etc.)?
- Yes, frequently
- Yes, regularly
- No
- Do not know/No answer
- Which of the following measures have you taken to reduce tiger mosquito breeding sites in your home?
- Emptying containers of water regularly
- Preventing the accumulation of water by protecting or covering elements that could hold water during rainfall
- Use chemical products on breeding sites
- Application of hot water to potential breeding sites
- Other
- How do you rate the trap delivery process (sectors 1 to 4)?
- 1
- 2
- 3
- 4
- 5
- Do not know/No answer
- Not applicable (sectors 0 and 5)
- Have you carried out the maintenance indicated for the siphons (refilling with water, changing the adhesive tape, changing the water, etc.) (sectors 1 to 4)?
- Yes, sporadically
- Yes, frequently
- No
- Do not know/No answer
- Not applicable (sectors 0 and 5)
- Did you keep the traps in operation until the end of the project (October) (sectors 1 to 4)?
- Yes
- No
- Do not know/No answer
- Not applicable (sectors 0 and 5)
- How do you rate the effectiveness of the traps in terms of tiger mosquito abundance and perceived bites during the entire project implementation period (April–October) (Sectors 1 to 4)?
- 1
- 2
- 3
- 4
- 5
- Do not know/No answer
- Not applicable
- Have you noticed any difference in the abundance of tiger mosquitoes compared to the previous year? (All sectors)
- Yes, more
- Yes, less
- I have not noticed any difference
- Do not know/No answer
- Would you use the trap(s) again next year (sectors 1 to 4)?
- I would
- Would not
- Do not know/No answer
- Not applicable (sectors 0 and 5)
- Have you noticed any negative effects of the use of traps on your family, pets, or other animals (sectors 1 to 4)? (multiple answers possible)
- Yes, on humans
- Yes, on pets
- Yes, about other animals
- No
- Do not know/No answer
- Not applicable (sector 5)
- If you have noticed any of the negative effects mentioned above, please describe them, indicating the signs and their intensity:
- Have you noticed a decrease in the abundance of other pest insects as a result of the use of traps (sectors 1 to 4)? (multiple answers possible)
- Yes, fewer wasps
- Yes, fewer flies
- Yes, fewer other types of insects
- No
- Do not know/No answer
- Not applicable (sectors 0 and 5)
- What is your overall satisfaction with the NESCOTIGER project (information, communication, effectiveness, effort, etc.)? (Sectors 1 to 4)
- 1
- 2
- 3
- 4
- 5
- Do not know/No answer
- Not applicable (sectors 0 and 5)
References
- Kraemer, M.U.; Sinka, M.E.; Duda, K.A.; Mylne, A.Q.; Shearer, F.M.; Barker, C.M.; Moore, C.G.; Carvalho, R.G.; Coelho, G.E.; Van Bortel, W.; et al. The global distribution of the arbovirus vectors Aedes aegypti and Ae. albopictus. eLife 2015, 30, e08347. [Google Scholar] [CrossRef] [PubMed] [PubMed Central]
- Adhami, J.; Reiter, P. Introduction and establishment of Aedes (Stegomyia) albopictus Skuse (Diptera: Culicidae) in Albania. J. Am. Mosq. Control. Assoc. 1998, 14, 340–343. [Google Scholar] [PubMed]
- European Center for Disease Prevention and Control. Aedes Albopictus–Current Known Distribution: July 2024. Available online: https://www.ecdc.europa.eu/en/publications-data/aedes-albopictus-current-known-distribution-july-2024 (accessed on 12 December 2024).
- Aranda, C.; Eritja, R.; Roiz, D. First record and establishment of the mosquito Aedes albopictus in Spain. Med. Vet. Entomol. 2006, 20, 150–152. [Google Scholar] [CrossRef] [PubMed]
- Collantes, F.; Delacour, S.; Alarcón-Elbal, P.M.; Ruiz-Arrondo, I.; Delgado, J.A.; Torrell-Sorio, J.A.; Bengoa, M.; Eritja, R.; Miranda, M.A.; Molina, R.; et al. Review of ten-years presence of Aedes albopictus in Spain 2004–2014: Known distribution and public health concerns. Parasit. Vectors 2015, 8, 655. [Google Scholar] [CrossRef]
- Martínez-Barciela, Y.; González, A.P.; Martínez, J.M.P.; Gradín, F.C.; González, J.G.; Costa, X.A.; Pousa-Ortega, A.; Íñiguez-Pichele, E.; Álvarez-Cortiñas, M.; Eritja, R. Primera cita de Aedes albopictus para Galicia, obtenida mediante ciencia ciudadana por Mosquito Alert. Gac. Sanit. 2024, 38, 102374. [Google Scholar] [CrossRef]
- Reiter, P. Aedes albopictus and the World Trade in Used Tires, 1988-1995: The Shape of Things to Come? J. Am. Mosq. Control. Assoc. 1998, 14, 83–94. [Google Scholar]
- Eritja, R.; Palmer, J.R.; Roiz, D.; Sanpera-Calbet, I.; Bartumeus, F. Direct evidence of adult Aedes albopictus dispersal by car. Sci. Rep. 2017, 7, 14399. [Google Scholar] [CrossRef] [PubMed] [PubMed Central]
- Paupy, C.; Delatte, H.; Bagny, L.; Corbel, V.; Fontenille, D. Aedes albopictus, an arbovirus vector: From the darkness to the light. Microbes Infect. 2009, 11, 1177–1185. [Google Scholar] [CrossRef]
- Gratz, N.G. Critical review of the vector status of Aedes albopictus. Med. Vet. Entomol. 2004, 18, 215–227. [Google Scholar] [CrossRef] [PubMed]
- Vega-Rúa, A.; Marconcini, M.; Madec, Y.; Manni, M.; Carraretto, D.; Gomulski, L.M.; Gasperi, G.; Failloux, A.B.; Malacrida, A.R. Vector competence of Aedes albopictus populations for chikungunya virus is shaped by their demographic history. Commun. Biol. 2020, 3, 326. [Google Scholar] [CrossRef]
- European Centre for Disease Prevention and Control. Dengue Outbreak in Madeira, Portugal. Available online: https://www.ecdc.europa.eu/sites/default/files/media/en/publications/Publications/dengue-madeira-ECDC-mission-2013.pdf (accessed on 31 January 2025).
- Seixas, G.; Salgueiro, P.; Bronzato-Badial, A.; Gonçalves, Y.; Reyes-Lugo, M.; Gordicho, V.; Ribolla, P.; Viveiros, B.; Silva, A.C.; Pinto, J.; et al. Origin and expansion of the mosquito Aedes aegypti in Madeira Island (Portugal). Sci. Rep. 2019, 9, 2241. [Google Scholar] [CrossRef]
- Hedrich, N.; Bekker-Nielsen Dunbar, M.; Grobusch, M.P.; Schlagenhauf, P. Aedes-borne arboviral human infections in Europe from 2000 to 2023: A systematic review and meta-analysis. Travel Med. Infect. Dis. 2025, 64, 102799. [Google Scholar] [CrossRef] [PubMed]
- European Centre for Disease Prevention and Control. Rapid Risk Assessment: Local Transmission of Dengue Fever in France and Spain, 22 October 2018; ECDC: Solna, Sweden, 2018. [Google Scholar]
- Delatte, H.; Desvars, A.; Bouétard, A.; Bord, S.; Gimonneau, G.; Vourc’h, G.; Fontenille, D. Blood-feeding behavior of Aedes albopictus, a vector of Chikungunya on La Réunion. Vector Borne Zoonotic Dis. 2010, 10, 249–258. [Google Scholar] [CrossRef] [PubMed]
- Reinbold-Wasson, D.D.; Reiskind, M.H. Comparative Skip-Oviposition Behavior Among Container Breeding Aedes spp. Mosquitoes (Diptera: Culicidae). J. Med. Entomol. 2021, 58, 2091–2100. [Google Scholar] [CrossRef] [PubMed]
- Boubidi, S.; Roiz, D.; Rossignol, M.; Chandre, F.; Benoit, R.; Raselli, M.; Tizon, C.; Cadiou, B.; Tounsi, R.; Lagneau, C.; et al. Efficacy of ULV and thermal aerosols of deltamethrin for control of Aedes albopictus in Nice, France. Parasit. Vectors 2016, 9, 597. [Google Scholar] [CrossRef]
- Alarcón-Elbal, P.M.; López-de-Felipe, M.; Gil-Torró, I.; García-Masiá, I.; Mateo-Herrero, P.; Bueno-Marí, R. Where does Aedes albopictus (Diptera: Culicidae) really breed in a Mediterranean residential area? Results from a field study in Valencia, Eastern Spain. Bull. Entomol. Res. 2024, 114, 383–392. [Google Scholar] [CrossRef]
- Abramides, G.C.; Roiz, D.; Guitart, R.; Quintana, S.; Guerrero, I.; Giménez, N. Effectiveness of a multiple intervention strategy for the control of the tiger mosquito (Aedes albopictus) in Spain. Trans. R. Soc. Trop. Med. Hyg. 2011, 105, 281–288. [Google Scholar] [CrossRef] [PubMed]
- Bartlett-Healy, K.; Hamilton, G.; Healy, S.; Crepeau, T.; Unlu, I.; Farajollahi, A.; Fonseca, D.; Gaugler, R.; Clark, G.G.; Strickman, D. Source reduction behavior as an independent measurement of the impact of a public health education campaign in an integrated vector management program for the Asian tiger mosquito. Int. J. Environ. Res. Public. Health 2011, 8, 1358–1367. [Google Scholar] [CrossRef] [PubMed] [PubMed Central]
- Baldacchino, F.; Caputo, B.; Chandre, F.; Drago, A.; della Torre, A.; Montarsi, F.; Rizzoli, A. Control methods against invasive Aedes mosquitoes in Europe: A review. Pest Manag. Sci. 2015, 71, 1471–1485. [Google Scholar] [CrossRef] [PubMed]
- Bellini, R.; Albieri, A.; Carrieri, M.; Colonna, R.; Donati, L.; Magnani, M.; Pilani, R.; Veronesi, R.; Chiot, G.; Lanza, N. Efficacy and lasting activity of four IGRs formulations against mosquitoes in catch basins of northern Italy. Europ. Mosq. Bull. 2009, 27, 33–46. [Google Scholar]
- Anderson, J.F.; Ferrandino, F.J.; Dingman, D.W.; Main, A.J.; Andreadis, T.G.; Becnel, J.J. Control of mosquitoes in catch basins in Connecticut with Bacillus thuringiensis israelensis, Bacillus sphaericus and spinosad. J. Am. Mosq. Control. Assoc. 2011, 27, 45–55, Erratum in J. Am. Mosq. Control Assoc. 2011, 27, preceding I. [Google Scholar] [CrossRef] [PubMed]
- Baldacchino, F.; Bussola, F.; Arnoldi, D.; Marcantonio, M.; Montarsi, F.; Capelli, G.; Rosà, R.; Rizzoli, A. An integrated pest control strategy against the Asian tiger mosquito in northern Italy: A case study. Pest Manag. Sci. 2017, 73, 87–93. [Google Scholar] [CrossRef] [PubMed]
- Perich, M.J.; Kardec, A.; Braga, I.A.; Portal, I.F.; Burge, R.; Zeichner, B.C.; Brogdon, W.A.; Wirtz, R.A. Field evaluation of a lethal ovitrap against dengue vectors in Brazil. Med. Vet. Entomol. 2003, 17, 205–210. [Google Scholar] [CrossRef] [PubMed]
- Shahar, M.K.; Ismail, S.; Ahmad, R.; Omar, T. The effectiveness of MyMAT Aedes mosquito trap in reducing dengue cases. J. Vector Borne Dis. 2022, 59, 139–144. [Google Scholar] [CrossRef] [PubMed]
- Universitat de Valencia. 2016. Detección de Mosquito Tigre (Aedes albopictus) en la Comunitat Valenciana. Available online: https://www.dival.es/es/sala-prensa/sites/default/files/sala-prensa/mapa%20actualizado%20a%20septiembre%202016_0.pdf (accessed on 5 February 2025).
- Sede Electronica del Catastro. Available online: https://www.sedecatastro.gob.es/ (accessed on 5 February 2025).
- Alarcón-Elbal, P.M.; López-de-Felipe, M.; Gil-Torró, I.; García-Masiá, I.; Mateo-Herrero, P.; Bueno-Marí, R. Knowledge, attitude, and practices of adults and children towards the Asian tiger mosquito, Aedes albopictus (Diptera: Culicidae), in a recently invaded municipality of Valencia, Spain. Int. J. Trop. Insect Sci. 2024, 44, 1633–1648. [Google Scholar] [CrossRef]
- Hoel, D.F.; Obenauer, P.J.; Clark, M.; Smith, R.; Hughes, T.H.; Larson, R.T.; Diclaro, J.W.; Allan, S.A. Efficacy of Ovitrap Colors and Patterns for Attracting Aedes albopictus at Suburban Field Sites in North-Central Florida. J. Am. Mosq. Control Assoc. 2011, 27, 245–251. [Google Scholar] [CrossRef]
- Global Strategic Framework for Integrated Vector Management; World Health Organization: Geneva, Switzerland, 2004; Available online: https://iris.who.int/bitstream/handle/10665/68624/WHO_CDS_CPE_PVC_2004_10.pdf (accessed on 3 January 2025).
- Pan American Health Organization. Evaluation of Innovative Strategies for Aedes aegypti Control: Challenges for their Introduction and Impact Assessment; PAHO: Washington, DC, USA, 2019. [Google Scholar]
- Arana-Guardia, R.; Baak-Baak, C.M.; Loroño-Pino, M.A.; Machain-Williams, C.; Beaty, B.J.; Eisen, L.; García-Rejón, J.E. Stormwater drains and catch basins as sources for production of Aedes aegypti and Culex quinquefasciatus. Acta Trop. 2014, 134, 33–42. [Google Scholar] [CrossRef]
- Pettit, W.J.; Whelan, P.I.; McDonnell, J.; Jacups, S.P. Efficacy of alpha-cypermethrin and lambda-cyhalothrin applications to prevent Aedes breeding in tires. J. Am. Mosq. Control Assoc. 2010, 26, 387–397. [Google Scholar] [CrossRef]
- Roiz, D.; Pontifes, P.A.; Jourdain, F.; Diagne, C.; Leroy, B.; Vaissière, A.C.; Tolsá-García, M.J.; Salles, J.M.; Simard, F.; Courchamp, F. The rising global economic costs of invasive Aedes mosquitoes and Aedes-borne diseases. Sci Total Environ. 2024, 933, 173054. [Google Scholar] [CrossRef]
- Montalvo, T.; Higueros, A.; Valsecchi, A.; Realp, E.; Vila, C.; Ortiz, A.; Peracho, V.; Figuerola, J. Effectiveness of the Modification of Sewers to Reduce the Reproduction of Culex pipiens and Aedes albopictus in Barcelona, Spain. Pathogens 2022, 31, 423. [Google Scholar] [CrossRef]
- Gratz, N. What must be done to effectively control Aedes aegypti? Trop. Med. 1994, 35, 243–251. [Google Scholar]
- European Centre for Disease Prevention and Control. Vector control with a focus on Aedes aegypti and Aedes albopictus mosquitoes). In Literature Review and Analysis of Information; ECDC: Stockholm, Sweden, 2017. [Google Scholar]
- Donati, L.; Carrieri, M.; Bellini, R. A Door-To-Door Strategy for Aedes albopictus Control in Northern Italy: Efficacy, Cost-Analysis and Public Perception. Vector Biol. J. 2020, 5, 1. [Google Scholar]
- Jaffal, A.; Fite, J.; Baldet, T.; Delaunay, P.; Jourdain, F.; Mora-Castillo, R.; Olive, M.M.; Roiz, D. Current evidences of the efficacy of mosquito mass-trapping interventions to reduce Aedes aegypti and Aedes albopictus populations and Aedes-borne virus trans-mission. PLOS Negl. Trop. Dis. 2023, 17, e0011153. [Google Scholar] [CrossRef]
- Barrera, R. New tools for Aedes control: Mass trapping. Curr. Opin. Insect Sci. 2022, 52, 100942. [Google Scholar] [CrossRef] [PubMed] [PubMed Central]
- López-de-Felipe Escudero, M.; Rodríguez-Sosa, M.A.; Alarcón-Elbal, P.M. Comparing captures and efficacy of two commercial gravid traps for characterizing Aedes albopictus (Diptera: Culicidae) populations in the Mediterranean basin. Int. J. Pest Manag. 2025, 1–10. [Google Scholar] [CrossRef]
- Jahir, A.; Kahamba, N.F.; Knols, T.O.; Jackson, G.; Patty, N.F.A.; Shivdasani, S.; Okumu, F.O.; Knols, B.G.J. Mass Trapping and Larval Source Management for Mosquito Elimination on Small Maldivian Islands. Insects 2022, 13, 805. [Google Scholar] [CrossRef]
- Tilak, R.; Wankhede, U.; Mukherjee, R. Novel pyriproxyfen based treatment for Aedes breeding control through a long-lasting formulation: Laboratory and field trials in Western Maharashtra, India. J. Vector Borne Dis. 2022, 59, 293–297. [Google Scholar] [CrossRef] [PubMed]
- Cárdenas, R.; Cabrera, O.L.; Carrillo, M.A.; Pineda, A.; Ahumada, M.L.; Yañez, Y.; Ismail, H.; Paine, M.; Rivera, T.; Kroeger, A. Aedes aegypti control in breeding sites through an insecticidal coating with dual effect: Laboratory trials and safety assessment. Med. Vet. Entomol. 2024, 14. [Google Scholar] [CrossRef] [PubMed]
- Pinal, R.; Delacour, S.; Calvete, C.; Lucientes, J. The efficacy of microencapsulated biocide paints for the control of Aedes (Stegomya) albopictus Skuse, 1894 under laboratory conditions. Lat. Am. Appl. Res. 2022, 52, 371–378. [Google Scholar]
- Egid, B.R.; Coulibaly, M.; Dadzie, S.K.; Kamgang, B.; McCall, P.J.; Sedda, L.; Toe, K.H.; Wilson, A.L. Review of the ecology and behaviour of Aedes aegypti and Aedes albopictus in Western Africa and implications for vector control. Curr. Res. Parasitol. Vector Borne Dis. 2022, 2, 100074. [Google Scholar] [CrossRef] [PubMed] [PubMed Central]
- Ferrero Gómez, L.; Ribeiro Rocha, H.D.; Gil Torró, I.; Pérez, I.S.; Mendes, D.C.; Silva, K.L.F.; Monteiro, D.D.S.R.; Dos Reis, J.P.T.; Leal, S.V.; Soulé, L.F.V.; et al. Insecticide paints: A new community strategy for controlling dengue and Zika mosquito vectors in Cabo Verde. Front. Trop. Dis. 2024, 5, 1321687. [Google Scholar] [CrossRef]
- Eiras, A.E.; Costa, L.H.; Batista-Pereira, L.G.; Paixão, K.S.; Batista, E.P. Semi-field assessment of the Gravid Aedes Trap (GAT) with the aim of controlling Aedes (Stegomyia) aegypti populations. PLoS ONE 2021, 16, e0250893. [Google Scholar] [CrossRef] [PubMed] [PubMed Central]
- Aguilar-Durán, J.A.; Hamer, G.L.; Reyes-Villanueva, F.; Fernández-Santos, F.A.; Uriegas-Camargo, S.; Rodríguez-Martínez, L.M.; Estrada-Franco, J.G.; Rodríguez-Pérez, M.A. Effectiveness of mass trapping interventions using autocidal gravid ovitraps (AGO) for the control of the dengue vector, Aedes (Stegomyia) aegypti, in Northern Mexico. Parasit. Vectors 2024, 17, 344. [Google Scholar] [CrossRef]
- Alarcón-Elbal, P.M.; Delacour Estrella, S.; Ruiz Arrondo, I.; Collantes, F.; Iniesta, J.A.; Morales-Bueno, J.; Sánchez-López, P.F.; Amela, C.; Sierra-Moros, M.J.; Molina, R.; et al. Updated distribution of Aedes albopictus (Diptera: Culicidae) in Spain: New findings in the mainland Spanish Levante, 2013. Mem. Inst. Oswaldo Cruz. 2014, 109, 782–786. [Google Scholar] [PubMed]
- Den Broeder, L.; Devilee, J.; Van Oers, H.; Schuit, A.J.; Wagemakers, A. Citizen Science for public health. Health Promot. Int. 2018, 33, 505–514. [Google Scholar] [CrossRef]
- World Meteorological Organization (WMO) Devastating Rainfall Hits SPAIN in Yet Another Flood-Related Disaster. 2024. Available online: https://wmo.int/media/news/devastating-rainfall-hits-spain-yet-another-flood-related-disaster (accessed on 21 February 2025).
- Ceccarelli, G.; Branda, F.; Giovanetti, M.; Ciccozzi, M.; Scarpa, F. The urgent need for arbovirus surveillance and control following a catastrophic event: The case of the DANA flood event in Valencia. New Microbes New Infect. 2024, 62, 101547. [Google Scholar] [CrossRef]





| Variable | Estimate | Std. Error | p |
|---|---|---|---|
| Intercept | 11.57 | 5.09 | 0.03 |
| GAT | 0.15 | 0.03 | <0.001 |
| AOT | −0.09 | 0.03 | <0.01 |
| LAR | −0.03 | 0.06 | 0.61 |
| SCB | 0.08 | 0.27 | 0.77 |
Disclaimer/Publisher’s Note: The statements, opinions and data contained in all publications are solely those of the individual author(s) and contributor(s) and not of MDPI and/or the editor(s). MDPI and/or the editor(s) disclaim responsibility for any injury to people or property resulting from any ideas, methods, instructions or products referred to in the content. |
© 2025 by the authors. Licensee MDPI, Basel, Switzerland. This article is an open access article distributed under the terms and conditions of the Creative Commons Attribution (CC BY) license (https://creativecommons.org/licenses/by/4.0/).
Share and Cite
López-de-Felipe, M.; Alarcón-Elbal, P.M.; García-Masiá, I.; Flor-Sánchez, A.; Mateo-Herrero, P.; Serna-Mompeán, J.P.; Orán-Cáceres, J.P.; Bueno-Marí, R.; Gil-Torró, I. Integrated Control of Aedes albopictus in a Residential Area Through a Community-Based Approach: NESCOTIGER, a Large-Scale Field Trial in Valencia, Spain. Pathogens 2025, 14, 367. https://doi.org/10.3390/pathogens14040367
López-de-Felipe M, Alarcón-Elbal PM, García-Masiá I, Flor-Sánchez A, Mateo-Herrero P, Serna-Mompeán JP, Orán-Cáceres JP, Bueno-Marí R, Gil-Torró I. Integrated Control of Aedes albopictus in a Residential Area Through a Community-Based Approach: NESCOTIGER, a Large-Scale Field Trial in Valencia, Spain. Pathogens. 2025; 14(4):367. https://doi.org/10.3390/pathogens14040367
Chicago/Turabian StyleLópez-de-Felipe, Marcos, Pedro María Alarcón-Elbal, Isaac García-Masiá, Anna Flor-Sánchez, Pilar Mateo-Herrero, Juan Pablo Serna-Mompeán, Juan Pablo Orán-Cáceres, Rubén Bueno-Marí, and Ignacio Gil-Torró. 2025. "Integrated Control of Aedes albopictus in a Residential Area Through a Community-Based Approach: NESCOTIGER, a Large-Scale Field Trial in Valencia, Spain" Pathogens 14, no. 4: 367. https://doi.org/10.3390/pathogens14040367
APA StyleLópez-de-Felipe, M., Alarcón-Elbal, P. M., García-Masiá, I., Flor-Sánchez, A., Mateo-Herrero, P., Serna-Mompeán, J. P., Orán-Cáceres, J. P., Bueno-Marí, R., & Gil-Torró, I. (2025). Integrated Control of Aedes albopictus in a Residential Area Through a Community-Based Approach: NESCOTIGER, a Large-Scale Field Trial in Valencia, Spain. Pathogens, 14(4), 367. https://doi.org/10.3390/pathogens14040367

