Effects of Live and Peptide-Based Antimicrobiota Vaccines on Ixodes ricinus Fitness, Microbiota, and Acquisition of Tick-Borne Pathogens
Abstract
1. Introduction
2. Materials and Methods
2.1. Ethics Statement
2.2. Mice and Housing Conditions
2.3. Bacterial Cultures
2.4. Multi-Antigenic Peptide Design and Synthesis
2.5. Mouse Immunization
2.6. Mouse Infection
2.7. Tick Infestation
2.8. Sera Preparation
2.9. Bacterial Protein Extraction
2.10. Western Blot
2.11. Indirect ELISA
2.12. Complement and Serum Bactericidal Activity Assay
2.13. DNA Extraction
2.14. Quantification of B. afzelii Load by qPCR
2.15. Quantification of R. helvetica Load by Conventional PCR and qPCR
2.16. V4 Region 16S rRNA Amplicon Sequencing and Processing of Raw Sequences
2.17. Microbial Diversity
2.18. Bacterial Co-Occurrence Network Construction
2.19. Network Robustness
2.20. Effect of the Vaccines on Microbial Assembly of Pathogen-Exposed Ticks
2.21. Comparison of Infection-Refractory and Infection-Permissive States of the Microbiota
2.22. Statistical Tests
3. Results
3.1. Mouse Response to Staphylococcus-Based Vaccines
3.2. Effects of the Mouse Vaccination on Tick Fitness
3.3. Detection of Pathogens on Mice
3.4. Effects of the Mouse Vaccination on the Acquisition of Pathogens by Ticks
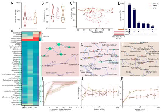
3.5. Effect of the Vaccines on the Tick Microbiota
3.6. Effect of the Vaccines on the Microbial Assembly of Infected Ticks
3.7. Comparison of Infection-Refractory and Infection-Permissive States of the Microbiota
4. Discussion
5. Conclusions
Supplementary Materials
Author Contributions
Funding
Institutional Review Board Statement
Informed Consent Statement
Data Availability Statement
Conflicts of Interest
References
- Wang, G.; van Dam, A.P.; Schwartz, I.; Dankert, J. Molecular typing of Borrelia burgdorferi sensu lato: Taxonomic, epidemiological, and clinical implications. Clin. Microbiol. Rev. 1999, 12, 633–653. [Google Scholar] [CrossRef] [PubMed]
- Heyman, P.; Cochez, C.; Hofhuis, A.; van der Giessen, J.; Sprong, H.; Porter, S.R.; Losson, B.; Saegerman, C.; Donoso-Mantke, O.; Niedrig, M.; et al. A clear and present danger: Tick-borne diseases in Europe. Expert Rev. Anti. Infect. Ther. 2010, 8, 33–50. [Google Scholar] [CrossRef] [PubMed]
- Madison-Antenucci, S.; Kramer, L.D.; Gebhardt, L.L.; Kauffman, E. Emerging Tick-Borne Diseases. Clin. Microbiol. Rev. 2020, 33, e00083-18. [Google Scholar] [CrossRef]
- Brouqui, P.; Parola, P.; Fournier, P.E.; Raoult, D. Spotted fever rickettsioses in southern and eastern Europe. FEMS Immunol. Med. Microbiol. 2007, 49, 2–12. [Google Scholar] [CrossRef] [PubMed]
- Diop, A.; Raoult, D.; Fournier, P.E. Rickettsial genomics and the paradigm of genome reduction associated with increased virulence. Microbes Infect. 2018, 20, 401–409. [Google Scholar] [CrossRef] [PubMed]
- Pavanelo, D.B.; Piloto-Sardiñas, E.; Maitre, A.; Abuin-Denis, L.; Kopáček, P.; Cabezas-Cruz, A.; Fogaça, A.C. Arthropod microbiota: Shaping pathogen establishment and enabling control. Front. Arachnid. Sci. 2023, 2, 1297733. [Google Scholar] [CrossRef]
- Maitre, A.; Wu-Chuang, A.; Aželytė, J.; Palinauskas, V.; Mateos-Hernández, L.; Obregon, D.; Hodžić, A.; Valiente Moro, C.; Estrada-Peña, A.; Paoli, J.C.; et al. Vector microbiota manipulation by host antibodies: The forgotten strategy to develop transmission-blocking vaccines. Parasit Vectors 2022, 15, 4. [Google Scholar] [CrossRef] [PubMed]
- Kim, K.S. Current Challenges in the Development of Vaccines and Drugs Against Emerging Vector-borne Diseases. Curr. Med. Chem. 2019, 26, 2974–2986. [Google Scholar] [CrossRef]
- Wang, J.; Gao, L.; Aksoy, S. Microbiota in disease-transmitting vectors. Nat. Rev. Microbiol. 2023, 21, 604–618. [Google Scholar] [CrossRef]
- Qi, Y.; Zhang, J.; André, M.R.; Qin, T. Editorial: New insights in the microbe-vector interaction. Front. Microbiol. 2024, 15, 1364989. [Google Scholar] [CrossRef] [PubMed]
- Sprong, H.; Wielinga, P.R.; Fonville, M.; Reusken, C.; Brandenburg, A.H.; Borgsteede, F.; Gaasenbeek, C.; van der Giessen, J.W. Ixodes ricinus ticks are reservoir hosts for Rickettsia helvetica and potentially carry flea-borne Rickettsia species. Parasit Vectors 2009, 2, 41. [Google Scholar] [CrossRef] [PubMed]
- Sprong, H.; Azagi, T.; Hoornstra, D.; Nijhof, A.M.; Knorr, S.; Baarsma, M.E.; Hovius, J.W. Control of Lyme borreliosis and other Ixodes ricinus-borne diseases. Parasit Vectors 2018, 11, 145. [Google Scholar] [CrossRef] [PubMed]
- Maitre, A.; Wu-Chuang, A.; Mateos-Hernández, L.; Foucault-Simonin, A.; Moutailler, S.; Paoli, J.C.; Falchi, A.; Díaz-Sánchez, A.A.; Banović, P.; Obregón, D.; et al. Rickettsia helvetica infection is associated with microbiome modulation in Ixodes ricinus collected from humans in Serbia. Sci. Rep. 2022, 12, 11464. [Google Scholar] [CrossRef]
- Mazmanian, S.K.; Skaar, E.P.; Gaspar, A.H.; Humayun, M.; Gornicki, P.; Jelenska, J.; Joachmiak, A.; Missiakas, D.M.; Schneewind, O. Passage of heme-iron across the envelope of Staphylococcus aureus. Science 2003, 299, 906–909. [Google Scholar] [CrossRef] [PubMed]
- Delfani, S.; Mohabati Mobarez, A.; Imani Fooladi, A.A.; Amani, J.; Emaneini, M. Protection of mice against Staphylococcus aureus infection by a recombinant protein ClfA-IsdB-Hlg as a vaccine candidate. Med. Microbiol. Immunol. 2016, 205, 47–55. [Google Scholar] [CrossRef]
- Pozzi, C.; Wilk, K.; Lee, J.C.; Gening, M.; Nifantiev, N.; Pier, G.B. Opsonic and protective properties of antibodies raised to conjugate vaccines targeting six Staphylococcus aureus antigens. PLoS ONE 2012, 7, e46648. [Google Scholar] [CrossRef] [PubMed]
- Kuklin, N.A.; Clark, D.J.; Secore, S.; Cook, J.; Cope, L.D.; McNeely, T.; Noble, L.; Brown, M.J.; Zorman, J.K.; Wang, X.M.; et al. A novel Staphylococcus aureus vaccine: Iron surface determinant B induces rapid antibody responses in rhesus macaques and specific increased survival in a murine S. aureus sepsis model. Infect. Immun. 2006, 74, 2215–2223. [Google Scholar] [CrossRef] [PubMed]
- Wu-Chuang, A.; Mateos-Hernández, L.; Maitre, A.; Rego, R.O.M.; Šíma, R.; Porcelli, S.; Rakotobe, S.; Foucault-Simonin, A.; Moutailler, S.; Palinauskas, V.; et al. Microbiota perturbation by anti-microbiota vaccine reduces the colonization of Borrelia afzelii in Ixodes ricinus. Microbiome 2023, 11, 151. [Google Scholar] [CrossRef]
- Maitre, A.; Mateos-Hernández, L.; Azagi, T.; Foucault-Simonin, A.; Rakotobe, S.; Zając, Z.; Banović, P.; Porcelli, S.; Heckmann, A.; Galon, C.; et al. Rickettsia helvetica in C3H/HeN mice: A model for studying pathogen-host interactions. Heliyon 2024, 10, e37931. [Google Scholar] [CrossRef] [PubMed]
- Saha, S.; Raghava, G.P.S. Prediction of continuous B-cell epitopes in an antigen using recurrent neural network. Proteins 2006, 65, 40–48. [Google Scholar] [CrossRef]
- Saha, S.; Raghava, G.P.S. Prediction methods for B-cell epitopes. Methods Mol. Biol. 2007, 409, 387–389. [Google Scholar] [PubMed]
- Doytchinova, I.A.; Flower, D.R. VaxiJen: A server for prediction of protective antigens, tumour antigens and subunit vaccines. BMC Bioinform. 2007, 8, 4. [Google Scholar] [CrossRef]
- Doytchinova, I.A.; Flower, D.R. Identifying candidate subunit vaccines using an alignment-independent method based on principal amino acid properties. Vaccine 2007, 25, 856–866. [Google Scholar] [CrossRef]
- Doytchinova, I.A.; Flower, D.R. Bioinformatic Approach for Identifying Parasite and Fungal Candidate Subunit Vaccines. Open Vaccine J. 2008, 1, 22–26. [Google Scholar] [CrossRef]
- Nguyen, M.N.; Krutz, N.L.; Limviphuvadh, V.; Lopata, A.L.; Gerberick, G.F.; Maurer-Stroh, S. AllerCatPro 2.0: A web server for predicting protein allergenicity potential. Nucleic. Acids Res. 2022, 50, W36–W43. [Google Scholar] [CrossRef]
- Emini, E.A.; Hughes, J.V.; Perlow, D.S.; Boger, J. Induction of hepatitis A virus-neutralizing antibody by a virus-specific synthetic peptide. J. Virol. 1985, 55, 836–839. [Google Scholar] [CrossRef] [PubMed]
- Altschul, S.F.; Madden, T.L.; Schäffer, A.A.; Zhang, J.; Zhang, Z.; Miller, W.; Lipman, D.J. Gapped BLAST and PSI-BLAST: A new generation of protein database search programs. Nucleic. Acids Res. 1997, 25, 3389–3402. [Google Scholar] [CrossRef] [PubMed]
- Garg, V.K.; Avashthi, H.; Tiwari, A.; Jain, P.A.; Ramkete, P.W.; Kayastha, A.M.; Singh, V.K. MFPPI—Multi FASTA ProtParam Interface. Bioinformation 2016, 12, 74–77. [Google Scholar] [CrossRef] [PubMed]
- del Guercio, M.F.; Alexander, J.; Kubo, R.T.; Arrhenius, T.; Maewal, A.; Appella, E.; Hoffman, S.L.; Jones, T.; Valmori, D.; Sakaguchi, K.; et al. Potent immunogenic short linear peptide constructs composed of B cell epitopes and Pan DR T helper epitopes (PADRE) for antibody responses in vivo. Vaccine 1997, 15, 441–448. [Google Scholar] [CrossRef]
- Almazán, C.; Šimo, L.; Fourniol, L.; Rakotobe, S.; Borneres, J.; Cote, M.; Peltier, S.; Mayé, J.; Versillé, N.; Richardson, J.; et al. Multiple Antigenic Peptide-Based Vaccines Targeting Ixodes ricinus Neuropeptides Induce a Specific Antibody Response but Do Not Impact Tick Infestation. Pathogens 2020, 9, 900. [Google Scholar] [CrossRef]
- Mateos-Hernández, L.; Obregón, D.; Mayé, J.; Borneres, J.; Versillé, N.; de la Fuente, J.; Estrada-Peña, A.; Hodžić, A.; Šimo, L.; Cabezas-Cruz, A. Anti-Tick Microbiota Vaccine Impacts Ixodes ricinus Performance during Feeding. Vaccines 2020, 8, 702. [Google Scholar] [CrossRef] [PubMed]
- Galletti, M.F.B.M.; Fujita, A.; Nishiyama, M.Y.; Malossi, C.D.; Pinter, A.; Soares, J.F.; Daffre, S.; Labruna, M.B.; Fogaça, A.C. Natural blood feeding and temperature shift modulate the global transcriptional profile of Rickettsia rickettsii infecting its tick vector. PLoS ONE 2013, 8, e77388. [Google Scholar] [CrossRef]
- Bolyen, E.; Rideout, J.R.; Dillon, M.R.; Bokulich, N.A.; Abnet, C.C.; Al-Ghalith, G.A.; Alexander, H.; Alm, E.J.; Arumugam, M.; Asnicar, F.; et al. Reproducible, interactive, scalable, and extensible microbiome data science using QIIME 2. Nat. Biotechnol. 2019, 37, 852–857. [Google Scholar] [CrossRef] [PubMed]
- Callahan, B.J.; McMurdie, P.J.; Rosen, M.J.; Han, A.W.; Johnson, A.J.A.; Holmes, S.P. DADA2: High-resolution sample inference from Illumina amplicon data. Nat. Methods 2016, 13, 581–583. [Google Scholar] [CrossRef]
- Bokulich, N.A.; Kaehler, B.D.; Rideout, J.R.; Dillon, M.; Bolyen, E.; Knight, R.; Huttley, G.A.; Gregory Caporaso, J. Optimizing taxonomic classification of marker-gene amplicon sequences with QIIME 2′s q2-feature-classifier plugin. Microbiome 2018, 6, 90. [Google Scholar] [CrossRef] [PubMed]
- Yarza, P.; Yilmaz, P.; Pruesse, E.; Glöckner, F.O.; Ludwig, W.; Schleifer, K.-H.; Whitman, W.B.; Euzéby, J.; Amann, R.; Rosselló-Móra, R. Uniting the classification of cultured and uncultured bacteria and archaea using 16S rRNA gene sequences. Nat. Rev. Microbiol. 2014, 12, 635–645. [Google Scholar] [CrossRef]
- Davis, N.M.; Proctor, D.M.; Holmes, S.P.; Relman, D.A.; Callahan, B.J. Simple statistical identification and removal of contaminant sequences in marker-gene and metagenomics data. Microbiome 2018, 6, 226. [Google Scholar] [CrossRef]
- DeSantis, T.Z.; Hugenholtz, P.; Larsen, N.; Rojas, M.; Brodie, E.L.; Keller, K.; Huber, T.; Dalevi, D.; Hu, P.; Andersen, G.L. Greengenes, a chimera-checked 16S rRNA gene database and workbench compatible with ARB. Appl. Env. Microbiol. 2006, 72, 5069–5072. [Google Scholar] [CrossRef]
- Pielou, E.C. The measurement of diversity in different types of biological collections. J. Theor. Biol. 1966, 13, 131–144. [Google Scholar] [CrossRef]
- Bray, J.R.; Curtis, J.T. An ordination of the upland forest communities of Southern Wisconsin. Ecol. Monographs. 1957, 27, 325–349. [Google Scholar] [CrossRef]
- Oksanen, J.; Simpson, G.L.; Blanchet, F.G.; Kindt, R.; Legendre, P.; Minchin, P.R.; O’Hara, R.B.; Solymos, P.; Stevens, M.H.; Szoecs, E.; et al. vegan: Community Ecology Package. R Package Version 2.5-7 [Internet]. 2024. Available online: https://CRAN.R-project.org/package=vegan (accessed on 24 February 2024).
- Conway, J.R.; Lex, A.; Gehlenborg, N. UpSetR: An R package for the visualization of intersecting sets and their properties. Bioinformatics 2017, 33, 2938–2940. [Google Scholar] [CrossRef]
- R Core Team. R: A Language and Environment for Statistical Computing [Internet]; R Foundation for Statistical Computing: Vienna, Austria, 2022; Available online: https://www.R-project.org/ (accessed on 22 February 2023).
- Aitchison, J. The Statistical Analysis of Compositional Data. J. R. Stat. Soc. Ser. B (Methodol.) 1982, 44, 139–160. [Google Scholar] [CrossRef]
- Fernandes, A.D.; Reid, J.N.; Macklaim, J.M.; McMurrough, T.A.; Edgell, D.R.; Gloor, G.B. Unifying the analysis of high-throughput sequencing datasets: Characterizing RNA-seq, 16S rRNA gene sequencing, and selective growth experiments by compositional data analysis. Microbiome 2014, 2, 15. [Google Scholar] [CrossRef] [PubMed]
- Friedman, J.; Alm, E.J. Inferring correlation networks from genomic survey data. PLoS Comput. Biol. 2012, 8, e1002687. [Google Scholar] [CrossRef]
- Bastian, M.; Heymann, S.; Jacomy, M. Gephi: An Open Source Software for Exploring and Manipulating Networks; WebAtlas: Paris, France, 2009. [Google Scholar]
- Lhomme, S. Analyse spatiale de la structure des réseaux techniques dans un contexte de risques. Cybergeo Eur. J. Geogr. 2015. [Google Scholar] [CrossRef]
- Freitas, S.; Yang, D.; Kumar, S.; Tong, H.; Chau, D.H. Evaluating graph vulnerability and robustness using TIGER. In Proceedings of the 30th ACM International Conference on Information and Knowledge Management, Online, 1–5 November 2021. [Google Scholar]
- Benjamini, Y.; Hochberg, Y. Controlling the False Discovery Rate: A Practical and Powerful Approach to Multiple Testing. J. R. Stat. Soc. Ser. B (Methodol.) 1995, 57, 289–300. [Google Scholar] [CrossRef]
- Van Regenmortel, M.H. Antigenicity and immunogenicity of synthetic peptides. Biologicals 2001, 29, 209–213. [Google Scholar] [CrossRef] [PubMed]
- Vogel, F.R.; Powell, M.F. A compendium of vaccine adjuvants and excipients. Pharm. Biotechnol. 1995, 6, 141–228. [Google Scholar] [PubMed]
- Sellers, R.S.; Clifford, C.B.; Treuting, P.M.; Brayton, C. Immunological variation between inbred laboratory mouse strains: Points to consider in phenotyping genetically immunomodified mice. Vet. Pathol. 2012, 49, 32–43. [Google Scholar] [CrossRef] [PubMed]
- Mateos-Hernández, L.; Obregón, D.; Wu-Chuang, A.; Maye, J.; Bornères, J.; Versillé, N.; de la Fuente, J.; Díaz-Sánchez, S.; Bermúdez-Humarán, L.G.; Torres-Maravilla, E.; et al. Anti-Microbiota Vaccines Modulate the Tick Microbiome in a Taxon-Specific Manner. Front. Immunol. 2021, 12, 704621. [Google Scholar] [CrossRef]
- Matos, D.M. Steric hindrance: A practical (and frequently forgotten) problem in flow cytometry. Cytom. B Clin. Cytom. 2021, 100, 397–401. [Google Scholar] [CrossRef] [PubMed]
- Ritmahan, W.; Kesmir, C.; Vroomans, R.M.A. Revealing factors determining immunodominant responses against dominant epitopes. Immunogenetics 2020, 72, 109–118. [Google Scholar] [CrossRef]
- Sadegh-Nasseri, S.; Kim, A. Selection of immunodominant epitopes during antigen processing is hierarchical. Mol. Immunol. 2019, 113, 115–119. [Google Scholar] [CrossRef] [PubMed]
- Sonenshine, D.E.; Stewart, P.E. Microbiomes of Blood-Feeding Arthropods: Genes Coding for Essential Nutrients and Relation to Vector Fitness and Pathogenic Infections. A Review. Microorganisms 2021, 9, 2433. [Google Scholar] [CrossRef]
- Guizzo, M.G.; Dolezelikova, K.; Neupane, S.; Frantova, H.; Hrbatova, A.; Pafco, B.; Fiorotti, J.; Kopacek, P.; Zurek, L. Characterization and manipulation of the bacterial community in the midgut of Ixodes ricinus. Parasit Vectors 2022, 15, 248. [Google Scholar] [CrossRef]
- Nemergut, D.R.; Schmidt, S.K.; Fukami, T.; O’Neill, S.P.; Bilinski, T.M.; Stanish, L.F.; Knelman, J.E.; Darcy, J.L.; Lynch, R.C.; Wickey, P.; et al. Patterns and processes of microbial community assembly. Microbiol. Mol. Biol. Rev. 2013, 77, 342–356. [Google Scholar] [CrossRef]
- Liu, H.; Zhu, J.; Hu, Q.; Rao, X. Morganella morganii, a non-negligent opportunistic pathogen. Int. J. Infect. Dis. 2016, 50, 10–17. [Google Scholar] [CrossRef]
- Klubal, R.; Kopecky, J.; Nesvorna, M.; Sparagano, O.A.E.; Thomayerova, J.; Hubert, J. Prevalence of pathogenic bacteria in Ixodes ricinus ticks in Central Bohemia. Exp. Appl. Acarol. 2016, 68, 127–137. [Google Scholar] [CrossRef] [PubMed]
- Liu, Z.-L.; Qiu, Q.-G.; Cheng, T.-Y.; Liu, G.-H.; Liu, L.; Duan, D.-Y. Composition of the Midgut Microbiota Structure of Haemaphysalis longicornis Tick Parasitizing Tiger and Deer. Animals 2024, 14, 1557. [Google Scholar] [CrossRef]
- Eisemann, C.S.; Nypaver, M.J.; Osterman, J.V. Susceptibility of inbred mice to rickettsiae of the spotted fever group. Infect. Immun. 1984, 43, 143–148. [Google Scholar] [CrossRef]
- Esteves, E.; Fongsaran, C.; Langohr, I.M.; Riley, S.P.; Labruna, M.B.; Daffre, S.; Fogaça, A.C.; Macaluso, K.R. Comparative analysis of infection by Rickettsia rickettsii sheila smith and taiacu strains in a murine model. Pathogens 2020, 9, 744. [Google Scholar] [CrossRef]
- Riley, S.P.; Cardwell, M.M.; Chan, Y.G.; Pruneau, L.; Del Piero, F.; Martinez, J.J. Failure of a heterologous recombinant Sca5/OmpB protein-based vaccine to elicit effective protective immunity against Rickettsia rickettsii infections in C3H/HeN mice. Pathog. Dis. 2015, 73, ftv101. [Google Scholar] [CrossRef]
- Escudero, R.; Barral, M.; Perez, A.; Vitutia, M.M.; Garcia-Perez, A.L.; Jimenez, S.; Sellek, R.E.; Anda, P. Molecular and pathogenic characterization of Borrelia burgdorferi sensu lato isolates from Spain. J. Clin. Microbiol. 2000, 38, 4026–4033. [Google Scholar] [CrossRef] [PubMed]
- Porcelli, S.; Heckman, A.; Lagree, A.C.; Galon, C.; Moutailler, S.; Deshuillers, P.L. Exploring the susceptibility of C3H mice to tick-borne encephalitis virus infection: Implications for Co-infection models and understanding of the disease. Viruses 2023, 15, 2270. [Google Scholar] [CrossRef] [PubMed]
- Labruna, M.B.; Ogrzewalska, M.; Martins, T.F.; Pinter, A.; Horta, M.C. Comparative susceptibility of larval stages of Amblyomma aureolatum, Amblyomma cajennense, and Rhipicephalus sanguineus to infection by Rickettsia rickettsii. J. Med. Entomol. 2008, 45, 1156–1159. [Google Scholar] [CrossRef] [PubMed]
- Martins, L.A.; Galletti, M.; Ribeiro, J.M.; Fujita, A.; Costa, F.B.; Labruna, M.B.; Daffre, S.; Fogaça, A.C. The distinct transcriptional response of the midgut of Amblyomma sculptum and Amblyomma aureolatum ticks to Rickettsia rickettsii correlates to their differences in susceptibility to infection. Front. Cell. Infect. Microbiol. 2017, 7, 129. [Google Scholar] [CrossRef] [PubMed]
- Grech-Angelini, S.; Stachurski, F.; Vayssier-Taussat, M.; Devillers, E.; Casabianca, F.; Lancelot, R.; Uilenberg, G.; Moutailler, S. Tick-borne pathogens in ticks (Acari: Ixodidae) collected from various domestic and wild hosts in Corsica (France), a Mediterranean island environment. Transbound. Emerg. Dis. 2020, 67, 745–757. [Google Scholar] [CrossRef]
- Olsthoorn, F.; Sprong, H.; Fonville, M.; Rocchi, M.; Medlock, J.; Gilbert, L.; Ghazoul, J. Occurrence of tick-borne pathogens in questing Ixodes ricinus ticks from wester ross, Northwest Scotland. Parasites Vectors 2021, 14, 430. [Google Scholar] [CrossRef] [PubMed]
- Pavanelo, D.B.; Schröder, N.C.H.; Pin Viso, N.D.; Martins, L.A.; Malossi, C.D.; Galletti, M.F.B.M.; Labruna, M.B.; Daffre, S.; Farber, M.; Fogaça, A.C. Comparative analysis of the midgut microbiota of two natural tick vectors of Rickettsia rickettsii. Dev. Comp. Immunol. 2020, 106, 103606. [Google Scholar] [CrossRef]
- Maitre, A.; Wu-Chuang, A.; Mateos-Hernández, L.; Piloto-Sardiñas, E.; Foucault-Simonin, A.; Cicculli, V.; Moutailler, S.; Paoli, J.C.; Falchi, A.; Obregón, D.; et al. Rickettsial pathogens drive microbiota assembly in Hyalomma marginatum and Rhipicephalus bursa ticks. Mol. Ecol. 2023, 32, 4660–4676. [Google Scholar] [CrossRef] [PubMed]







| Network Parameters | Mock Group | MAPs Group | Live Group |
|---|---|---|---|
| Nodes | 13 | 25 | 25 |
| Edges (% positive) | 11 (100) | 29 (97) | 19 (100) |
| Average degree | 1.69 | 2.32 | 1.52 |
| Average Path Length | 1.74 | 3.94 | 1.17 |
| Diameter | 4 | 8 | 2 |
| Clustering Coefficient | 0.24 | 0.41 | 0.76 |
| Modularity | 0.63 | 0.71 | 0.81 |
| Number of Modules | 3 | 5 | 10 |
Disclaimer/Publisher’s Note: The statements, opinions and data contained in all publications are solely those of the individual author(s) and contributor(s) and not of MDPI and/or the editor(s). MDPI and/or the editor(s) disclaim responsibility for any injury to people or property resulting from any ideas, methods, instructions or products referred to in the content. |
© 2025 by the authors. Licensee MDPI, Basel, Switzerland. This article is an open access article distributed under the terms and conditions of the Creative Commons Attribution (CC BY) license (https://creativecommons.org/licenses/by/4.0/).
Share and Cite
Maitre, A.; Mateos-Hernandez, L.; Kratou, M.; Egri, N.; Maye, J.; Juan, M.; Hodžić, A.; Obregón, D.; Abuin-Denis, L.; Piloto-Sardinas, E.; et al. Effects of Live and Peptide-Based Antimicrobiota Vaccines on Ixodes ricinus Fitness, Microbiota, and Acquisition of Tick-Borne Pathogens. Pathogens 2025, 14, 206. https://doi.org/10.3390/pathogens14030206
Maitre A, Mateos-Hernandez L, Kratou M, Egri N, Maye J, Juan M, Hodžić A, Obregón D, Abuin-Denis L, Piloto-Sardinas E, et al. Effects of Live and Peptide-Based Antimicrobiota Vaccines on Ixodes ricinus Fitness, Microbiota, and Acquisition of Tick-Borne Pathogens. Pathogens. 2025; 14(3):206. https://doi.org/10.3390/pathogens14030206
Chicago/Turabian StyleMaitre, Apolline, Lourdes Mateos-Hernandez, Myriam Kratou, Natalia Egri, Jennifer Maye, Manel Juan, Adnan Hodžić, Dasiel Obregón, Lianet Abuin-Denis, Elianne Piloto-Sardinas, and et al. 2025. "Effects of Live and Peptide-Based Antimicrobiota Vaccines on Ixodes ricinus Fitness, Microbiota, and Acquisition of Tick-Borne Pathogens" Pathogens 14, no. 3: 206. https://doi.org/10.3390/pathogens14030206
APA StyleMaitre, A., Mateos-Hernandez, L., Kratou, M., Egri, N., Maye, J., Juan, M., Hodžić, A., Obregón, D., Abuin-Denis, L., Piloto-Sardinas, E., Fogaça, A. C., & Cabezas-Cruz, A. (2025). Effects of Live and Peptide-Based Antimicrobiota Vaccines on Ixodes ricinus Fitness, Microbiota, and Acquisition of Tick-Borne Pathogens. Pathogens, 14(3), 206. https://doi.org/10.3390/pathogens14030206

