Description of Sarcocystis arvalis n. sp. from the Common Vole (Microtus arvalis) in Lithuania Using Morphological and Molecular Methods
Abstract
1. Introduction
2. Materials and Methods
2.1. Biological Material and Morphological Characterization of Sarcocysts
2.2. Molecular Characterization of Sarcocysts
2.3. Sequence Analysis
3. Results
3.1. Host Data and Morphological Description of Sarcocystis sp. Rod1
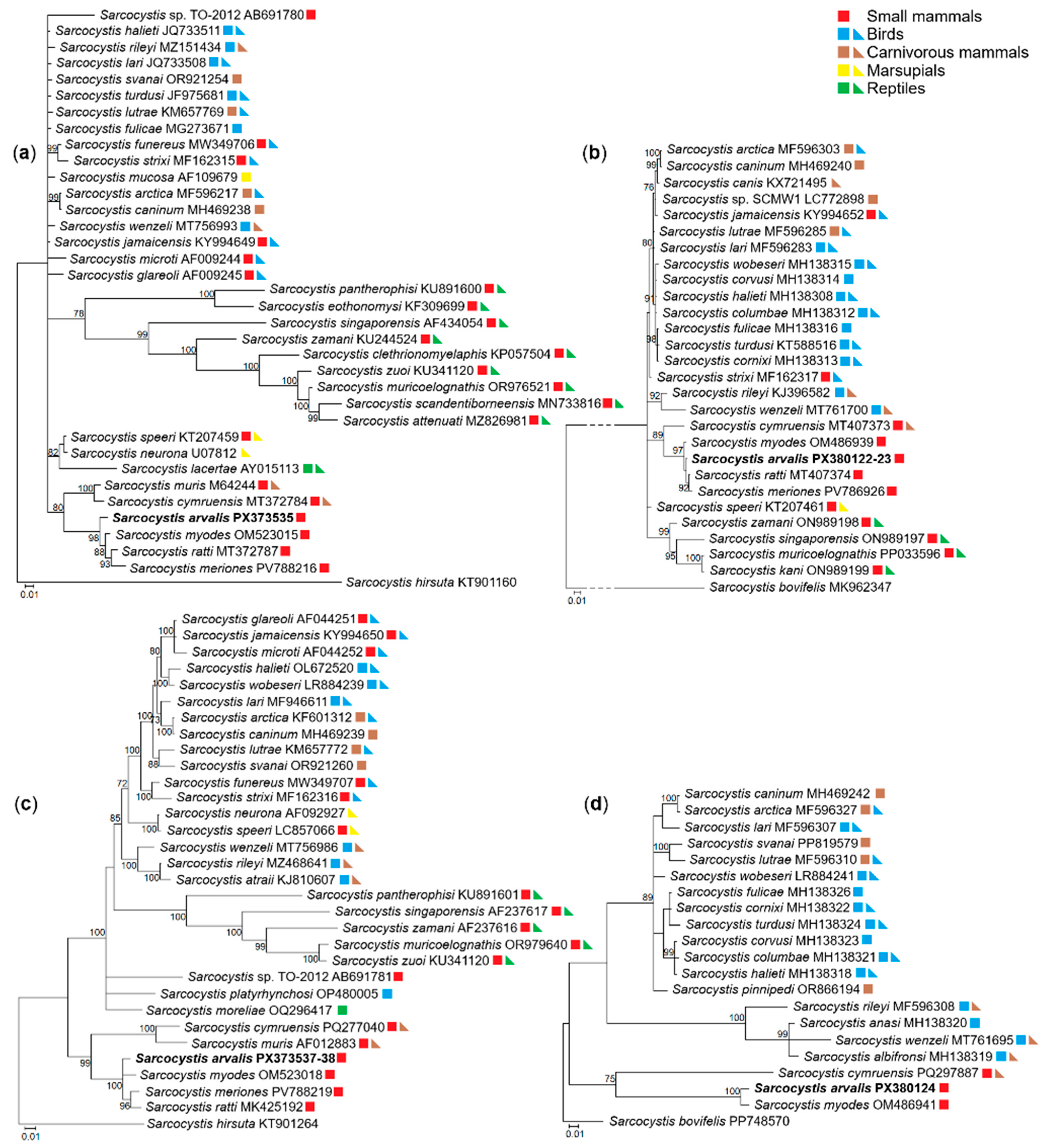
3.2. Molecular Characterization and Phylogeny of Sarcocysts Isolated from the Common Vole
3.3. Description of Sarcocystis arvalis n. sp.
- Taxonomic summary of Sarcocystis arvalis n. sp.
- Type intermediate host common vole (Microtus arvalis)
- Other intermediate hosts presumably Alexandromys (Microtus) oeconomus.
- Definitive host Unknown, based on phylogeny, predatory mammals are the most likely candidates.
- Locality Užpaliai (Utena district), Lithuania.
- Type specimen Hapantotype an epoxy resin-embedded block (NRCP00005) containing the fixed sarcocyst used for species description is deposited in the State Scientific Research Institute Nature Research Centre, Vilnius, Lithuania.
- Sequences deposited in NCBI GenBank with accession numbers PX373535, PX373537-PX373538, PX380122-PX380124 and PX409056.
- Etymology The Latin name of the common vole, Microtus arvalis, was used for the species name.
- ZooBank registration The Life Science Identifier (LSID) of the article is urn:lsid:zoobank.org:pub:595E6C8F-05A3-4E37-BB57-0B1970C22D9F.
- The LSID for the new name Sarcocystis arvalis is urn:lsid:zoobank.org:act:FD7D1C59-B3E5-415E-B938-F83AFA48E69D.
4. Discussion
4.1. Sarcocystis spp. in Common Voles Prevalence
4.2. Molecular Research of Sarcocystis spp. in Rodents from Lithuania
4.3. Sarcocystis spp. Richness in Common Voles
4.4. Suspected Definitive Host of Sarcocystis arvalis n. sp.
Author Contributions
Funding
Institutional Review Board Statement
Informed Consent Statement
Data Availability Statement
Conflicts of Interest
References
- Jacob, J.; Manson, P.; Barfknecht, R.; Fredricks, T. Common vole (Microtus arvalis) ecology and management: Implications for risk assessment of plant protection products. Pest. Manag. Sci. 2014, 70, 869–878. [Google Scholar] [CrossRef] [PubMed]
- Rodríguez-Pastor, R.; Luque-Larena, J.J.; Lambin, X.; Mougeot, F. “Living on the edge”: The role of field margins for common vole (Microtus arvalis) populations in recently colonised Mediterranean farmland. Agric. Ecosyst. Environ 2016, 231, 206–217. [Google Scholar] [CrossRef]
- Briner, T.; Favre, N.; Nentwig, W.; Airoldi, J.-P. Population dynamics of Microtus arvalis in a weed strip. Mammal. Biol. 2007, 72, 106–115. [Google Scholar] [CrossRef]
- Blank, B.F.; Jacob, J.; Petri, A.; Esther, A. Topography and soil properties contribute to regional outbreak risk variability of common voles (Microtus arvalis). Wildl. Res. 2011, 38, 541–550. [Google Scholar] [CrossRef]
- Stirkė, V.; Balčiauskas, L.; Balčiauskienė, L. Common vole as a focal small mammal species in orchards of the northern zone. Diversity 2021, 13, 134. [Google Scholar] [CrossRef]
- Balčiauskas, L.; Balčiauskienė, L. Small mammal diversity changes in a Baltic country, 1975–2021: A review. Life 2022, 12, 1887. [Google Scholar] [CrossRef]
- Luque-Larena, J.J.; Mougeot, F.; Roig, D.V.; Lambin, X.; Rodríguez-Pastor, R.; Rodríguez-Valín, E.; Anda, P.; Escudero, R. Tularemia outbreaks and common vole (Microtus arvalis) irruptive population dynamics in northwestern Spain, 1997–2014. Vector. Borne. Zoonotic. Dis. 2015, 15, 568–570. [Google Scholar] [CrossRef]
- Rodríguez-Pastor, R.; Escudero, R.; Lambin, X.; Vidal, M.D.; Gil, H.; Jado, I.; Rodríguez-Vargas, M.; Luque-Larena, J.J.; Mougeot, F. Zoonotic pathogens in fluctuating common vole (Microtus arvalis) populations: Occurrence and dynamics. Parasitology 2019, 146, 389–398. [Google Scholar] [CrossRef]
- Balážová, A.; Nosková, E.; Široký, P.; Durrant, C.; Baláž, V. Diversity and dynamics of zoonotic pathogens within a local community of small mammals. Biologia 2021, 76, 3267–3273. [Google Scholar] [CrossRef]
- Grikienienė, J. Investigations into endoparasites of small mammals in the environs of lake Drūkšiai. Acta. Zool. Litu. 2005, 15, 109–114. [Google Scholar] [CrossRef]
- Baltrūnaitė, L.; Kitrytė, N.; Križanauskienė, A. Blood parasites (Babesia, Hepatozoon and Trypanosoma) of rodents, Lithuania: Part I. Molecular and traditional microscopy approach. Parasitol. Res. 2020, 119, 687–694. [Google Scholar] [CrossRef]
- Simkute, E.; Pautienius, A.; Grigas, J.; Sidorenko, M.; Radzijevskaja, J.; Paulauskas, A.; Stankevicius, A. The prevalence of Tick-borne encephalitis virus in wild rodents captured in Tick-borne encephalitis foci in highly endemic Lithuania. Viruses 2024, 16, 444. [Google Scholar] [CrossRef] [PubMed]
- Dubey, J.P.; Calero-Bernal, R.; Rosenthal, B.M.; Speer, C.A.; Fayer, R. Sarcocystosis of Animals and Humans; CRC Press: Boca Raton, FL, USA, 2015; ISBN 978-1-4987-1015-2. [Google Scholar]
- Lindsay, D.S.; Dubey, J.P. Neosporosis, toxoplasmosis, and sarcocystosis in ruminants: An update. Vet. Clin. N. Am. Food. Anim. Pract. 2020, 36, 205–222. [Google Scholar] [CrossRef] [PubMed]
- Rosenthal, B.M. Zoonotic sarcocystis. Res. Vet. Sci. 2021, 136, 151–157. [Google Scholar] [CrossRef] [PubMed]
- Grikienienė, J.; Mažeikytė, R. Investigation of sarcosporidians (Sarcocystis) of small mammals in Kamasta landscape reserve and its surroundings. Acta. Zool. Litu. 2000, 10, 55–68. [Google Scholar] [CrossRef]
- Svobodová, M.; Vo, P.; Votýpka, J.; Weidinger, K. Heteroxenous coccidia (Apicomplexa: Sarcocystidae) in the populations of their final and intermediate hosts: European buzzard and small mammals. Acta. Protozool. 2004, 43, 251–260. [Google Scholar]
- Prakas, P.; Stirkė, V.; Šneideris, D.; Rakauskaitė, P.; Butkauskas, D.; Balčiauskas, L. Protozoan parasites of Sarcocystis spp. in rodents from commercial orchards. Animals 2023, 13, 2087. [Google Scholar] [CrossRef]
- Prakas, P.; Jasiulionis, M.; Šukytė, T.; Juozaitytė-Ngugu, E.; Stirkė, V.; Balčiauskas, L.; Butkauskas, D. First observations of buzzards (Buteo) as definitive hosts of Sarcocystis parasites forming cysts in the brain tissues of rodents in Lithuania. Biology 2024, 13, 264. [Google Scholar] [CrossRef]
- Hoogenboom, I.; Dijkstra, C. Sarcocystis cernae: A parasite increasing the risk of predation of its intermediate host, Microtus arvalis. Oecologia 1987, 74, 86–92. [Google Scholar] [CrossRef]
- Voříšek, P.; Votýpka, J.; Zvára, K.; Svobodová, M. Heteroxenous coccidia increase the predation risk of parasitized rodents. Parasitology 1998, 117, 521–524. [Google Scholar] [CrossRef]
- Rudaitytė-Lukošienė, E.; Jasiulionis, M.; Balčiauskas, L.; Prakas, P.; Stirkė, V.; Butkauskas, D. Morphological and molecular description of Sarcocystis myodes n. sp. from the bank vole (Clethrionomys glareolus) in Lithuania. Biology 2022, 11, 512. [Google Scholar] [CrossRef] [PubMed]
- Matuschka, F.-R. Sarcocystis clethrionomyelaphis n. sp. from snakes of the genus Elaphe and different voles of the family Arvicolidae. J. Parasitol. 1986, 72, 226–231. [Google Scholar] [CrossRef]
- Hu, J.-J.; Liu, T.-T.; Liu, Q.; Esch, G.W.; Chen, J.-Q. Sarcocystis clethrionomyelaphis Matuschka, 1986 (Apicomplexa: Sarcocystidae) infecting the large oriental vole Eothenomys miletus (Thomas) (Cricetidae: Microtinae) and its phylogenetic relationships with other species of Sarcocystis Lankester, 1882. Syst. Parasitol. 2015, 91, 273–279. [Google Scholar] [CrossRef]
- Prakas, P.; Kirillova, V.; Gavarāne, I.; Grāvele, E.; Butkauskas, D.; Rudaitytė-Lukošienė, E.; Kirjušina, M. Morphological and molecular description of Sarcocystis ratti n. sp. from the black rat (Rattus rattus) in Latvia. Parasitol. Res. 2019, 118, 2689–2694. [Google Scholar] [CrossRef]
- Rudaitytė-Lukošienė, E.; Rehbein, S.; Calero-Bernal, R.; Butkauskas, D.; Prakas, P. Morphological and molecular characterisation of Sarcocystis capracanis, Sarcocystis cornagliai and Sarcocystis rossii n. sp. infecting the alpine ibex (Capra ibex). Parasit. Vectors. 2025, 18, 96. [Google Scholar] [CrossRef]
- Aryan, F.A.M.; Prakas, P.; Juozaitytė-Ngugu, E.; Šneideris, D.; Abd-Al-Aal, Z.; Alhoot, A.A.A.; El-Kabbany, A.I.; Tahrani, L.M.A.; El-Azazy, O.M.E. Sarcocystis cymruensis in the brown rat (Rattus norvegicus) from an urban district in Kuwait: Detailed morphologic and molecular characterization. Acta. Parasitol. 2025, 70, 11. [Google Scholar] [CrossRef]
- Kutkienė, L.; Prakas, P.; Sruoga, A.; Butkauskas, D. The mallard duck (Anas platyrhynchos) as intermediate host for Sarcocystis wobeseri sp. nov. from the barnacle goose (Branta leucopsis). Parasitol. Res. 2010, 107, 879–888. [Google Scholar] [CrossRef]
- Gjerde, B. Molecular characterisation of Sarcocystis rileyi from a common eider (Somateria mollissima) in Norway. Parasitol. Res. 2014, 113, 3501–3509. [Google Scholar] [CrossRef]
- Gjerde, B. Phylogenetic relationships among Sarcocystis species in cervids, cattle and sheep inferred from the mitochondrial cytochrome c oxidase subunit I gene. Int. J. Parasitol. 2013, 43, 579–591. [Google Scholar] [CrossRef]
- Hu, J.; Sun, J.; Guo, Y.; Zeng, H.; Zhang, Y.; Tao, J. Infection of the asian gray shrew Crocidura attenuata (Insectivora: Soricidae) with Sarcocystis attenuati n. sp. (Apicomplexa: Sarcocystidae) in China. Parasit. Vectors. 2022, 15, 13. [Google Scholar] [CrossRef]
- Kumar, S.; Stecher, G.; Suleski, M.; Sanderford, M.; Sharma, S.; Tamura, K. MEGA12: Molecular evolutionary genetic analysis version 12 for adaptive and green computing. Mol. Biol. Evol. 2024, 41, msae263. [Google Scholar] [CrossRef]
- Milne, I.; Wright, F.; Rowe, G.; Marshall, D.F.; Husmeier, D.; McGuire, G. TOPALi: Software for automatic identification of recombinant sequences within DNA multiple alignments. Bioinformatics 2004, 20, 1806–1807. [Google Scholar] [CrossRef]
- Tadros, W.; Laarman, J.J. Current Concepts on the Biology, Evolution and Taxonomy of Tissue Cyst-Forming Eimeriid Coccidia. In Advances in Parasitology; Lumsden, W.H.R., Muller, R., Baker, J.R., Eds.; Academic Press: Cambridge, MA, USA, 1982; Volume 20, pp. 293–468. [Google Scholar]
- Grikienienė, J.; Mažeikytė, R.; Balčiauskas, L. The first data on brain parasites of the genus Frenkelia (Protista: Coccidia) in some small rodent species in Lithuania. Acta. Zool. Litu. 2003, 13, 21–27. [Google Scholar] [CrossRef]
- Mugridge, N.B.; Morrison, D.A.; Johnson, A.M.; Luton, K.; Dubey, J.P.; Votýpka, J.; Tenter, A.M. Phylogenetic relationships of the genus Frenkelia: A review of its history and new knowledge gained from comparison of large subunit ribosomal ribonucleic acid gene sequences. Int. J. Parasitol 1999, 29, 957–972. [Google Scholar] [CrossRef] [PubMed]
- Aryan, F.A.M.; El-Azazy, O.M.E.; Juozaitytė-Ngugu, E.; Šneideris, D.; Tahrani, L.M.A.; Butkauskas, D.; Prakas, P. Morphological and molecular description of Sarcocystis meriones n. sp. from the libyan jird (Meriones libycus) in Kuwait. Animals 2025, 15, 2575. [Google Scholar] [CrossRef] [PubMed]
- Juozaitytė-Ngugu, E.; Švažas, S.; Bea, A.; Šneideris, D.; Villanúa, D.; Butkauskas, D.; Prakas, P. Molecular confirmation of raptors from Spain as definitive hosts of numerous Sarcocystis species. Animals 2025, 15, 646. [Google Scholar] [CrossRef] [PubMed]
- Krücken, J.; Blümke, J.; Maaz, D.; Demeler, J.; Ramünke, S.; Antolová, D.; Schaper, R.; von Samson-Himmelstjerna, G. Small rodents as paratenic or intermediate hosts of carnivore parasites in Berlin, Germany. PLoS ONE 2017, 12, e0172829. [Google Scholar] [CrossRef]
- Waindok, P.; Özbakış-Beceriklisoy, G.; Janecek-Erfurth, E.; Springer, A.; Pfeffer, M.; Leschnik, M.; Strube, C. Parasites in brains of wild rodents (Arvicolinae and Murinae) in the city of Leipzig, Germany. Int. J. Parasitol. Parasites. Wildl. 2019, 10, 211–217. [Google Scholar] [CrossRef]
- Fichet-Calvet, E.; Kia, E.B.; Giraudoux, P.; Quéré, J.P.; Delattre, P.; Ashford, R.W. Frenkelia parasites in a small mammal community. Dynamics of infection and effect on the host. Parasite 2004, 11, 301–310. [Google Scholar] [CrossRef]
- Prakas, P.; Gudiškis, N.; Kitrytė, N.; Bagdonaitė, D.L.; Baltrūnaitė, L. Detection of three Sarcocystis species (Apicomplexa) in blood samples of the bank vole and yellow-necked mouse from Lithuania. Life 2024, 14, 365. [Google Scholar] [CrossRef]
- Máca, O.; Kouba, M.; Korpimäki, E.; González-Solís, D. Molecular identification of Sarcocystis sp. (Apicomplexa, Sarcocystidae) in offspring of tengmalm’s owls, Aegolius funereus (Aves, Strigidae). Front. Vet. Sci. 2021, 8, 804096. [Google Scholar] [CrossRef]
- Máca, O.; Kouba, M.; Langrová, I.; Panská, L.; Korpimäki, E.; González-Solís, D. The tengmalm’s owl Aegolius funereus (Aves, Strigidae) as the definitive host of Sarcocystis funereus sp. nov. (Apicomplexa). Front. Vet. Sci. 2024, 11, 1356549. [Google Scholar] [CrossRef]
- Jäkel, T.; Raisch, L.; Richter, S.; Wirth, M.; Birenbaum, D.; Ginting, S.; Khoprasert, Y.; Mackenstedt, U.; Wassermann, M. Morphological and molecular phylogenetic characterization of Sarcocystis kani sp. nov. and other novel, closely related Sarcocystis spp. infecting small mammals and colubrid snakes in Asia. Int. J. Parasitol. Parasites. Wildl. 2023, 22, 184–198. [Google Scholar] [CrossRef] [PubMed]
- Kidawa, D.; Kowalczyk, R. The effects of sex, age, season and habitat on diet of the red fox Vulpes vulpes in Northeastern Poland. Acta. Theriol. 2011, 56, 209–218. [Google Scholar] [CrossRef] [PubMed]
- Sidorovich, V.E.; Sidorovich, A.A.; Izotova, I.V. Variations in the diet and population density of the red fox Vulpes vulpes in the mixed woodlands of Northern Belarus. Mammal. Biol. 2006, 71, 74–89. [Google Scholar] [CrossRef]
- Dupuy, G.; Giraudoux, P.; Delattre, P. Numerical and dietary responses of a predator community in a temperate zone of Europe. Ecography 2009, 32, 277–290. [Google Scholar] [CrossRef]
- Lanszki, J.; Heltai, M. Feeding habits of sympatric Mustelids in an agricultural area of Hungary. Acta. Zool. Hung. 2011, 57, 291–304. [Google Scholar]
- Hanski, I.; KorpimÄki, E. Microtine rodent dynamics in Northern Europe: Parameterized models for the predator-prey interaction. Ecology 1995, 76, 840–850. [Google Scholar] [CrossRef]
- Malecha, A.W.; Antczak, M. Diet of the european polecat Mustela putorius in an agricultural area in Poland. Folia. Zool. Brno 2013, 62, 48–53. [Google Scholar] [CrossRef]
- Krawczyk, A.J.; Bogdziewicz, M.; Czyż, M.J. Diet of the american mink Neovison vison in an agricultural landscape in Western Poland. Folia. Zool. Brno 2013, 62, 304–310. [Google Scholar] [CrossRef]
- Lange, P.N.A.M.J.G.; Lelieveld, G.; De Knegt, H.J. Diet composition of the golden jackal Canis aureus in South-East Europe—A review. Mamm. Rev. 2021, 51, 207–213. [Google Scholar] [CrossRef]
- Baltrūnaitė, L. Diet composition of the red fox (Vulpes vulpes L.), pine marten (Martes Martes L.) and raccoon dog (Nyctereutes Procyonoides Gray) in clay plain landscape, Lithuania. Acta. Zool. Litu. 2002, 12, 362–368. [Google Scholar] [CrossRef]
- Lanszki, J.; Molnár, T. Diet of otters in three different habitats in Hungary. Folia. Zool. Brno. 2003, 52, 378–388. [Google Scholar]
- Baltrūnaitė, L. Seasonal diet of the otter (Lutra lutra L.) in natural river ecosystems of South-Eastern Lithuania. Acta. Zool. Litu. 2006, 16, 107–114. [Google Scholar] [CrossRef]
- Stope, M.B. The raccoon (Procyon lotor) as a neozoon in Europe. Animals 2023, 13, 273. [Google Scholar] [CrossRef]
- Balčiauskas, L.; Pilāts, V.; Timm, U. Mammal fauna changes in Baltic countries during last three decades. Diversity 2025, 17, 464. [Google Scholar] [CrossRef]
- Prūsaitė, J. Fauna of Lithuania. Mammals; Mokslas: Vilnius, Lithuania, 1988. [Google Scholar]



| DNA Region | Primer Name | Primer Sequence | PCR Fragment Size (bp) | Reference |
|---|---|---|---|---|
| 18S rRNA | SUNIF1 | ACCTGGTTGATCCTGCCAGT | 980 | [27] |
| SUNIR1 | TTCGCAGTAGTTCGTCTTTAACA | [27] | ||
| SUNIF3 | GGGGCATTCGTATTTAACTG | 940 | [27] | |
| SUNIR2 | GATCCTTCCGCAGGTTCAC | [27] | ||
| 28S rRNA | KL-P1F | TACCCGCTGAACTTAAGCAT | 1008 | [28] |
| KL-P1R | CCCAAGTTTGACGAACGATT | [28] | ||
| KL-P2F | AACCGACCCGTCTTGAAAC | 851 | [28] | |
| KL-P2R | TGCTACTACCACCAAGATCTGC | [28] | ||
| ITS1 | SU1F | GATTGAGTGTTCCGGTGAATTATT | 700–1200 | [29] |
| 5.8SR2 | AAGGTGCCATTTGCGTTCAGAA | [29] | ||
| ITS2 | PSITS2F | GATGAAGGACGCAGTGAAATG | 1105 | [27] |
| PSITS2R | ATTTCCACTTTGAGCTCTTCC | [27] | ||
| SITS2seqF 1 | GAGGCACCCTTGAGATACG | 500 | PS | |
| SITS2seqR 1 | CAGAACACCCTTGAAACCTG | PS | ||
| rpoB | SrpobF1 | TGTGGATATGATTTTGAAGATGCT | 850 | PS |
| SrpobR1 | TTGAAAGTTTAAGTTTAGATCCAGTTC | PS | ||
| cox1 | SF1 | ATGGCGTACAACAATCATAAAGAA | 1103 | [30] |
| SR5 | TAGGTATCATGTAACGCAATATCCAT | [30] | ||
| cytB | 1080CYTBF2 | ATGAGTTTAGTGCGAGCACATTT | 1080 | [31] |
| 1080CYTBR2 | TTAATATAGACATACAGCTAAGCTTGTGA | [31] |
| Locus | GenBank Accession Numbers | Sequence Length, bp | Similarity to Selected Sarcocystis spp. (GenBank Accession Numbers) | |||
|---|---|---|---|---|---|---|
| Sarcocystis sp. Rod1 from Common Vole | Sarcocystis sp. Rod1 from Tundra Vole | Sarcocystis myodes QC = 100 | Sarcocystis myodes QC < 100 | |||
| 18S rRNA | PX373535 | 1768 | ND | ND | 99.5% (OM523014-6) | ND |
| 28S rRNA | PX373537-PX373538 | 1545 | 100% (OQ557458) | 99.7% (OQ557457) | 98.9% (OM523017-9) | 97.3–97.8% (OQ557453-6, PP350822-9), QC = 48 |
| ITS2 | PX409056 | 980 | ND | ND | ND | ND |
| cox1 | PX380122-PX380123 | 1053 | 100% (OQ558009) | 100% (OQ558008) | 99.8% (OM486937-9) | 99.5–99.7% (OQ558004-7, PP358797-804), QC = 59 |
| rpoB | PX380124 | 799 | ND | ND | ND | 99.3% (OM486940–OM486942), QC = 84 |
| Sarcocystis Species | Definitive Host | Light Microscopy | Bradyzoites | Electron Microscopy | Available Sequences | References |
|---|---|---|---|---|---|---|
| S. arvalis | NA | Microscopic; cyst length 1058–1624 μm, width 112–281 μm; sarcocyst wall smooth, without visible protrusions | 12.6 μm long and 3.0 μm wide | Parasitophorous vacuolar membrane with small knob-like blebs, slightly wavy; ground substance layer 0.6–0.9 μm thick; cyst wall 0.7 to 1 μm thick; type 1a | 18S rRNA, 28S rRNA, ITS2, cox1, rpoB | [current study] |
| S. myodes | NA | Microscopic; cyst length 600–3000 μm, width 70–220 μm; sarcocyst wall smooth, without visible protrusions. | 9.6–12.0 μm long and 3.1–4.6 μm wide | Parasitophorous vacuolar membrane with small knob-like blebs, slightly wavy where the ground substance layer extends inward as septa; ground substance layer smooth; cyst wall up to 1 μm thick; type 1a | 18S rRNA, 28S rRNA, ITS1, cox1, rpoB | [22] |
| S. putorii | Mustela putorius var. furo, Mustela nivalis, Mustela erminea, Mustela lutreola | Macroscopic; cysts up to several mm long | NA | Cyst wall thin, with short bristly protrusions characteristic of type 9b cyst wall | NA | [13,20,34] |
| S. glareoli | Buteo buteo, Buteo lagopus * | Microscopic; oval to spherical (subspherical); cysts 100–300 μm in size, occasionally reaching up to 1000 μm; sarcocyst wall smooth without visible protrusions; type 1a; detected only in spinal cord and brain tissues of the IH | 7–9 μm long and 2–2.7 μm wide | NA | 18S rRNA, 28S rRNA ITS1 | [35,36] |
| S. microti | Buteo buteo, Buteo jamaicensis | Microscopic; diameter up to 1mm; primary morphological feature is a deeply lobulated shape; sarcocyst wall smooth without visible protrusions; type 1a; detected only in the brains of the IH | 8.3–10.6 μm long and 1.5–2.7 μm wide | NA | 18S rRNA, 28S rRNA | [35,36] |
| S. cernae | Falco tinnunculus | Microscopic; 60–100 μm long and 50–80 μm wide on average, occasionally reaching up to 8000 μm; cell wall smooth, less than 1 μm thick. | 8–9 μm long and 2–2.5 μm wide | NA | NA | [20] |
| S. clethrionomyelaphis | Elaphe longissima; Experimental: Elaphe taeniura, E. quatuorlineata, E. dione, Zamenis scalaris, Pantherophis obsoletus, Pantherophis guttatus | Microscopic; cyst length 575–4500 μm, width 70–175 μm; villous protrusions 1.8–2.3 μm to 3.5–5.5 μm long. | 10–12 μm long and 2 μm wide | Villous protrusions 2.1–4.8 μm long and 1.2–1.4 μm wide, with electron-dense granules in the core, absent microtubules and fibrils; primary cyst wall with minute undulations across sarcocyst surface; the ground substance 0.6–1.0 μm thick; type 9 | 18S rRNA | [23,24] |
Disclaimer/Publisher’s Note: The statements, opinions and data contained in all publications are solely those of the individual author(s) and contributor(s) and not of MDPI and/or the editor(s). MDPI and/or the editor(s) disclaim responsibility for any injury to people or property resulting from any ideas, methods, instructions or products referred to in the content. |
© 2025 by the authors. Licensee MDPI, Basel, Switzerland. This article is an open access article distributed under the terms and conditions of the Creative Commons Attribution (CC BY) license (https://creativecommons.org/licenses/by/4.0/).
Share and Cite
Bagdonaitė, D.L.; Rudaitytė-Lukošienė, E.; Stirkė, V.; Balčiauskas, L.; Butkauskas, D.; Prakas, P. Description of Sarcocystis arvalis n. sp. from the Common Vole (Microtus arvalis) in Lithuania Using Morphological and Molecular Methods. Pathogens 2025, 14, 1086. https://doi.org/10.3390/pathogens14111086
Bagdonaitė DL, Rudaitytė-Lukošienė E, Stirkė V, Balčiauskas L, Butkauskas D, Prakas P. Description of Sarcocystis arvalis n. sp. from the Common Vole (Microtus arvalis) in Lithuania Using Morphological and Molecular Methods. Pathogens. 2025; 14(11):1086. https://doi.org/10.3390/pathogens14111086
Chicago/Turabian StyleBagdonaitė, Dovilė Laisvūnė, Eglė Rudaitytė-Lukošienė, Vitalijus Stirkė, Linas Balčiauskas, Dalius Butkauskas, and Petras Prakas. 2025. "Description of Sarcocystis arvalis n. sp. from the Common Vole (Microtus arvalis) in Lithuania Using Morphological and Molecular Methods" Pathogens 14, no. 11: 1086. https://doi.org/10.3390/pathogens14111086
APA StyleBagdonaitė, D. L., Rudaitytė-Lukošienė, E., Stirkė, V., Balčiauskas, L., Butkauskas, D., & Prakas, P. (2025). Description of Sarcocystis arvalis n. sp. from the Common Vole (Microtus arvalis) in Lithuania Using Morphological and Molecular Methods. Pathogens, 14(11), 1086. https://doi.org/10.3390/pathogens14111086

